首页 > 轻工行业标准(QB) > QB/T 1012-1991 胶板印刷纸
QB/T 1012-1991

基本信息

标准号: QB/T 1012-1991

中文名称:胶板印刷纸

标准类别:轻工行业标准(QB)

标准状态:现行

发布日期:1991-03-30

实施日期:1992-01-01

出版语种:简体中文

下载格式:.rar.pdf

下载大小:137875

相关标签: 印刷纸

标准分类号

中标分类号:轻工、文化与生活用品>>造纸>>Y32纸

关联标准

替代情况:替代QB 25-1980

采标情况:JCP A55 NEQ

出版信息

出版社:中国轻工业出版社

页数:4页

标准价格:8.0 元

出版日期:1992-01-01

相关单位信息

起草单位:国营六零四厂、天津造纸研究所

归口单位:全国造纸标准化中心

提出单位:轻工业部造纸工业司

发布部门:中国轻工业出版社

标准简介

本标准规定了胶版印刷纸的技术规范。本标准适用于胶版印刷书刊、封面、插图、图片等用的双面印刷纸。 QB/T 1012-1991 胶板印刷纸 QB/T1012-1991 标准下载解压密码:www.bzxz.net

标准图片预览

QB/T 1012-1991 胶板印刷纸
QB/T 1012-1991 胶板印刷纸
QB/T 1012-1991 胶板印刷纸
QB/T 1012-1991 胶板印刷纸

标准内容

中华人民共和国轻工行业标准
胶版印刷纸
1 主题内容与适用范围
本标准规定了胶版印刷纸的技术规范。本标准适用于胶版印刷书刊、封面、插图、图片等用的双面印刷纸。2引用标准
GB/T147印刷、书写及绘图用原纸尺寸GB/T450纸和纸板试样的采取
GB/T451.1纸和纸板尺寸及偏斜度的测定法纸和纸板定量的测定法
GB/T 451.2
GB/T 451. 3
纸和纸板厚度的测定法
纸和纸板抗张强度的测定法(恒速加荷法)GB/T 453
GB/T 456
GB/T 457
GB/T 459
GB/T 462
GB/T 463
纸和纸板平滑度的测定法(别克法)纸耐折度的测定法
纸伸缩性的测定法
纸和纸板水分的测定法
纸和纸板灰分的测定法
纸和纸板吸水性的测定法(可勃法)GB/T 1540
GB/T 1541
GB/T 1543
纸和纸板尘埃度的测定法
纸不透明度测定法(纸背衬)
GB/T 1545.1
GB/T 2828
GB/T 3331
GB/T 7974
GB 8940. 1
GB 10341
GB 10342
GB 10739
3产品分类
纸、纸板和纸浆水抽提液酸度或碱度的测定法QB/T 1012—1991
逐批检查计数抽样程序及抽样表(适用于连续批的检查)纸及纸板印刷表面强度的测定法纸及纸板白度测定法(漫射/垂直法)纸和纸板白度测定法45/0定向反射法纸和纸板印刷表面强度的测定法(电动式)纸张的包装和标志
纸浆、纸和纸板试样处理和试验的标推大气胶版印刷纸分A、B、C三等,其中C等不适用于高速轮转胶印。3.1
3.2胶版印刷纸分超级压光和普通压光两类。3.3胶版印刷纸分平板纸和卷简纸,按订货合同的规定供货。3.4纸张尺寸:按照GB/T147或按订货合同的规定。尺寸误差不许超过士3mm。偏斜度不许超过3mm。
中华人民共和国轻工业部1991-03-30批准1991-12-01实施
4技术要求
QB/T 1012—1991
4.1胶版印刷纸的技术指标必须符合表1规定表1
指标名称
厚度横幅差
(A等)
不透明度
表面吸收重量
裂断长
(B等)
(C等)
平板纸纵横向平均值
卷筒纸纵向
横向耐折度
不小于
平滑度
正反面均
正反面差
横向伸缩率
印刷表面强度(正反面均)
pH值”
0. 2mm2~~0. 5mm2
尘埃度
0. 5~~1. 5mm
大于1.5mm2
注:*推荐性指标。
4.2纸的切边应整齐、洁净。
充许偏差
不超过
不小于
不小于
不大于
不小于
不小于
<100g/m2
≥100g/m2
不小于
不小于
不大于
不低于
不低于此内容来自标准下载网
不多于
不多于
60.070.080.090.0100.0120.0150.0±3.0±3.0±3.0±3.5±4.0±5.0±6.00. 075 0.088 0.100 0. 113 0.125 0.150 0.1880. 067 0. 078 0. 089 0. 100 0. 110 0. 133 0. 165±10
86.0 87.0 89.0 91.0
82.084.086.0
78.080.081.0
超压100、机压40
不许有
超压 80、机压40
不许有
不许有
4.3纸张纤维组织应均,符合订货合同规定的纸样。4.4纸面应平整,不许有折子、皱纹、残缺、破洞、透光点、裂口、各种斑点、砂子、硬质块、明显毛布痕、鱼鳞斑及借透射光可见的孔眼。
4.5每批纸色泽应一致,不应有明显差别。4.6卷简纸应复卷整齐,端面里出外进不许超过3mm,每卷断头不得超过4个,但A等不超过2个,接头处用不渗透胶水或胶带纸粘牢,接头宽度不得超过15mm,接头处应用有色纸条作标志。4.7卷简纸在复卷过程中,不易发现的非周期性纸病,如有不明显的折子、皱纹、透明点、裂口、孔眼、斑点、浆疙瘩、凸出纸面的硬块,以及未离解的粗大纤维束不超过2%,按5.15的规定进行测定。166
TiKAoNiiKAc
QB/T 1012-1991
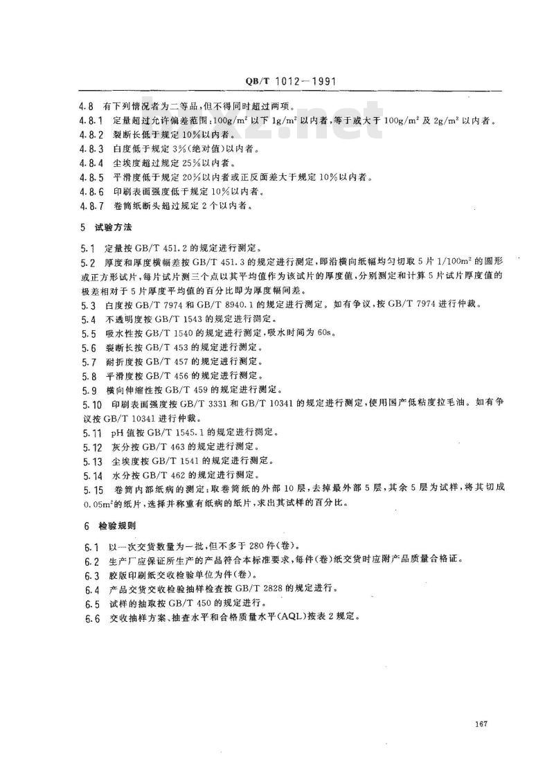
4.8,有下列情况者为二等品,但不得阅时超过两项。4.8.1定量超过允许偏差范围:100g/m2以下1g/m2以内者,等于或大于100g/m2及2g/m2以内者。4.8.2裂断长低于规定10%以内者。4.8.3白度低于规定3%(绝对值)以内者。4.8.4尘埃度超过规定25%以内者。4.8.5平滑度低于规定20%以内者或正反面差大于规定10%以内者。4.8.6印刷表面强度低于规定10%以内者。4.8.7卷简纸断头超过规定2个以内者。5试验方法
5.1定量按GB/T451.2的规定进行测定。5.2厚度和厚度横幅差按GB/T451.3的规定进行测定,却沿横向纸幅均勾切取5片1/100m的圆形或正方形试片,片试片测三个点以其平均值作为该试片的厚度值,分别测定和计算5片试片厚度值的极差相对于5片厚度平均值的百分比即为厚度幅间差。5.3白度按GB/T7974和GB/T8940.1的规定进行测定。如有争议,按GB/T7974进行仲裁。5.4不透钥度按GB/T1543的规定进行测定。5.5瑕水性按GB/1540的规定进行测定,吸水时间为60s。5.6裂断长按GB/T453的规定进行测定。5.7耐折度按GB/T457的规定进行测定。5.8平滑度接GB/T456的规定进行测定。5.9横向伸缩性按GB/T459的规定进行测定。5.10印刷表面强度按GB/T3331和GB/T10341的规定进行测定,使用国产低粘度拉毛油。如有争议按GB/T10341进行仲裁。
5.11PH值按GB/T1545.1的规定进行测定。5.12灰分按GB/T463的规定进行测定。尘埃度按GB/T1541的规定进行测定。5.13
5.14水分按GB/T462的规定进行测定。5.15卷简内部纸病的测定:取卷简纸的外部10层,去掉外部5层,其余5层为试样,将其切成0.05m的纸片,选择并称重有纸病的纸片,求出其试样的百分比。6检验规测
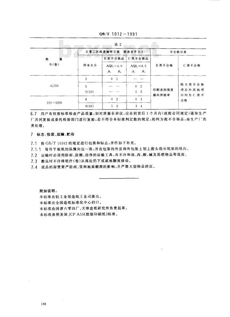
6.1以一次交货数量为一批,但不多于280件(卷)。6.2生产厂应保证所生产的产品符合本标准要求,每件(卷)纸交货时应附产品质量合格证。6.3胶版印剃纸交收检验单位为件()。6.4产品交货交收检验抽样检查按GB/T2828的规定进行。6.5试样的抽取按GB/T450的规庭进行。6.6交收抽样方案、抽查水平和合格质量水平(AQL)按表2规定。167
令(卷)
≤150
151~3200
QB/T1012-1991
正常二次检查抽样方案
检查水平S-3
B类不合格品
样本大小
C类不合格品
AQL = 6. 5
不合格分类
B类不合格
印刷表面强度
横向伸缩率
C类不含格
除B类不合格
项目外其他项
月均为C类不
6.7用户有权按标准检查产品质量,如对质量有异议,应在到货后1个月内(或按合同规定)通知生产厂共同复验或委托检验部门进行复验,若不符合本标准判定数的规定,则判为批不合格品,由生产厂负责处理。
7标志、包装、运输、赔存
7.1按GB/T10342的规定进行包装和标志,并作如下补充7.1.1每件平板纸的纵横向应一致,并在包装的外皮和外包装上划上箭头指示纸张的纵向。7.2运输时必须用防雨、防潮、洁净的运输工具,并不许和油、肉、酸、碱及易燃物品等混放。7.3搬运时不许将纸件(卷)从高处扔下或就地翻滚移动。7.4成品的保管要严防雨、雪和地面潮湿的影响,并严禁大型物品挤压。附加说明:
本标准由轻工业部造纸工业司提出。本标准由全国造纸标准化中心归口。本标准由国营六零四厂、天津造纸研究所负责起草。本标准参照美国JCPA55《胶版印刷纸》标准。168
小提示:此标准内容仅展示完整标准里的部分截取内容,若需要完整标准请到上方自行免费下载完整标准文档。