首页 >  轻工行业标准(QB) >  QB/T 2086-1995 平版印刷制版

基本信息

标准号: QB/T 2086-1995

中文名称:平版印刷制版

标准类别:轻工行业标准(QB)

标准状态:现行

发布日期:1995-03-27

实施日期:1996-01-01

出版语种:简体中文

下载格式:.rar.pdf

下载大小:1.48 MB

相关标签: 平版印刷 制版

标准分类号

中标分类号:电子元器件与信息技术>>电子元件>>L30印制电路

关联标准

出版信息

出版社:中国轻工业出版社

页数:4页

标准价格:8.0 元

出版日期:1996-01-01

相关单位信息

起草单位:天津市印刷制版厂

提出单位:中国轻工总会质量标准部

发布部门:中国轻工总会

标准简介

本标准规定了平版印刷版的产品分类、技术要求、试验方法、检验规则、标志、包装、运输、贮存。本标准适用于电分工艺和照相五艺制做的平版印刷版(包括平印原版和平印上机用PS版)。 QB/T 2086-1995 平版印刷制版 QB/T2086-1995

标准内容

中华人民共和国行业标准
QB/T 2084~2086—95
印刷照相制版
凹平版印刷制版
1995-03—27发布
中国轻工总会
1996-0101实施
QB/T2084—95
QB/T2085—95
QB/T2086—95
凸版印刷制版·
凹版印刷制版
平版印刷制版
00000000000
主题内容与适用范围
中华人民共和国行业标准
平版印刷制版
QB/T2086-95
本标准规定了平版印刷版的产品分类、技术要求、试验方法、检验规则、标志、包装、运输、存。
本标准适用于电分工艺和照相工艺制做的平版印刷版(包括平印原版和平印上机用PS版)。
2产品分类
2.1产品按版面内容分为精细版和一般的平版印刷制版。精细版为层次版、单色、双色及双色以上的彩层层次版。2.1.1
般的平版印刷版为单色线条、图案、文字及套色版。2.2产品规格
见表1。
开长条
(竖)
(横)
注:特殊规格要求的可按客户要求尺寸制版。3技术要求
3.1分色后的原版技术要求
749×1064mm
516×749mm
370×1064mm
376×749mm
361×516mm
253×749mm
258×367mm
256×371mm
3.1.1对基本正常的原稿(高调0.2~0.3,低调2.8以下)分色后的原版,应达到高调灰色平衡。
3.1.2对感光不足的原稿(高调1.0以上,低调2.8以上)要提高高调适当降低暗调,接近3.1.1的要求。
中国轻工总会1995—03—27批准1966-01-01实施
QB/T2086-95
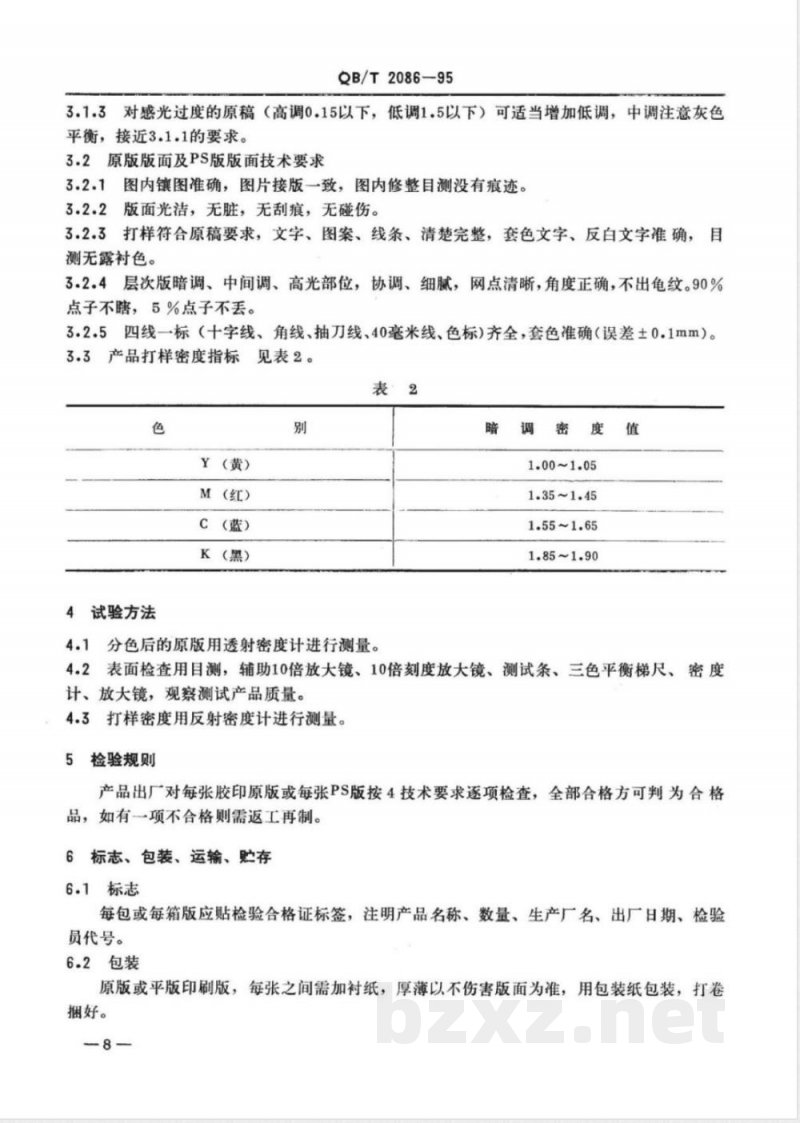
3.1.3对感光过度的原稿(高调0.15以下,低调1.5以下)可适当增加低调,中调注意灰色平衡,接近3.1.1的要求。
3.2原版版面及PS版版面技术要求3.2.1图内镶图准确,图片接版一致,图内修整目测没有痕迹。3.2.2版面光洁,无脏,无刮痕,无碰伤。3.2.3打样符合原稿要求,文字、图案、线条、清楚完整,套色文字、反白文字准确,目测无露衬色。
3.2.4层次版暗调、中间调、高光部位,协调、细腻,网点清晰,角度正确,不出龟纹。90%点子不瞎,5%点子不丢。
3.2.5四线一标(十字线、角线、抽刀线、40毫米线、色标)齐全,套色准确(误差±0.1mm)。3.3产品打样密度指标见表2。
试验方法
Y (黄)
M(红)
c(蓝)
(黑)
4.1分色后的原版用透射密度计进行测量。暗
1.00~1.05
1.55~1.65
1.85~1.90
4.2表面检查用目测,辅助10倍放大镜、10倍刻度放大镜、测试条、三色平衡梯尺、密度计、放大镜,观察测试产品质量。4.3打样密度用反射密度计进行测量。5检验规则
产品出厂对每张胶印原版或每张PS版按4技术要求逐项检查,全部合格方可判为合格品,如有一项不合格则需返工再制。6标志、包装、运输、贮存
6.1标志
每包或每箱版应贴检验合格证标签,注明产品名称、数量、生产厂名、出厂日期、检验员代号。
6.2包装
原版或平版印刷版,每张之间需加衬纸,厚薄以不伤害版面为准,用包装纸包装,打卷捆好。
2运输、贮存
QB/T2086-95
严防磕、碰、踏、潮湿、雨淋曝晒、热烤、化学腐蚀。附加说明:
本标准由中国轻工总会质量标准部提出。本标准由全国轻工业包装标准化中心归口。本标准由天津市印刷制版厂负责起草。本标准起草人:姜焕明
郝金玲。
主宝昌
中华人民共和国
行业标准
印刷照相制版
凸、回、平版印刷制版
QB/T2084~2086~95免费标准下载网bzxz
轻工业标准化编辑出版委员会
地址:北京朝外光华路12号
电话:5060022~2309
邮政编码:100020
内部资料不准翻印
印数:600册
定价:3.00元
969802802 /8

小提示:此标准内容仅展示完整标准里的部分截取内容,若需要完整标准请到上方自行免费下载完整标准文档。

标准图片预览

QB/T 2086-1995 平版印刷制版 QB/T 2086-1995 平版印刷制版 QB/T 2086-1995 平版印刷制版 QB/T 2086-1995 平版印刷制版 QB/T 2086-1995 平版印刷制版