首页 > 化工行业标准(HG) > HG/T 3536-2003 工业循环冷却水污垢和腐蚀产物中二氧化碳含量的测定方法
HG/T 3536-2003

基本信息

标准号: HG/T 3536-2003

中文名称:工业循环冷却水污垢和腐蚀产物中二氧化碳含量的测定方法

标准类别:化工行业标准(HG)

标准状态:现行

发布日期:2004-01-09

实施日期:2004-05-01

出版语种:简体中文

下载格式:.rar.pdf

下载大小:128751

相关标签: 工业 循环 冷却水 污垢 腐蚀 产物 二氧化碳 含量 测定方法

标准分类号

标准ICS号:化工技术>>分析化学>>71.040.40化学分析

中标分类号:化工>>化学助剂、表面活性剂、催化剂、水处理剂>>G76水处理剂基础标准与通用方法

关联标准

替代情况:替代HG/T 3536-1985

出版信息

出版社:化工出版社

页数:5页

标准价格:10.0 元

出版日期:2004-05-01

相关单位信息

起草人:李琳、邵宏谦、朱传俊

起草单位:天津化工研究设计院

归口单位:全国化学标委会水处理剂分会

提出单位:中国石油和化学工业协会

发布部门:中华人民共和国国家发展和改革委员会

标准简介

本标准规定了循环冷却水系统污垢和腐蚀产物中二氧化碳的测定方法,测定范围为0.1%^-40%.本标准适用于循环冷却水系统污垢和腐蚀产物中二氧化碳的测定,根据二氧化碳的含量可计算出污垢和腐蚀产物中碳酸盐的含量。 HG/T 3536-2003 工业循环冷却水污垢和腐蚀产物中二氧化碳含量的测定方法 HG/T3536-2003 标准下载解压密码:www.bzxz.net

标准图片预览

HG/T 3536-2003 工业循环冷却水污垢和腐蚀产物中二氧化碳含量的测定方法
HG/T 3536-2003 工业循环冷却水污垢和腐蚀产物中二氧化碳含量的测定方法
HG/T 3536-2003 工业循环冷却水污垢和腐蚀产物中二氧化碳含量的测定方法
HG/T 3536-2003 工业循环冷却水污垢和腐蚀产物中二氧化碳含量的测定方法
HG/T 3536-2003 工业循环冷却水污垢和腐蚀产物中二氧化碳含量的测定方法

标准内容

ICS71.040.40
盘案号:132002004
中华人长共和国化工行业标准
HG/T3536--2003
代替HG/T3536—19B5
工业循环冷却水污垢和腐蚀产物中二氧化碳含量的测定方法
Industrial circulating cooling water Determination ofcarbon dioxide for sludge and corrosion products2004-01-09 发布wwW.bzxz.Net
2004-05-01实施
中华人民共和国国家发展和改革委员会发布前言
HG/T 35362003
本标准甚出化T行业标难H门/T3536—1985°工业循环冷却水污垢和腐蚀产物中三氧化燃含量测定古法整订而成
本标准自实施之目起.同吋代替IIG/T35361985
本标准内中国石油和化单工业协会提出。本标难出全国化学标准化技术委员会水处理剂分会归口。本标准起草单位:人律化工研究设计院。本标准土要起草人:事琳、部安谦、集传径。本标难所代替标准的历次版本发布情况为:HG/T5—1607--1983,于1999年转化为HG/T3536—1985153)
一范国
工业循环冷却水污垢和腐强产物中二氧化碳含量的测定方法
HC/T3536—2003
本标准规实了循环冷却水系统括垢和腐蚀产物中氧化碳的测定方法,测定也用为0.1%~40不,木标准活用十循环冷却水系统污垢和腐蚀产物中二氧化碳的测定,根据一氧化碳的言量可计算出污据和励蚀产物中碳盐的含射。2蚬范性引用文性
下列文件中的条款通过本标湘的引历而成为本标准的条款,凡是性日期的引用文件,其随后所有的修改单(不包活制损的内奔)或修版均不适用丁本标准.然而,鼓励根据本标准达成协议的各方研究是件可使用这些文件的最新版本。凡是不注日期的文件,其最新放本适用干市标准。GB/T602化学式满杂质测定用标准落减的制备(aegIS(》53531:1u82)GI3/T603化学试剂试验方法中所用制及制品的制备(e91S)353-11S82G15/T5582分析实收室用水现格和成验方偿(neg)150>36SE1957)H/T330「业循环冷部水行垢和磨独产橡试样的阔查、采取和制备3原理
试择经酸化分解释效出的一氧化碳经除云索质和水分后.用乙醇-乙醇龄吸收液殿收,以白!酚为指示剂,旧之单乙醇胶-驾氧化钾落液进行非水游宗,瓶化物和急化物均不十扰测定,梳化物的·「扰可用研酸菊溶液消除:
4试削和材料
木标准归用试剂,除非另有规定,仪使用分析纠试剂。试验中所需杂质标准游液、制剂及划品,在有注期其他要求时.均安GB/T602.GB/T603之规定制备
安全提示:本标准所用的强醛、强碱具有离蚀性,健用时应注意。避到身上时,用大量水冲洗,避免吸入戏按触皮肤。
4.1水.H/T82,三级。
4.2炭酸钙;基准试剂
4.3磷取格载:1+1。
4.4乙陈账.
4.5乙而。
4.6百单酸(奥香草耐两,
4.7氢氧化钾。
4.8不醇乙胺吸收满。
将0UuT.无水乙醇与100mL乙醇眩泥,再期100g百里混勾.4.9艺醇-乙醇胺-氯其化钾滴定液。配制:
将.7x氯氧化钟率干1C2m无水乙醇中取935mL房流靠与100ml.乙醉鞍混勾贴5S
HC/3536—2003
10mms单醛酸泥与忙料瓶中.上达缩液浓度约为0.012mo1/L..应避化产存:标定:
非确称求10mg--23mg特确到0.2mg预先在05℃~110平燥过的碳酸钙.置了25nml.链形瓶中,均人40㎡L水,将其与灯酸分液斗相连换,继后接分析步渠(5.个6.7逆行,用乙耐-乙等胺-望氧化钾满定液滴实至终点,按此<!)订革滴定度。Tmxc.4
武中:
-前乙醇胺氢化和滴定液对二氧化底的滴定度,单位为克寇升(/m.流定时所用乙晾-乙苏胺-氮示化卵滴定液体积的激值,单位为意升(mL);变截钙历量内数值.单位为克g):0.443
碳酸钻划二氧化的换算卫数。
5收器、设备
5.1收幕
塑实验实用倪器和
氧气辆瓶,
5. 1. 2 买用长气减表。
5.1.3非水定巅暖收薪。
5.1.4酒拮灯。
分较满斗:152 rl.
5. 1. 6 滴定些,减式,25 L。
5.1.7锥形瓶:n.
5. 1. 8L 形下媒器。
5.2权器装置
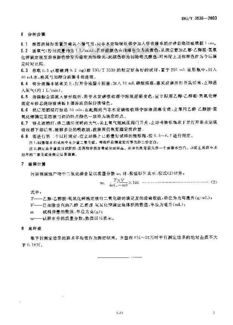
一氧化测定装骨如图:示,
气成阅纳五大—资城石带—外嘴滑6维形瓶:?求形冷证咨13-35%能胶权+2-浓动酷1湿冲瓶:11水定酸吸收器12—内整烧碱石地「爆器3酬式定快:1内容氢化滴冠被的细1板;5三须站载:6通帮灯:1?沙芯标国1二氧化碳测定装置图
6分析步骤
HG/T3536—2003
6.1按图纯接好装需并储认不气后,间非水定碳吸收端中血人吸收液载起对涉芯烧结破玛板11m16.2通气(格制流量约为1T./nn)、若游液色出没绿色变为淡黄色,从滴定替乙-乙醇胺-氢氧化钾滴定液至游策颜!色恰变为总定为换绿色,比潮色称为初始终点题色,可务配上还标准色作为令后滴定时对比用,
6.3你取U,5g(精确判0.2mR)按TIG/T3530的规定带务好的试植,置于25F1m1.锥形瓶中加人0ml水,将其与加卧分波滞斗相连接.6.4将分液漏斗括牵关上.打开分液漏斗胶塞.加人1Cml.逆酸降,塞※校牵并打开其折来立即通人气的1Lin]:
6.5待磷全部流人评形瓶后.若非术定烘吸收器中落液逐渐变危.应文即用乙醇-乙醇胺-氢氧化钾滴定孕砂芯烧绝班离板上部溶波仍媒持恢绿色,6.6然后用酒精灯如热10min,在此期间当非水定碳吸收馨中落滤逐淋变黄,立御月乙单芒醇胺-氢氧化钾满定至落液可切始终点颜色一故即为滴定终点。6.7移大酒精灯,将三通拆水转向大气,关上表气瓶减压四门开关,立即等铺形推取下开打开非水定碳吸收器下部滑来,放掉多余的受收液,快兼而仍恢友落定前位世。6.8若进行第个试择测定应立即换上已称量好试样的维形瓶按.3一,了进行测定。注1以蒸水和或剂中均少正二有化球,每批栏品测定前成先作二世空白,注2:测定高实量分试样后,若再测定低含量以分的伴品,必在限定前先作一个谢水空广。以防止系炼中卡赶尽的一氧些嵌使测定绍果偏高,7结果计算
污垢和虑蚀产物中二氧化碳告取以质盘分数计,数值以归表示·按式(2)计算:TXV
武中:
T—乙醇-乙醇胺-氢氧化钾满定航对二氧化破的滴定查的准确数值,单位为克每恶升(/ml.)V一已扣除空的7醇之擎要氧化冲定液体积的激值.单位为毫升(mL)试将质量的数俏,单位为克g1;
双一—试样水分的质量分散,数值以关表术。8充许差
取平行测定结果的禁术平的值作对测定结果,含在15%-25兴时平灯测定结果的绝对基值不大于018浆.
小提示:此标准内容仅展示完整标准里的部分截取内容,若需要完整标准请到上方自行免费下载完整标准文档。