首页 > 轻工行业标准(QB) > QB/T 1313-1991 中性包装纸
QB/T 1313-1991

基本信息

标准号: QB/T 1313-1991

中文名称:中性包装纸

标准类别:轻工行业标准(QB)

标准状态:现行

发布日期:1991-11-25

实施日期:1992-08-01

出版语种:简体中文

下载格式:.rar.pdf

下载大小:229043

相关标签: 中性 包装纸

标准分类号

中标分类号:轻工、文化与生活用品>>造纸>>Y32纸

关联标准

替代情况:QB 601-84

采标情况:MIL-P-17667D NEQ

出版信息

出版社:中国轻工部出版社

页数:3页

标准价格:8.0 元

出版日期:1992-08-01

相关单位信息

起草人:刘治萍、周玉芳

起草单位:长江造纸厂和四川省造纸研究所

归口单位:全国造纸标准化中心

提出单位:轻工业部造纸工业司

发布部门:中华人民共和国轻工业部

标准简介

本标准规定了中性包装纸的产品分类、技术要求、试验方法、检验规则和标志、包装、运输、贮存。本标准适用于军用品和符合GB/T12339《防护用内包装材料》要求的包装用纸。 QB/T 1313-1991 中性包装纸 QB/T1313-1991 标准下载解压密码:www.bzxz.net

标准图片预览

QB/T 1313-1991 中性包装纸
QB/T 1313-1991 中性包装纸
QB/T 1313-1991 中性包装纸

标准内容

1主题内容与适用范围
中华人民共和国行业标准
中性包装纸
QB 1313-91
本标准规定了中性包装纸的产品分类、技术要求、试验方法、检验规则和标志、包装、运输、贮存。
本标催适用于军用品和符合GB12339《防护用内包装材料》要求的包装用纸,2引用标准
GB450纸和纸板试样的采取
GB10739纸浆、纸和纸板试样处理和试验的标准大气GB451.1纸和纸板尺寸及偏斜度的测定GB451.3纸和纸板厚度的测定法
GB454纸耐破度的测定法
CB455.纸撕裂度的定法
GB453纸和纸板抗张强度的测定然(恒速加荷法)CB1540纸和纸板吸水性的测定法(可勃法)GB1545.1纯、纸板和纸浆水抽提液酸度或碱度的测定法GB2678.2纸浆、纸及纸板水溶性氯化物的测定GB462纸和纸板水分的测定法
GB2828逐批检查计数猫样程序及抽样表GB10342纸张的包装和标志
3产品分类
3.1中性包装纸按质量可分为B等和C等。3.2中性包装纸分卷简和平板两种规格。3.3根据特殊要录,按订货合同规定,再生产其他尺寸的中性包装纸。4技术要求和试验方法
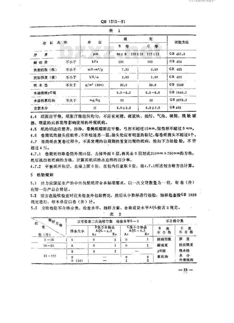
4.1中性包装纸的技术指标必须符合表1规定。4.2卷简纸宽度尺寸为1092mm,1194mm,宽度偏差不超过±5mz,卷简直径可850±50mm。平板纸尺寸为1092nm×787mm、1194mm×889mm,尺寸偏差不超过±5mm,偏舒度不超过5mm。接GB451.1进行溯定。
4.3狼据用户的需要,可协议生产共它厚度的中性包装纸:其化学指标不变,物理指标用相当的强度指数考核,
中华人民共和国轻工业部1991-11—25批准-22-
1992—08—01实瓶
指标名称
耐破度
渐裂指数()
抗张强度(横)
吸水理
水抽提被pH值
承溶性氟化物
交货永分
不小于
不小于
不小于
不大于www.bzxz.net
不大于
QB 1313---97
g/m* (60s)
mig/kg
100+19
110±11
TiKAoNKAca
试验方法
GB1540
CB 1545.1
GB 2678.2
4.4纸面应平,纸张纤维组织均勾、不应有死褶、砸质块、油污、气泡、破润、残缺破损、明显的云彩花等影响使用的外观纸病。4.5纸的切边应整齐、请净,卷简纸端面应平整,弓形不超过15m,锯齿形不超过5m。4.6卷筒纸的接头应粘牢,不许粘连另一层,接头处应有明显的标记,每卷纸接头不超过6个。4.7卷简纸在复卷过程中,不易发现的非周期性重复出现的纸病,按如下方法检验,不许趙过4%。
4.7.1卷简纸切取卷简外周10层,去掉外面6层,将其余5层划成250mm×200mm的方格,然后选出有纸病的方格,计算其纸病格占总格的百分率。4.7.2平板纸开包后,去掉上面5张,在包内任意取5张,按4.7.1所述划方格方法计算。5检验规卿
5.1供方应保证生产的中性包装纸符合本标准要求,以--次交货数量为批,每卷(件)应附一份产品合格证。
5.2需方在验收检查时应光检查外包装倚况,然后从中取样进行检验,抽样检查按GB2828规定进行,样本单位以卷(件)计。5.3交收检验不合格分类、检查水平、抽样方案,合格质量水平AQL按表2规定。独群有荣
卷()
51-150
检查水平58
正常检查二次塘样方案
样本大小
一节美不合格品
C类不合格品
不合格分类
不合格
撕裂指数
谢被度
氮化物
抗张强度
吸水性
外观纸病
QB1313—91
5.4如抽样检查结果与本标准不符,应在到货三个月内通知供方共取样复验,如复验结果不合格,判为批不合格,由供方负责处理。如复检合格由需方负责处理。6标志、包、运输、贮存
6.1中性包装纸的标志和包装按GB10342规定进行,或按订货合同执行。6.2产品运输时应用清洁有篷的运输工具。6.3产品装卸、堆操时要轻放,不可用高处扔下。6.4
包装好的纸卷(纸作)应姿普保管,防止厢,需和地面湿气及其他有害气体的影响。附加说明,
本标准由轻工业部造纸工业司提出。本标准由全国造纸标准化中心归口,本标准由长江造纸厂和四川省造纸研究所负责修订。本标准主要起草人,刘治葬周玉芳。自本标准实施之日起,原轻工业部标准QB601一84《中性包装纸》作废。本标准参照美困军标MIL--P-17667D《中性包装纸》。 24 -
小提示:此标准内容仅展示完整标准里的部分截取内容,若需要完整标准请到上方自行免费下载完整标准文档。