首页 > 建筑材料行业标准(JC) > JC/T 621-1996 硅酸盐建筑制品用生石灰
JC/T 621-1996

基本信息

标准号: JC/T 621-1996

中文名称:硅酸盐建筑制品用生石灰

标准类别:建筑材料行业标准(JC)

标准状态:现行

发布日期:1996-03-01

实施日期:1996-08-01

出版语种:简体中文

下载格式:.rar.pdf

下载大小:115161

相关标签: 硅酸盐 建筑 制品

标准分类号

标准ICS号:建筑材料和建筑物>>建筑材料>>91.100.10水泥、石膏、石灰、砂浆

中标分类号:建材>>建材产品>>Q27粘结材料

关联标准

出版信息

页数:6页

标准价格:12.0 元

相关单位信息

标准简介

JC/T 621-1996 硅酸盐建筑制品用生石灰 JC/T621-1996 标准下载解压密码:www.bzxz.net

标准图片预览

JC/T 621-1996 硅酸盐建筑制品用生石灰
JC/T 621-1996 硅酸盐建筑制品用生石灰
JC/T 621-1996 硅酸盐建筑制品用生石灰
JC/T 621-1996 硅酸盐建筑制品用生石灰
JC/T 621-1996 硅酸盐建筑制品用生石灰

标准内容

中华人民共和国建材行业标准
JC/T621-1996
硅酸盐建筑制品用生石灰
1996-03-01发布
国家建筑材料工业局
标准技摄网mm.bzbocom名美标准行业费料免费下赖1996-08-01实施
中华人民共和国建材行业标准
硅酸盐建筑制品用生石灰
JC/T621-1996
本标准规定了硅酸盐建筑制品用生石灰的技术要求、试验方法、检验规则、运输与贮存等。本标准主要适用于蒸压加气混凝土(以下简称加气混凝土)、蒸压灰砂砖(以下简称灰砂砖)、粉煤灰砖及粉煤灰砌块等硅酸盐建筑制品用的生石灰。2
引用标准
化学试剂滴定分析(容量分析)用标准溶液的制备GB601
化学试剂杂质测定用标准溶液的制备建筑石灰试验方法
JC/T478
石灰术语
JC/T619
JC/T620bZxz.net
石灰取祥方法
3定义
生石灰的定义见JC/T619石灰术语,4等级
硅酸盐建筑制品用生石灰按其技术要求,分为优等品、一等品、合格品3个等级。5技术要求
5.1硅酸盐建筑制品用生石灰的技术要求应符合表1规定表1
A(Cao+MgO)质量分数,%
MgO质量分数,%
SiO:质量分数,%
CO.质量分致,%
消化速度,min
消化温度,℃
未消化残渣质量分数,%
磨细生石灰细度(0.080mm方孔筛筛余量),%国家建筑材料工业局1996-03-01批准优等品
一等品
合格品
1996-08-01实施
示准换提网
beso8e.6on客类标准行业资料免费下载JC/T621-1996
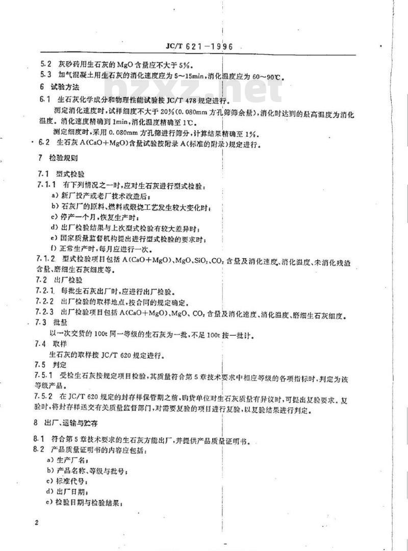
5.2灰砂砖用生石灰的MgO含量应不大于5%.5.3加气混凝土用生石灰的消化速度应为5~15min,消化温度应为60~90℃。6试验方法
6.1生石灰化学成分和物理性能试验按JC/T478规定进行。测定消化速度时,试样细度不大于20%(0.080mm方孔筛筛余量),消化时达到的最高温度为消化温度。消化速度精确到1min,消化温度精确至1℃。测定细度时,采用0.080mm方孔筛进行筛分,计算结果精确至1%6.2生石灰A(CaO+MgO)含量试验按附录A(标准的附录)规定进行。7检验规则
7.1型式检验
7.1.1有下列情况之一时,应对生石灰进行型式检验:a)新厂投产或老厂技术改造后;b)石灰厂的原料、燃料或缎烧工艺发生较大变化时:e)停产一个月,恢复生产时:
d)出厂检验结果与上次型式检验有较大差异时;e)国家质量监督机构提出进行型式检验的要求时;f)正常生产时,每月应进行一次。7.1.2型式检验项目包括A(CaO+MgO)、MgO.SiOz、CO:含量及消化速度、消化温度、未消化残灌含量、磨细生石灰细度等。
7.2出厂检验
7.2.1.每批生石灰出厂时,应进行出厂检验。7.2.2出厂检验的取样地点,按合同的规定确定。7.2.3出厂检验项目包括A(CaO+MgO)、MgO、CO,含量及消化速度、消化温度、磨细生石灰细度。7.3批量
以一次交货的100t同一等级的生石灰为一批,不足100t按一批计。7.4取样
生石灰的取样按JC/T620规定进行。7.5判定
7.5.1受检生石灰按规定项目检验,其质量符合第5章技术要求中相应等级的各项指标时,判定为该等级产品。
7.5.2在JC/T620规定的封存样保管期之前,购货单位对生石灰质量有异议时,可提出复验要求。复验时,将封存样送交有关质量监督部门,对需要复验的项目进行复验,以复验结果进行判定。8出厂、运输与贮存
8.1符合第5章技术要求的生石灰方能出厂,并提供产品质量证明书。8.2产品质量证明书的内容应包括:a)生产厂名;
b)产品名称、等级与批号;
c)标准代号:
d)出厂日期:
e)检验日期与检验结果;
标准换换.bao8o.comf)检验人员与检验单位。
JC/T621-1996
83生石灰应分批、分等级堆放,贮存在干燥的仓库内,并不得久存。8.4生石灰不允许与易燃,易爆及液体物品同时装运。运输时要采取防水、防雨措施,并应符合环保部门的有关规定。
标准报网
品各类标准行业资料免票下
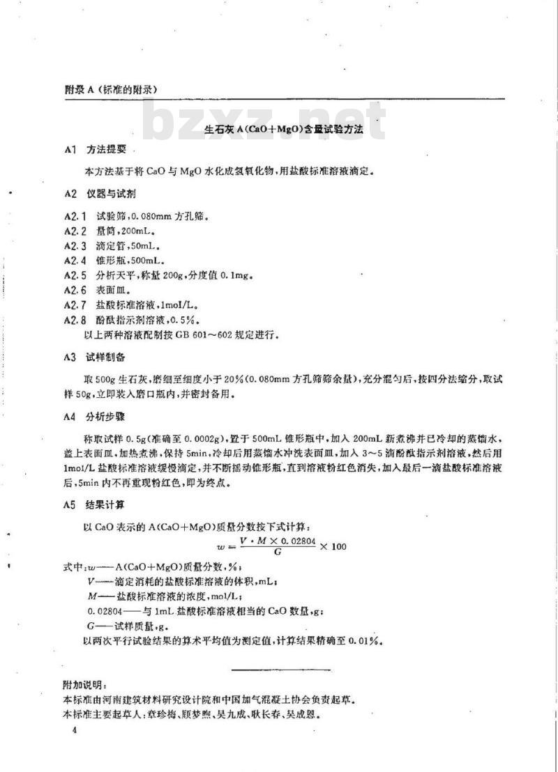
附录A(标准的附录)
A1方法提要
生石灰A(CaO十MgO)含孟试验方法本方法基于将CaO与MgO水化成氢氧化物,用盐酸标准溶液滴定。A2仪器与试剂
A2.1试验筛,0.080mm方孔筛。
A2.2量简,200mL。
A2.3滴定管,50mL。
A2.4锥形瓶,500mL。
A2.5分析天平,称200g,分度值0.1mg。A2.6表面血。
A2.7盐酸标准溶液,1moI/L。
A2.8酚酥指示剂溶液,0.5%。
以上两种溶液配制按GB601~602规定进行。A3试样制备
取500g生石灰,磨细至细度小于20%(0.080mm方孔筛筛余量),充分混勾后,按四分法缩分,取试样50g,立即装入磨口瓶内,并密封备用。A4分析步骤
称取试样0.5g(准确至0.0002g),置于500mL锥形瓶中,加入200mL新煮沸并已冷却的蒸馏水,盖上表面Ⅲ.加热煮沸,保持5min,冷却后用蒸馅水冲洗表面血,加人3~5滴酚酸指示剂溶液,然后用1mo1/L盐酸标准溶液缓慢滴定,并不断摇动锥形瓶,直到溶液粉红色消失,加入最后一滴盐酸标准溶液后,5min内不再重现粉红色,即为终点。A5结果计算
以CaO表示的A(CaO+MgO)质量分数按下式计算:V·MX0.02804
式中:w--A(CaO+MgO)质量分数,%;V滴定消耗的盐酸标准溶液的体积,mL:M-盐酸标准溶液的浓度,mol/L,0.02804——与1mL盐酸标准溶液相当的Ca0数量,gG—试样质量,g。
以两次平行试验结果的算术平均值为测定值,计算结果精确至0.01%。附加说明:
本标准由河南建筑材料研究设计院和中国加气混凝土协会负责起草。本标准主要起草人:章珍梅、顾梦煦、吴九成、耿长春、笑成恩。4
标准额搜网me.中华人民共和国建材
行业标准
硅酸盐建筑制品用生石灰
JC/T621-1996
国家建筑材料工业局标准化研究所出版发行地址:北京朝阳区管庄
邮政编码:100024
电话:65755125
机械科学研究院标准出版中心印剧版权专有不得翻印
开本880×12301/16印张1/2字数60001996年8月第一版1996年8月第一次印刷印数1-300
编号1017
标准投换网wmo.brmso.com各共行准行业资料免费下载6
小提示:此标准内容仅展示完整标准里的部分截取内容,若需要完整标准请到上方自行免费下载完整标准文档。