首页 > 建筑材料行业标准(JC) > JC/T 668-1997 水化水泥胶砂中硫酸钙含量测定方法
JC/T 668-1997

基本信息

标准号: JC/T 668-1997

中文名称:水化水泥胶砂中硫酸钙含量测定方法

标准类别:建筑材料行业标准(JC)

标准状态:现行

发布日期:1997-05-30

实施日期:1997-12-01

出版语种:简体中文

下载格式:.rar.pdf

下载大小:107115

相关标签: 水泥 胶砂 含量 测定方法

标准分类号

标准ICS号:建筑材料和建筑物>>建筑材料>>91.100.10水泥、石膏、石灰、砂浆

中标分类号:建材>>建材产品>>Q11水泥

关联标准

采标情况:ASTM C265-1991 MOD

出版信息

出版社:中国标准出版社

页数:5页

标准价格:8.0 元

相关单位信息

起草人:颜碧兰、张大同、肖患明、江丽珍

起草单位:中国建筑材料科学研究院水泥科学研究所

归口单位:全国水泥标准化技术委员会

提出单位:中国建筑材料科学研究院

发布部门:国家建筑材料工业局

标准简介

本标准规定了水泥胶砂中水溶性硫酸钙含量测定方法的胶砂组成、仪器设备、胶砂样品处理、溶出液分析方法和结果计算等。本标准适用于硅酸盐水泥、普通硅酸盐水泥以及指定采用本标准的其他品种水泥。 JC/T 668-1997 水化水泥胶砂中硫酸钙含量测定方法 JC/T668-1997 标准下载解压密码:www.bzxz.net

标准图片预览

JC/T 668-1997 水化水泥胶砂中硫酸钙含量测定方法
JC/T 668-1997 水化水泥胶砂中硫酸钙含量测定方法
JC/T 668-1997 水化水泥胶砂中硫酸钙含量测定方法
JC/T 668-1997 水化水泥胶砂中硫酸钙含量测定方法

标准内容

中华人民共和国建材行业标准
水化水泥胶砂中硫酸钙含量的测定方法Test method for calcium sulfatein hydrated cement mortar
JC/T668-1997
国家建筑材料工业局1997-05-30批准并发布1997-12-01实施
本标准根据美国材料与试验协会ASTMC265—91《水化波特兰水泥砂浆中硫酸钙含量试验方法》制订的,其中灰砂比、水灰比、试验室激湿度、水养护温度、样品处理以及溶出液制备的操作方法等同采用ASTMC265,但标准砂采用我国强度用标准砂,溶出液中SO:含量采用国家标准GB176-1996中SO:测定方法(基准法)基本原理进行测定,因此本标准在技术内容上等效采用ASTMC265-~91。本标准由中国建筑材料科学研究院提出。本标准由全国水泥标准化技术委员会归口。本标准起草单位:中国建筑材料科学研究院水泥科学研究所。本标准主要起草人:颜碧兰张大间肖忠明江丽珍168
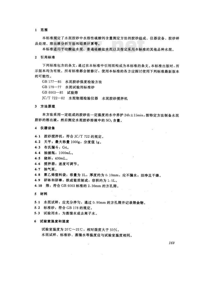
1范围
本标准规定了水泥胶砂中水溶性硫酸钙含量测定方法的胶砂组成、仪器设备、胶砂样品处理、溶出液分析方法和结果计算等。本标准适用于硅酸盐水泥、普通硅酸盐水泥以及指定采用本标准的其他品种水泥。2引用标准
下列标准包含的条文,通过在本标准中引用而构成为本标准的条文。本标准出版时,所示版本均为有效。所有标准都会被修订,使用本标准的各方应探讨使用下列标准最新版本的可能性。
GB177—85水泥胶砂强度检验方法GB178—77水泥试验用标准砂
GB6003—85试验筛
JC/T722—82水泥物理检验仪器水泥胶砂搅拌机3方法原理
本方法采用一定组成的胶砂在一定温度的水中养护24h土15min,按特定方法制备水泥胶砂的溶出液,然后测定水泥胶砂溶液中的SO;含量。仪器设备
4.1胶砂搅拌机:符合JC/T722的规定。4.2天平:最大称量1000g,分度值1g。4.3布氏漏斗:G4。
4.4抽滤瓶:1000mL。
4.5烧杯:400mL。
4.6搅拌器:速度可调节。
4.7抽气泵。
4.8聚乙烯塑料袋:容量为1L,厚度约为0.10mm,应不漏水,洁净且干燥。4.9研钵和研棒:铁或瓷质制成,容积约为1.5L。4.10筛:符合GB6003标准的2.36mm的方孔筛。5材料
5.1水泥试样:应充分拌匀,通过0.90mm的方孔筛并记录筛余物。5.2标准砂:符合GB178的规定。5.3试验用水:为蒸馏水或去离子水。6试验室温度和湿度
试验室温度为20℃~~25℃,相对湿度大于50%。水泥试样、标准砂、蒸馏水等温度应与试验室温度相同。169
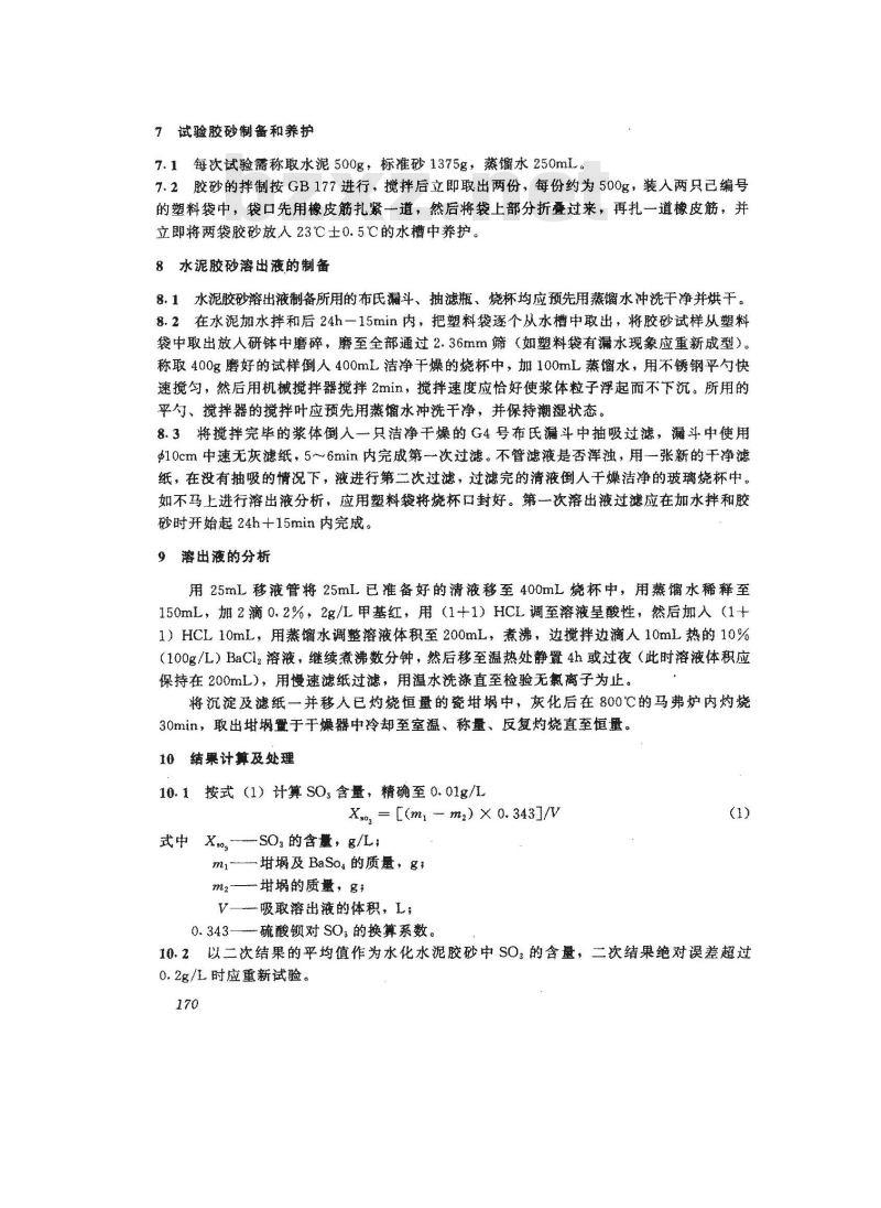
7试验胶砂制备和养护
7.1每次试验需称取水泥500g,标准砂1375g,蒸罐水250mL7.2胶砂的拌制按GB177进行,搅拌后立即取出两份,每份约为500g,装人两只已编号的塑料袋中,袋口先用橡皮筋扎紧一道,然后将袋上部分折叠过来,再扎一道橡皮筋,并立即将两袋胶砂放人23℃士0.5℃的水槽中养护。8水泥胶砂溶出液的制备此内容来自标准下载网
8.1水泥胶砂溶出液制备所用的布氏斗、抽滤瓶、烧杯均应预先用蒸馏水冲洗干净并烘干。8.2在水泥加水拌和后24h一15min内,把塑料袋逐个从水槽中取出,将胶砂试样从塑料袋中取出放人研钵中磨碎,磨至全部通过2.36mm筛(如塑料袋有水现象应重新成型)。称取400g磨好的试样倒人400mL洁净干燥的烧杯中,加100ml蒸馏水,用不锈钢平勺快速搅匀,然后用机械搅拌器搅拌2min,搅拌速度应恰好使浆体粒子浮起而不下沉。所用的平勺、搅拌器的搅拌叶应预先用蒸罐水冲洗干净,并保持潮湿状态。8.3将揽拌完毕的浆体倒人一只洁净干燥的G4号布氏斗中抽吸过滤,漏斗中使用10cm中速无灰滤纸,5一6nin内完成第-次过滤。不管滤液是否辉独,用-张新的干净滤纸,在没有抽吸的情况下,液进行第二次过滤,过滤完的清液倒人干燥洁净的玻璃烧杯中。如不马上进行溶出液分析,应用塑料袋将烧杯口封好。第一次溶出液过滤应在加水拌和胶砂时开始起24h+15min内完成。
9溶出液的分析
用25mL移液管将25mL已推备好的清液移至400mL烧杯中,用蒸馏水稀释至150mL,加2滴0.2%,2g/L甲基红,用(1十1)HCL调至溶液呈酸性,然后加人(1+1)HCL10ml:用蒸罐水调整溶液体积至200mL,煮沸,边搅拌边滴人10mL热的10%(100g/L)BaCl溶液,继续煮沸数分钟,然后移至温热处静置4h或过夜(此时溶液体积应保持在200mL),用慢速滤纸过滤,用温水洗涤直至检验无氟离子为止。将沉淀及滤纸一并移人已灼烧恒量的瓷埚中,灰化后在800℃的马弗炉内灼烧30min,取出埚蟹于干燥器中冷却至室、称量、反复灼烧直至恒量。10结果计算及处理
10.1按式(1)计算SOs含量,精确至0.01g/LXox = [(ml - mz) X 0. 343]/V式中XaSO的含量,g/L
m-埚及BaSo.的质量,g;
m2甘埚的质量,g;
V—吸取溶出液的体积,L
0.343—硫酸锁对SO.的换算系数。(1)
10.2以二次结果的平均值作为水化水泥胶砂中SO:的含量,二次结果绝对误差超过0.2g/L时应重新试验。
小提示:此标准内容仅展示完整标准里的部分截取内容,若需要完整标准请到上方自行免费下载完整标准文档。