首页 > 建筑材料行业标准(JC) > JC/T 691-1998 高铬铸铁衬板技术条件
JC/T 691-1998

基本信息

标准号: JC/T 691-1998

中文名称:高铬铸铁衬板技术条件

标准类别:建筑材料行业标准(JC)

标准状态:现行

发布日期:1998-07-13

实施日期:1998-12-01

出版语种:简体中文

下载格式:.rar.pdf

下载大小:156133

相关标签: 铸铁 衬板 技术

标准分类号

标准ICS号:冶金>>钢铁产品>>77.140.80钢铁铸件

中标分类号:机械>>加工工艺>>J31铸造

关联标准

采标情况:ASTM A532/A532M-1993a NEQ

出版信息

页数:7页

标准价格:14.0 元

相关单位信息

起草人:孙海霞、宁长存、余定强、张新占、葛传福、宋大泉

起草单位:沈阳水泥机械厂

归口单位:国家建筑材料工业局建材机械标准化技术委员会

提出单位:国家建筑材料工业局建材机械标准化技术委员会

发布部门:国家建筑材料工业局

标准简介

本标准规定了高铬铸铁衬板的产品分类、技术要求、试验方法、检验规则、标志、包装、运输和贮存等。本标准适用于水泥工业用管磨机筒体高铭铸铁衬板,也适用于工况条件相似的其他高铬铸铁衬板(以下简称衬板)。 JC/T 691-1998 高铬铸铁衬板技术条件 JC/T691-1998 标准下载解压密码:www.bzxz.net

标准图片预览

JC/T 691-1998 高铬铸铁衬板技术条件
JC/T 691-1998 高铬铸铁衬板技术条件
JC/T 691-1998 高铬铸铁衬板技术条件
JC/T 691-1998 高铬铸铁衬板技术条件
JC/T 691-1998 高铬铸铁衬板技术条件

标准内容

中华人民共和国建材行业标准
JC/T691-1998
高铬铸铁衬板技术条件
Technical conditions for lining board ofhighchromiumcastirons
1998-07-13发布
国家建筑材料工业局
1998-12-01实施
高类标准行业资料究费
JC/T691-1998
本标准的产品材质非等效采用GB8263一87《抗磨白口铸铁技术条件》中3.2及美国ASTMA532/A532M-93a《抗磨白口铸铁技术规范6.1内容本标准由国家建筑材料工业局建材机械标准化技术委员会提出并归口。本标准由沈阳水泥机械厂负责起草。天津水泥工业设计研究院、株州五三机械厂、河北开元铸造厂吉林梅河煤矿耐磨合金铸造厂、陕西延河水泥机械厂参加起草。本标准主要起草人:孙海霞宁长存余定强张新占葛传福宋大泉
客类标准行
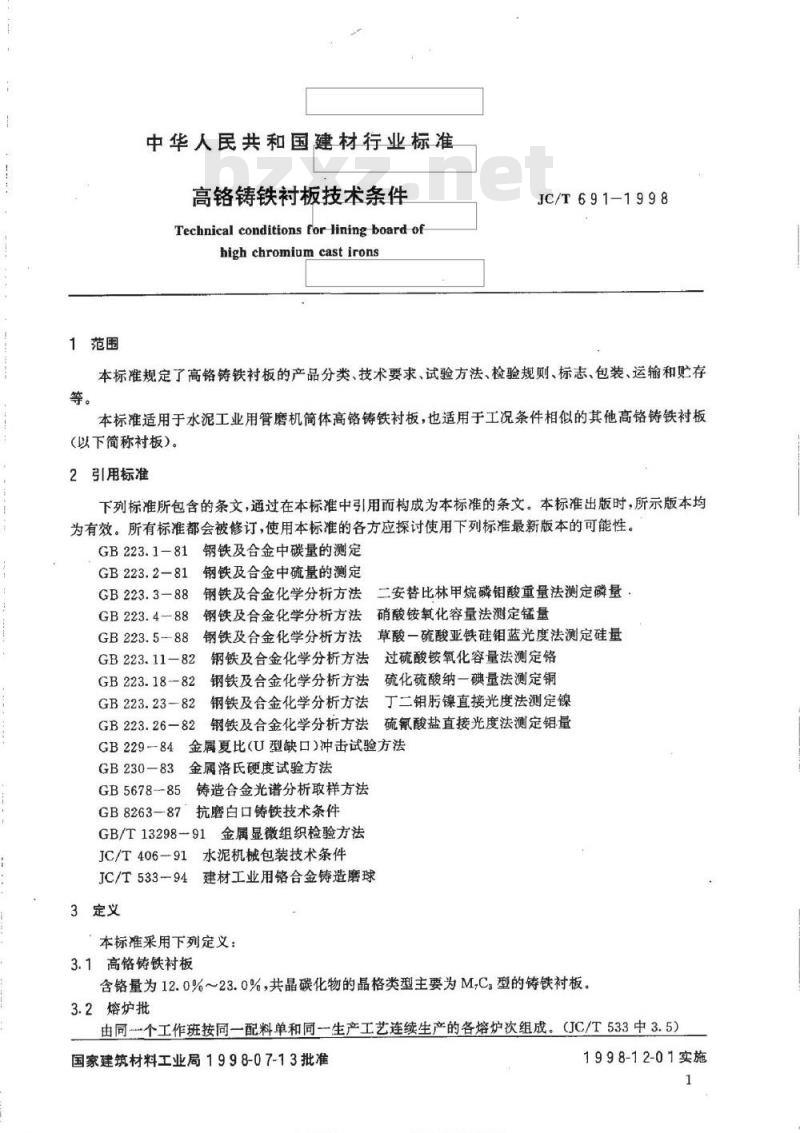
1范围
中华人民共和国建材行业标准
高铬铸铁衬板技术条件
Technical conditions for lining board ofhigh chromiumcastirons
JC/T691-1998
本标准规定了高铬铸铁衬板的产品分类、技术要求、试验方法、检验规则、标志、包装、运输和贮存等。
本标准适用于水泥工业用管磨机简体高铬铸铁衬板,也适用于工况条件相似的其他高铬铸铁衬板(以下简称衬板)。
2引用标准
下列标准所包含的条文,通过在本标准中引用而构成为本标准的条文。本标准出版时,所示版本均为有效。所有标准都会被修订,使用本标准的各方应探讨使用下列标准最新版本的可能性。GB223.1-81钢铁及合金中碳量的测定GB223.2-81钢铁及合金中硫量的测定GB223.3-88钢铁及合金化学分析方法二安替比林甲烷磷钼酸重量法测定磷量GB223.4-88钢铁及合金化学分析方法硝酸铵氧化容量法测定锰量GB223.5-88钢铁及合金化学分析方法草酸一硫酸亚铁硅钼蓝光度法测定硅量钢铁及合金化学分析方法过硫酸铵氧化容量法测定铬GB223.11-82
GB 223.1882
GB223.23-82
钢铁及合金化学分析方法硫化硫酸纳一碘量法测定铜钢铁及合金化学分析方法丁二钼镍直接光度法测定镍钢铁及合金化学分析方法硫氰酸盐直接光度法测定钼量GB223.26-82
GB229-84金属夏比(U型缺口)冲击试验方法金属洛氏硬度试验方法
GB230-83
GB5678-85铸造合金光谱分析取样方法GB8263-87抗磨白口铸铁技术条件GB/T13298-91金属显微组织检验方法JC/T406-91水泥机械包装技术条件JC/T533-94建材工业用铬合金铸造磨球3定义
本标准采用下列定义:
3.1高铬铸铁衬板
含铬量为12.0%~23.0%,共晶碳化物的晶格类型主要为M,C,型的铸铁衬板。3.2熔炉批
由同个工作班按同一配料单和同一生产工艺连续生产的各熔炉次组成。(JC/T533中3.5)国家建筑材料工业局1998-07-13批准各类标准行业资料免费下
1998-12-01实施
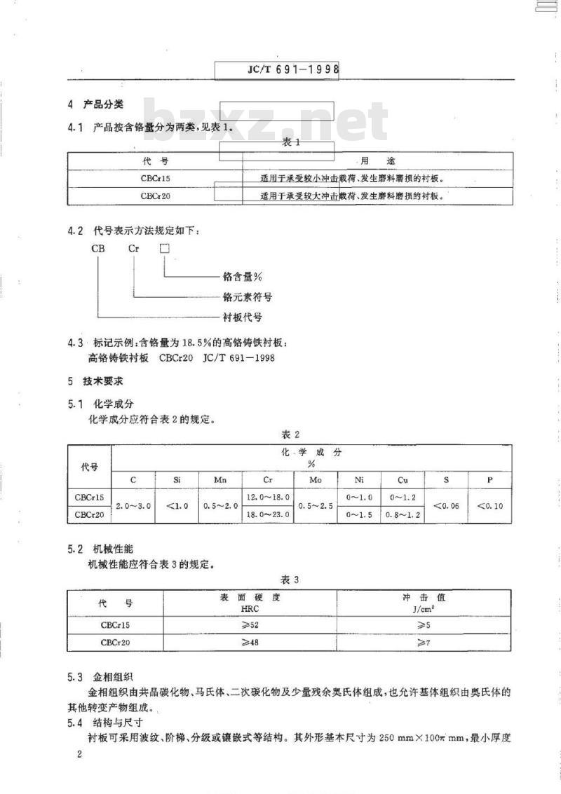
4产品分类
4.1产品按含铬量分为两类,见表1。代号
CBCr15
CBCr20
代号表示方法规定如下:
JC/T691-1998
适用于承受较小冲击载荷、发生磨料磨损的衬板。适用于承受较大冲击载荷、发生磨料磨损的衬板。铬含量%
铬元素符号
衬板代号
4.3·标记示例:含铬量为18.5%的高铬铸铁衬板:高铬铁衬板CBCr20JC/T691-19985技术要求
5.1化学成分
化学成分应符合表2的规定。
化学成分
CBCr15
CBCr20
5.2机械性能
机械性能应符合表3的规定。
CBCr15
CBCr20
5.3金相组织
12.0~18.0
18.0~23.0
表面硬度
冲击值
金相组织由共晶碳化物、马氏体、二次碳化物及少量残余奥氏体组成,也允许基体组织由奥氏体的其他转变产物组成。
5.4结构与尺寸
衬板可采用波纹阶梯、分级或镶嵌式等结构。其外形基本尺寸为250mm×100元mm,最小厚度2
总m各类标准行业资料免量
wbrsoee
CBCr15为40mm,CBCr20为50mm
5.5尺寸公差
5.5.1尺寸公差应符合表4的规定。衬板
JC/T691-1998
2螺栓孔应铸出,其孔径尺寸公差应符合表5的规定。5.5.2
5.6形位公差
5.6.1螺栓孔的位置度公差为1mm。40
5.6.2直线度和平面度公差应符合表6的规定。表6
基本尺寸
公差值
≤250
5.7外观质量
5.7.1衬板上的型砂、芯砂、飞边、毛刺、多肉等必须清除干净。160
5.7.2装配面的凸点应打磨平整。5.7.3衬板表面不允许裂纹、缩孔,也不允许有气孔、夹渣等影响使用的缺陷。5.7.4衬板不允许火焰切割和焊补。5.8内部质量
衬板内部不允许有影响使用的铸造缺陷。6试验方法
6.1化学成分检验
化学成分按GB223.1~GB223.5,GB223.11、GB223.18.GB223.23、GB223.26或GB5678进行检验。
6.2机械性能试验
6.2.1冲击试验
6.2.1.1冲击试块应在衬板上取样,每次不少于三块。试样尺寸见图1。3wwW.bzxz.Net
通授图h客类标准行资料免费下教JC/T691-1998
图1冲击试块
6.2.1.2冲击试验按GB229进行。支距为70mm。6.2.2表面硬度检验
单位:mm
其余,3.2
表面硬度应在衬板的主要工作部位或试样上进行测试。试样在已做冲击试验的试样中选取。试验方法按GB230进行。
6.3金相组织检验
6.3.1金相组织检验在已做冲击试验的试样上制取。6.3.2金相组织检验按GB/T13298进行。6.4尺寸公差及形位公差检验
衬板的尺寸及形位公差用量具及样板检验。6.5外观质量检验
外观质量用目测检验。
6.6内部质量检验
内部质量用破坏性方法进行检验。7检验规则
衬板应经制造厂质量检验部门,按本标准规定的技术要求进行检验,经检验合格并签发合格证书后,方可出厂。
7.1检验分类
产品检验分出厂检验和型式检验。7.2出厂检验
7.2.1出厂检验项目为化学成分、表面硬度、装配尺寸及外观质量。7.2.2化学成分当熔炼炉容量大于等于0.5t时,应逐炉检验;当熔炼炉容量小于0.5t时,按熔炉批检验。
7.2.3表面硬度按热处理炉逐炉检验。连续热处理炉每工作班检验一次。每次检验数量不少于三件,若其中一件不合格则加倍检验。其中仍有一件不合格。则视为不合格。7.2.4装配尺寸及外观质量应逐件检验。7.3型式检验
有下列情况之一时,应按本标准规定的全部技术要求进行型式检验,检验数量应不少于三块:a)新产品试制时:
b)生产工艺有较大改变、可能影响产品性能时;c)投入批量生产后,应至少每3个月进行一次检验;d)长期停产,重新恢复生产时;e)出厂检验结果与前次型式检验有明显差异时。8标志,包装、运输和贮存
8.1在衬板适当位置铸出产品代号及生产厂代号。标准备
JC/T691--1998
8.2衬板包装应符合JC/T406的有关规定。8.3产品包装上应有明显的标志,其内容包括:a)产品名称、代号和标准号;
b)出厂日期;
c)制造厂名称;
d)商标。
8.4产品在装、卸和运输过程中应避免撞击。8.5衬板在运输和贮存过程中应避免较、碱等腐蚀性物质侵蚀。能提提店
各类标准行业路料免
中华人民共和国建材
行业标准
高铬铸铁衬板技术条件
Technical conditions for lining board ofhigh chromium cast irons
JC/T 691-1998
国家建筑材料工业局标准化研究所出版发行地址:北京朝阳区管庄
邮政编码:100024
电话:65755125
机械科学研究院标准出版中心印刷版权专有不得翻印
开本880×12301/16印张1/2
字数12,000
1998年12月第一版1998年12月第一次印刷印数1—300
编号1119
各类标准行业科免
小提示:此标准内容仅展示完整标准里的部分截取内容,若需要完整标准请到上方自行免费下载完整标准文档。