首页 > 建筑材料行业标准(JC) > JC 561-1994 玻璃纤维网布
JC 561-1994

基本信息

标准号: JC 561-1994

中文名称:玻璃纤维网布

标准类别:建筑材料行业标准(JC)

标准状态:已作废

发布日期:1994-12-01

实施日期:1994-12-01

作废日期:2006-07-01

出版语种:简体中文

下载格式:.rar.pdf

下载大小:607825

相关标签: 玻璃纤维

标准分类号

标准ICS号:纺织和皮革技术>>复合增强材料>>59.100.10纺织玻璃纤维材料

中标分类号:建材>>陶瓷、玻璃>>Q36玻璃纤维

关联标准

替代情况:被JC 561.1-2005代替

采标情况:NQE JIS R3414

出版信息

页数:9页

标准价格:14.0 元

相关单位信息

标准简介

JC 561-1994 玻璃纤维网布 JC561-1994 标准下载解压密码:www.bzxz.net

标准图片预览

JC 561-1994 玻璃纤维网布
JC 561-1994 玻璃纤维网布
JC 561-1994 玻璃纤维网布
JC 561-1994 玻璃纤维网布
JC 561-1994 玻璃纤维网布

标准内容

中华人民共和国建材行业标翟
JC561-94
玻璃纤维网布
1994-12-01发布
国家建筑材料工业局发布
1995-08-01实施
MWT.中华人民共和国建材行业标准
维网布
玻璃纤兰
1主题内容与适用范测
JC·56194
本标准规定了玻璃纤维网布(简称网布)的产品分类、技术要求、试验方法、检验规则和包装、标志、运输、贮存等。
本标准适用于玻璃纤维纱经织造的网布。主要用作增强砂轮,也可用作其他增强材料。2引用标准
GB191包装贮运图示标志
GB/T1549钠钙硅铝硼玻璃化学分析方法GB2828逐批检查计数抽样程序及抽样表(适用于连缕批的检查)GR 5434
纺织跛璃纤维术语及定义
GB6378不合格品率的计量抽样检查程序及图表(适用于连续批的检查)GB7689.2纺织玻璃纤维机织物经、纬密度的测定GB7689.3
纺织玻璃纤维,机织物单位面积质量的测定GB7689.4纺织玻璃纤维机织物宽度与长度的测定GB7689.6纺织玻璃纤维机织物
拉伸断裂强力和断裂伸长的测定(条样法)纺织玻璃纤维可燃物含量的测定GB9914
3术语
本标准涉及的术语及定义,按GB5434的规定。4产品分类
4.1产品规格
网布的产品规格见表1。符合产品规格的其他宽度,由供需双方商定。4.2产品代号
网布的代号包括下述要素
所用玻璃的类型,E表示无碱玻璃,C表示中碱玻璃,表示网布的字母 N;
网布的密度,以根/25mm为单似,后接连接号“一”网布的宽度,以匾米为单位;
网布的组织,纱罗组织的字母为L,苹纹组织的字母为P;后缀字母,表示网布的密度和组织相同,线密度不同。例1EN8×8-115L;
例2 CN11X11-115PA。
国家建筑材料工业局1994-12-01批准1995-08-01实施
JC561-94
u se/
+78-088
*--S6p
:9-:092
喂嫁!
8'0foL
90半8
80年6
agri-ie
TSTI-GX6NO
TSE-BX8N
TIELXIN
198-9X9
T91-X8G
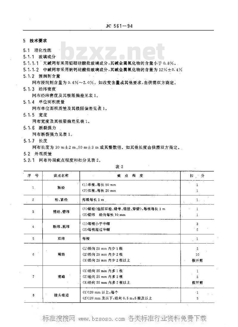
5技术要求
5.1理化性能
5.1.1玻璃成分
JC 561---94
5. 1.1.1无碱网布采用铝硼硅酸盐玻璃成分,其碱金属氧化物的含量小于0. 8%。5.1.1.2中碱网布采用钠钙硅酸盐玻璃成分,其碱金属氧化物的含量为12%土0.4%5. 1.2漫润剂含量
网布浸润剂含量为 0. 6%~2.0%。如改变含盘或其他要求,由供需双方商定。5.1.3经纬密度
网布经纬密度及其极限偏差见表1.5.1.4单位面积质量
网布单位面积质量及其极限偏差见表1。5.1.5宽度
网布宽度及其极限偏券见表1。
5.1.6断裂强力
网布断裂强力见表1。
5.1.7长度
网布长度为 30 m士2 m,50 m士3 m或其整数倍。如其他长度由供需双方商定。5.2外观质量
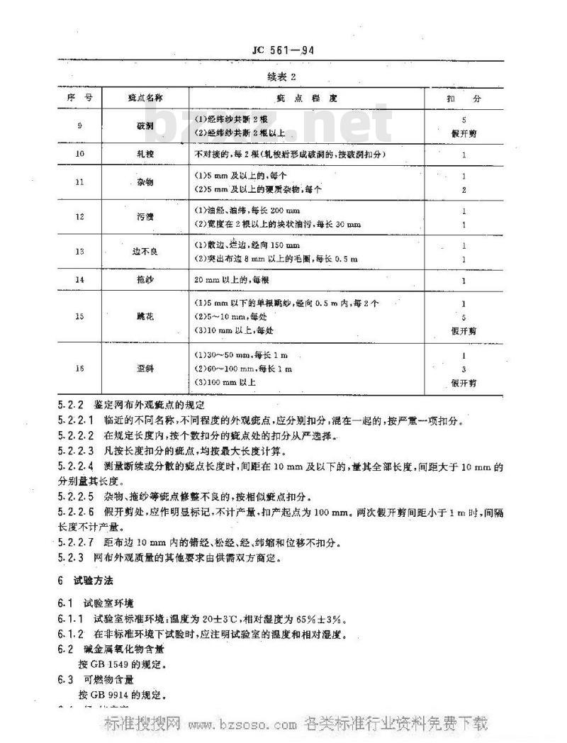
5.2.1网布外观疵点程度和扣分见表2。表2
疵点名称
松、案经
错经、错纬
断纬、脱纬
接头痕迹
炕点程度
(1)单根,每长50 mm
(2)双根,每长20 mm
每根每长 1 m
(1)错经(包括双经、错号,错股、穿错),每根每长1 m(2)错纬经向每长,10功m
(1)每校小于半幅
(2)每梭超过半幅
(1)经向25mm内少1根
(2)经向25 mm 内少2根
(3)经向25mm内少2根以上
(1)经向25mm内多1 根
(2)经向 25 mm内多 2 根
(3)经向25mm内多2根以上
(1)120 mm以上,每个
(2)120mm及以下,经向0.5m,5根及以上扣
般开剪
般开剪
序号
航点名称
边不良
JC 561—94
续表2
斑点程度
(1)经纬纱共断 2 根
(2)经纬纱共断2根以上
不对接的,每2根(轧梭垢形成破洞的,按破润扣分)(1)5 am 及以上的,每个
(2)5mm及以上的硬质杂物,每个(1)油经、油纬,每长200mam
(2)宽度在 2 根以上的块状油污,每长 3G mm(1)散边、边,经向150mm
(2)突出布边8mm以上的毛圈,每长0.5m20mm以上的,每根
(1)5mm以下的单根跳数,经向0.5m内,每2个(2)5~10 mm,每处
(3)10 mm 以,上,每处
(1)30~50mm,每长1m
(2)60~~100 mm,每长1 m
(3)100 mm以上
5.2.2鉴定网布外观凝点的规定
假开剪
假开剪
5.2.2.1临近的不向名称,不同程度的外观疵点,应分别扣分,混在一起的,按严重一项扣分。5.2.2.2在规定长度内,按个数扣分的点处的扣分从严选择。5.2.2.3凡按长度扣分的疵点,均按最大长度计算。5.2.2.4测量断续或分散的疵点长度时,间距在10mm及以下的,量其全部长度,间距大于10mm的分别鼠其长度。
5.2.2.5杂物、拖纱等疵点修整不良的,按相似避点扣分。5.2.2.5假开剪处,应作明显标记,不计产量,扣产起点为100mm。两次假开剪间距小于1m时,间隔长度不计产量。
5.2.2.7距布边10mm内的错经、松经、经、纬缩和位移不扣分。5.2.3网布外观质量的其他要求由供需双方商定。6试骏方法
6.1试验室环境
6.1.1试验室标准环境:温度为20士3℃,相对度为65%士3%。6.1.2在非标准环境下试验时,应注明试验室的温度和相对湿度。6.2碱金属氧化物含量
按 GB 1549 的规定。
6.3可燃物含量
按 GB 9914 的规定。
MAW.按 GB 7689.2的规定。
6.5单位面积质量
按GB 7689.3的规定。
6.6宽度和长度
按GB 7689.4的规定。
6.7断裂强力
接 GB 7689. 6 的规定。
6.8外观检验
目测检验。
7检验规则
7.1检验分类
网布产品检验分型式检验、出厂检验。JC 561-94
7.1.1出厂检验的检验项目包括技术要求中,除玻璃成分和可燃物含量的各项。7.1.2型式检验的检验项目包括技术要求的各项。7.2抽样与组批规则
7.2.1 批
同一规格、同一生产工艺,稳定连续生产的·定数量的产品为一批。7.2.2批样本
从提交检查批中随机抽取表3规定数量的卷装为一个检验批样本,表3
批童范画
26--90
91~150
151~280
281~500
501~1 200
1 201~~3 200
3 201~-10 000
累计样本
合格判定数
不合格判定数
W各美标准行业资料免费下载7.2.3试验室样本
7.2.3.1外观质量检验样本
取批样本为试验室样本。
Jc.561-94
7.2.3.2理化性能试验室样本
检验样本按表4规定,从表3外观质量检验合格样本中随机抽取。仲裁检验样本按GB6378·-般检查水平I的规定,从外观质量检验合格的仲裁检验批样本中随机抽取。
批量范圈
91~150
151~280
7.3分等规定
7.3.1外观质量分等规定
外观质量分等规定见表5。
一等品
合格品
7.3.2理化性能指标分等规定
样本大小
百米扣分
61~100
批量范菌
281500
501~1200
1 2013200
3 201~10 000
7.3.2.1理化性能指标以单位面积质量分为一等品和合格品。理化性能指标等级不同时,按其中最低项的等级定等。7. 3. 2. 2
7.3.3产品分等规定
7.3.3.1产品一等品为理化性能指标一等品及外观质量一等品7.3.3.2产品其他等级以理化性能指标及外观质量的低等级定等。本大小
假开剪欲数
7.4判定规测
7.4.1外观质量应符合5.2条的规定,其合格质逊水平(AQL)为4.0根据样本检查的结果,若在第一样本中发现的不合格品数小于或等于第一合格判定数,则判该批是合格批。若在第一样本中发现的不合格品数大于或等于第·不合格判定数,则判该批是不合格批。若在第一样本中发现的不合格品数,大于第一合格判定数同时又小丁第一不合格判定数,则抽第二样本进行检查。若在第一和第二样本中发现的不合格品数总和小于或等于第二合格判定数,则判该批是合格批。若在第一和第二样本中发现的不合格品总和大于或等于第二不合格判定数,则判该批是不合格批。
7.4.2理化性能指标应符合5.1条的规定。如检验结果中,任何一项不符合该条规定时应从该批产品中,抽取同样数量的样本复验该项,以两次检验的全部样本的结果为复验结果。7.4.3用户根据本标推规定的轴样及试验方法,对所收到的产品进行验收检查。如检验结果不符合等H
WJC 561-94
7.4.4供需双方对产品质量有争议时,由仲裁单位按本标准的试验方法和检验规则进行检验和判定8包装、标志、运输、贮存
8.1包装、标志
8.1.1网布每卷应紧密、整齐卷绕,并平放在清洁,干燥的包装箱内,避免撞击碰伤,包装箱捆扎必须半固,其他包装要求,由供需双方商定。2包装箱内应附有产品检验证,内容包括:8.1.2
本标准编号;
生产厂名称;
产品代号及等级:
卷数和长度:
加盖质量检验专用章;
生产日期。
包装箱外表面必须标明:
本标准编号;
生产厂名称;
产品代号及等级:
卷数及长度;
生产日期,
包装标志按GB191规定的\怕湿”和“向上”两种图示。8.2运输
网布应采用干燥的避运输下具运输。8.3贮存
网布必须置放在干燥、通风的房屋内贮存。附加说明:
本标准由南京玻璃纤维研究设计院提出并归口。本标准由南京菠纤维研究设计院负责起草。秦皇岛玻璃纤维总」参加制订。本标推起草人王漱芳。
本标准非等效采用JIS R3414《肢璃布》。(京)新建字023号
中华人民共和国建材
行业标准
璃纤维网布
JC 56194
中国标准出版社出版bzxZ.net
北京复兴门外三里河北街16号
邮政编码:100045
话:8522112
中国标准出版社囊皇岛印刷厂印剧新华书店北京发行所发行各地新华书店经售版权专有不得需印
开本880×12301/16印张3/4字数14干字1995年3月第一版1995年3月第一次印刷印数 1—1 500
书号:155066·2-9773定价3.00元标目 259—64
小提示:此标准内容仅展示完整标准里的部分截取内容,若需要完整标准请到上方自行免费下载完整标准文档。