首页 > 建筑材料行业标准(JC) > JC 214-1991(1996) 自应力铝酸盐水泥
JC 214-1991(1996)

基本信息

标准号: JC 214-1991(1996)

中文名称:自应力铝酸盐水泥

标准类别:建筑材料行业标准(JC)

标准状态:现行

出版语种:简体中文

下载格式:.rar.pdf

下载大小:72479

相关标签: 应力 铝酸盐 水泥

标准分类号

标准ICS号:建筑材料和建筑物>>建筑材料>>91.100.10水泥、石膏、石灰、砂浆

中标分类号:建材>>建材产品>>Q11水泥

关联标准

替代情况:JC 214-1978

出版信息

页数:4页

标准价格:8.0 元

相关单位信息

标准简介

JC 214-1991(1996) 自应力铝酸盐水泥 JC214-1991(1996) 标准下载解压密码:www.bzxz.net

标准图片预览

JC 214-1991(1996) 自应力铝酸盐水泥
JC 214-1991(1996) 自应力铝酸盐水泥
JC 214-1991(1996) 自应力铝酸盐水泥

标准内容

中华人民共和国建材行业标准
自应力铝酸盐水泥
JC214-91
国家建筑材料工业局1991-07-20批准拜发布1992-06-01实施
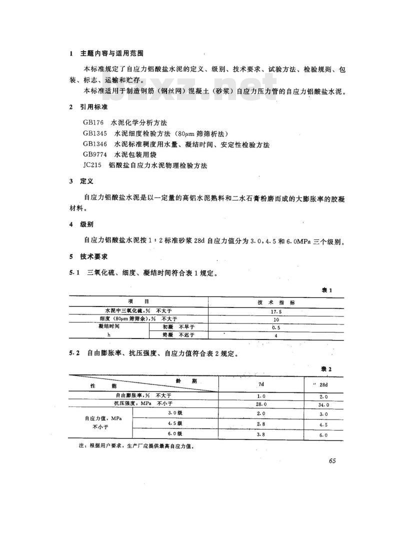
主题内容与适用范围
本标准规定了自应力铝酸盐水泥的定义、级别、技术要求、试验方法、检验规则、包装、标志、运输和贮存。
本标准适用于制造钢筋(钢丝网)混凝土(砂浆)自应力压力管的自应力铝酸盐水泥。2引用标准
GB176水泥化学分析方法
GB1345
水泥细度检验方法(80μm筛筛析法)水泥标准稠度用水量、凝结时间、安定性检验方法GB1346
GB9774水泥包装用袋
JC215铝酸盐自应力水泥物理检验方法3定义
自应力铝酸盐水泥是以一定量的高铝水泥熟料和二水石膏粉磨而成的大膨胀率的胶凝材料。
4级别
自应力铝酸盐水泥按1:2标准砂浆28d自应力值分为3.0,4.5和6.0MPa三个级别。5技术要求
5.1三氧化硫、细度、凝结时间符合表1规定。表1
水泥中三氧化硫,%不大于
细度(80μm筛筛余),%不大于凝结时间
初凝不草于
终證不迟于
自由膨胀率、抗压强度、
自应力值符合表2规定。
自由彪胀率,%不大于
抗压强度,MPa不小于
自应力值,MPa
不小于
注:根据用户要求,生产厂应提供最高自应力值。技术指标
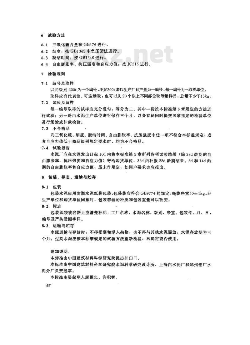
6试验方法bzxz.net
6.1三氧化硫含量按GB176进行。6.2细度:按GB1345中负压筛法进行。6.3凝结时间:按GB1346进行。
6.4自由膨胀率、抗压强度和自应力值:按JC215进行。7检验规
7.1编号及取样
以间级别200t为个编号,不足200t者以生产广日产量为编号,每编号为取样单位。取样应有代表性。可连续取,也可以从20个以上不同部位取等量样品,总量不少于15kg。7.2试验及留样
每一编号取得的试样应充分混勾,等分为二。其中一份按本标准第6章规定的方法进行试验;另一份由水泥生产单位密封保存三个月,以备有疑问时提交国家指定的检验单位进行复验或仲裁检验。
7.3不合格晶
凡三氧化硫、细度、凝结时间、自由膨胀率、抗压强度中任一项不符合本标准规定,或者自应力值低于商品级别规定要求时,均为不合格品。7.4试验报告
水泥厂应在水泥发出日起10d内将本标准第5章所列各项试验结果(除28d龄期的自由膨胀率、抗压强度和自应力值)寄给购货单位,32d内补报28d龄期结果。3d和14d龄期的自由膨胀率和自应力值,虽未作规,如用户要求也应报出。8包装、标志、运输与贮存
8.1包装
包装水泥应用防潮水泥纸袋包装,包装袋应符合GB9774的规定,每袋净重50士1k。经生产单位和购货单位同意时,包装容器的种类和包装重量可以改变。8.2标志
包装纸袋戒容器上应清楚标明:工厂名称、水泥名称、级别、净重、包装年、月、日,编号及严防受潮字样。
8.3运输与贮存
水泥运输与存放时,不得受潮和混人杂物,也不得与其他水泥握放,水泥存放期为三个月。过期水泥应按本标准规定的试验方法重新检验,再确定能否使用。附加说明:
本标准由中国建筑材料科学研究院提出并归口。本标准由中国建筑材料科学研究院水泥科学研究设计所、上海自水泥广和郑州铝广水泥分厂负责起草。
本标准主要起草人席耀忠、许积智。66
小提示:此标准内容仅展示完整标准里的部分截取内容,若需要完整标准请到上方自行免费下载完整标准文档。