首页 >  国家标准(GB) >  GB 6390-1986 地质图用色标准

基本信息

标准号: GB 6390-1986

中文名称:地质图用色标准

标准类别:国家标准(GB)

英文名称:Colour standard for use in the geological map

标准状态:现行

发布日期:1986-05-14

实施日期:1987-01-01

出版语种:简体中文

下载格式:.rar.pdf

下载大小:14.12 MB

相关标签: 地质图

标准分类号

标准ICS号:计量学和测量、物理现象>>光学和光学测量>>17.180.20颜色和光的测量

中标分类号:综合>>测绘>>A79地图制印

关联标准

出版信息

页数:5页

标准价格:8.0 元

相关单位信息

首发日期:1986-05-14

复审日期:2004-10-14

起草单位:全国国土资源标准化技术委员会

发布部门:国土资源部

主管部门:国土资源部

标准简介

GB 6390-1986 地质图用色标准 GB6390-1986



标准内容

UDC528.93
文献室
中华人民共和国国家标准
GB6390—86
地质图用色标准
比例尺1:500000~1:1000000
Colour standard for use in thegeological map
1986-05-14发布
国家标准局批准
1987-02-01实施
中华人民共和国国家标准
地质图用色标准
比例尺1:500000~1:1000000
Colourstandard foruseinthe
geological map
UDC528.93
GB6390-86
地质图用色标准(简称地质图色标),适用于编制比例尺为1:500000~1:1000000地质图(系图systemmap)的彩色设计和出版印刷用色。也可供编制出版其他比例尺地质图件的用色参考。1标准内容
1.1本标准共用17个基本色(见色标1)。其中1~13号色为地层、岩浆岩、江河湖海等区域普染用色,14~17号色为线划、花纹符号用色。1.2地层用色标准见表1、色标2。表1
色标编号
色标编号
第四系
泥盆系
95~109
上第三系
志留系
111~122
下第三系
奥陶系
124~135
岩浆岩用色标准见表2、色标3。岩浆岩
喜马拉雅期
色标编号
岩浆岩
色标编号
191~193
燕山-印支期
194~205
基性-中基性岩类
239~244
白垩系
寒武系
137~148
震旦系
侏罗系
三叠系
上元古界下部-中元古界
149~156
华力西期
206~215
超基性岩类
245~250
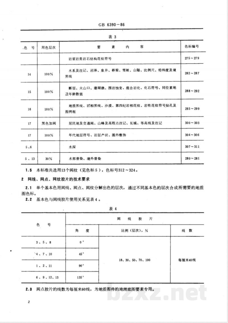
其他要素用色标准见表3、色标4。1.4.3
国家标准局1986-05-14发布
加里东期
217~222
酸性岩类
碱性岩类
251~256
257~259
157~172
元古代
223~228
下元古界
173~178
太古代
230~232
火山岩类
中性岩类
260~262
基性岩类
263~265
石灰系
太古界
179190
中性岩类
233~238
脉岩类
碱性岩类
266~268
269~274
1987-02-01实施
5、13
用色层次
黑色加网
GB6390-86
岩浆岩类岩石结构花纹符号
水系及注记、沼泽、泉井、桥梁、雪被、山隘、比例尺、经纬度及境界线
断层、火山口、珊瑚礁、围岩蚀变、混合岩化、化石符号、同位素地质年龄数值
地质界线、岩相界线、沙漠、第四纪岩相花纹、岩性花纹符号钻孔及图例框
居民地及交通网、山峰及高程点注记、长城、等高线及注记年代地层符号、岩层产状、图外整饰水深
水部普染、境外普染
本标准共选用13个网纹(见色标5),色标号312~324。1.5
2网线、网点、网纹胶片的技术要求2.1
色标编号
275~279
282287
288~292
293~299bzxZ.net
300~303
304~306
307~311
280~281
单个基本色用网线、网点、网纹分解出色的层次,通过不同基本色的层次合成所需要的地质图色标。
2.2基本色与网线胶片使用关系见表4。表4
网线胶
3、5、8
4、7、10
1、2、11
6、9、12、13
比例(层次),%
18、30、50、70、100
2.3网点胶片的线数为每厘米60线,为地质图件的地理底图要素专用。2
每厘米40线
GB6390-86
2.4本标准所使用的胶片规格为570×760毫米。网线、网点、网纹的规格可根据具体条件选择,规格大小不影响标准使用。
2.5本标准制版、印刷工艺中,网线、网点的扩大值不超过土5%。3检验方法
用25倍刻度放大镜检查网线、网点在制版、印刷工艺中的扩大值。3.1月
3.2在日光条件下,0.5米内,目视对比,颜色与本标准一致,色相均匀,套印吻合不漏白,图面洁净。
4使用原则
4.1地层、岩浆岩及其他要素的设色,一般均在本标准中选用,地质年代由新到老,颜色由浅淡到深暗的规律不能倒置。如有特殊需要,在不改变基本色相标准又不增加基本色数和每个基本色铬胶翻版加网次数不超过7次的情况下,可以重新组合新的色相使用。4.2省界色带用12号色的30%网线表示,国界色带用12号色的30%网线与12号色的30%的45°网线叠置表示。
A.1多色版
GB6390-86
附录A
清绘分版方案
(参考件)
内图廓线、经纬线及注记、河流、水涯线及注记、境界线、山峰符号、高程符号、山隘、沼泽、井、泉、桥梁符号、直线比例尺、地质界线、图例框、岩性花纹符号、钻孔及编号、沙漠符号及沙漠、盆地注记、断层、火山口、珊瑚礁、围岩蚀变、混合岩化、化石符号、同位素地质年龄样品符号及其年龄值。
A.2黑色版
图名、数字比例尺、图例注记、整饰花边、外图廓、图廓外整饰内容、年代地层符号、岩层产状及其注记等。
A.3'黑色加网版
居民地及注记、交通网、山峰及高程注记、岛屿及注记、长城符号、等高线及注记、邻国邻省名称注记等。
A.4漏空花纹版
侵人岩、火山岩的岩性花纹符号。4
色标1
色标2
GB6390-86
颜色编号
GB6390-86
盆<102
GB6390-86
6390-86
色标3 岩 浆岩
酸性一中酸性岩类
503030
003070
≤231
GB6390-86
色标4其
超基性
水部普染
境外普染
水系及注记
比例尺
经纬度
6390-86
火山口
珊瑚确
围岩蚀变
混合岩化
化石符号
同位素年
龄数值
地质界线
岩相界线
第四纪岩
相花纹
岩相花纹
火山岩岩
性花纹
及编号
图例框
交通网
山峰高程
点注记
等高线及
年代地层
岩层产状
图外整饰
色标5
网纹编号
888888

小提示:此标准内容仅展示完整标准里的部分截取内容,若需要完整标准请到上方自行免费下载完整标准文档。

标准图片预览

GB 6390-1986 地质图用色标准 GB 6390-1986 地质图用色标准 GB 6390-1986 地质图用色标准 GB 6390-1986 地质图用色标准 GB 6390-1986 地质图用色标准