首页 > 纺织行业标准(FZ) > FZ/T 13006-1995 涤粘中长混纺本色布
FZ/T 13006-1995

基本信息

标准号: FZ/T 13006-1995

中文名称:涤粘中长混纺本色布

标准类别:纺织行业标准(FZ)

标准状态:已作废

实施日期:1996-07-01

作废日期:2007-01-01

出版语种:简体中文

下载格式:.rar.pdf

下载大小:319777

相关标签: 混纺

标准分类号

标准ICS号:纺织和皮革技术>>纺织产品>>59.080.30纺织物

中标分类号:纺织>>化学纤维>>W52化学纤维

关联标准

替代情况:替代FJ 512-82;被FZ/T 13006-2006代替

出版信息

页数:10页

标准价格:15.0 元

相关单位信息

标准简介

FZ/T 13006-1995 涤粘中长混纺本色布 FZ/T13006-1995 标准下载解压密码:www.bzxz.net

标准图片预览

FZ/T 13006-1995 涤粘中长混纺本色布
FZ/T 13006-1995 涤粘中长混纺本色布
FZ/T 13006-1995 涤粘中长混纺本色布
FZ/T 13006-1995 涤粘中长混纺本色布
FZ/T 13006-1995 涤粘中长混纺本色布

标准内容

中华人民共和国纺织行业标准
涤粘中长混纺本色布
1主题内容与适用范围
FZ/T13006-1995
代替FJ512-82
本标准规定了涤粘中长混纺本色布的产品品种、规格、技术要求、布面窥点的评分、试验方法、检验规则和标志、包装。
本标准适用于鉴定机织生产的涤粘中长混纺本色布的品质(不包括提花织物)。其纤维纤度一般为2~3D,长度为50~65mm。
2引用标准
GB406棉本色布
GB3923机织物断裂强力和断裂伸长的测定(条样法)GB4666机织物长度的测定
GB 4667机织物幅宽的测定
GB4668机织物密度的测定
FZ/T10004
FZ/T 14005
棉及化纤纯纺、混纺本色布检验规则涤粘中长混纺印染布
ZB W04 006. 2
瘟度与回潮率对棉及化纤纯纺、混纺制品断裂强力的修正方法本色布的温度与回潮率对其断裂强力的修正方法ZBW08002棉及化纤纯纺混纺本色布包装和标志3产品品种、规格
涤粘中长混纺本色布的产品品种、规格,根据用户需要,由生产部门制订。4技术要求
4.1技术要求项目有织物组织、幅宽、密度、断裂强力、布面疵点五项。4.2分等规定
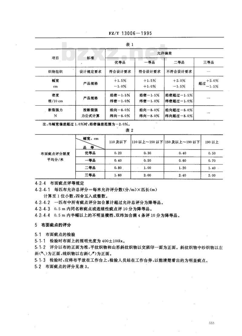
4.2.1涤粘中长混纺本色布的品等分为优等品、一等品、二等品和三等品,低于三等品的为等外品。4.2.2涤粘中长混纺本色布的评等以匹为单位,织物组织、幅宽、布面疵点按匹评等,密度、断裂强力按批评等,以其中最低的一项品等作为该匹布品等。4.2.3分等规定见表1和表2。
中国纺织总会1995-09-28批准
1996-07-01实施
织物组织
根/10cm
断裂强力
设计规定要求
产品规格
产品规格
按断裂强
力公式计算
FZ/T 13006—1995
优等品
符合设计要求
经密-1.5%
纬一1.0%
经向一8. 0%
纬向一8.0%
注:当幅宽偏差超过1.0%时,经密偏差范圈为一2.0%。表2
幅宽,cm
布面疵点评分限度
平均分/米
4.2.4布面疵点评等规定
优等品
一等品
二等品
三等品
110及以下
一等品
允许偏差
符合设计要求
经密—1.5%
纬密一1.0%
经向一8.0%
纬向一8.0%
110以上~150以下
4.2.4.1每匹布允许总评分一每米允许评分数(分/m)×匹长(m)计算至1位小数,四舍五入成整数。4.2.4.2一匹布中所有疵点评分加合累计超过允许总评分为降等品。4.2.4.30.5m内同名称点或连续性疵点评10分为降等品。二等品
不符合设计要求
经密超过一1. 5%
纬密超过 1. 0%
经向超过一8.0%
纬向超过一8.0%
三等品
超过+2.0%
150及以上~190以下
4.2.4.40.5m内半幅以上的不明显横档、双纬加合满4条评10分为降等品。5布面疵点的评分
5.1布面疵点的检验
5.1.1检验时布面上的照明光度为400士100lx。190以上
5.1.2评分以布的正面为准,平纹织物和山形斜纹织物以交班印一面为正面。斜纹织物中纱织物以左斜()为正面,线织物以右斜()为正面。5.1.3检验时,应将布平放在工作台上,检验人员站在工作台旁,以能清楚看出的为明显疵点。5.2布面疵点的评分见表3。
评分数
疵点长度
疵点分类
经向明显疵点
纬向明显疵点
严重疵点
不明显
根数评分
长度评分
5cm及以下
5cm 及以下
半幅及以下
注:①半幅以上作为一条。
FZ/T 13006
5—1995
5 cm以上~20 cm
5cm以上~20 cm
半幅以上
②严重疵点在根数和长度评分矛盾时,从严评分。5.31m中累计评分最多评10分。
5.4疵点的量计
5.4.1疵点长度以经向或纬向最大长度量计。5
150cm以上~100cm
20cm以上~50 cm
20cm以上~半幅
半幅及以下
3~4根
1cm以下
半幅以上
半幅以上
5根及以上
1cm及以上
5.4.2经(纬)向疵点,在纬(经)向宽1cm及以内的按-条评分,宽度超过1cm的,每1cm为--条,其不足1cm的按一条计。
5.4.3经向明显疵点及严重疵点,长度超过1m的,其超过部分按表3再行评分。5.4.4在一-条内断续发生的疵点,在经(纬)向5cm内有二个及以上的,则按连续长度评分。5.4.5在一条内有二个及以上经(纬)向明显疵点(包括不同名称的疵点)断续发生(间距在5cm内)时,按程度重的全部量或分别量从轻评分。5.5疵点评分的说明
5.5.1下列疵点评分时,区别明显与不明显的规定5.5.1.1稀纬、密路以叠起来看得清楚的为明显,单层看得清楚,叠起来看不清楚的为不明显。若发生争议时,以点根数加以区别。
稀纬:经向1cm内少2根纬纱的为明显;a.
b.密路:经向0.5cm内纬密多25%及以上(纬纱紧度40%以下多20%及以上)的为明显。5.5.1.2不明显稀纬和双纬混在一起的为明显稀纬。5.5.1.3拆痕达到标样的为明显,达不到标样,但能看得出的为不明显。5.5.1.4竹节、粗经、粗纬、经缩、拆痕、修正不良、油疵七个疵点,达到标样为明显。5.5.2下列疵点的评分起点和规定5.5.2.1边组织及距边1cm内的疵点(包括边组织)不评分,但毛边、拖纱、猫耳朵、凹边、烂边、豁边锈疵及评10分的破洞、跳花、深油溃要评分,如疵点延伸在距边1cm外时应加合评分。无梭织造布布边毛须伸出长度规定为0.5~0.8cm。边组织有特殊要求的则按要求评分。5.5.2.2经向长0.5m内0.5cm以下的疵点:烂边每3个评1分,深油疵、锈瘫、不褪色色疵、布开花、断经、纬缩(松纬缩、起圈纬缩二只作一只计)、边撑疵加合每3个评1分;松经、跳纱、沉纱、星跳(星跳二只作一只计)加合每6个评1分。
5.5.2.3经向长1cm内二根双纬按纬向明显疵点评分,单根双纬长5cm按不明显横档评分。5.5.2.4布面拖纱长2cm以上每根评3分,布边拖纱长3cm以上每根评1分(--进---出作一根计)。5.5.2.5毛边在经向长5cm内每2根评1分。556
FZ/T13006-1995
5.5.2.6粗度达到竹节标样的杂物每个评1分,0.3cm及以上杂物和金属杂物(包括瓷器)评10分(测量杂物粗度)。
5.5.2.7经缩浪纹1~2楞的每条评3分。5.5.2.8线状百脚最多每条评5分。5.5.2.9双经、多股经、粗经、并线松紧、箍路、磨痕、针路、穿错、错纤维、长条影最多评到三等为止。5.5.2.10箍路、穿错、针路、磨痕、长条影、双经每米评1分。多股经按标样评分,高密织物的单根断经、双经不影响质量时不评分。5.5.2.11连续三根及以上不明显错纬减半评分。5.5.2.12浅油疵减半评分。
5.5.3加工坏中疵点的评分
5.5.3.1水溃、污渍、不影响组织的浆斑不评分。5.5.3.2漂白坏中的双经、路、穿错、密路、拆痕、云织减半评分,深油疵加倍评分。5.5.3.3杂色坏加工不洗油的浅色油溉和油花纱不评分。5.5.3.4深色坏油瘫、油花纱、煤灰纱、不褪色色瘫不洗不评分。5.5.4对疵点处理的规定
5.5.4.10.5cm以上的豁边,1cm的破洞、烂边、稀弄,不对接轧梭,2cm以上的跳花疵点,必须在织布广剪去。
5.5.4.2金属杂物织入,必须在织布厂挑除。5.5.4.3凡在织布厂能修好的疵点必须修好后出厂。6试验方法
6.1断裂强力测定按GB3923执行。6.2长度测定按GB4666执行。
6.3幅宽测定按GB4667执行。
6.4密度测定按GB4668执行。
检验规则
按FZ/T10004执行。
8标志、包装
8.1按ZBW08002执行。
8.2假开剪的点应是评为10分或5分难以修织好的疵点。9其他
用户对产品有特殊要求者,可由供需双方另订协议。557
FZ/T 13006-1995
附录A
技术条件制订规定
(补充件)
涤粘中长混纺本色布的技术条件制订规定,除下列规定外,均按.GB406附录A棉本色布技术条件制订规定(补充件)进行。
A1涤粘混纺纱线的粗细程度,以特克斯(tex)值表示。590.5
涤粘混纺纱线特克斯数(tex)=-:英制支数
(A1)
A2涤粘混纺本色布的原料代号,涤纶为T,粘胶为R。混纺比的写法规定为:涤纶含量/粘胶含量。例如:涤纶含量60%,粘胶含量40%,写为T60/R40。A3涤粘混纺本色布的公定回潮率按干重混纺比例,以涤纶公定回潮率0.4%和粘胶公定回潮率13%加权平均计算,计算精确至小数点后二位,取舍为一位。计算公式:公定回潮率(%),=逐纶公定回潮率α涤纶含量比例100
+粘胶公定回潮率×粘胶含量比例,100
A4100m涤粘混纺本色纱线的标准干燥重量应按不同混纺比例的不同公定回潮率计算:(A2)
×1+公定回潮率
标准干燥重量(g/100m)=
(A3)
A5断裂强力利用系数K值,涤纶含量在60%及以下的品种按棉本色布相应品种K值0.1规定;涤纶含量在60%以上的品种按棉本色布相应品种K值。A6涤粘中长混纺本色布的经纱总伸长率规定为0%,总飞花率规定为0.3%。A7涤粘中长混纺本色纱线的直径系数暂按棉纱直径系数0.037计算。A8涤粘中长混纺本色布的幅宽按FZ/T14005附录A表A1中幅宽加工系数要求计算。附录B
各类布面疵点的具体内容
(补充件)
B1经向明显疵点
竹节、粗经、特克斯数用错、综穿错、路、箍穿错、多股经、双经、并线松紧、松经、吊经、经缩波纹、断经、断瘫、沉纱、星跳、跳纱、棉球、结头、边撑疵、拖纱、修正不良、错纤维、油渍、油经、锈经、锈渍、不褪色色经、不褪色色渍、水渍、污渍、浆斑、布开花、油花纱、猫耳朵、凹边、烂边、花经、长条影、针路、磨痕。B2纬向明显疵点
错纬(包括粗、细、紧、松)、条干不匀、脱纬、双纬、纬缩、毛边、云织、杂物织入、花纬、油纬、锈纬、不褪色色纬、煤灰纱、百脚(包括线状及锯状)。B3横档
拆痕、稀纬、密路。免费标准bzxz.net
B4严重疵点
破洞、豁边、跳花、稀弄、经缩浪纹(三楞起算)、并列3根吊、松经(包括隔开1~~2根好纱的)、不对接轧梭、1cm的烂边、金属杂物织入、影响组织的浆斑、霉斑、损伤布底的修正不良、经向5 cm内整幅中满10个结头或边撑疵。
FZ/T13006-1995
B5经向疵点及纬向疵点中,有些疵点是这二类共同性的,如竹节、跳纱等,在分类中只列入经向疵点一类,如在纬向出现时,应按纬向疵点评分。B6如在布面上出现上述未包括的疵点按相似疵点评分。附录C
疵点名称的说明
(补充件)
破洞:3根及以上经纬纱共断或单断经、纬纱(包括隔开1~2根好纱的),经纬纱起圈高出布面C1
0.3cm反面形似破洞。
C2豁边:边组织内3根及以上经、纬纱共断或单断经纱(包括隔开1~2根好纱)。双边纱2根作1根计,3根及以上的有1根算1根。
C3跳花:3根及以上的经、纬纱相互脱离组织,包括隔开一个完全组织。C4烂边:边组织内单断纬纱,处断3根的。修正不良:布面被刮起毛,起皱不平,经、纬纱交叉不匀或只修不整。C5
C6霉斑:受潮后布面出现霉点(斑)。C7
毛边:由于边剪作用不良或其他原因,使纬纱不正常被带入织物内(包括距边5cm以下的双纬和脱纬)。
C8结头:影响后工序质量的结头。C9纬缩:纬纱扭结织入布内或起圈现于布面(包括经纱起圈及松纬缩三楞起算)。C10边撑疵:边撑或刺毛辊使织物中纱线起毛或轧断。棉球:纱线上的纤维呈球状。
竹节:纱线上短片段的粗节。
星跳:1根经纱或纬纱跳过2~4根形成星点状的。C14
跳纱:1~2根经纱或纬纱跳过5根及以上的。断疵:经纱断头纱尾织入布内。C15
拖纱拖在布面或布边上的未剪去纱头。杂物:飞花、回丝、油花、皮质、木质、金属(包括瓷器)等杂物织入。C17
C18断经:织物内经纱断缺。
沉纱:由于提综不良,造成经纱浮在布面。综穿错:没有按工艺要求穿综,而造成布面组织错乱。C20
错纤维:异纤维纱线织入。
粗经:直径偏粗长5cm及以上的经纱织入布内。C23
吊经:部分经纱在织物中张力过大。C24
紧经:部分经纱捻度过大。
松经:指部分经纱张力松弛织入布内。C26
并线松紧:单纱加捻为股线时张力不匀。C27
双经:单纱(线)织物中有二根经纱并列织入。C28
箍路:织物经向呈现条状稀密不匀。C29
箱穿错:没有按工艺要求穿箍,造成布面上经纱排列不匀。C30
针路:由于点啄式断纬自停装置不良,造成经向密集的针痕。经缩:部分经纱受意外张力后松弛,使织物表面呈现块状或条状的起伏不平。C31
2拆痕:拆布后布面上留下的起毛痕迹和布面措浆抹水。C32
FZ/T 13006—1995
C33双纬:单纬织物一梭口内有二根纬纱织入布内。C34脱纬:一梭口内有3根及以上的纬纱织入布内(包括连续双纬及长5cm的纬缩)。C35煤灰:由于空气中煤灰污染的纱(单层检验为准,对深色油卡)。C36密路:纬密多于工艺标准规定。C37稀纬:纬密少于工艺标准规定。C38条干不勾:指叠起来看前后都能与正常纱线明显划分得开的较差的纬纱条干。C39云织:纬纱密度稀密相间呈规律性的段稀段密。C40错纬:直径偏粗、偏细长5cm及以上的纬纱、紧捻、松捻纱织入布内。C41花纬:由于配棉成分或陈旧的纬纱,使布面色泽不同,且有1~2个分界线,C42花经:由于配棉成分使布面色泽不同。C43百脚:斜纹或缎纹织物一个完全组织内缺1~2根纬纱(包括多头百脚)。C44水溃:织物沾水后留下的痕迹。C45污渍:织物沾污后留下的痕迹。C46磨痕:布面经向形成一直条的痕迹。C47浆斑:浆块附着布面影响织物组织。C48布开花:异纤维或色纤维混纺纱线中织入布内。C49宽、狭幅:幅宽上下偏差超过标准规定。C50凹边:凹进布面0.5cm及以上。C51
猫耳朵:凸出布边0.5cm及以上。附录D
用于快速测定织物断裂强力的修正(补充件)
在常规试验及工厂内部质量控制检验时,可用在普通大气条件下进行快速试验,然后换算到标准温度和回潮率的办法进行修正,但检验地点的温湿度必须保持稳定。D1断裂强力修正公式
修正后的断裂强力(N)一实测断裂强力(N)×强力修正系数涤粘中长混纺棉本色布断裂强力的修正系数按ZBW04006.2执行。D2
附录E
检验规定
(补充件)
E1在常规试验及工厂内部品质控制检验时,可在普通大气条件下进行快速试验。E2分批规定
E2.1以同一品种整理车间的一班或一昼夜三班的生产入库数量为一批。以一昼夜三班为一批的,如逢单班时,则并入邻近一批计算,二班生产的,则以二班为一批。E2.2如一昼夜三班入库数量不满300匹时,可累计满300匹,但一周暴计仍不满300匹时,则必须以每周为一批(品种翻改时不受此限)。E2.3分批定时点一经确定,不得在取样后加以变更。E3涤粘中长混纺本色布的幅宽、密度、断裂强力分批检验、按批评等。E4幅宽、密度、断裂强力检验,以一次检验结果为评等依据。56n)
FZ/T13006
6—1995
E5经纬密度因个别机台的箍号或纬密牙轮用错,造成经、纬密度不符合规格的,该个别机台所生产的布匹,如确能划分清楚的,可将这部分布匹剔除出来降等处理,该批布重新取样检验定等;如划不清楚并超过允许公差范围的,应全批降等。E6检验周期
物理指标每批检验一次,质量稳定时,也可延长检验周期,但每周至少检验一一次,如遇原料及工艺变动较大或物理指标降等时,应立即进行逐批检验,直至连续三批不降等后,方得恢复原定检验周期。E7取样数量
检验布样在每批涤粘中长混纺本色布中整理后、成包前的布匹上随机取样,取样数量不少于总匹数的0.5%,但不得少于3匹。
E8检验方法
E8.1长度检验,采取折叠好的布匹,每1折为1m,先量折幅,然后数折数,并用钢直尺测量其余不足1m的实际长度,精确至0.01m(以检验者指定的一边为准),不足0.01m的不计。计算公式:
匹长或段长=实际折幅长度×折数+不足1㎡的实际长度·(El)
折幅长度的测量应将布平摊在平台上进行,用钢直尺在距布的头尾5m范围内,均匀地测量5个折幅(联匹布加倍)的上下二页(距边5~10cm),以测得的10个数字的算术平均值,作为该匹布的实际折幅长度,测量精确至0.1cm,平均数字计算精确至0.01cm,四舍五入为0.1cm。E8.2幅宽应按匹检验,采用折叠好的布匹,将布平摊在平台上,用钢直尺均匀测量5处,但距布的头尾不小于2m,并以测得的数字的算术平均值作为该匹布的幅宽平均数,计算精确至0.01cm,四舍五入至0.1cm。
E8.3密度应按批检验,检验密度一般用密度镜在布匹(距布的头尾不少于5m)的中间部位进行,一般可检验5cm内的经纱或纬纱根数,将结果乘2即得。密度在100根以下时仍应在10cm内检验密度,经密必须在每匹的全幅上同一纬向不同位置检验五处(其中二处应在距离布边3cm处),纬密必须在每匹不同的五个位置检验,幅宽在110cm及以下可每匹经密查3次,纬密查4次,然后分别求出算术平均数,点数经纱或纬纱根数时,须精确至0.5根,点数的起点均在2根纱线间空隙的中间为标准,如点到纱线中心则最后1根纱线作0.5根,如不足0.25根的不计,0.25~0.75根作0.5根计,0.75根以上作1根计。密度计算精确至0.01根,然后四舍五入至0.1根,在测定经密时,必须同时在该处测定布幅,记录数字精确至0.1cm。
E9长度、幅宽、经纬向密度必须保证成包后符合标准规定。1
附加说明:
FZ/T13006---1995
本标准由中华人民共和国纺织工业部提出。本标准由上海纺织标准计量研究所归口。本标准由上海纺织标准计量研究所负责起草。本标准主要起草人薛苇、朱忠英、陆慧菊。本标准参照采用日本纺绩检查协会标准《棉织品(整理后)出口检查标准》和法国C.R.T.M(米罗兹纺织研究中心)标准《最后疵点的检验方法》制订。优等品相当于国际先进水平,一等品接近于国际一般水平。
小提示:此标准内容仅展示完整标准里的部分截取内容,若需要完整标准请到上方自行免费下载完整标准文档。