首页 > 纺织行业标准(FZ) > FZ/T 93046-1997 棉精梳机
FZ/T 93046-1997

基本信息

标准号: FZ/T 93046-1997

中文名称:棉精梳机

标准类别:纺织行业标准(FZ)

标准状态:现行

发布日期:1997-08-21

实施日期:1997-10-01

出版语种:简体中文

下载格式:.rar.pdf

下载大小:108860

相关标签: 精梳机

标准分类号

标准ICS号:纺织和皮革技术>>纺织机械>>59.120.10纺纱、加捻和卷曲变形机械

中标分类号:纺织>>纺织机械与器具>>W93纺部机械与器具

关联标准

替代情况:FJ/JQ 38-1984 FJ/JQ 66-1986

出版信息

出版社:中国标准出版社

书号:155066.2-11813

页数:4页

标准价格:8.0 元

出版日期:2004-04-24

相关单位信息

起草人:钱玲飞、杜任星、夏云科、王锦城

起草单位:无锡纺织机械研究所、上海纺机总厂、常德纺机厂

归口单位:无锡纺织机械研究所

提出单位:中国纺织总会技术装备部

发布部门:中国纺织总会

标准简介

本标准规定了棉精梳机的产品分类与基本参数、技术要求、试验方法、抽样规则和判定原则、标志、包装、运输、贮存。本标准适用于棉精梳工序的精梳机。 FZ/T 93046-1997 棉精梳机 FZ/T93046-1997 标准下载解压密码:www.bzxz.net

标准图片预览

FZ/T 93046-1997 棉精梳机
FZ/T 93046-1997 棉精梳机
FZ/T 93046-1997 棉精梳机
FZ/T 93046-1997 棉精梳机

标准内容

FZ/T93046—1997
本标准按目前国内生产精梳机的水平层次划分为三个等级,普通型(属国内一般水乎)、中速型(属国内先进水平)、高速型(属国际先进水平)。本标准代替FJ/JQ38-84《A201D棉精梳机》及FJ/JQ66-86《FA251A棉精梳机》标准。在技术要求内容方面,主要反映产品的综合性能要求,取消了原标准中部分零部件的装配质量要求本标准由中国纺织总会技术装备部提出。本标准由无锡纺织机械研究所归口。本标准起草单位:无锡纺织机械研究所、上海纺机总厂、常德纺机厂。本标准主要起草人:钱玲飞、杜任星、夏云科、王锦城。222
1范围
中华人民共和国纺织行业标准
Comber
FZ/T 93046—1997
代替FJ/JQ38--84
FJ/JQ 66—86
本标准规定了棉精梳机的产品分类与基本参数、技术要求、试验方法、抽样规则和判定原则、标志、包装、运输、贮存。
本标准适用于棉精梳工序的精梳机。2 引用标准
下列标准所包含的条文,通过在本标准中引用而构成为本标准的条文。本标准出版时,所示版本均为有效。所有标准都会被修订,使用本标准的各方应探讨使用下列标准最新版本的可能性。GB6004一85试验筛用金属丝编织方孔网GB11368—89齿轮传动装置清洁度FZ90001-91纺织机械产品包装
FZ/T90071—95纺织机械噪声声压级的测量方法FZ/T9007495纺织机械产品涂装
FZ/T90089.1—1996纺织机械铭牌型式、尺寸及技术要求
FZ/T90089.2—1996纺织机械铭牌内容FZ/T99014-95纺织机械电气设备技术条件ZBW90001—88纺织机械产品标准编写规定3分类与基本参数
3.1按锡林最高速度(钳次/min)分为:普通型,中速型,高速型。基本参数见表1。
嘎入棉卷
宽,mm
直径,mm
定量,g/m
锡林设计速度,钳次/min
落棉率,%
条簡尺寸
直径.mm
高度,mm
中国纺织总会1997-08-21批准
普通型
10~20
350、400
中速型
270、300
400、450、550
40~65,50~75
200~300
400、500
高速型
450、550、600
400、500、600
900.1100.1200
1997-10-01实施
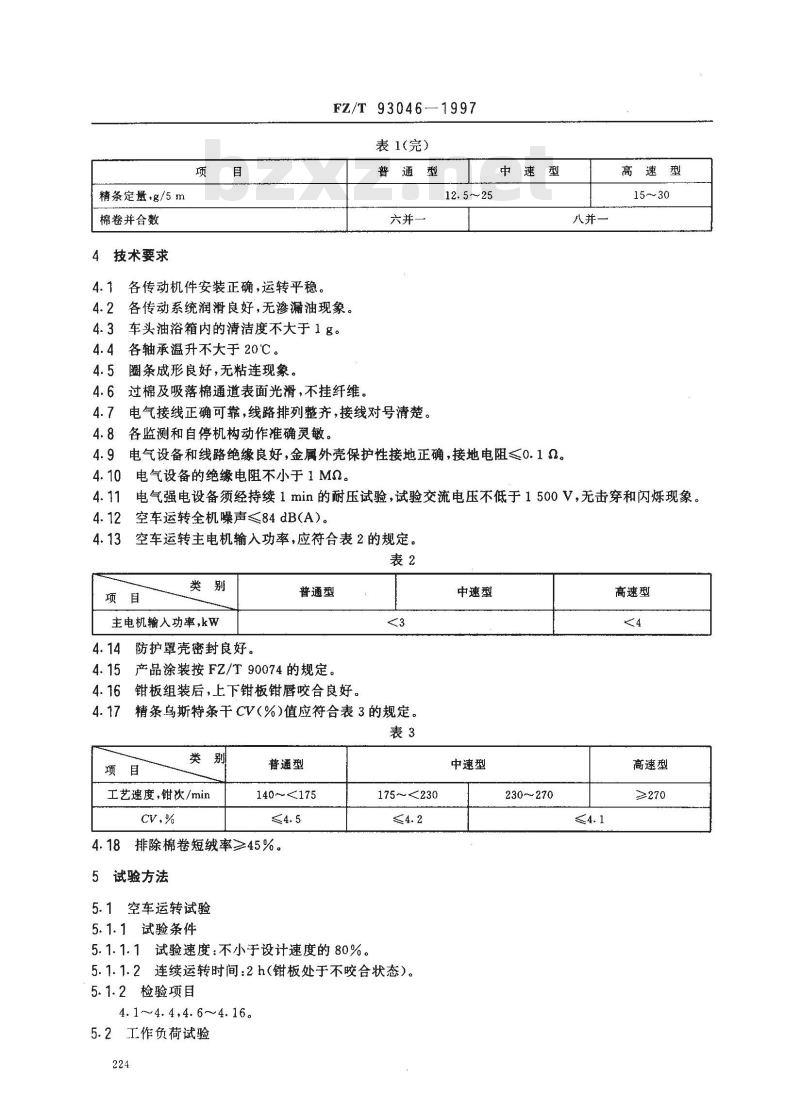
精条定量.g/5m
棉卷并合数
技术要求
4.1各传动机件安装正确,运转平稳。FZ/T93046—1997
表1(完)
普通型
各传动系统润滑良好,无渗漏油现象。4.2
4.3车头油浴箱内的清洁度不大于1g。4.4各轴承温升不大于20℃。
圈条成形良好,无粘连现象。
过棉及吸落棉通道表面光滑,不挂纤维。4.6
电气接线正确可靠,线路排列整齐,接线对号清楚。4.8各监测和自停机构动作准确灵敏。中速型
电气设备和线路绝缘良好,金属外壳保护性接地正确,接地电阻≤0.1α。4.91
电气设备的绝缘电阻不小于1MQ。4.10
八并一
高速型
电气强电设备须经持续1min的耐压试验,试验交流电压不低于1500V,无击穿和闪烁现象,空车运转全机噪声≤84dB(A)。空车运转主电机输入功率,应符合表2的规定。表2
主电机输入功率,kw
防护罩壳密封良好。
普通型
产品涂装按FZ/T90074的规定。
4.16钳板组装后,上下钳板钳唇咬合良好。3
精条乌斯特条干CV(%)值应符合表3的规定。4. 17www.bzxz.net
工艺速度,钳次/min
普通型
140~<175
4.18排除棉卷短绒率≥45%。
5试验方法
5.1空车运转试验
5.1.1试验条件
5.1.1.1试验速度:不小于设计速度的80%。175~230
5.1.1.2连续运转时间:2h(钳板处于不咬合状态)。5.1.2检验项目
4.1~4.4,4.6~~4.16。
5.2工作负荷试验
中速型
中速型
230~270
高速型
高速型
≥270
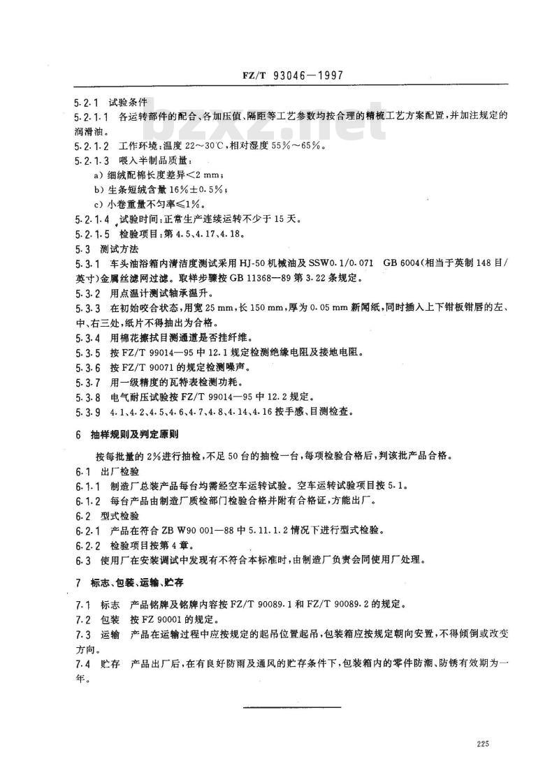
5.2.1试验条件
FZ/T 93046—1997
5.2.1.1各运转部件的配合、各加压值、隔距等工艺参数均按合理的精梳工艺方案配置,并加注规定的润滑油。
5.2.1.2工作环境:温度22~30℃,相对湿度55%~65%。5.2.1.3喂入半制品质量:
a)细绒配棉长度差异<2mm;
b)生条短绒含量16%士0.5%,
c)小卷重量不匀率≤1%。
5.2.1.4,试验时间:正常生产连续运转不少于15天。5.2.1.5检验项目:第4.5、4.17、4.18。5.3测试方法
5.3.1车头油浴箱内清洁度测试采用HJ-50机械油及SSW0.1/0.071GB6004相当于英制148目/英寸)金属丝滤网过滤。取样步骤按GB11368—89第3.22条规定。5.3.2用点温计测试轴承温升。
5.3.3在初始咬合状态,用宽25mm,长150mm,厚为0.05mm新闻纸,同时插入上下钳板钳唇的左、中、右三处,纸片不得抽出为合格。5.3.4用棉花擦拭目通道是否挂纤维。5.3.5按FZ/T99014—95中12.1规定检测绝缘电阻及接地电阻。5.3.6按FZ/T90071的规定检测噪声。5.3.7用一级精度的瓦特表检测功耗。5.3.8电气耐压试验按FZ/T99014—95中12.2规定。5.3.94.1、4.2、4.5、4.6、4.7、4.8、4.14、4.16按手感、测检查。6抽样规则及判定原则
按每批量的2%进行抽检,不足50台的抽检一台,每项检验合格后,判该批产品合格。6.1出厂检验
6.1.1制造厂总装产品每台均需经空车运转试验。空车运转试验项目按5.1。6.1.2每台产品由制造厂质检部门检验合格并附有合格证,方能出厂。6.2型式检验
6.2.1产品在符合ZBW90001—88中5.11.1.2情况下进行型式检验。6.2.2检验项目按第4章。
6.3使用厂在安装调试中发现有不符合本标准时,由制造厂负责会同使用厂处理。7标志、包装、运输、贮存
7.1标志产品铭牌及铭牌内容按FZ/T90089.1和FZ/T90089.2的规定。7.2包装按FZ90001的规定。
7.3运输产品在运输过程中应按规定的起吊位置起吊,包装箱应按规定朝向安置,不得倾倒或改变方向。
7.4贮存产品出厂后,在有良好防雨及通风的贮存条件下,包装箱内的零件防潮、防锈有效期为一年。
小提示:此标准内容仅展示完整标准里的部分截取内容,若需要完整标准请到上方自行免费下载完整标准文档。