首页 > 石油化工行业标准(SH) > SH/T 0425-2003 石油沥青蜡含量测定法
SH/T 0425-2003

基本信息

标准号: SH/T 0425-2003

中文名称:石油沥青蜡含量测定法

标准类别:石油化工行业标准(SH)

标准状态:现行

发布日期:2004-01-09

实施日期:2004-06-01

出版语种:简体中文

下载格式:.rar.pdf

下载大小:145743

相关标签: 石油 沥青 含量 测定法

标准分类号

标准ICS号:石油及相关技术>>75.140石蜡、沥青材料和其他石油产品:

中标分类号:石油>>石油产品>>E43石油沥青

关联标准

替代情况:替代SH/T 0425-1992(1998)

出版信息

出版社:中国石化出版社

页数:6页

标准价格:12.0 元

出版日期:2004-06-01

相关单位信息

起草人:张玉贞、王翠红、卢水根

起草单位:石油大学(华东)重质油研究所

归口单位:石油大学(华东)重质油研究所

提出单位:中国石油化工集团公司

发布部门:中华人民共和国国家发展和改革委员会

标准简介

本标准规定了用裂解蒸馏法测定石油沥青中的蜡含量。本标准适用于以天然原油的减压渣油生产的石油沥青。本标准未涉及使用的安全规定,标准使用者有责任在使用前制定合适的安全应用规程。 SH/T 0425-2003 石油沥青蜡含量测定法 SH/T0425-2003 标准下载解压密码:www.bzxz.net

标准图片预览

SH/T 0425-2003 石油沥青蜡含量测定法
SH/T 0425-2003 石油沥青蜡含量测定法
SH/T 0425-2003 石油沥青蜡含量测定法
SH/T 0425-2003 石油沥青蜡含量测定法
SH/T 0425-2003 石油沥青蜡含量测定法

标准内容

TrS 75.140
中华人民共和国石油化工行业标准SH/T0425—2003
代#5EI/T0425—92
石油沥青蜡含量测定法
Test method for wax contert of asphults2004-01-09发布
中华人民共和国国家发展和改革委员会2004-06-01实施
本切准在SH/T[425一92的为出上做了文车性修改,主要能改内容如下:1.在4.2.1对仪器的激定出培了口动制装置及其冷浴案量要求。SH/T 0425—2003
2.试验步聚5.1中要求的\火将加热\改为“火整热或其存同样加热效果的花笨式电护加热,亡作凝试游时用火焙加”。
3.试验步深5.4中“如图所示的制冷设备“收为“等合节漏物照的可制冷装置或图2所示的冷冻建滤装冒,担件裁式验时用自动制冷装置,4,标准文本有关章书中\乙醇”改好\才水乙”,“乙醒\改为\无水乙”,5.情密质部分的再现性数值原标准的0.3,1.0.1.5分别改为:0.3.0.5.1.0本标遍自实施之可起,代替SHL/T0425…验本标准由中国石油化下集图公川提出。本标维山石大学(华东)质油研究归梦术归口:本标准起点单位:石油大学(华东)革质独研究所本标准上要起草人:张主贞、王忍红,卢水板。1范围
石油沥青蜡含是测定法
1.1本标带期定用系解蒸增法是石油领击中的蜡空量1.2本标透用扩拟无然原油的成准查油生产的占油游青。SI1/T04252CC3
1.3本韧准木泌及使片的实金规定,标准纯用台或化在仪用前制定介运的安全应用现2规范性引用文件
下列文计中的系款通过本标难的引用成为本标准的条款。是注期的引用文料,其随下新有的择改单(小包括谢误的内容或静放版均不适用亍本标,然而,鼓使根据本标准达成欧设的各方研究是否可快用这些文件的最新本,凡不注H期的旧文件其新版本适用于本标港,G/T51M右油产品试验用液本温度计技术条件3方法概要
将试样裂解蒸谢所得闪馅山油用无水乙醚-无水乙醇泥合游剂源解,在-20下冷动,滤,冷沉;将滤栏的蜡氏们制送择解:从溶液中蒸叫溶剂,焕、陈重求出蜡合量。4剂和仪器
4.:试剂
1..1水7醚:化学纯
4.1.2无小乙醇:化学纯
4.1.3右油醚:60--00、化学
4.2使器
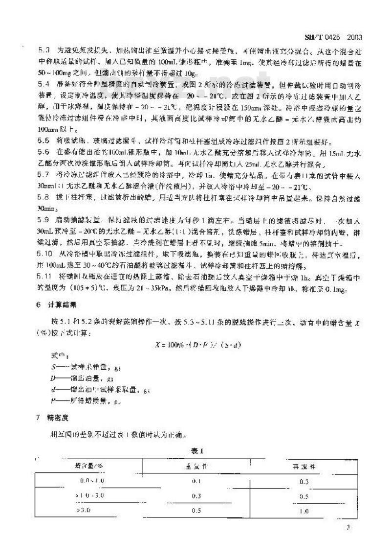
4.2.1自动制冷装益,其冷搭槽寄纳而吸滤瓶、肢离过端潜,试冷升简动杜开整组成的冷冻过滤组牛三查以上,或将冷床过波纠计按4.2.3想定纠装成冷陈过选装置:该叫种装学的冷路温度能够降至..2,并且能控制在±0.1它1.2.2玻离划解蒸简烧瓶:形状如图1断,烧瓶支停即为冷凝管ll:11
13±65
用1数解烧瓶
SH/T 0426-2003
人.2.3增冷陈过点表留:士吸滤瓶,玻璃过滤需外,试竹冷却简和注纤案等组成,大安装总至如图2所示,锁豌过沙漏斗中狱板的孔径为20-prm图
图2冷冻过滤装量
[—该股托垫:2托萃:?圾独:4—最项过速谢斗,成样冷简;6—在样;7一放尚罩:X一间定圈:9冷落增,1一两了4.24饿形报:150mL
.2.5点字录:仙气冲率L/s
4.2.热水咨或电热套(板).
一频器。
4.2.8燃气虾或花盒式炉
42.9空十燥箱:满足控制洲,100~110℃,换压21-23k5试验步噪
5.:“司裂解莱论瓶中装人试样药50g,称泄至0.15c用教木需益严蒸留瓶,月已知质止15ml.维形瓶作按受器,及在装有降冰单烧杯中。在接受我的软入塞测川一小柑以使不颜气体您出。压燃气灯火焰成兵有问托加热效来的龙信也护加热蔬愉瓶中的试样,但中粮试验时用火焰加热。如热时必潮让火增必心护加热而将烧瓶周用包住:5.2请节火统温座或电路的加热强度,伪以加热好起在5-内达款罐(女管头上流下第!滴)。以在补2滴(4~5ml/mim)的魂度连续蒸准至煌出终止,就后在imin内将烧统席烧红,必额快款您以而热开始至降了在25mm内完成。蒸铺终丁后,在支带中留书渴出油不应流人接受器中,留出油称准垒0.05gc
SHT04252003
5.3为避免版发拓头,加热馅山油至游温并小心接受准,可债留出没分提台。认这个混台中称收适缺的试样,机人已知风量的100ml逐瓶市,准确率1m,使其丝冷却过德后所行的蜡耳在50~100mg之间,查潮小的采针量不衔退过10g:5.4备符合格盘精度的自动制冷装丘,成图2所示的冷两过法装實,但裁验时用口动到险装晋,设定制冷温度,使良冷舒温医保持在20~-21℃,或在图2所示的冷过滤装情中加人之型,刀干水率制,温保持卉---21℃,把铜度计法没在150m深处。冷中使落冷媒的量能似冷袜对沙组件没在冷浴中时,其液高贯比试样冷或气中的无水乙酵一元水之醇疫成高山约100rm以上
5.5将吸就,破璃过法操斗,试样冷买驾和小件塞组成降速过滤纪件按回2所示组装好。5.6在盛右出注节1(X)ml.铺形瓶中,加10hml.水醛充分筛解后移人试举冷陷,用1.5ml.为水乙献分两次冲洗罐形版后人试样冷却筒:成试件冷却商I人25mm.无水乙醇行混合5.7游冷冻达键军件收人经项的冷济中,冷却1a,使信充分绍品:在量费11赛的试曾中装人30mm1:1无水乙融和无水乙温合液(件航商H),并放人净浴中冷却至-20-21℃5.3拨1挂杆案,建越被折出的蜡,只范当方决将往杆塞在样冷印简中吊立起米。保序白然过滤30min
5.9启动抽范表置,保打滋淡的无涉迷度为体沙1滴左有,当嘴层上的滤液将退尽时,次如人30m冷室-20的无求乙融一无水乙醇:1混合充,沈错层,扫杆毫利试样冷却内龄,淋续过海,糖后用真空系抽滤。肾冷洗剂在层上存不见时,继统油能5ml,等错中的落剂拉十。5.10从冷格中取出冷冻过滤组件,取下吸泄施,换装在划其量的惜收税为,待达实溢后,片100L热至30~40℃的石油醛将被离过越准斗,试岸冷却简和往杆恶上的晴溶解,5.11将嘴收瓶成在适立的热源上临,除去石油到出放人点空十染箱中于案1。真空T箱巾药温度为(105+5),线压为2135kPa:然片将酷回炎施波人下燥器中冷却1l,称准至0.1mg:6计算结票
按5.1和5.2条的裂解蒸箱作一次,按5.3~5.11条的脱端操作进行一次,带方中的含量(%)按下式计算:www.bzxz.net
= 100 - n-p s-
式中:
5—试样,8
铺正泊量,
—增出河试样果取盘,6
H—所得质量,P
7精密度
州立间的些别不趋过表1散值时认为正确,表1
始个量/条
SH/T 04252003
日报告
在左格缺上将所得蜡质量()作为费尘标。质分数(%)作为裂坐标,求山关系直线,用内报法求出蜡重量为0.们5时的蜡质量分数作为报告的蜡含虽(%)。,关系吉线的方向系效以取正值,有叫案直绍吋,取内挡值。
小提示:此标准内容仅展示完整标准里的部分截取内容,若需要完整标准请到上方自行免费下载完整标准文档。