首页 > 石油化工行业标准(SH) > SH/T 0649-1997 船用润滑油腐蚀试验法
SH/T 0649-1997

基本信息

标准号: SH/T 0649-1997

中文名称:船用润滑油腐蚀试验法

标准类别:石油化工行业标准(SH)

标准状态:现行

发布日期:1997-10-27

实施日期:1998-07-01

出版语种:简体中文

下载格式:.rar.pdf

下载大小:87512

相关标签: 船用 润滑油 腐蚀 试验

标准分类号

标准ICS号:石油及相关技术>>75.100润滑剂、工业油及相关产品

中标分类号:石油>>石油产品>>E34润滑油

关联标准

出版信息

出版社:中国标准出版社

页数:6页

标准价格:8.0 元

出版日期:1998-07-01

相关单位信息

起草人:王莉萍

起草单位:中国石化大连石油化工公司

归口单位:中国石油化工总公司石油化工科学研究院

提出单位:中国石化大连石油化工公司

发布部门:中国石油化工总公司

标准简介

本标准规定了用四种材质的合金试片测试船用润滑油腐蚀性能的方法。本标准适用于船用筒状活塞柴油机油和船用十字头柴油机油。 SH/T 0649-1997 船用润滑油腐蚀试验法 SH/T0649-1997 标准下载解压密码:www.bzxz.net

标准图片预览

SH/T 0649-1997 船用润滑油腐蚀试验法
SH/T 0649-1997 船用润滑油腐蚀试验法
SH/T 0649-1997 船用润滑油腐蚀试验法
SH/T 0649-1997 船用润滑油腐蚀试验法

标准内容

SH/T0649—1997
本尔洗比提期我围船用的状活燃柴油机汕和脂用实柴油乱油研制、产和使用求定的。本标由回而化大连台动化二公司提出。本标准中市巨右油化工总公支万泄化1科学班究院口。不环业起单意位:中国仁化人连台油化工公司,本乐滞上要起总人:斯地。
:com1范围
中华人民共和国石油化工行业标准船用润滑油魔蚀试验法
Marine Inhrirating olls - Testmiethod of corroelveness
在标准现定了四种村质的合金试片测定船用润滑油满蚀性能的方法息本标准范用于用筛状活塞架泪机油和超用十学头煤油机汕,2引用标准
SH/T 0649—1997
雄认)
下标准包拓的条文,避过引开面构服为本标准的一部分,除非在标准中男有明确视定,下运用标注都应尼现行有效标证。
CBT1151内燃机主编点放连打编点检大条件1174铸造轴企金
JB3368贝状余砂纸
3方法概画
在盛有1试样方试浆杯泛有四邮不同机质的合金式片,将试验杯于梁币润泪冲度独测定仪内,在14恒温1Kh。根据试验后试片的变色清况评定该样范两浊性能4收最与材料
41仪器
4.17段氏准销油离测定这:以起台金成的固体加盐装置、如装你范及日周由耐久性然息好的电热器加热,非有绝象及管热层保护,在试验条门下保证恒温精度为1,并可连统便用以上头控现象:加热体型直方用均地排布12个乱位(引径52mm±1m:买深mm),各形位摄,制差不人0.5,
4.2试验杯:坡瑞制成,外径S0mml±lmm,产20mm±2mru,在170zL处有刻线。4.1.3文架:响成,在快点径6uru+0.Smutl,商[hrml+2n,底座直径4thrul±1m:在距离底座75ml处在一双起部分,为女撑挂环所用,则[14.1.4挂环:坡均圆坏,套在支类案起部分。外缘用等范离有四个幻。用于吊持试验片。见图2。4.1.5性舒子
4.2.1试上:合金材成,长60mu±1mm,完15mm±1mm,厚2mm=0.20m,每试片距短边5m内实处一个卢坚5回的孔眼
试片台金牌号:
竭禁合金站片:7SnSl11Gm符年GnVT1171要求中国石油化工总公司1约2.5-2/批准1998--01实
NH/T 0649-199/www.bzxz.net
铅音铜合金试片:ZCuL30符合CR/T1174要求锡寺制试片:7CS1OP1符合Gn/T1174些求销基合会试片:An20Cu符介C8/T1151要求9610.r
图2挂环
4.2.2令相砂纸:规路W20,符合TH3.368要水,4.2.3脱脂护
4.2.4淀性滤纸:白轻11carl:
单在:m\
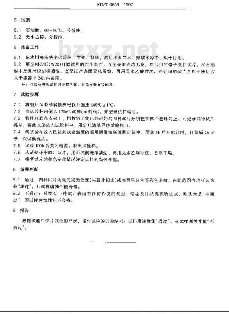
W5试剂
5.1石汕酶:~t,参萍。
5.2于本乙醇:分析纯、
6准备工作
SILT06A9
6.1依次用洗浓选净试验样,支集、排坏,然后用自文水、蒸馏术源准,换十待片,6.2用企相纸(20)汀磨试片的六个表尚,直至表而光洁无将,然月竹侵子卖伴试片,在在油醚中反复月脱脂棉选,点至试生表面无战留物,币用无水乙醇冲洗,经理的试产自然干烘后效人干燥密中24h内备用,
计:-T册及况试片时应数了套。准免支联点按融及了试验步票
7.:将卵润君油废处洲定仪J温至[40℃1℃:7.2向试验杯内倒入170mT.试样(率剧线),并记录试编号。7.3将挂环套在案工,币竹微广将已处理女方川种试片分别共在匹环勾上,并记求日种试片统当。将此支举放人试验杯中。用定滤纸军往式验杯,7.4将式验科故人已达到定温度的脂用润游油质独测定仪中,项热1h后开始计时,且年隔2h记录次试验报率。
了.5试验100h后关闭自源,取出试验怀。7.6从试验怀中取出试片,用石浊醚洗净油逆、再用无水乙醇冲洗、白然下燥,7.7根需试片的颠色变化情说评定试样的离独性能。结果判断
3.1追过:四种试片均至光晓无也变(与新片和比或表面呈收任等彩丝条效、在此范内均认为是“通过,即试样慎的诈能会格:.2不迪试:只要有种试!表回有何格度的免做、结步及片状沉积物生波,则认为足“不通过,即试样满独性能不合格,
9报告
根据试验所试片舰色的评定,报件试栏的试验结果:试窗蚀性能“通过”,成试样满独性能“不过\
小提示:此标准内容仅展示完整标准里的部分截取内容,若需要完整标准请到上方自行免费下载完整标准文档。