首页 > 石油化工行业标准(SH) > SH/T 0657-1998 液态石油烃中痕量氮测定法(氧化燃烧和化学发光法)
SH/T 0657-1998

基本信息

标准号: SH/T 0657-1998

中文名称:液态石油烃中痕量氮测定法(氧化燃烧和化学发光法)

标准类别:石油化工行业标准(SH)

标准状态:已作废

发布日期:1998-06-23

实施日期:1998-12-01

作废日期:2008-01-01

出版语种:简体中文

下载格式:.rar.pdf

下载大小:178963

相关标签: 液态 石油 测定法 氧化 燃烧 化学发光

标准分类号

标准ICS号:石油及相关技术>>燃料>>75.160.30气体燃料

中标分类号:石油>>石油产品>>E30石油产品综合

关联标准

替代情况:被SH/T 0657-2007替代

采标情况:ASTM D4629-96 MOD

出版信息

页数:8页

标准价格:10.0 元

相关单位信息

起草单位:中国石油化工总公司石油化工科学研究院

归口单位:中国石油化工总公司石油化工科学研究院

标准简介

SH/T 0657-1998 液态石油烃中痕量氮测定法(氧化燃烧和化学发光法) SH/T0657-1998 标准下载解压密码:www.bzxz.net

标准图片预览

SH/T 0657-1998 液态石油烃中痕量氮测定法(氧化燃烧和化学发光法)
SH/T 0657-1998 液态石油烃中痕量氮测定法(氧化燃烧和化学发光法)
SH/T 0657-1998 液态石油烃中痕量氮测定法(氧化燃烧和化学发光法)
SH/T 0657-1998 液态石油烃中痕量氮测定法(氧化燃烧和化学发光法)
SH/T 0657-1998 液态石油烃中痕量氮测定法(氧化燃烧和化学发光法)

标准内容

SH/T 0657—158
本标准是等效采用美民材料与试验协会标准ASTMTA4629-互化燃和北学发龙检测液热石汕轻中痕量禽的你泽测是法,
本标准与A5TMT4629-96上要禁:1.本到确“试验步媒\章条中补充有关为存:2,本标冶除采月ASTMT4629-览中所列标举外,义增加拓模,溶质对8基性啦,落剂为:
本标陆由国石亿人连石洲化工公司提出。本标准中国石洲化工总公司石油化工科学究览;I。本标准冠常单议:中国占化大连不油化工公司,木杯准主起草人:兰特。
WWW.bzsoso:com1范围
中华人民共和国石油化工行业标准液态石油烃中痕量氮测定法
【氧化燃烧和化学发光法]
Stamrtard test imethod for trace nitrgen in liquid petrokeumhydrocarbaires hy syringe/mlel axddatdve combustionand chenilumninesrence detection:本标滑制定了氧业感快汇北学发产检测报态石油整归浪量氮方法,SH/T 0657—1998
本标洋适压1测定沸点起用的~400、牢温下度约0.2-10mm/,总氮含口为(.310mgk的分脑油,石泊趋分印其他汕品。:,之本标准游及某此有范险性的材料、操作和设备,但足无意对与法有美的所有安全间超帮提出进说,因此:用户在使用本标理之前应唑·适当的安全可欧护措施作确定有适用主的营理制质2引用标准
下标班帖闪条文,通过引用而构成本标准的一部分,除非标中另的确规定,下述引示性应是现行在效标准。
CT4S6石油箍体于工取单法
3方法概要
将液态右油经试拦注射系竹性气流(效气或起气)中,法样挥发,进人追氧的高溢义时,与机合的氮就转化火氧化氧,一氧化氯与克氧按触后,新化为激发态的征化实,激发态的一氧化斑驰核时拍发光或产电倍增普检测,由所行的信的计证的含求。4意义和应用
油化工:1.的原料中含有浪品氨化合物会引起猛化剂中毒,本标准川用定加工原料有机想:也可用于经制产户的息化合物含5收器
1、和
5.1燃晓访:电加热,在工作的祖图下,试样能充分择发和数炼,并升将其巾的有机年化成一氧化鼠
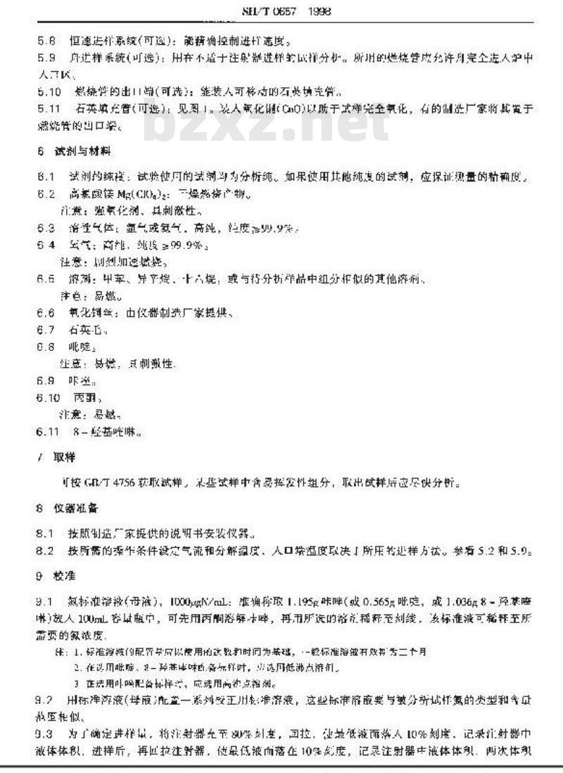
让意:本标准来用高祖,在盟烧驴际近侠用易燃材料时,需要将外小心,5.2燃烧管:不荧制成,人端有注射样品的至片,管制有用支曾分辨引进载气和性气述,情性气体流查人二区,海所有撑发试样带过高温乱化K,氧化区应丘够人,以保证试样流全氧化。图1为3给常用的燃烧肾,如使用其他结构,销密度要达到要求,中国石油化工总公司1998-06-23批准1990-12-01实施
WWW.bzsoso:com系
普的此应者准养快用
格行氧化石英城空管
期学品小
SH/T 0657—1993
图1燃烧管
品高发4路
健总炉
烘建的
用2典型的仪器方框图
燃电管和入快详解
单位:mn
赶品入
入口的直
图3燃烧管
单在invm
5.3下燥管:除过人抢测器的度位物中的水惠气,可采用高氢酸镁过滤容膜丁漏管(净透十燥否或考同时用,
5.4:化学发光检澳器:测定一氧化氮还泉氧反应发射的光。5.5检制部分:名可调均衰减,能通量、改人和职分化学发光检测带给山书也流,得到的捐出信号可用数学显示,如兴需要,央可用长条医纸记录俊记求,5.6微成行射器:穿量为5、10、25、50或250ml,要求能情确多取所声恶要的体只,注息针头长度要求能到达中巡样良温度呆高区,5.7记录仅(自选)
NE1/T06571998
5.B恒速选样票统(可途):能精确控制进价连度:5.9自述样系统(可选!:用在不道于注射器进样的以推分。所的燃烧管皮和许自完全连人炉牛人可区
5.10燃烧管的出1端(可选:能装人可移动的石央填5.11石英填充替(可连):见图1,沈人新化谢(n0)以助于式举完全氧化,有的制进厂家将其置于燃烧的四口。
6试剂与材料
自,1试剂的纯理:试验使可的试测当为分析纯。如果使用共他纯也的试剂,应保证量的确,B.2高素颜镁Mg(CIO)2:元燥热格产物煮:粥氧化剂,具刺商性,
6.3游生气位,显气或氮气,高纯,度含妙9,54至气:商,99.9%
注意:制烈加遵燃整,
6.巨游剂:中率、异文烷,十六境:或与衍分折详品中组分作似的其他济剂注总:易燃
6.6氧化词丝:中假器利造厂家提供,6.7石英.
6.8呢啶
经:燃,点制性
6.9咔座:
.10丙,
注意:易燃
6.118-轻基呢啦。
可按(n汀4756获取试样,未些式样中舍易挥发性组分,收出试样底应尽供分析8收器准备
8.1按顺制造,家握供的说明书安装仪露、8.2按所需的柔作案件设宽气流和分解退度。人口带温度取决「所压书退样方法。参拓5.2和5.09校准
9.1氮杯准落被(母液),1000gN/mL:准确称放1.195g味唑(或0.565g呢庭,或1.036g8-径禁唑样放人100m若其版巾,可先用丙溶解十哗,再用所选的落前稀释至刻线,该标准滚可稀样至所需要的象
法:1,标效配置瓜以使用的数和时问为苯础,-般标准落波开效书为二十月2.在议用此随、-并落味西条折样叶,出选月低沸点流剂。3正选用叶喝配省坏择,底违用两决点格剂。9.2标泽济液(母液配置一系划醛正川:准济液,这些标准溶商要与分新站杆氮的资型和金见范查花似,
9,3为确定进样鼠,将注射器光至生,国拉,让最低流面游人%刻度,记录射器巾融库体积,进样后:再止范注射器,使最低波面落企10保度,记灵注射需中滤体体测:购次体剂WWW.bzsoso:com读数的别为注射试栏盘
SH/T 0S57—1938
9.4也可采氏进样前后进增带你正的力法,确定述样量,该片法如果月感量土们们m精密大平可得到比牢积法史好的精晚度
9.5将注射器针买完全人人口垫,以0.2.-1.0/的恒定速度注人试性或标准滤,进样速,依赖于如下内素:独度,要划化合物种类和效含量。每个成验者必须采用同一连度进样。年:,为了得到致划产,的分行只,可用一还述样,整商资询即。2.直按注时或收试年付:生时头室整要,注射器头面人热的人部,并让计头空户注别前先行扩益,可退免谈蒸96方法空白测定,用空白箱光衡烹清洗这射器,然后注时与标准液同样量的空口溶剂,记常读数,测定害两次,取平均值,门路齐含氮应小9.7苦案统点有核调解以能,每个格正你重复定一次,取一改结果的半对值用来交止变。在次试商采日合道的格1标泽详始查系统功能,当改变所测求惠范串时,出需用布底陵度的标准踩咬性
9.=没有校正调解动能的检测器,需捆定你准山减:物每个校正标难试详和空凹剂至复测定一次。得到每个标群样的平动净均成信号,用注新的氢含见欢测定告号!积分佰)傲响应山践,底民线性的,并应每周率少按正次。
10试验步骤
所用试样格以火3~40设射试样的休秘!应与许射标谁排的体积相近,10.1
心.2根据经验衍到最书述择体积固如下:N.tag/kg
10-100
试性积,
不超过40
不适过8
静样诚权至最付体积
10.3用试性冲既微或注射件彩次:按10.2近定内诚积,并接9.5质述恒速进样。1.4:以的测试过程出变器自动完成,自动计算、显示并打印出精果:对不能户动计算的分析仪试取试堆和空的晟示值,或试举的职分值,并按第儿卓择供的公式计算,详细操作步爆见假举说期书:
11计算
配存标定极正功能的分析仪,式样中的氧含些)接或成式计算:N-(I-B)R(V+HT
A=(H-B)K/I
戎中:
试样在20℃下的密,#叫:
筛择倍数;
V——试样积,uL:
W一样左,ng:
一式样的品小值,最
一空白的平均显示值,要,
这有怕备标是校正的分析仪,试样十的策合益W()按式(3计算:11.2
N=I*S-K/(V-)
式中:一
SII/T 0657
一试样在20℃下闪牵送,证:
S:专推非我斜率,值,wwW.bzxz.Net
试样休颗,
——试样的积分值;
希释倍数(若来用稻释叫)
12精密度和储差
由阅验室之闻的试收案经统计分所行出的本标准精察度如下:12.1
12.1.1取友性:一作省,n一台仅举,在同托的操作条件下,刘同一试性进行试验,所得的个试验结果方差消,在主嘲操性下,三十流中!布“次超在下:7=0.153.5
其中:表示两次减站米的平与使。121.?片现注:本不同的登革、由心同的忙者别同排的或些材料述行的内次独立的贷验续果的差任,在止确举下,二十次只有院韧过下对值:N=0.85元s
其中:x表示两决试效粘架的了均值。表1复性和再现性
本标准的确堂还术确定。
吴见递司:
1:29—%牛5单方积分,坏编改分尚ng/kg
小提示:此标准内容仅展示完整标准里的部分截取内容,若需要完整标准请到上方自行免费下载完整标准文档。