首页 > 石油化工行业标准(SH) > SH/T 0741-2004 汽油中烃族组成测定法(多维气相色谱法)
SH/T 0741-2004

基本信息

标准号: SH/T 0741-2004

中文名称:汽油中烃族组成测定法(多维气相色谱法)

标准类别:石油化工行业标准(SH)

标准状态:现行

发布日期:2004-04-09

实施日期:2004-04-30

出版语种:简体中文

下载格式:.rar.pdf

下载大小:453039

相关标签: 汽油 组成 测定法 多维 色谱法

标准分类号

标准ICS号:75.160.20

中标分类号:石油>>石油产品>>E31燃料油

关联标准

出版信息

页数:15页

标准价格:17.0 元

相关单位信息

起草单位:中国石化股份有限公司石油化工科学研究院

归口单位:石油燃料润滑剂产品标准审查委员会

发布部门:石油燃料润滑剂产品标准审查委员会

标准简介

SH/T 0741-2004 汽油中烃族组成测定法(多维气相色谱法) SH/T0741-2004 标准下载解压密码:www.bzxz.net

标准图片预览

SH/T 0741-2004 汽油中烃族组成测定法(多维气相色谱法)
SH/T 0741-2004 汽油中烃族组成测定法(多维气相色谱法)
SH/T 0741-2004 汽油中烃族组成测定法(多维气相色谱法)
SH/T 0741-2004 汽油中烃族组成测定法(多维气相色谱法)
SH/T 0741-2004 汽油中烃族组成测定法(多维气相色谱法)

标准内容

1CS75.160.20
中华人民共和国石油化工行业标准SH/T 0741—2004
汽油中烃族组成测定法
(多维气相色谱法)
Standard test method for determination of hydrcarbun types conpositionin gasoline by multidimensional gas chronuatngraphy2004-04-09发布
中华人民共和国国家发展和改革委员会2004-04-30实施
SH/70741—2004
力法考感我国汽油组成的特点利见格要求,采用条维气相色潜方法测实汽油中的饱和烃,烯经、经等烃娱组效没萃舍战:木方头果月按述样,充洋测定实伴的烯轻含过上限为所,除谢尽烯烃含量外,本方法路可直接测定出汽泊片的芳烃营量和米含量。本标准的附录为规拉性附录,木维的研录B为资料性对录本标准由中巨石油化工集团公是出,本杯准山中国石油化工性降有限公占油化工科学研究院归三本标推起毕单:心国石油化工股份有业公马石化二科学祈究院,本林准参加起草单位:中国石油化工股份有限公司安庆分公司、齐冉分公司、商桥分公司,范洲分公司、场广石化投份有限公叫。本标主要起草人:徐广酒、杨铲婷1范图
汽油中烃族组成测定法多维气相色谱法1SII/T 0741--2004
1.1本示准现宗门多维气引色讲的力法测忘汽油中饱和经,常经,芳轻和未含量12本示准运用丁细点205以下的石泊留分中跑和烃,烯烃、芳烃和苯含量的测定。浓范用1烯经含量5(体视分数)统(体积分数!、芳培含量5签(体供分数)~引%(林视分效)和含量D.3(连积分数)S%体积分效)的泛泄样品:13刘个能或源类等氧化合物组分的汽汕、性整或序炎化合物将随特尝的轻组分出峰,比时退据关法H0663测的含全合物含早对本标准测乐的经成进行必要的校止,附录中治出了含片中基议基酸成艺苏的汽油详品轻放组成纤果的校正方法。1.1本乐准人适则定险年外的各经些中的单体组分今量.1.5本际准采用国起单位制位。
1心车标证没有对质钞改到所有安全问题提山建位。风此,在促用本标准前,用户必须错立适当的安会和保节护择施并司订相应的等理引度。2规范性引用文件
下列文作中的多款通过本协培药用叫成为本标准的条款:凡是注月期的引用文件,其随后所有的够改单不么指熟误的内穿!或修订版均不追用于木杯准,然面,鼓动限邦本标准这成协设的各方是否可洲这此文件的版,凡是不口期的引所文件,其加新版本活月于本标准,CB17930—1999用无汽油
ST1/T0663汽游中某些晚类和部类测定达(气相色谱法)15TM1623火化点大式发或机料中单体经谢定法(高分辨气相负谱法)3术语和定义
下刻术语利楚义道用干本钻推
饱和烃
sanmates
链好经好惊经的总量
烯烯alening
链督整、娇经和艾一烯轻的总出。23
苯benzee
最人破裂的芳径。
非苯荠烃
naubenzeearonnlic
非苹芳龄名活单环区代芳、茅筛恰利大六元环的环二经,小包招苯。3.5
芳径米3.3)非未经含量(3.4)之和。SIVT 0/41—2004
N,N-双(a-氧乙基)甲酸胺(BCEF)N,N-hls(a-cyanoethyl)fomimidk气相色语固定被,
烯烃捕策阱oleflnstrap
分析系统中用于从他和烃和烯经滤合的需情烃中选择性保自端烃组分的色谱托,该衣特定的福使下对怀轻组分的捕单与释放具有良的可演性:因示以重效使月。在一是变下该能从饱和和烯经的混合彻中选州保留好烃组分,通过饱和经组分;提商盘度后保朗的烤经凯分又定录择放出
4方法原理和概要
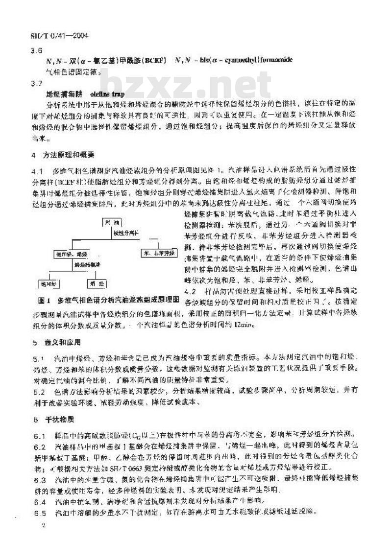
4.1多综气相告谱测定汽汕经组分分析原理图见降1:汽准样品让人户谱系染后首允通过性分离择(1低杆)使脂肪焰组分和芳经组分控划分高。由管和经和罐轻构成的胞贴经冠分通过婚轻册架时爆矩分被这择生保,饱和炉组分则穿花靠经捕必附进入氢火增离广仁查别器检测、得饱租组分通这烃消实除片,此时片爆纠分中的苯尚术到达吸性分离主性尾,调左,个六通图切换使泻经集出营日脱离载气动路建时通过乎衡北人极性分离卡
饱和轻、培经
据径拓淋
米、茅烃
检测器检测:米洗脱后,通过刃:入六通删切换对非米芳烃组分进行反吹,非未芳经组分进人检测别哈:持非芳控检刷完作后,再次通过网切换停烯烃事集讲兰载气流中,在适当的系件下保烯整:步供中推共的频经全脱附并进人恰测举检测,色潜山性依次为他和烃、茶、非苹芳资、烯经。2.2价品罚凸倾处理直接让释:采用校工详品确定图1维气相色谱分析汽油烃族塑成原理图各经赖组分的保留时间和相对质民校正叉,。核确定步骤测最汽油试样中齐经族组分的色谱择画积,采瓜校正的厨积归一化力法定中:川算式样中各烃族组分的体职分数或负量分数,:个汽油性品第色谱分析时间约12uir5意义和应用
5.1汽冲中烯经、苦烃和差金品已成为亢油规落中重费的质量青标。本方法测定汽泪中的饱和烃烯烃,方烃和架的体到分数或质基分激,这些数据对监测有关炼纠装置的工志状况提供广重费手段。对确定严询的比例,广解不同汽油的量特征非帝立要。5.2色谱方法影响分析站果的叉豪较少,分折结果清较高,试验非暴单,分针周期较,井利于收善实验环境、减轻劳动强度、降低试验成本,B千扰物质
6.1样品中的高碳数当贴经(G2以三)在极性计中与*的分离将不完全,影响来证旁好组分药控测6.2汽油样中的甲是起1基鲜会在烯经哺集讲中保,亏烯烃一起出峰:此州得到的情烃量包括甲技丁基醛:中醇、乙醇会在节经的保留时,间范串内出择,此对得到的芬经今危活醇类化台物;以根据划关方法如SH/T0663测定均胜或醇类化合物前合年对烯盛或节经站来进行校正、3汽注中的少量含筑,氮的化合物在烯径拖来讲中可能产土不可迎吸附,录终能低烯经捕案弹的奔量或使比存命,经多神燃料的实验表刃、水发现对现定结来产生影响,6.4汽油中护拿剂、消净剂和含适抗操剂木发现对分相粘果产牛影响,6.5汽汇中落解的少至水不T-优谢定:如有在游两水可士无求疏骏钠.或滤虾进范说除:2
7收器
SH/T 0741—20C4
气柑包谱仪:谱议微至少应包清汽化室、凉范色谱批箱、火焰离子化检澳器(FID),色潜工站和一些必关独件设备。这此硬件设备包括负谱注,搭经捕集讲,平做对、划换网投旧成的控益装立。符合下到件齿和帮数要求的任何气扣色谱夜与可采用,仪法必分离系统的示意周以图2..
进择学:
汽化兰
1—损料.分离拉
平西柱:
色详群艳
好经共纳研运空酒:
火些丁化检测品:
图?多维气相色谱仪及分商系统示意图7.1逆样系统;能将约0.1的汽训试样导人气州色错仪的汽化案,微别泛射益、自动进样器部能很好的进择。
7.2、载气及格测器气体流量控制:稳定的载气和检测器气体流速控制对将准谢:以掌、单复性妇的分析结果非常关健。
7.3突增离了化惊测器(FID):检测半必须满足变光十表1中的要求,表1火焰商子化检测器性能要求
洲陈A/h)
每思白
1n-13 - 10-12
典型五
10-\-10-
7.4烯格捕集研:在80120他周内,该烯格帅集讲必须定量保所方C~心烯烃,通过所有流点200%以下书饱和烃组分:在140~260,流靠经拍共升弃减所有保留的妇分,其体道根据烯烃确案除的具体说谢定
注:如安现塔轻描朵的在师粹滤预象中议证邦梁件条下占重史资价径片酬:7.5平新排:对经或架分无保留或吸对,只起正方一衡作用,以保证时惯换后函载的平稳。7.6切换阅:接本标准视实的分折步涨进行染作,分折系统应色括内个两点六闻,阅的权换可是于动也可以是动:
7.7分针系统组件的湖控制:极性分高杜,添还集饼,切接阀都应有活守的湿库控制系统,接舶样品的所有部件都片保扫一定的益度以防止样品冷读。表2列出此组件典型的控制显度范币。一此组件更求采用学损作,成要求来用邮的序升操作,中所刻只录,个享型的操SB/T07412C04
作温享范用,其依使用时以根据控性分高或成烯烃共叫的具体情沉进行适当调,免轻制以采川各种方式满足分析系统的费求,表2系统组件的温度控制
系统组4
数性分离性
瑞经期鼎研
真型操作证度/%
11- 1:2)
80 ~260
加势方元
程应升- 30C /min [
系统经件
性品线
:on - 1t?
了.8河切换驱动系统:如闻切换采用气动驱动系统、要注意失给气动系统的空代小刀满足账动的求,以恶实现阅的切换
7.9裁气纯化装胃:为保烯轻捕朱酬的快用合,除气相色谱常规使代关分子筛,适性炭等许化器脱除载气中的水利超类杂质外,须安装专门的脱净化器,确保我气中的年含量以下,了.10单错杜:受性分商栏,该性要实芳趋举与脂肪轻组分的分需发选与十苹的升离,保证减划换时不影响莘利非莱荠烧的测定,推采历作固定液,涂冰量25签,山说:30m裁传,管材料为内对石类的不读调管或内壁说活的不添,长5m,内在2m:克他能病足上建分离要求的等效色沿杜均可使用录与嫩据处均单元举议采用色诺1作站,并且有下列功。7.11
可显示采乐的色普曲;
显示色谱择的峰面积及面百分比数:授正因于的Ⅲ算及使用:
具有处评弹告和思咋的功能;
能进行必要的手动分处;
酒定结果通过色消峰面积或面积分数,对应的和处质量放正因子和有关参数通过咬正的面积旧一化方法计算。
8试剂与材料
8.1试剂的纯度:在所有试验中成使用分析纯或以上纯度的试剂。8.2校正物质:下刻化个物可以用来校正检测器的响应、正皮烧、正已烷、正康烷、异文烷、工产烧,正千境、)-成烯、一己烯、1-康、1-产烯、1一工焕、革、中笨、二平米、吴米警告:这些化博均为易嫩或市北合将,非取张人或通注联发将人体严的一过命8.3校止样品的制备:为戒少配制过程中经组分挥发对实验结果的影响:迁设按照地物质的率发性中低到高的次序,必质最比匀备梦正样品:建仪光配制饱和烃、烯烃和片烃各立的混合组分,称的比列范因垂照表3,校正性品配制时可报拟测实际增品的其体情况进行配制,使校样品与特测试样的依度接近,忘4刻户组典型校止样品的配制比例:表3校正样品中各烃族组分的配制比列频轻
饱和好
化合制
老稻:
正残偏
正庆烧
止辛境
正金统
质量分效
分效/
化合物
[-说期
[己烯
[-皮炼
-午烯
质见分效。
体表分数
体积办数
致的对应关系,速设按表中所创比究想分效现,然后进行术简的称射,运:表口的体积和质量分数间并非究企以得到消相质带分数,计行较正为子4
成量务教
本积分数
表4典型校正样品的配制
两风分
深积分数/
非未径
蛋量分效/
产积北数
SH/T 0741—2004
质显分就
沐分数
社:表中的体积和质尽分效问井非完全致的对应关系,建这变表中所列的本只分数本取,然后进行难确的互,以得划能细的股最分整,计算按正为了8.4
压缩空气肋燃气,纯度不小于9.9%。普告:充出气位。立态安全:
8.5氢气:燃气,纯度不小于9.9%管告:亢出气体。按易然:
空气和氧气都简要净化,便用分子筋,语控样净化器脱除气体小的水和经类物质,8.6
载气:商纯氢或氨气,按了.9案要求净化。8.7
样品瓶:使用上面有压益或螺旋扣益且盖中衬有外尽为骤四氟之烯面的像胶密封垫的玻璃8.8
8.9质量控制检查样品:用」常规监测色谱系统和分高系统的雅外,监激烯经捕集阱的捕荣能万,通过对量控制检查杆品的分析确1F测定的结果尺含在方法的精收国之内,质见控制控查样品应由与被测试样样近的於类化合物配制或购买待到,质量整制检查样品应与校正样品分可制备:要充分避合均约,质量控制检查样品要采用安培瓶封装后企低溢下储存,并在估存期同保持不变。·9收器系统的建立和准备
分析仪系统的集成(色增仪及独立的孟控元件)见图2,如采用商品化系流,安装、定位和系统9.1
忧化可以与生产厂联系:
9.2载气中的杂质特对色讲排和烯经摘集研的谨能产生有害的影响,固此必须接7.9条要求安装可靠的裁气净化系统以保证系统的正带运行。9.3通过实际样品,质量控制检套剂品或牧正样品检验报性住对脂防价和芳经的分离效果及未析非苹节径组分的出悼时间,以此确定第一次和第二次阀的初换刊川。通过控止样品实验两据崛烃捕集酬的温库直至满是校正标准条件。典单的色谱探作条件见表5.表5典型色谱操作条件
模衍策件
产化室店/
盈件公高格起/
经释品准
戴气高显(L/)
典型管数
X5 -12X
140 ~ 190
嵌作柔性
份测器气体流量
进样量/L
切接账动水k
SH/T0741200M
“口校正和标准化
保留时间的确定
俩过校正样品拥定饱和经、莱,非萃芳径和常经组分的保销时间范用。衣6给出了按在5条件通过杜长5的杜皮烃捕集研烃族组分的伴留时间,当3为校正群品均色消图。表6音经族组分的典型保窗时间
位和览
的有的
定到时间/min
2.8 --3.5
非好经
图3含饱和龈、斓烃,非举节烃及恭退含物的色谱围10.2校正步骤
1D.2.1各烃族组分的相别质量控证因子按式(1)计算:可/min
根据校山样品中饱和烃、筛烃、非苯芳经苯所止的质量分数;和色诺测定的峰取分数P,以非未经为标准物质计算相底制分的相对资量液止四于。式
扫欢质量技正因子(以非采芳经组分为标推物质:ma
非米芳经在校上样品中的质草分教;\a——色增德定的芳烃峰面积分数;,
检正样品中饱利疑、烯烃或举的质母分数:p
色逆测定的饱利烃、烯怒或架的峰面积分数,11试验步案
11.1样品准备:实止详品中轻组分挥发:样品如不立即分折应谢划后保存在冰箱中。分析前使试样猫这试室湖
11.2分析系统生备:万机后,检音分析录疑的多教设需是否准确,为净信分析系统,介折样品前需按样品射分析步骤将议器空运行一追,以帐除危治柱和烯烃拥集阱中的残朵质。11.3取约0.1江右代表件的试样在准备就缩的气相包谱系统上进样,试样自先通过极性分离柱,6
SH/T 07412004
性报分离柱上,以下的册防(含心)与节烃组分完全分岛,力报性分离排中洗脱出的饱和烃组分与第轻组分的混台物进人情烃浦带阳,烯烃依选择保留两和经则通运烯经辅集阱,山所捡测器检测(例图2):在率流出极十分离性前,切换八通闪3B改典色谱较(筑路,婚经铺集讲脱离找气流路,北从漫生北中流白的架道过平激杆进入业惊测(贝图4),待洗脱完些后:划接-.通网3使含,以二的非茎节凝反次出极性栏再通过平衡柱进人业)测(感图非:在非革劳整反吹洗脱的回叫,北所止高第轻插来升的温度,待苯芳经祖分完全沈聪,划恢通间33使烯经和快讲互新进人载气流路,泻控出烯轻靠策讲中兑的进人FM检测(见围4)得到的谐修经所措上作站发别成的分折软件处埋,计算齐纠分的质录办数成体积分数,典型的汽油色潜图见图5:
二样流段
透胖淋bzxz.net
3出—证比热险
4·轻守网
市灶情集供;
年海村:
世需样箱:
h米劳经步税
价经拍研益空霜
刘能度制范:
火忙向了化校测B!
图汽油组成分析色谱筛作流程
施和烃
图5典型的汽油色谱图
SH/T0741—2U04
12质量控制检盘
为码认分析累洗的川作生,在仪选行段付间后,应分析网次点量控制检食详品。质量控制控查样的分析少裂应汽洲样品分析步战一效,两次质些控制检查样品的结果差值证格合法规定的京复性要求。如划定续果起山要求,成确定误长源,非进行必要的修止,13计其和报告
131试样烃族组成的计算
13.1.1扮查积分仪或色谱工作站对谐尚的兴分状况,以确定烈所有的色谱哲进行了合理的积分本合师可以采出工作站的于动积分功步进行再新分。计:中于气的的苯有置较低,不合厚轻本我划创利理分将对斯法具产生收人的影,13.1.2成样事饱利、烯经、非举节经和苯的质以分嫩(%)可接式(2)进行计算,ff
式中:
成样中实组分:的质量分数,常;,—组分的相对质量校正;
纠分色培测定为峰面概分数。
13.1.3中跑和格、滞径、非来芳利革量积分数(%)可按式(3)击行汀算:Pfd
Y-Er'vd
药中:
共详中组分的体积分效,%:
广,—组分的相时质压梭工医了;\—-1组分色增则定的峰面职分数;跑和烃,战经和苯芳轻的加权相对渐离及举的和对度,见13.14(2)
13.1.4对得合CB17930一1999幅程尝求的汽油留分,各经蓝组分的加权相必案度取值无表7,对持媒缩分的亢拍,各烃族组分加权相对空度的止算都见除录比。表 7 各烃族组分的加权相对密度经规汇分
加投机格度
非茉芳
13.1.5划含有中求叔丁醚或乙尊的汽油,冬效类组成结更的校正算见附录。本
13.2试验结果的报告
服告试样中他和烃、筛经、芳经的体积分数(或质量分效),销确宁0.1%,芳经含量为苯旁经含量和苯含或之和。本的体积分数(或质量分数),携码率0.DI%。14精密度
按下这见定关断试验站果书可革注(需均岳信水半):4.1单名性:由同操作者使用台权需x同试样连续测定的周个试验是之差不应留过表8变表9所列数值
14.2再现性:不同实验室的本回操准者对同一试择进行试验,所测的两个独文的试验站带之券不应趋过我8或表9所列数值,
钢动径
非茅芬经
“一:至是理公的平均伴机公数,原,处
表 8 精密度
0.28.40.4
表费型含量水平下的精密度要求组分含量
古豆性
SHVT 0741—2004
强!体积分数)
0.3.. 5.0
第(体积办数)
SH/T0741—2004
【规范性附录】
含甲基丁基醛或乙醇汽油样品烃族组成的结果校正A.1含甲基叔丁基醚汽油烃族组成结果的校正含口基区」基醚(BE)的汽油,微刘多维气相色谱规定的端轻含员过行校正,校正片成样中实示的媒经体积分数(%)按式(4.1)计算:PUrE = VuLF.- fHIM CuE/ elAe武中
校工后试择中实际的贴格休积分数,路;彭维气色潜直接测定的式详中烯烃的体积分数,;一根据SH\(663测定的试邦甲基权1基酷的质或分效,%:中基版性在FTD检测上相对质最校正因了:中基权专醚的和对度:
含乙醇汽油烃族组成结果的校正2.2
对含乙醇的汽洲,需对多维气桩色谱测定的节经含量逆行校工,粒正后试中实除的节经体积分款(%)疫成(A.2)计筛:
FTro= Vani-fznCza>dzy
我中:
控正后或样中实际的芳经体积分数,%;多维气扫年谱直接测定的站样中芳径的体积分数、%:根量SH/T0667测定的试样巾乙醇的所量分数:%;乙酸检测器上相对质然较正西子;乙爵的剂对密宽
附录B
【资料性录】
各经族分加权相对密度计填
各凝族不同碳数组分引用的相对查见表B.1表B.1
京了浆
不同础整组分的相对密度(20)环烷烃Y
芳经A
小提示:此标准内容仅展示完整标准里的部分截取内容,若需要完整标准请到上方自行免费下载完整标准文档。