首页 > 机械行业标准(JB) > JB/T 7444-1994 空气热老化试验箱
JB/T 7444-1994

基本信息

标准号: JB/T 7444-1994

中文名称:空气热老化试验箱

标准类别:机械行业标准(JB)

标准状态:现行

发布日期:1994-09-08

实施日期:1995-05-01

出版语种:简体中文

下载格式:.rar.pdf

下载大小:536388

相关标签: 空气 老化试验

标准分类号

中标分类号:仪器、仪表>>实验室仪器与真空仪器>>N61实验室基础设备

关联标准

替代情况:ZB Y222-84

出版信息

出版社:机械工业出版社

页数:9 页

标准价格:14.0 元

出版日期:1995-04-01

相关单位信息

起草人:姚本忠、卞展科、冯明康、郭忠新、许清录

起草单位:长沙科学仪器研究所和上海实验仪器总厂

归口单位:长沙科学仪器研究所

提出单位:长沙科学仪器研究所

发布部门:中华人民共和国机械工业部

标准简介

本标准规定了空气热老化试验箱的型式、基本参数、技术要求、试验方法、检验规则、标志、包装与储存等要求。本标准适用于自然对流式和强制对流式的老化箱。 JB/T 7444-1994 空气热老化试验箱 JB/T7444-1994 标准下载解压密码:www.bzxz.net

标准图片预览

JB/T 7444-1994 空气热老化试验箱
JB/T 7444-1994 空气热老化试验箱
JB/T 7444-1994 空气热老化试验箱
JB/T 7444-1994 空气热老化试验箱
JB/T 7444-1994 空气热老化试验箱

标准内容

中华人民共和国机械行业标准
JB / 7444-94
空气热老化试验箱
1994-09-0明发布
1995-05-01实费
中华人民共和国桃械工业部发布1主题内窄与适用范因
中华人民共和国机越行业标准
空气热老化试验箱
JB /T 7444-94
代营Z3Y222-84
本标准规定了空气热老化试验(以下商称老化箱)的型式,基本教、技术要求,试验方张,检验规则、标古、包装与储存等要求。本标准适用干自然对流式和蛋制对流式的老化箱。2 引用梳准
低压电战基本标准
GB1497
GB5398
低压电益基本试费方括
人型运输包装性试验方法
ZBN6102气娱环境试验设备及试验箱噪声声均率缓的测定GB191
包装储运图示标记
ZBY003以器以表包装逆用技术条制J58产品标牌
JB,T13264十含格品举的小批计数抽样检查程序及抽样炭3型式
老化箱接其空气热循环方式分为自熟对流式和强删对流式。4基本整
老化指的基本参数系列见下表。本多数表
签数名称
退度范围
基本痧数
(室温)+20~20G(签温)+20~300(盒想)+20~5000.01、0.02、0.03、0.04、0.06、0.10、0.160.25、(0.30)、0.40,0.63、(0.70)、工作术穿权
E技术要求
1.00、1.60、2.50、4.00、6.30、10.005. 1使用环境紊件;
老化箱在下列环境下应能正带工指:机械工业部1994-09-08批准
1995-05-01实施
组度:5~40:
柑对湿度:不大于85%:
:86--106P
JB/T7444-94
电:说压220122V或920:38V瓶率500.5Hz周固无强刻派动,无强磁质影响,无腐蚀性气体:e.
1.无阳光血换照射或其他冷,热直接插射:名:阿由无强刻气流,当两国空气要塑创对流时,气流不应直换吹到箱体上。5.2产品性能
5.2.1组度波动皮
强对流式:温度波动度不大于1.5亿自然对流式:温读动度不大于T
5.2.2 温度均匀度
强制对流式:录高工作温遵小于感等于300℃,溢座均句盘不大于7℃:最商工作温寒等于500七,其蕴度均约宽不大于10。
5.2.3盈实爱定度
老化箱色24小时内的退度稳定度应不大于6。5.2.4换气量
强制对疏式:分成两种即量大到100次/小时:100~200次/小时均应可调:自签对流式:量大到50次/小时,且可调。5.2.5升温时间
老化着的工作益度从室温升至量高工作温度的时应术超过12mi。5.26表面温底
最高工作邀度不超过200亡的老化者,表西温度应不大于室通加35它。最高工作温度超过200r的老化督,表面温改接式1)快定:TTr+35/(Tm-20)/10-
式中:T—老化霸霜裘面温度,七:Tr-
室藏,t:
Tm--—老化第录高工作温度,。5.3产品结构及外观要求
5.9.1加热器件不得构成对试验样品的直接辐射。5.3.2应设有将测试电源线引入工作室内的引线孔。5.9.3箱门的密时应不易在产温条件下表化,发粘、变形、失去密断性能,弃应便于奥换5.3.4应有放置或恶挂样品的格品架,样品架在高温承件下应具有一定的机懒强密并便于装卸。5.3.5应具有溢度调节,指示、记录等收器或装直。五.3.6外现徐层应平整光常、色与何、不得有露脂、超滤、起层或擦估痕遵。5.4安全岛环境保护要汞
5.4.1老化箱应有符合GB1497第7.1.7规定的催护接地端子;5.4.2老化箱带电部位对箱光的绝缘电阻应不小丁1.5M门。5.4.3老化箱电加热器端子(包落线)与控制系统开路时,对符壳座承受良压1500V,交随50H历时1min的绝强度试验,其绝缘应越击穿,5.4.4老化箱应存趣退控警、电源断拒举保护及报警装置。5. 4. 5整机喉声不高于 7CdB(A),2
5.5运接环境性能
JE/T/444-94
老化有这包题件应能承受GB5398部走的跌落或验。其中高通件选定。5.6可靠殊
别迟厂应在便甜说明书或其他技术资料中尽可能向用户提供一种可靠性指标,如均弃命(MTI上)平均无故障二作时间(MTBF),先效率(A()),或强退停乱率(FOR)等。5.7使用期限
在用户整守保受,使用和安装规账的件下,从制选厂发货口起12十月也考化错困制造不良发生损法或不能正带工作时,制遭,一应免费为用户修理或更换。6试验方法
F.1试验务件
a温度:25+5。
b.其他涤件同5.1条。
。,进行试验时,老化情为空费。6.2测试仅器
采用由电阻,热电侧或其您类似腿度传惠器组成的测避系统,其准确实应不任于故测参数的1,3,为经同家法定计量扩构检定合格,风有效合格证书和差够业值,传感器【热电调)引线套书化箱内长控至少应为3C0m6.3温度测或
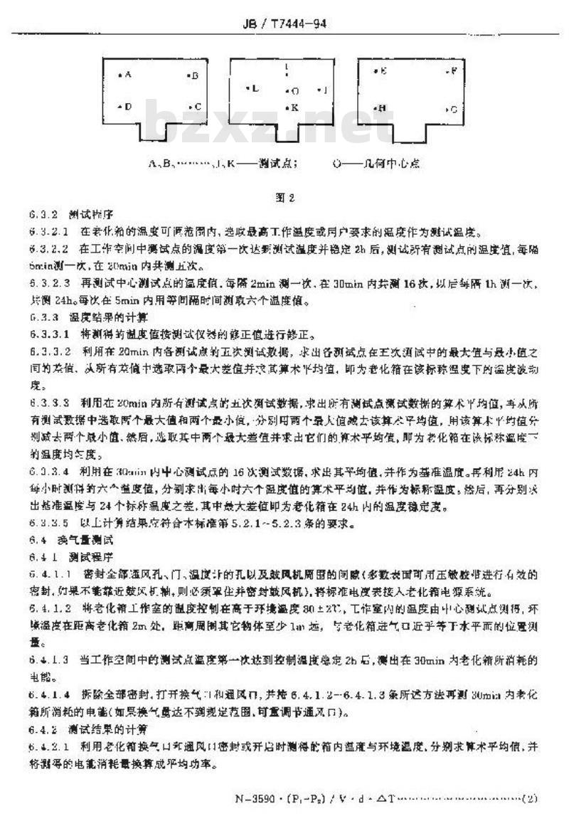
6.3.1测试点的位受及数量
6. 3. 1. 1在老化箱二作玄内定出上,中、下三:个测试面(简称上、中、下兰层)上层与工作室项面的距离为上作室高度的1/10,中县过了工作室几何中心,下层在最低样品渠上力10mm处。6.3.1.2创试点位于一个刻试面上,除中心点门位于工作室儿何中心25mm范围内外,其余测试点与工作求整的离为各自决长1/10(好国1新示),对上作家边长小子5叫mm的试验箱,测点距离为blJmm.对于打大试整箱(容积大于6m\),者1/10边长的规定满足不了要求时,供需双可根据实际情况办商,道当放宽。
6.31.3测试点效量
引。工作室客租不大于1m时,测试点为九个,布放位置如图1所示。1T作室寄积为110m时,测试点为13个,布放位置如图2所示,+B
测试点:门一儿何中心点
6.3.2洲试序
JB / T7444-94
一网试点:
心——凡何中心点
6.3.2.1在者化粘的温安可源范围内,巡收最高工作溢度或月户要求的温度作为试温度,6.3.2.2在工准空间中测试点的漏度第一次达到测试温度并稳定2h后,测试所有测试点的温度值,每陷bmrin测一次,在&)min内共测五次。6.3.2.3再测试中心测试点的逼底值.每路2min测一次,在30min内共耐16次,以后每屑1h测一次,共测24h。每次在5min内用等间需时间测取六个温度慎。F.3.3温底站果的计算
6.3.3.1将测得谢度值按测试仅器的修正值进行趋正。6.3.3.2利用在20min内各测试点的五次测试数据,求出各测试点在王次测成中的最大值与最小值之间的茶值、以所有益值中选取个最大差值并求其算术均值,即为老化箱在该标称温度下的温度波动鹿,
E.3.3.3利用在20min内所有测达点的五次测试数据,求出所有测试点课试数概的算术均值,再以所有测试据中选取医个最大值相两个量小值,分别日两个录人值减去该算太平均值,用该算术均值分别减去两个敢小值,然后,避取其中两个最大差值并求出它们的算术平均管,即为老化箱在谈标称温度一的温展均生度,
心.9.3.4利用在0in内中心测试点的16改测试数据,求出其平均值,并作为基准温底。再利用24h内每小时测得的六益度值,分别求出每小时六个盈度值的算术平均值,并作为标称温度:然后,再分别求出站准温虚与24个标称温度之差,其中最大差值即为老化箱在24h内的温度移定衰。6.3.3.5以上计算结果应符合本标准第5.2.1--5.2.3条的要求。6.4换气量测试
6.41测试程序
6.4.1.1密封全部通风孔、门,温度计的孔以及鼓风机周留的间照(多数表面可用玉敏胶进行有效的密封,对果不结苹近鼓风机轴,则必率性并密对较风机),将标准电度表按入老化箱电源系统。5.4.1.?将老化箱工作室的龈度控制在高于开境温度80±,工作室内的温度由十心测试点测得,环紫涩度在距离老化箱2m处,距离周周其它物体至少1a越,今老化箱进气口近乎等下水平而的位置测量。
6.4.1.3当工作空间中的测试点盗度第一次达到控制温度够定2h后测出在30min内老化箱所消耗的电。
6.4.1.4拆除全部密封.打开换气:1和通风几,并拖6.4.1.2-6.4.1.3条所这方送再测3Umi:内表化箱所消柜的电能(如累换气盘达不到规定茂图,可重调节通口)。6.4. 2清试结果的计第
6.4.2.1利用老化箱换气口式通风11密封或开启时测得的箱内商与环境温度,分别求算术平均值,并将竭的电消耗量换算成平均功率。N-3590 - (P,-P) / d -AT...
中N—换气盘,次/小时:
JB/T7444-94
F,密封时所消耗的平均电动率,W:P,—开启时所消耗的平的电动率,w:[—箱内温度与环墙溢筐的算术平均值之差、亡V~工估室容单,L
一在同用环境益度下的案气密度,品16.4.2.3二式扩复结果应存合本标雅第5.2.4条的要求。6.5升温时间测试
将温度传感器置于老化销工谢塞内任意·一点,用全动率均热,记录工作室温疏从室盈升会第次达润最商工作温度的时附,其果按符有术标准第5.2.5条的要求,6.6表示温度测试
在老化范工作温鹿第一次达到激高工作溢座并稳定2后,用点温计测试箱体变面(距门链,马达孔、排气孔等周固80mT以外的区域)温底,其结果应符合本标准第5.2.6录的要求。67地装电租测试
按998中第6.2条规定方法进行测试,其结果应符合本标难第5.4.2承要求。6.8绝续强度试龄
接GH98中第6.3条规定方法进行试验,其结巢应符含第5.4.3条要求。1.9硼声测试
按2BN61012中规定方法进行测试,其结果应符合本标准第5.4.5条要求。610安全保护装置的性辅试整
石.1(1. 1验理序
1.11.1.1以老比怎温度可侧范菌内任选100七及应高工作温疫这两个温度值作为试验温度。6.10.1.2在升温过程中,将报警和保扩温度断序设定在安全和保护载量上,使工作空间儿何中心处的温度达润报警设定温度三次,报警装益应发出信号,并文即坊断电源。心.11F.2试验结果
在试验过程中,报管保护装均融发出信号,并间立明断电源,即符合本标理第5.4.4条要求。1.11箱门座赵性能垃查
1.11.1本项当在本标接第6.3~6.10条试验前及全部束后各验查一次。6.11.2将京0.1mm,必50mm、长200mm的抵条垂直地放在门推和箱门密之的气--部,关阅箱了后,用下轻控统案,如不能自由滑速,即符合本标准第5.3.3要求6.12外观涤镀层质量的检育
6.121本项日生本标准试验断及全部结束后检查一次。6.12.2再肉医观牵外观除镀层,其站采应存含标准第5.3.6茶案求。6、13运报环资让聘
6.13.1本项目在所有试验项且开始前进行6.t3.2运输包装件肤落试验方按GB5393中规定第3.3.1条力法进行。6.13.9运输式验后,检查包装确外现有无担伤,拆除包装后牵老化箱的外观及结构有无损伤,坚评有无松脱,元器件及接战有无脱落等现象。如外观先好,又无上逆现象发生,即符合标推第5.F条要求。
7检测规则
7.1检峻分类
老化第产品检验分出厂检整和型式检症。5
了.2出厂检
JB/T7444-94
长化产凸必由制道厂质母施验部门检格后方准出厂,并应降有产品质量合格证羽的文件,7.2.1产品出,检验中逐台检验项月为:4标业第5.3.5.4.2系,
7.2.2产品厂检验报位验项为:
本惊准等5.2.1.5.2.2.5.4.3.7.4.4条。7.3式检验
7.3.1产品在下列情况~应逆行型式盘整a.
新产品惑老产品转生产的试制定型整定:正式牛产后,如结、树料工艺有较大改变,可能影响产品性能时:b.
正需生产时,定期或积累一定产民后,应励期性进行一次检验:d.产长期停产后,换复生产时;出厂按验结果与上次型式捡验有较大差异时:e.
【:国变质量监督机相据出进行型式惊验的要求时,7.3.2型式检验项目为:
术标准第 5. 2 承·-5. 5 承。7.4抽样与组批规则及批的判定与处三7.4.1确定风险质量
根据生产能力,刷遗成本、质最要求,检查费用等因案,由生产方和使用方协商确定生产方风险质显P。和使用方风险质量卫,值。
7.4. 2摘弹变型
次据非方案。
7.4.3抽样方案选收
当已规定世量N、生产方风险质母P。和使用方以险质册P,时,从GB/1A254格表至表7中找与批最N相对应药表列,再从该炭列我出由。和P,值组成的一对表值,使学表值P:、P,均不超过并量接近规宝的PrPt值。
由这一对表值所在行的最左边给出的样本大小为所需样本最。如恶找不到一对适当的Pa,P值,而出现我值P。超过规是的。.或表值上,超过规定的P,或上面两种付时出现,测生产片与使用疗通过协商重新确定P、P,值:7.4.1抵会格我不合格判晰
按照本新准规定,对每个单位样本进行给查,个区分合格品或不合格录。根据检查结果,如果在忆本中发现的不合格品个数小于或等于合格判定数Ac,则判该批命格平拟接收,如果大于或等于不合格到定数Re.则判该批不合格,于以拒收。7.4.5批前处置
对判为合格的批,整批接收,样本中的不含格品了以别除战更换。对划为不合括的批,按本标准规定进行筛逐,替直,再次提交检查,如仍不合格.应子以魔或降卧处。
径型式愉验的老化标作必要的检查、修理后允许出产,但应法明已经理式检险。?5如造厂和用户在确定老化箱是否合格的问题上发生争执时,应进行仲载检验,仲熟险仅验证产品使用说明书中规定的技术指标,试验右法应按本标准推应象款实施,仲裁检验判定老化箱不合格时,执行本标准第5.7条的规定。
3标、包赖与糖存
JB / T7444-94
每老化薇应在道当醒目位宜制定产品铬牌,产品储牌应符合J日8要求,其铭牌应包括以下内制造厂名称;
产品名称及型号:
额定电压及功率:
温度范画:
工作室尺寸:
出厂编号及口期:
老化箱应有工作态标患:如加热,皱风、接地等。包装
老化箱产品的包装应符合ZBY03的要求,其中防护类型为。包装储运图示超记应符合GB191的规定,包装外壁交字及标记清晰、整齐,耐久,其内赛包括:产品名称;
邮厂务称:
包装箱外彤尺段毛、净重:
制逆日期;
安全注意标志,如“小心径放”“切勿受翘潮”,“向”等字样。随同老化箱提供的技术文件世括:8.2.3
产品合格证;
产品使用说明书;
聚籍单。
3.3储存
向装完备的老化箱产品存于燥,通风的作房中,不得有府蚀性气体和殡蚀性化学药品存在。3
附加说明:
密度(g/ 1)bzxz.net
本标瞻由长梦科学仪器研充所提出。JB / T7444-94
附录 A
空气密灵表
(补充件)
本标准由长沙科学收器研究所和上海实验仪器总负费起毕。本标准主要起草人:姚大忠、下展科、冯明康、郭忠新、许清录。本标准自安施之日起,2BY222-84<空气熟老化试验箱>作魔。8
密度(/)
小提示:此标准内容仅展示完整标准里的部分截取内容,若需要完整标准请到上方自行免费下载完整标准文档。