首页 > 电子行业标准(SJ) > SJ/T 11074-1996 彩色电视机用塑料件技术条件
SJ/T 11074-1996

基本信息

标准号: SJ/T 11074-1996

中文名称:彩色电视机用塑料件技术条件

标准类别:电子行业标准(SJ)

标准状态:现行

发布日期:1996-11-20

实施日期:1997-01-01

出版语种:简体中文

下载格式:.rar.pdf

下载大小:432312

相关标签: 彩色 电视机 塑料件 技术

标准分类号

中标分类号:机械>>机械综合>>J01技术管理

关联标准

替代情况:原标准号GB 11319-89

出版信息

页数:9页

标准价格:15.0 元

出版日期:1997-01-01

相关单位信息

起草单位:机械电子工业部电子标准化研究所

发布部门:中华人民共和国机械电子工业部

标准简介

本标准规定了彩色电视机用塑料件性能、外观、精度、材料等技术条件。本标准主要适用于彩色电视机热塑性注塑成形塑料件(简称注塑件)及二次加工塑料件(涂漆、烫英网英电镀塑料件),也适用于黑白电视机用塑料件。收音机、录音机、录像机等塑料件亦可参照使用。 SJ/T 11074-1996 彩色电视机用塑料件技术条件 SJ/T11074-1996 标准下载解压密码:www.bzxz.net

标准图片预览

SJ/T 11074-1996 彩色电视机用塑料件技术条件
SJ/T 11074-1996 彩色电视机用塑料件技术条件
SJ/T 11074-1996 彩色电视机用塑料件技术条件
SJ/T 11074-1996 彩色电视机用塑料件技术条件
SJ/T 11074-1996 彩色电视机用塑料件技术条件

标准内容

中华人民共和国国家标准
彩色电视机用塑料件技术条件
Specification of plastic parts for color television sets1主题内容与适用范围
本标准规定了彩色电视机用塑料件性能、外观、精度、材料等技术条件。GB11319—89
降为SJ/T11074-96
本标准主要适用于彩色电视机热塑性注塑成形塑料件(简称注塑件)及二次加工塑料件(涂漆、烫印、网印、电镀塑料件),也适用于黑白电视机用塑料件。收音机、录音机、录像机等用塑料件亦可参照使用。
注:注塑成型及二次加工塑料件均统称为塑料件。2引用标准
GB1031
GB1184
GB1958
GB2035
GB2828
GB2829
GB3177
SJ1372
SJ2484
3术语
包装储运图示标志
表面粗糙度、参数及其数值
表面形状和位置公差未注公差的规定表面形状和位置公差
检测规定
塑料术语及其定义
逐遂批检查计数抽样程序及抽样表周期检查计数抽样程序及抽样表光滑工件尺寸的检验
塑料制件尺寸公差
广播收音机、广播电视接收机、声频功率放大器、磁带录音机等电子设备的安全要求及试验方法
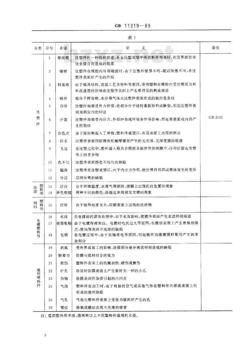
塑料件术语按表1规定。
中华人民共和国机械电子工业部1989-03-24批准TTKNKAa
1990-03-01实施
电镀塑料件下载标准就来标准下载网
通用塑料
熔接痕
料流痕
杂色点
色不匀
异色衔接
表面粗糙
附着力
GB 11319—89
注塑件的一种线状痕迹,系由注塑成型中两股料流相追时,在其界面处未完全熔合而造成的痕迹
注塑件在模腔内冷却凝固时,由于注塑件壁厚不均,凝固快慢不同,在注塑件表面所产生的凹陷
由于模具结构、成型工艺及材料等原因,使得塑料在模腔内受注塑压力和料流速度的影响在注塑件表面上产生看得见的料流痕迹低分子挥发物、水分等气体在注塑件表面形成的银白色条纹注塑件局部受外力作用,使部分分子结构重新排列或断裂,引起注塑件表面局部发白的印迹
注塑件局部受内应力、外部冲击或环境条件等影响,而在其表面或内部产生的裂纹
由于原材料混入了异物,塑料件成型后,在其表面上出现的斑点注塑件表面因轻微的机械擦而产生的无光泽、无深度感的痕迹在注塑过程中,双料溢入模具合模面及嵌拼件的间隙中,冷却后留在注塑件上的多余物
注塑件表面颜色不均匀的缺陷
注塑件在注塑成型后,由干内应力作用,使注塑件局部或整体发生的变形层间分离的缺陷
由于环境温度、水蒸气等原因,漆膜上出现的白色雾状现象两种不同的额负,涂越边界线相互交错的现象由于油照粘度太大,印刷表面上出现的丝状物在电镀前的清洗处理中,由于水质影响,使镀件表面产生水波样的痕迹由于电镀溶液浑浊。电镀时电流过大等原因,在镀层表面上产生密集的细点,使局部表面不光滑的缺陷
在电镀过程中,由于尖端放电等原因,引起镀件边缘镀膜积聚而产生的多余部分
受外界或加工的影响,涂膜部分地分离底材而造成的缺陷涂膜与底材结合的能力
塑料件表面上的机械划伤、碰伤或擦伤涂装时涂膜表面上产生象针尖一样的小孔涂膜表面因杂质引起的凸凹点
塑料件在加工时,由于残留的空气或其他气体在塑料件内部或表面上所形成的泡状缺陷
气泡在塑料件表面上受张力破坏所产生的孔涂装成膜后出现不光滑的棱脊
注:通用塑料件术语,指两种以上不同塑料件通用的术语。2
YYKAONYKCa
GB2035
4分类
4.1按作用分
GB11319-89
4.1.1内结构件:用于电视机内部的零件。一般有导轨、支架、线卡等。主要起支承、固定及连接作用。4.1.2外结构件:用于电视机外部的零件。一般有前框、后盖、音窗、小门、度盘、按钮、按键、旋钮等。主要起保护、装饰、控制等作用。4.2按工艺分
4.2.1注塑成型塑料件:后盖、前框、导轨、支架、线卡等。4.2.2
涂漆塑料件:前框、小门、音窗、面板等。4.2.3网印塑料件:商标、铭牌、度盘等。4.2.4烫印塑料件:音窗、按钮、前框等。4.2.5电镀塑料件:按钮、按键等。5技术要求和试验方法
试验条件:
a.温度:15~35C;
b.相对湿度:45%~75%;
c,大气压:86~106kPa;
d。成型或涂装24h后进行试验。5.1注塑件
5.1.1环境条件
5.1.1.1耐高温性
要求:受环境温度增高和辐射热的影响不允许有明显的变形、变色等缺陷。试验:把试件放入高温试验箱(室)中,以0.7~1℃C/min温度变化速度,把温度调控到60士2C。待平衡后保持7h,然后以同样的速度降到室温。取出试件按表2允许变形量缺陷检查,应符合本要求。5.1.1.2耐低温性
要求:受环境低温影响不允许有裂纹。试验:把试件放入低温试验箱(室)中,以不超过1℃/min的温度变化速度,将温度调到一40士3℃,待平衡后,保温2h,然后以同样的速度恢复到室温,取出试件待2h后检查,应符合本要求。
5.1.1.3耐高温高湿性
要求:受高温高湿环境影响,不允许出现异常。试验:把试件放入恒温恒湿箱(室)中,将温度调到55士2℃,待平衡后保温1h,然后放入水汽,在1h内使温度达到55士2℃,相对湿度达到(93±)%,搁置48h,取出试件检查,应符合本要求。5.1.1.4耐温度循环性
要求:受环境温度差的反复变化影响,不允许出现异常。试验:把试件放入高低温试验箱(室)中,按下列步序调试温度:a.在-10士3℃恒温条件下放置2h;b.在常温常湿条件下放置1h;
c,在50士2℃的恒温条件下放置2h;d.在常温常湿条件下放置1h。
从a到d为一个循环周期,共进行8个循环周期,然后取出试件检查,应符合本要求。5.1.1.5耐气候性
YYKAONYKACa
GB1131989
要求:经常受紫外线照射不允许有变色、裂纹。试验:备用15W紫外线灯(或紫外线碳弧候试验器)。将注塑件置于15W紫外线灯下,距离为25cm,照射100h后(相当于大气暴露半年)检查,应符合本要求5.1.2机械性能(强度)
要求:注塑件在经受操作、装卸、移动等正常使用时,应无裂纹和凹痕。试验:将注塑件组装成整机后,按SJ2484标准12.1.2.1和12.1.2.2规定。5.1.3安全要求
5.1.3.1绝缘电阻和抗电强度
要求:注塑件在正常或恶劣条件下使用时,应能保证无触电危险。试验:按SJ2484标准10.3.2相应规定。5.1.3.2缓燃和阻燃
要求:外结构件后盖、内结构件的安全盖,均应用阻燃材料制成。在使用中有足够的缓燃和阻燃性。试验:按SJ2484标准20.2.2相应规定。5.2涂漆、网印塑料件
5.2.1环境条件
5.2.1.1耐高温性
要求:受环境温度增高和辐射热的影响不允许有弯形、涂膜脱落。试验:同5.1.1.1条试验
5.2.1.2耐低温性
要求:受环境低温影响,不允许涂膜有龟裂、脱落等缺陷。试验:同5.1.1.2条试验。
5.2.1.3耐高温高湿性
要求:受高温高湿环境影响,不允许涂膜有起泡、变色,龟裂、脱落等缺陷。试验:同5.1.1.3条试验。
5.2.1.4耐温度循环性
要求:受环境温度反复变化的影响,不允许涂膜有起泡、变色、龟裂、脱落等缺陷。试验:同5.1.1.4条试验。
5.2.1.5耐气候性
同5.1.1.5条。
5.2.2机械性能
5.2.2.1附着力
要求:涂膜受外界物粘结而不剥落试验:使用薄片和宽25mm剥离力10牛顿的透明胶带纸。用薄刀片在试件表面上划透(到底材)100个正方形小格(1mm×1mm),将透明胶带纸平整地粘在试件表面上,然后以极快的速度使胶带和试件表面垂直揭起,检查表面,应符合本要求。5.2.2.2耐磨性
要求:涂漆、网印件在组装、运输、包装时,若摩擦涂膜不应剥落、露底。试验:以5×10°Pa/cm加压医用纱布于涂膜面上,往复摩擦,行程40mm,速度30次/分,磨1000次,然后检查试件表面,应符合本要求。5.2.2.3硬度
要求:在制造、搬运和使用过程中,受轻微压、划、碰而不出现痕迹。试验:用硬度为HB~2H铅笔,并将其削成露铅部分3mm长,$1.8mm粗备用。使铅笔与涂膜表面成45夹角,用约5牛顿力使铅笔向前移动3050mm,然后用橡皮擦去,检查应符合本要求。4
YYKAONYKCa
5.2.3耐化学腐蚀性
5.2.3.1耐酒精
GB11319-89
要求:受酒精腐蚀后,不允许产品泛白、变色等缺陷试验:用直径为2mm的玻璃吸管及稀释60%的酒精。把试件放平,用玻璃吸管滴一滴酒精(约0.5g)在试件上,待自然干燥后检查,应符合本要求。5.2.3.2耐清洗剂
要求:受清洗剂腐蚀后,不允许有变形、变色、剥离等缺陷。试验:用装试剂容器二只。将试件放入含2%中性洗剂中,温度15~35℃,浸泡48h,取出用自来水冲洗净。待自然干燥后检查,应符合本要求。将试件放入含30%碱性洗剂中,温度15~35℃,浸泡10h,取出用自来水冲洗净。待自然干燥后检查,应符合本要求。
5.2.3.3耐盐水
要求:受盐水腐蚀后,不允许产生起泡、皱皮、变色等缺陷。试验:将试件放入含5%的氟化钠溶液中,温度1535℃,浸泡24h,取出用自来水冲洗净,待白然干燥后检查,应符合本要求。
5.2.4安全要求(绝缘电阻和抗电强度)同5.1.3.1
5.3烫印塑料件
5.3.1环境条件
5.3.1.1耐高温性
向5.2.1.1
5.3.1.2耐低温性
同5.2.1.2。
5.3.1.3耐高温高湿性
同5.2.1.3。
5.3.1.4耐温度循环性
同5.2.1.4。
5.3.1.5耐气候性
同5.1.1.5。
5.3.2机械性能
5.3.2.1附着力
同5.2.2.1。
5.3.2.2耐磨性
同5.2.2.2。
5.3.3耐化学腐蚀性
5.3.3.1耐酒精
同5.2.3.1。
5.3.3.2耐清洗剂
同5.2.3.2。
5.3.3.3耐盐水
同5.2.3.3。
5.4电镀塑料件
5.4.1环境条件
YYKAONYKCa
5.4.1.1耐高温性
同5.2.1.1。
5.4.1.2耐低温性
同5.2.1.2。
5.4.1.3耐高温高湿性
同5.2.1.3。
5.4.2机械性能
同5.2.2.1。
5:5外观
测试条件
附着力
视力:1.0~1.2;
照明:200~3001x;
目测距离:0.3~0.5m;
GB 11319--89
用目测或用0.02~0.05mm游标卡尺、专用量规等进行测量。注塑件表面不允许有开裂、分层、缺料、活污缺陷。注塑件表面允许缺陷值,不超过表2所列数值。表2
熔接痕
注:①
杂色点
翘曲(变形)
变形量
缺陷之间的距离应≥20mm
料流痕
表列缺陷及其个数,指测试注塑件某一个面的缺陷及其个数。以下表格类同。②
有白印、气泡、银丝等表面缺陷的注塑件,如需进行二次加工,以二次加工能遮盖这些缺陷为标准。?
0在1.5m处目测,不允许色不匀。表示一级不允许有此缺陷,以下类同。5.5.3
涂漆塑料件表面应平整、均勾,不允许有露底、垂流、泛白、沾污缺陷。涂漆塑料件表面允许缺陷值,不超过表3所列数值。5.5.4
YYKAONTKa
长度宽度
长度宽度
GB11319—89
异色接
直径个数
注:缺陷之间的距离应≥20mm。网印塑料件表面应清晰、完整,不允许油墨堆积、沾污、露底缺陷5.5.5
网印塑料件表面允许缺陷值,不超过表4所列数值。表4
注:缺陷之间距离应≥5mm
色不句
烫印塑料件表面应平整、均匀,不允许有起皮、毛边、露底、沾污缺陷。烫印塑料件表面允许缺陷值,不超过表5所列数值表5
熔接痕
注:缺陷之间距离应≥15mm。
5.5.9电镀塑料件表面镀层应均匀、光亮、平滑等。不允许有起皮、气泡、烧焦、龟裂、沾污和露底等缺陷。
5.5.10电镀塑料件表面镀层允许缺陷值,不超过表6所列数值。7
YYKAONrKa
注:缺陷之间距离应≥5mm。
GB11319--89
5.5.11塑料件色调:按图纸规定进行检查。5.6材料
表面粗糙度
塑料件材料应符合相应的材料标准,技术协议等规定。5.7结构、尺寸
塑料件结构尺寸应符合产品图纸规定。5.8尺寸公差
塑料件尺寸公差应按SJ1372标准选用,其测试方法参照GB3177标准。5.9形状和位置公差
塑料件形位公差参照GB1184标准,其测定方法,参照GB1958标准。5.10表面粗糙度
塑料件表面粗糙度,应参照GB1031标准。6检验规则
6.1对塑料件要进行逐批检查和周期检查。个数
6.2所有检查均在供货单位质量部门进行,必要时订货单位也可以派人共同进行。供货单位提供检查必要条件.并对检查结果负责。
6.3订货单位有权按本规则对提交批进行复查。6.4遂批检查按GB2828。其检查项目,检查水平(IL),合格质量水平(AQL)列于丧7表7
检查项日
尺寸公差
形位公差
表面粗糙度
技术要求和试验方法
检查水平(IL.)
合格质量水T(AQL)
6.5若逐批检查不合格,该批塑料件应进行100%的挑选后再次提交验收,但必须使用加严检查,若加严检查仍不合格,则不得再次提交验收。6.6例行试验抽样检查采用GB2829。其判别水平(DL)。不合格质量水平(RQL)和判定数组见表8,并使用一次抽样方案。
6.7例行试验的样本,在本季度计划生产的全部单位产品完成一半后,从交收试验合格的批中随机抽取。
YYKAONYKCa
试验项目
环境条件
机械性能
耐化学腐蚀性
安全要求
技术要求和试验方法
5.1.1;5.2.1;
5.3.1;5.4.1
5.1.2;5.2.2
5.3.2;5.4.2;
5.2.3;5.3.3
注:n抽样数量。
②)Ac-
合格判定数;Re
GB11319-89
判别水平(DL)
一不合格判定数。
不合格质量水平
拙样方案
n=8:
6.8若例行试验合格,则本周期生产的该代表产品,经逐批检查合格的批,作为合格产品可以出厂或入库。
若例行试验不合格.允许重复进行例行试验,若确属产品质量问题,则该代表类产品停止交收,并6.9
将已验收而未出厂的产品停止出厂,已出厂产品,原则上退回供货方,或双方协商解决。6.10例行试验每半年进行一次。在更改产品结构、主要工艺、主要材料或停产二个月以上又恢复生产时,亦应进行。
7标志、包装、运输、贮存
7.1标志
包装上应注明:
供货单位名称:
塑料件名称和代号:
塑料件数量;
包装日期。
7.1.2每个包装箱上应标出小心轻放”、“防潮”等。并有相应的图示标志。图示标志应符合GB191标准的规定。
7.2包装
7.2.1塑料件均用纸箱、纸盒包装,并放有合格证。有外观要求的机壳需用纸或塑料袋包装后再放入纸箱。在纸箱内要排列整齐,保持塑料件清洁完整。7.2.2塑料件的包装应保证其经正常运输、搬运后完好无损。7.3运输
塑料件在运输过程中要轻装、轻卸,不准脚踏手甩,捆扎处加衬垫。在运输过程中,应避免雨雪占接淋袭和剧烈碰撞。
7.4贮存
7.4.1塑料件验收入库后,贮存期一般不超过六个月。在贮存期间要保持纸箱表面完整清洁。7.4.2包装好的塑料件,应贮存在温度一5~40℃,相对湿度不大于80%,周围空气中无酸碱和其他有害气体的库房中,并严防塑料件受压、变形。附加说明:
本标准由机械电子工业部电子标准化研究所负责起草。9
YYKAONYKCa
小提示:此标准内容仅展示完整标准里的部分截取内容,若需要完整标准请到上方自行免费下载完整标准文档。