首页 > 电子行业标准(SJ) > SJ/Z 9062-1987 信息处理-按记录组处理顺序文卷的程序流程
SJ/Z 9062-1987

基本信息

标准号: SJ/Z 9062-1987

中文名称:信息处理-按记录组处理顺序文卷的程序流程

标准类别:电子行业标准(SJ)

标准状态:已作废

发布日期:1987-10-30

实施日期:1987-10-30

作废日期:1996-04-01

出版语种:简体中文

下载格式:.rar.pdf

下载大小:318780

相关标签: 信息处理 记录 处理 顺序 文卷

标准分类号

中标分类号:矿业>>矿业综合>>D01技术管理

关联标准

替代情况:被GB/T 15697-1995代替

采标情况:idt ISO 6593-85

出版信息

页数:8页

标准价格:14.0 元

相关单位信息

标准简介

本标准描述了两个可供选择的通用过程(方法A和方法B),这两个过程用于处理按记录组逻辑组织的顺序文卷的任何程序。 SJ/Z 9062-1987 信息处理-按记录组处理顺序文卷的程序流程 SJ/Z9062-1987 标准下载解压密码:www.bzxz.net

标准图片预览

SJ/Z 9062-1987 信息处理-按记录组处理顺序文卷的程序流程
SJ/Z 9062-1987 信息处理-按记录组处理顺序文卷的程序流程
SJ/Z 9062-1987 信息处理-按记录组处理顺序文卷的程序流程
SJ/Z 9062-1987 信息处理-按记录组处理顺序文卷的程序流程
SJ/Z 9062-1987 信息处理-按记录组处理顺序文卷的程序流程

标准内容

中华人民共和国电子工业推荐性部标准信息处理按记录组
处理顺序文卷的程序流程
Information ProcessingmProgram flow for Processingsequential files in terms of record groups范围和应用领域
SJ/Z9062-87下载标准就来标准下载网
1sO 6593-1985
1.1本标准描述了两个可供选择的通用过程(方法A和方法B),这两个过程用于处理按记录组逻辑组织的顺序文卷的任何程序。方法A——检验适当层次终止后的控制端条件。方法B一一检验适当层次启动前的控制端条件。两者均以识别每一记录经处理后有无变化为基础,该记录中某项的值可能影响控制流。
1.2所描述的过程为设计如下程序提供基础。顺序地处理一个或多个输入文卷;b。以定义的记录组的逻辑顺序访问每个输入文卷;C:每个输入文卷的记录包含特指的数据项,这些数据项用来确定处理顺序中所要求的控制是否有变化。
1.3本标准中描述的过程遵守下列限制;。。用可确定控制变化的数据项来构成层的逻辑序列,使得在某一层的控制变化隐含着其下层的控制变化,
b。本标准只描述顺序处理的输入文卷c,所描述的过程并未涉及到有关用户问题或设备的例行程序,特别是以下几点不被涉及:
(5)
2定义
完整过程初始化
对多于一个输入文卷的访间顺序,用于处理的逻辑记录的装配方法在任意层中是否有控制中断时相应采取的动作可能有的正常处理,
完整过程终止。
本标准应用下列定义。
中华人民共和国电子工业部1987—10—30批准SJ/Z9062--87
2.1完整过程completeprocedure本标准所描述的从过程的入口开始到该过程的出口为止的全部活动。2.2主过程(mainprocedure)
在完整过程内部,从通用初始化例行程序之后到通用终止例行程序之前的所有活动。
2.3逻辑记录(logicalrecord)由一个单选代的主过程处理的数据集合。注,它可能是单个物理记录的一部分或全部,也可能是一组记录的一部分或全部。2.4首先输人的例行程序(firstinputroutine)那些要求获得逻辑记录(若存在的话),并首先处理的活动。2.5输入例行程序
那些要求获得逻辑记录并随后处理的活动。注,如果没有逻辑记录可处理,则输入结束条件变为真2.6控制字段(controlfield)
由一个或多个其值改变或不变的输人变量所组成,它在连续逻辑记录之间影响主过程的控制流。
2.7层(level)
当一个逻辑记录含有一个以上的控制字段元素,并假设这些元素相互间有一个层次关系,于是指明一逻辑组合。称层次中的适当位置为层并借助层号来指示它。注;本标准中层号规定如下,最下级的控制字段元素为层1,依次为层2,等等。若存在屋,则最高级的控制字段元素应是层n。
2.8层1控制中断(level1controlbreak)当前逻辑记录(在指定的层)控制字段元素的值与先前紧接着处理过的逻辑记录之相同元素的值不同时,则发生中断。注,控字段元索的值位从道当层的初始化例行程序的当前逻辑记录获得。当在高于层1的某层值有变化时,则发生检兆控制字段的动作,并在从属于旁实发生变化的那一层的所有层次上记载控制中断。2.9层1记录组(level1recordgroup)层1记录组是记录的集合,它的控制字段元素等价于层1以上并含层1的所有层次的控制字段元素。
2.10层1终止例行程序(level1terminationroutine)当出现层1控制中断以终止处理所有的属于层1记录组的记录时所要求的活动。2.71层1初始化例行程序(level1initiation routine)当出现层1控制中断以开始处理所有的属于层1记录组的记录时所要求的活动。2.12无改变的层(unchangedlevel)当层1中出现某个控制中断但并不发生层1控制中断时所要求的活动。3方法A的描述
SJ/Z9062-87
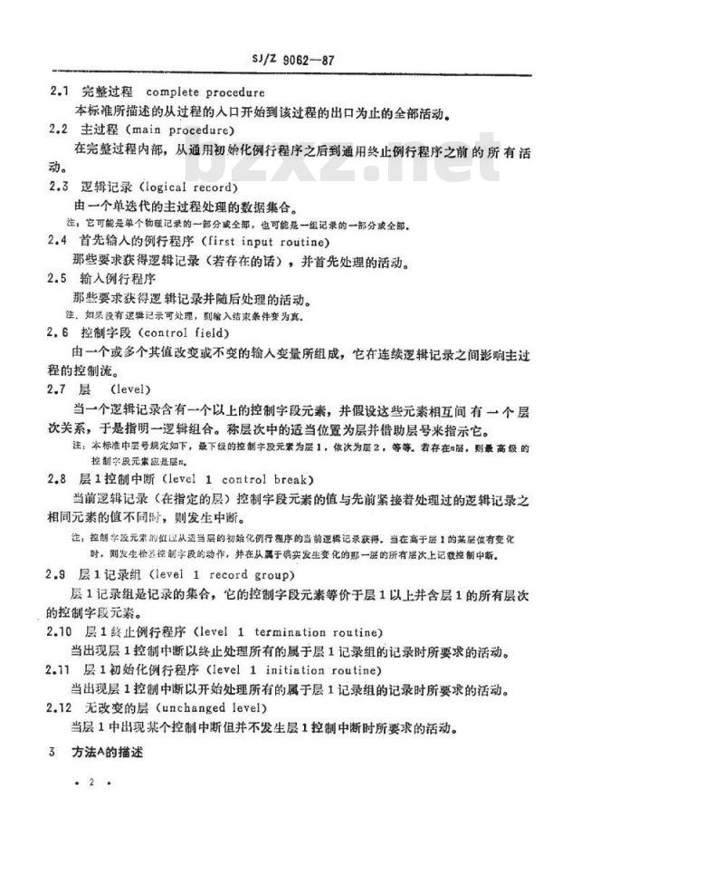
本章的描述应连同图1阅读,这里“n”是“3”。在完整过程入口,程序承担必要的初始化动作(例如:得到并打开输人文卷,若不预先指定)。然后程序进入首先输入的例行程序并检验是否有实际的输入数据要处理。如果没有,则程序执行空文卷处理例行程序并经由完整过程终止例行程序退出完整过程。如果有输入数据要处理,则程序执行通用初始化例行程序,再依次进入层初始化例行程序,从最高层开始到完成层1初始化止。然后程序进入执行第一个逻辑记录的正常处理例行程序。
其后,程序重复迭代,从层1开始对于每个逻辑记录测试控制中断。如2.8中定义的那样,若在某层值有改变,则控制中断也要记载到从属于该层的所有层次。如此若在层1没有控制中断,且对于任何控制字段元素也没有值的改变,则程序进入无改变的层1例行程序(当使用时),对于当前逻辑记录,继续执行正常处理例行程序。若在层1出现一个控制中断,则程序进人层1终止例行程序,然后在层2测试控制中断。若在层2没有控制中断,则控制流依次通过无改变的层2(当使用时),层1初始化和正常处理例行程序。否则进入层2的终止例行程序并且测试层3是否有控制中断,等等。如果在最高层或者在第?层有控制中断,那么在所有从属层记载该控制中断并对包括第n层在内的每一层产生层终止动作。然后程序测试输入结束条件是否为真,若为真,执行通用终止例行程序,并经由完整过程终止例行程序退出完整过程,否则在进入正常处理例行程序前,依次从层到层1进人层初始化例行程序。4方法B的描述
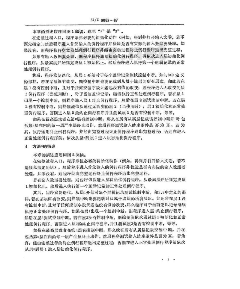
本章的描述应连同图2阅读。
在完整过程人口,程序承担必要的初始化动作(例如,得到并打开输入文卷,若不是预先指定的话),然后程序进人首先输入的例行程序并检验是否有实际的输入数据要处理,如果没有,则程序经由完整过程终止例行程序退出完整过程。若有输入数据要处理,则程序依次进入层初始化例行程序,从最高层开始到完成层1初始化止,然后进入执行第一个逻辑记录的正常处理例行程序。其后,程序重复送代,从层1开始对每个逻辑记录测试控制中断。如2.8中定义的那样。若在某层值有改变,则控制中断也要记载到从属于该层的所有层次。如此若在层1没有控制中断,且对于任何控制字段元素也没有值的改变,那么程序对于当前逻辑记录继续执行正常处理例行程序。如果在层1出现一个控制中断,则程序进入层1终止例行程序,然后在层2测试控制中断。若在层2没有控制中断。则控制流依次通过层1初始化和正常处理例行程序,否则进人层2的终止例行程序,并且测试层3是否有控制中断,等等。如果在最高层或者在第n层有控制中断,那么就在所有从属层记载控制中断,并在包括第层在内的每一层产生层终止动作。然后程序测试输入结束条件是否为真,若为真,经由完整过程的终止例行程序退出完整过程,否则在进入正常处理例行程序前依次从层n到层1进入层初始化例行程序。3
sJ/z9062—87
若对无改变的层例行程序还有任何要求,那么可在初始化和(或)终止例行程序中加人适当动作。
控文费处理
避用韧帕化
谢行序
服初始化
倒行程序
层,初始化
例行履序
层,初始化
例行程
正常处理
例行程序
层,终止
例行程序
层,终止
例行程序
1)若器要一无改变的层例行程序,则插入此处。层n共止
例行程序
方法A流程图
见脚注,
通用终止
例行程序
完蒸过程
倒行程序
SJ/Z9062-87
蓝先然人
钢行程序
完整过程共
正例行程序
层马初始
化供行程序
显n终止
行楼序
最,初始
化例行程序
舞行程序
层·初始
化创行程序
层,终止
携行程序
正常处理
输人例行
方法B流程图
A1控制字段的组织
SJ/Z9062-87
附录A
实现建议
(补充件)
控制字段中的元素可以邻接也可以不邻接。邻接的那种安排有某些优越之处,但逻辑记录的布局应服从另外的考虑。若图3中草拟的排列是可行的话,则应在实现中加以考虑否则为便于控制中断测试的访问,输入例行程序的逻辑应把控制字段元素放到工作存储器的某个区域。
控制字段是这样安排的,最高层的控制字段元素(层n)安排在最前面最显著的地方,其后按层次意义顺序排列,最低层次的控制字段元素(层1)放在最后。在测试层1控制中断时,将当前逻辑记录的控制字段元素按从层1到层升序方式与先前已处理过的逻辑记录作比较。表1说明对于诈多连续逻辑记录,如何记载控制中断的层次。这里假设控制有四层。
A2通用终止
当处理了所有的输入后,应对所有的层执行层终止动作。通常在输入例行程序内部输入结束条件,并推荐一种方法,即输入例行程序在控制字段置较高值。这是在通过一个于该输入中出现的高值记录没有得到这些值的情形下而推荐的。在许多应用中,习惯于在到达实际输入端时,通过诸如输出文卷的检查和或者打印分析总计等方法来结束输入。
A3展终止例行程序
应当注意,虽然一控制中断可以作为检验当前逻辑记录的控制字段元素的结果被记载,但该记录的信息内容并不会有助于它在层终止例行程序中的处理。控制宇段
元素层
控制字段
元素层2
控制字段
元素层1
使用在控制字段测试中的控制字段部分层
SJ/Z9062-87
控制值
控字段元素容量
控制字段中断的例子
附录B
应用举例:预算分析
(参考件)
控制中断记载处
(首先通过)
层1和2
层1、2、3、4
层1.2、3
一个保留文卷包含详细的支出,即执行部门科室内部的预算中心编制详细的费用支出。某些预算中心可能有多于一个以上的记录,而每种组合层应产生一个分析以表明费用摘要。
为有利于本例的描述,无序的输入文卷或无效的控制字段这类逻辑错误不在这里讨论。
完整过程初始化例行程序打开输人文卷和一个打印流。输入例行程序(首先输入的例行程序)从输人文卷获得下一个(第一个)记录并提供具有下列值的控制字段元素:层8—执行部门,
层2———科室,
层1—预算中心。
通用初始化例行程序清除最后的总计。当处理了所有的输入之后,通用终止例行程序在另起一页打印最后的总计。通过比较当前输入记录的控制字段中与先前处理过的记录的控制字段来记载控制中断。其动作在表2中予以概括。注意本例中没有无改变的层例行程序。表2
控制中断屋(和意义重大的)
1,预算中心
2:料室
3:执行部门
SJ/Z9062—87
预算分析中的控制中断的动作
层终止例行程序
打印中心总计,把项算中心总计加到料室总计
打印科室总计。把料室总计加到执行部门
打印执行部门的总计,把执行部门的总计加到最后的总计上
正常处理例行程序应将详细的费用加到预算中心总计。层初始化例行程序
清除预算中心总计。在旧记录的所有层上置控制字段元素
清除科室总计,若本页所余的行数不满10行则开始新页。
清除执行部门。开始新页。
如果有错误信息,完整过程终止例行程序打印错误信息,并且关闭输入文卷和打印流。
小提示:此标准内容仅展示完整标准里的部分截取内容,若需要完整标准请到上方自行免费下载完整标准文档。