首页 > 电子行业标准(SJ) > SJ 2350-1983 控制台和终端用打字机通用技术条件
SJ 2350-1983

基本信息

标准号: SJ 2350-1983

中文名称:控制台和终端用打字机通用技术条件

标准类别:电子行业标准(SJ)

标准状态:现行

发布日期:1983-08-15

实施日期:1984-01-01

出版语种:简体中文

下载格式:.rar.pdf

下载大小:751674

相关标签: 控制台 终端 通用 技术

标准分类号

中标分类号:矿业>>矿业综合>>D01技术管理

关联标准

出版信息

出版社:电子工业出版社

页数:20页

标准价格:18.0 元

出版日期:1984-01-01

相关单位信息

起草单位:电子工业部一九O二所

发布部门:中华人民共和国电子工业部

标准简介

本标准适用于菊花瓣型、链带型、点阵钉打型、热敏点阵型、喷墨型等各种类型的控制台和终端用打字机(以下简称:“控打机”)。本标准是制订各种控打机产品技术标准的依据。 SJ 2350-1983 控制台和终端用打字机通用技术条件 SJ2350-1983 标准下载解压密码:www.bzxz.net

标准图片预览

SJ 2350-1983 控制台和终端用打字机通用技术条件
SJ 2350-1983 控制台和终端用打字机通用技术条件
SJ 2350-1983 控制台和终端用打字机通用技术条件
SJ 2350-1983 控制台和终端用打字机通用技术条件
SJ 2350-1983 控制台和终端用打字机通用技术条件

标准内容

中华人民共和国电子工业部部标准SJ2350-83
控制台和终端用打字机
通用技术条件
1983-08-15发布
1984-01-01实施
中华人民共和国电子工业部批准引言
中华人民共和国电子工业部部标准控制台和终端用打字机通用技术条件SJ2350—83
1.1本标准适用于菊花瓣型、链带型、点阵针打型、热敏点阵型、喷墨型等各种类型的控制台和终端用打字机(以下简称:“控打机”)。1.2本标准是制订各种控打机产品技术标准的依据。2主要有关标准。
2.1GB1988—80《信息处理交换用七位编码字符集》。2.2GB278781《信息处理交换用七位编码字符集键盘的字母数字区布局》。2.3SJ1496-79《数字电子计算机与控制打字机的接口》3名词术语
3.1打印速度及打印平均速度
打印速度是指在没有回车和换行的连续打印情况下,单位时间内所能打印的字符数。
打印平均速度是指包括回车换行在内的连续打印情况下,单位时间内所能打印的字符数。
3.2设备利用系数
衡量开机及运行的时间关系,
设备的利用系数=
3.3有效工作时间
有效工作时间
开机时间十故障维修时间
指键盘操作和字符打印的时间。3.4故障
控打机不能完成其所需功能的偶然事故状态。3.5失效
控打机失去完成所需功能的能力。4技术要求
中华人民共和国电子工业部1983-08-15发布(1)
1984-01-01实施
4.1主要技术性能
4.1.1打字平均速度
低速:30字/秒以下;
中速:30字/秒~100字/秒,
高速:100字/秒以上,
4.1.2行宽
SJ2350-—83
每行最大字符位数为80位或132位。4.1.3字符种类
打印64种字符或96种字符。
4.2其它技术性能
4.2.1键数
由产品标准规定。
4.2.2字间距
相邻字的字间距,优先采用2.54士050字的字间距积累误差不应超过士0如有可调间距,在产品标准中另行4.2.3行间距
相邻行间距的基本尺寸优先采用4.233°±0.300mm。25行的行间距积累误差不应超过士1.2mm。如有可调间距,在产品标准中另行规定。4.2.4复印能力
击打式控打机复印的份数不少于3份。4.2.5回车时间
控打机回车时间的要求见表1。
回车时间
打字平均速度
80位/行
参该处的尺寸是国际标准ISO4882中的优选尺寸,2
<300ms
<500ms
<1000ms
132位/行
<400ms
<650ms
<1300ms
4.2.6换行时间
SJ2350-83
控打机换行时间应小于或等于150ms(行间距为4.233mm时),4.2.7键入速度
控打机的键盘应允许按键输入速度不低于9次/秒。4.2.8噪声
产品以最高工作速率工作时,击打式控打机的噪声应小于70dB:非击打式控打机的噪声应小于60dB。
4.2.9成行度
在同一行中,偏离基准位置最高的字符与最低字符的高低差应小于0.4mm。4.2.10成列度
在同一列中,相邻两行的字符,其最左与最右字符的左右偏差应小于1mm。4.2.11色带
推荐优先采用宽度为12.7+05mm的色带。如产品可用双色色带,应在产品标准中说明。
4.2.12告警
控打机在下列情况时应发出告警:a、
纸终、纸断:
奇偶检验出错;
人工操作错误,如:始端继续回车或退格,末端继续进格,字车越界等d
行满预报。
4.2.13打字格式纸
纸的总宽度采用以下儿种:180,250,340,375,400,450mm。链轮格式纸上相邻两导孔的中心距为12.7mm,每个导孔的直径为4.0mm。4.3设计的统一化要求
4.3.1控打机输入输出代码应符合GB1988-80《信息处理交换用七位编码字符集》的规定。
4.3.2控打机若配有纸带穿孔机和读孔机,则穿孔纸带上的代码表示应符合GB1991一80《信息处理交换用七位编码字符集在穿孔纸带上的表示方法》的规定;纸带穿孔尺寸应符合GB1990—80《信息处理交换用穿孔纸带孔的尺寸与位置》的规定。4.3.3打印字形(非点阵字符输出)应符合GB2425—81《信息处理用字符的印刷图象的形状和尺寸(常用字符组)》的规定。4.3.4字符在键盘上的排列应符合GB2787-81《信息处理交换用七位编码字符集键盘的字母数字区布局》的规定
4.3.5并行接口应符合SJ1496—79《数字电子计算机与控制打字机的接口》的规定。4.4外观结构要求
SJ2350-83
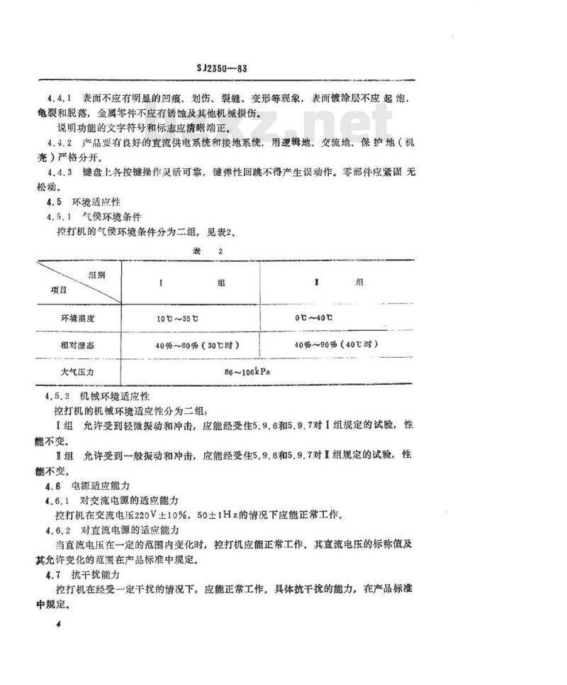
4.4.1表面不应有明显的凹痕、划伤、裂缝、变形等现象,表面镀涂层不应起泡、龟裂和脱落,金属零件不应有锈蚀及其他机械损伤,说明功能的文字符号和标志应清晰端正。4.4.2产品要有良好的直流供电系统和接地系统,用逻辑地、交流地、保护地(机壳)严格分开。
4.4.3键盘上各按键操作灵活可靠,键弹性回跳不得产生误动作。零部件应紧固无松动。
4.5环境适应性
4.5.1气环境条件
控打机的气侯环境条件分为二组,见表2。表
环境温度
相对湿态
大气压力
4.5.2机械环境适应性
10℃~35℃
40%~80%(30℃时)
86~106kPa
控打机的机械环境适应性分为二组:or~40t
40%~90%(40℃时)
【组允许受到轻微振动和冲击,应能经受住5.9.6和5.9.7对I组规定的试验,性能不变。
I组,允许受到般振动和冲击,应能经受住5.9.6和5,9.7对组规定的试验,性能不变。
4.6电源适应能力
4.6.1对交流电源的适应能力
控打机在交流电压220V土10%,50士1Hz的情况下应能正常工作。4.6.2对直流电源的适应能力
当直流电压在一定的范围内变化时,控打机应能正常工作。其直流电压的标称值及其允许变化的范围在产品标准中规定4.7抗干扰能力
控打机在经受一定干扰的情况下,应能正常工作。具体抗干扰的能力,在产品标准中规定。
4.8可靠性要求
SJ2350--83
4.8.1平均无故障工作时间(MTBF)当设备利用系数为0.3时,控打机的MTBF值不应低于500小时。4.8.2印字头寿命
a、点阵型针头寿命5000万字符(平均1.7亿点/针)。b、菊花瓣型的瓣轮寿命1000万字符。C、热敏头寿命400万字符(薄膜型)d、链带型每个字符寿命300万次,链带寿命5亿字符。4.9安全要求
4.9.1产品所有大于36V的易触及部位要加以防护4.9.2凡以交流220V(或220V以上)供电工作的电机、变压器、风扇、滤波器等部件和整件,其外壳和铁芯均应与箱体绝缘。4.9.3金属机箱设置“保护地”接线柱,它必须与箱体可靠接触。凡因绝缘破坏后,操作员可能触及而产生危险的可导电部位,均应与“保护地”可靠连接。4.9.4电源插头与机壳之间的绝缘电阻不小于50M9经受潮湿试验后,其绝缘电阻不应小于2M2。
4.9.5电源插头与机壳之间承受50Hz、1250V交流电压历时-~分钟的抗电强度试验,应无击穿和飞弧现象。
5试验方法
5.1在本标准中,除气侯环境试验和可靠性试验以外,其它试验均在下述大气条件下进行:
环境温度:15℃~25℃
环境相对湿度:45%~75%
大气压力:86~106kPa
5.2外观结构检验
用目测法检验,产品应符合44.1的要求,5.3绝缘电阻检验
用500+10°V准确度为1.0级的兆殴计连接电源插头与机壳两端,施加测试电压1分钟后读取绝缘电阻的数值。检验结果应符合4.9.4的要求。5.4抗电强度检验
电源插头与机壳之间用功率不小于500VA的可调电源馈给试验电压,在5~10秒钟内逐渐增加到1250V,维持一分钟,检验结果应符合4.9.5的要求。5.5性能检验
按产品标准所规定的各项工作性能要求,逐项进行检验,应符合产品标准的要求。5
SJ2350--83
5.5.1联机工作状态下的打印检查控打机置于联机工作状态,按启动键后,能连续打10万字符,菊花瓣型、链带型规定同一字符打4万,相邻字符打4万,转动弧度最大的字符打2万。对针打、热敏、喷墨式规定为交替打常码、常变码、移位变码各1/3。其中常用变码打满行,共打20行,测试打印速度。用测量显微镜测量字间距和行间距。打印字形应完整、清晰。打字平均速度、字间距、行间距、成行度、成列度、回车时间、换行时间等等性能均应符合4.1和4.2中的相应要求。5.5.2联机按键工作检查
进行人机通信时,不按询间键,键盘应处于封锁状态,此时按产生代码的任何键,均应告警。
按询问键后,键盘应解除封锁。键盘在“不换挡”、“换挡”及“转控”这三种工作状态下操作时,它应能发出128种代码而不应有错误:96种字符应能正确打印,32种功能中有动作的均应产生正确的动作。键入速度符合4,2.7的要求。5.6电源适应能力检验
控打机在交流242V和198V各打印半小时,联机工作应正常,如产品标准中规定直流适应能力,必须按照允许变化范围做直流拉偏验验。5.7噪声的测量
根据产品是击打式和非击打式的不同类别,噪声的测量及其数据处理的结果应符合4.2.8的要求。推荐的测最方法见附录A(参考件)。5.8抗干扰试验
抗干扰试验方法在产品标准中规定。5.9环境试验
5.9.1进行环境试验时,除本标准另有规定外,受试产品上不应加任何防护包装。5.9.2在试验中改变温度时,升、降温的温度速率不应超过1℃/分,且不得有凝露。
5.9.3低温试验
5.9.3.1工作温度下限试验
受试产品电源不接通,将其放入低温箱内,使箱内温度降至表3规定的数值,达到温度稳定后,通电4小时,每小时自校工作20分钟,其工作应正常(可在箱外遥控产品自校工作)。在此规定时间内,箱内温度变化不应超过士2℃。表
SJ2350--83
5.9.3.2贮存运输温度下限试验
受试产品在电源置于断开位置,放入低温箱内。使箱内温度降至一40℃,达到温度稳定之后,存放4小时,在此规定的时间内,箱内温度变化不超过士2℃试验期满后,使箱内温度上升到5,1的火气条件下恢复4小时,箱内升温时间不计入恢复时间。
检查外观应符合4.4.1的要求,然后按5.5.1检查,在联机工作状态下的打印性能应正常。
注,为了防止结冰和凝水,允许将产品用望料铸膜封唇进行试验,必要时可在密封套内装吸潮剂。5.9.4高温试验
5.9.4.1工作温度上限试验
将受试产品放入温箱内,使箱内温度升到表4规定的数值。达到温度稳定后,令其通电4小时。每小时自校工作20分钟,对键盘操作3遍,受试产品应正常工作。在此规定的试验时间内,箱内温度变化不应超过士2℃麦
+35℃
+40℃
5.9.4.2贮存运输温度上限试验
受试产品电源置于断开位置,将其放入温箱内。使箱内温度升至十55℃,达到温度稳定后,存放4小时。在此规定的时间内,箱内温度变化不应超过士2℃。试验期满后,将温度降至5,1大气条件下恢复4小时。检验外观应符合4.4.1的要求,然后按5.5.1检查联机工作状态下的打印性能,工作应正常。
5.9.5湿度试验
5.9.5.1在进行湿度试验时受试产品上对湿度敏感的记录媒体,可按媒体产品标准规定的条件参与试验。
5.9.5.2最大工作湿度试验
受试产品电源置于断开位置,放入潮湿箱(或潮湿屋)内,按表5规定的温度值使之达到温度稳定。然后开始输入水气,并在1小时内使温湿度达到表5规定的数值。此两项时间不计入试验时间。
试验时间为48小时。在此时间内,箱内温度变化不应超过土2℃,对湿度变化不应超过土3%。
SJ2350-83
相对湿度
80%(+35)
90%(+40)
试验期满后,立邸在箱内检验绝缘电阻,应符含4.9.4的要求。外观检查应符合4.4.1的要求。然后按5.5.1检验联机工作状态下的打印性能,工作应正常。5.9.5.3贮存运输湿度试验
受试产品电源置于断开位置,放入潮湿箱(或潮湿屋)内,并按5.9.5.2的方法,将潮湿箱温度、湿度调至93%(十40℃),试验24小时。在此期间,箱内温度变化不应超过土2℃,相对湿度变化不应超过±3%。试验期满后,先停止水气输入,随即断开热源,取出试品,按5.1的大气条件恢复12小时。
检验外观应符合4.4.1的要求。然后按5.5.1检查联机工作状态下的打印性能,其工作应正常。
5.9.6振动试验
受试产品按表6要求进行振动试验。受试产品不应有机械上的破坏或机内的调整,表
试验项目
共城搜紫
共振保持
率范围
扫频速率
驱动振幅
驱动振幅
额率范围
驱动振辑
扫频速率
报动方向
工作状态
5~33Hz
5分钟
5~33~5Hz
5~55Hz
<1倍频程/分钟
1.5mm(5—10Hz)
0.75mm(10—25Hz)
0.15mm(25—55Hz)
10分钟
5~55~5Hz
<1倍频程/分钟Www.bzxZ.net
X、Y、Z
非工作状态
SJ2350—83
紧固部位应无松动的现象。试验期满后,外观检查应符合4.4.1要求,按5.5.1检查联机工作状态下的打印性能,应工作正常,5.9.6.1试验顺序
a、共振搜索;
b、共振保持;
c、振动循环;
d、重复共振搜索。
5.9.6.2共振搜索
在三个轴向上,按表6的规定,对受试产品进行扫频振动,并记录每一个轴向上的共振点,当共振点较多时,每个轴向取4个较大的共振点。5.9.6.3共振保持
对受试产品三个轴向上的共振点,应分别按表6的规定进行共振保持试验。记录主要共振的元、器件或组件的振幅幅值,并计算共振传输率(Q值):Q=
式中:Q共振传输率;
A,—共振部位振辐(峰-峰)值,mm;A.—驱动振幅值,mm。
a,I组受试产品,如在5~33Hz范围内无明显的共振点时,则应在33Hz的频率上,以0.15mm的振幅,保持5分钟的振动。b、I组受试产品,如在5~55Hz范围内无明显的共振点时,则应在55Hz的频率上,以0.15mm的振幅,保持10分钟的振动。5.9.6.4振动循环
按表6的规定,对受试产品进行振动循环试验。5.9.6.5重复共振搜索
重复5.9.6.2的试验,并观察共振点的频率和共振部位,与首次共振搜索时记录对比,共振部位和共振点均不应有较大的变化。5.9.7冲击试验
受试产品按表7要求进行冲击试验。试验后按4.4.1要求检查外观,按5.5.1检查联机工作状态下的打印性能,工作应正常。表7
加速度
持续时间
11±1ms
11±1ms
3个面各1次(共3次)
6个面各3次(共18次)
半正弦
半正弦
5.10包装跌落试验
SJ2350—83
5.10.1按照SJ2172—82《一股电子产品运输包装基本试验方法跌落》进行该项试验,根据产品包装后的毛重选定试验方法和跌落高度,其流通条件等级选3级。5.10.2试验后,受试产品不应有机械损伤、变形或电路上的损坏,并按5.5.1检验联机工作状态下的打印性能,工作应正常。5.11可靠性试验
5.11.1试验条件
各组分别在表2中所规定温度范围的上限条件下进行产品可靠性试验。进行可靠性试验时,设备的利用系数为0.3。5.11.2试验方案
进行可靠性试验时,应选用SJ2064一82《电子设备可靠性验证试验(统计试验方案)》中的标准型概率比序试验方案3:4,见附录B(补充件)。5.11.3整个试验过程中,按联机工作方式检查,试验时间应保持到能作出合格与否的判决为止。每台受试产品的试验时间不得少于所有受试产品平均工作时间的一半。试验期间发生第K次失效时,相应的累积试验时间Tk按下式计算:n
式中n-受试产品总数:
一到第k次失效时,受试产品中的第台试品的试验时间。tk,i-
若判决时没有发生任何一次失效,其相应的累积时间T按下式计算:Tnt...
式中:n-受试产品的总数
t-一到判决点时,受试产品的相应试验时间。(3)
5.11.4批量生产的产品每批应进行一次可靠性试验:连续生产的产品每年至少进行一次可靠性试验。
5.11.5受试产品样品数量、随批量生产台数或连续生产台数而定,推荐按表10的规定随机抽取。
批量或连续生产数量
样品数
批量或连续生产数量
97~200
200以上
样品数
SJ2350-83
5.11.6控打机的关连失效与非关连失效的判据见附录C(参考件),6验收规则
产品在定型时和生产过程中必须通过规定的试验,以确定产品是否达到规定的要求。
6.1试验分类
产品应通过下列试验:
a、定型试验;
b、交收试验;
c、例行试验。
6.2定型试验
6.2,1产品在设计定型和生产定型时应通过定型试验。6.2.2定型试验的项目包括表11中为定型试验规定的全部项目和具体产品标准中规定的其它试验项目。
试验项目
外观及结构检查
性能检查
绝缘电阻
抗电强度
电源适应能力
抗干扰能力
噪声测量
包装跌落
可靠性
4.14.2±4.3
注,表中有“O”者,表示在该类试验中应进行的试验项目。方法
小提示:此标准内容仅展示完整标准里的部分截取内容,若需要完整标准请到上方自行免费下载完整标准文档。