首页 > 建筑材料行业标准(JC) > JC 572-1994 耐碱玻璃纤维无捻粗纱
JC 572-1994

基本信息

标准号: JC 572-1994

中文名称:耐碱玻璃纤维无捻粗纱

标准类别:建筑材料行业标准(JC)

标准状态:已作废

实施日期:1994-12-01

出版语种:简体中文

下载格式:.rar.pdf

下载大小:133201

相关标签: 耐碱 玻璃纤维 粗纱

标准分类号

中标分类号:建材>>陶瓷、玻璃>>Q36玻璃纤维

关联标准

替代情况:被JC/T 572-2002代替

出版信息

页数:8页

标准价格:14.0 元

相关单位信息

标准简介

JC 572-1994 耐碱玻璃纤维无捻粗纱 JC572-1994 标准下载解压密码:www.bzxz.net

标准图片预览

JC 572-1994 耐碱玻璃纤维无捻粗纱
JC 572-1994 耐碱玻璃纤维无捻粗纱
JC 572-1994 耐碱玻璃纤维无捻粗纱
JC 572-1994 耐碱玻璃纤维无捻粗纱
JC 572-1994 耐碱玻璃纤维无捻粗纱

标准内容

中华人民共和国建材行业标准
耐碱玻璃纤维无捻粗纱
1 主题内容与适用范围
JC/T 572—94免费标准下载网bzxz
本标准规定了耐碱玻璃纤维无捻粗纱(简:.耐碱无捻粗纱)的品种规格、技术要求和试验方法等。本标准适用于耐碱玻璃纤维原丝,单股或多股合并而成的无捻粗纱。引用标准
玻璃纤维纱代号
GB4202
GB5434
纺织玻璃纤维术语及定义
纺织玻璃纤维连续纤维纱、定长纤维纱和无捻粗纱线密度的測定GB7690.1
纺织玻璃纤维纱线断裂强力和断裂伸长的测定纺织玻璃纤维无捻粗纱硬挺度的测定GB 7690. 4
纺织玻璃纤维可燃物含量的测定GB9914
GB11960
纺织玻璃纤维
ZBQ36003
耐碱玻璃球
3术语
含水率的测定
本标准涉及到的术语及定义按GB5434的规定。4代号
代号按GB4202的规定。
5品种规格
产品代号
AR13-76X22
AR15-76X22
6技术要求
6.1理化性能
6.1.1化学成分
线密度
耐碱玻璃纤维为钠锆硅玻璃成分,其氧化锆含量不低于13.5%,或耐碱性符合6.1.2要求的其他玻璃成分。
6. 1. 2 耐碱性
国家建筑材料工业局199412-01批准注博
外标注行业资米免费堂
1995-08-01实施
JC/T 572-94
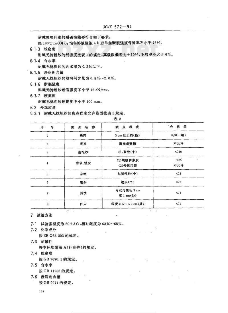
耐碱玻璃纤维的耐碱性能要符合如下要求:经100℃Ca(OH)2饱和溶液浸泡 4 h后单丝断裂强度保留率不小于 75%。6.1.3线密度
耐碱无捻粗纱的线密度按表1的规定,其极限偏差为士10%,不均率不大于6%。6.1.4含水率
耐碱无抢粗纱的含水率为0.2%以下。6.1.5浸润剂含量
耐碱无捻粗纱的浸润剂含量为0.8%~2.0%。6.1.6断裂强度
耐碱无捻粗纱断裂强度不小于15 cN/tex。6.1.7硬挺度
耐碱无捻粗纱硬挺度不小于100mm。6.2外观质量
6.2.1耐碱无抢粗纱的窥点程度允许范按表2规定。表2
试验方法
泡泡纱
错号、错股
概点程度
3cm以上的(根)
磨损或碰伤
松、紧股(个)
(1)缺股和多股
(2)号数用错
包括乱纱(个)
翘头(个)
片状污溃长 3 cm
宽 1 cm(处)
深度0.5~1.0cm(处)
试验室温度为 20±3℃,相对混度为 62%~68% 。7.1
7.2化学成分
按ZBQ36003的规定。
7.3耐碱性
按本标准附录 A(补充件)的规定。7.4线密度
按GB7690.1的规定。
7.5含水率
按GB11966的规定。
7.6 浸润剂含量
按GB9914的规定。
标搜度网
西字炎标注行业资术-免费下举
合格品
≤3(一端)
不允许
不允许
7.7断裂强度
按GB7690.3的规定。
7.8硬挺度
按GB7690.4的规定。
7.9外观质量
用肉眼逐个检查。
8检验规则
8.1检验分类
8.1.1出厂检验
JC/T 572—94
出厂检验的试验项目包括技术要求中除化学成分和耐碱性以外的各项。8.1.2型式检验
型式检验的试验项目包括技术要求的各项。8.2分批与抽样
8.2.1分批
8.2.1.1同一品种、同一规格、同一生产工艺稳定连续生产的一定卷装数量产品为批。8.2.1.2批的最小单元为简,每一简的卷装量最少不低于5kg。8.2.2抽样
8.2.2.1用于理化性能试验样本
从提交检查批中随机抽取按表3规定数量的样本为理化性能试验的样本。表3
批量范画
91~150
8.2.3用于外观检验的样本
样本大小
从提交检查批中随机抽取按表4规定数量的样本为外观检验样本。表4
批量范围
91~150
8.3判定规则
样本大小
合格判定数 A
不合格判定数 R。
8.3.1理化性能试验结果应符合6.1的规定,如样本中有一简(包括一简)以上不合格时,应从同一产品中抽取相同数的样本进行复检,若复检样本中仍有一筒以上不合格时,则该批产品为不合格品。8.3.2外观检验的合格质量水平(AQL)为10,样本在本等级范围内的不合格数应小于表4中规定的145
标准搜变网。
各义标准行业资科免费
JC/T 57294
不合格判定数R。,否则该批产品按不合格处理。8.3.3用户根据标准规定的抽样及试验方法对所收的产品进行验收检查,若产品的理化性能和外观质量不符合标准的规定,用户应于发货后6个月内根据验收测试报告向生产厂提出交涉。9包装、标志、运输及贮存
9.1耐碱无捻粗纱的卷纱必须用塑料袋包装,然后装在清洁、干燥的纸箱内,箱内空隙用柔软干燥的包装材料塞紧,以防运输和贮存过程中受潮或碰伤。9.2包装箱内应附有产品检验合格证,内容包括:标准编号;
生产厂名称,
耐碱玻璃纤维无捻粗纱代号;
净重:
生产日期或批号;
注明“小心轻放”及“切勿受潮”等标志。9.3
耐碱无捻粗纱应用干燥的有蓬车辆或船舶运输。9.4耐碱无捻粗纱必须放置在干燥、通风的环境中贮存。146
云注博摄
子类标注行业资料免费下载
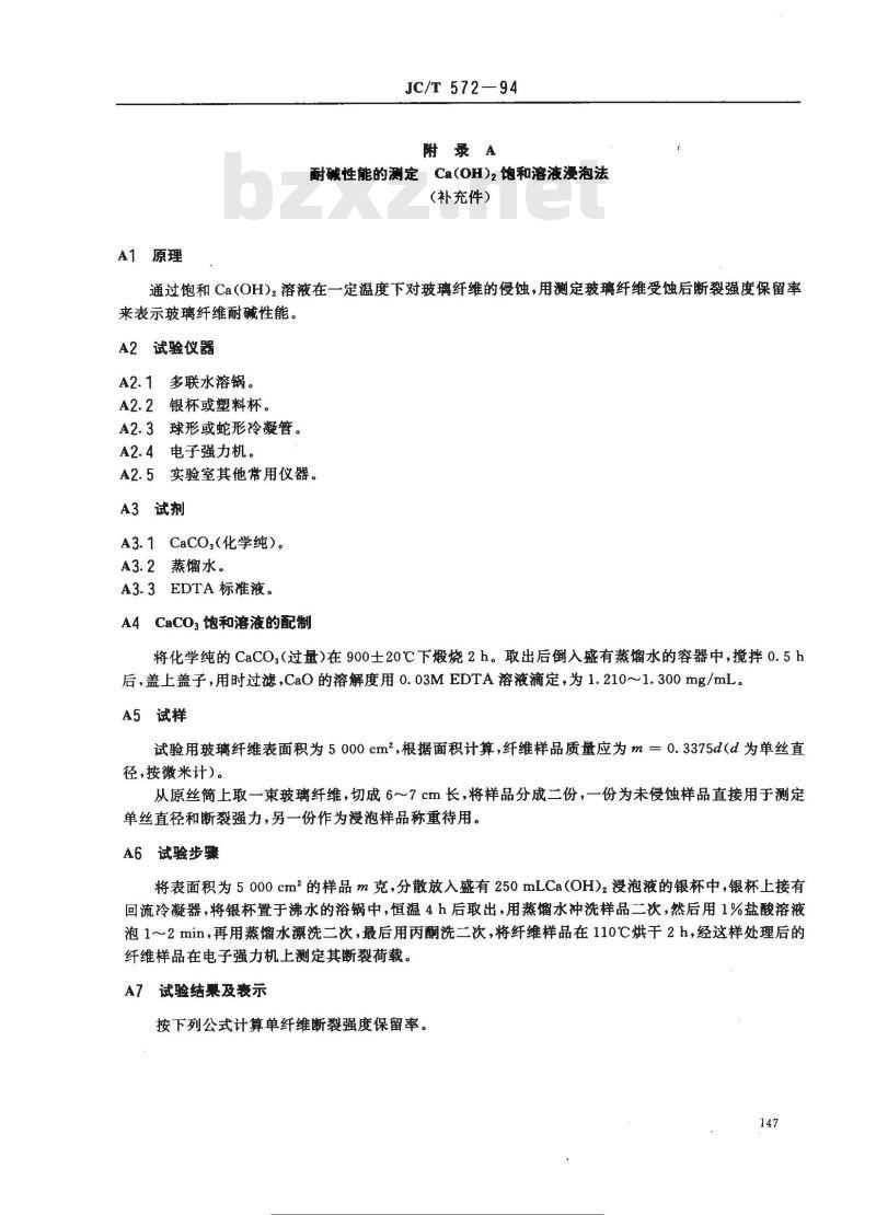
A1原理
JC/T 572—94
附录A
耐碱性能的测定Ca(OH)2饱和溶液漫泡法(补充件)
通过饱和 Ca(OH)2溶液在一定温度下对玻璃纤维的侵蚀,用测定玻璃纤维受蚀后断裂强度保留率来表示玻璃纤维耐碱性能。
A2试验仪器
A2.1多联水溶锅。
A2.2银杯或塑料杯。
A2.3球形或蛇形冷凝管。
A2.4电子强力机。
A2.5实验室其他常用仪器。
A3试剂
A3.1CaCO,(化学纯)。
A3.2蒸馏水。
A3.3EDTA标准液。
A4CaCO3饱和溶液的配制
将化学纯的CaCO(过量)在900士20℃下搬烧2h。取出后倒入盛有蒸馏水的容器中,搅拌0.5h后,盖上盖子,用时过滤,CaO的溶解度用0.03MEDTA溶液滴定,为1.210~~1.300mg/mL。A5试样
试验用玻璃纤维表面积为5000cm2,根据面积计算,纤维样品质量应为m=0.3375d(d为单丝直径,按微米计)。
从原丝简上取一束玻璃纤维,切成6~7cm长,将样品分成二份,一份为未侵蚀样品直接用于测定单丝直径和断裂强力,另一份作为浸泡样品称重待用。A6试验步骤
将表面积为5000cm2的样品m克,分散放入盛有250mLCa(OH)2漫泡液的银杯中,银杯上接有回流冷凝器,将银杯置于沸水的浴锅中,恒温4h后取出,用蒸馏水冲洗样品二次,然后用1%盐酸溶液泡 1~2 min,再用蒸馏水漂洗二次,最后用丙酮洗二次,将纤维样品在 110℃烘干 2 h,经这样处理后的纤维样品在电子强力机上测定其断裂荷载。A7试验结果及表示
按下列公式计算单纤维断裂强度保留率。147
下减造罗网
断裂强度保留百分数=P/P。×100JC/T572—94
一侵蚀后单丝20个试样断裂强度平均值,式中:P-
P。——未经侵蚀的单丝20个试样断裂强度平均值。附加说明:
本标准由中国建筑材料科学研究院提出,由南京玻璃纤维研究设计院归口。本标准由中国建筑材料科学研究院玻璃纤维所负责起草。本标准主要起草人丰淑英、蒋立钦、诸鸿宝。148
标注度瘦网Aw.bzs
各光标注行业资料免费下载
小提示:此标准内容仅展示完整标准里的部分截取内容,若需要完整标准请到上方自行免费下载完整标准文档。