首页 > 煤炭行业标准(MT) > MT 89-1984 煤矿乳化液泵站用减压阀试验规范
MT 89-1984

基本信息

标准号: MT 89-1984

中文名称:煤矿乳化液泵站用减压阀试验规范

标准类别:煤炭行业标准(MT)

标准状态:已作废

发布日期:1984-10-16

实施日期:1985-01-01

出版语种:简体中文

下载格式:.rar.pdf

下载大小:111540

相关标签: 煤矿 乳化液 泵站 减压阀 试验 规范

标准分类号

中标分类号:矿业>>矿山机械设备>>D98煤矿专用设备器材

关联标准

出版信息

页数:5页

标准价格:8.0 元

相关单位信息

标准简介

MT 89-1984 煤矿乳化液泵站用减压阀试验规范 MT89-1984 标准下载解压密码:www.bzxz.net

标准图片预览

MT 89-1984 煤矿乳化液泵站用减压阀试验规范
MT 89-1984 煤矿乳化液泵站用减压阀试验规范
MT 89-1984 煤矿乳化液泵站用减压阀试验规范
MT 89-1984 煤矿乳化液泵站用减压阀试验规范

标准内容

中华人民共和国煤炭工业部部标准煤矿乳化液泵站用减压阀试验规范本标准适用于煤矿井下乳化液泵站用减压阀(以下简称阀)的试验。1总则
1.1阀的试验分为型式试验和出厂试验。1.2凡属下列情况应做型式试验:试制的新产品(包括老产品转厂);a.
当改变产品的设计、工艺或材料而影响产品性能时,MT89—84
对停产三年以上再次生产的产品或大批量生产的产品,上级质量管理部门提出要求时,c.
当用户对产品质量有重大异议时。产品出厂前应逐件进行出厂试验。1.3
1.4型式试验数量为3件,其中1件做耐久试验。对批量生产的产品,试验结果不符合型式试验要求时,再抽6件重新试验,其中2件做耐久试验,如仍不符合规定时则为不合格。1.5送试单位应提供完整的试件和配套泵组、蓄能器及与试验有关的管路附件、连接尺寸。并提供使用说明书、出厂检验记录、设计总图、易损件图、泵站液压系统图等资料。2试验系统及测量精度
2.1试验系统免费标准bzxz.net
根据需要可以在系统中增设元件、仪表,用不同方法测量流量等,但不许改变基础系统。密封性能试验在另外的打压泵系统上进行。做耐久试验时允许切断流量测试装置。中华人民共和国煤炭工业部1984-10-16发布1985-01-01实施
2.2测量精度
被试阀
加载阀
MT89—84
按有关国家标准分为A、B、C三级(见表1)。换向阔
表1测量系统允许的系统误差表
测最等级
流量,%
低于2×105Pa,103Pa
等于或超过2×105Pa,表压%
温度,K
冷却器
本标准型式试验系统为C级,仪表精度不得低于1级,出厂试验仪表精度不得低于1.5级。2.3试验用工作液
2.3.1乳化液泵站用减压阀试验时,采用MT76一83《液压支架用乳化油》所规定的乳化油与中性软水按5:95重量比配制而成的乳化液。2.3.2试验全过程中,工作液温度不得高于40℃。3试验方法
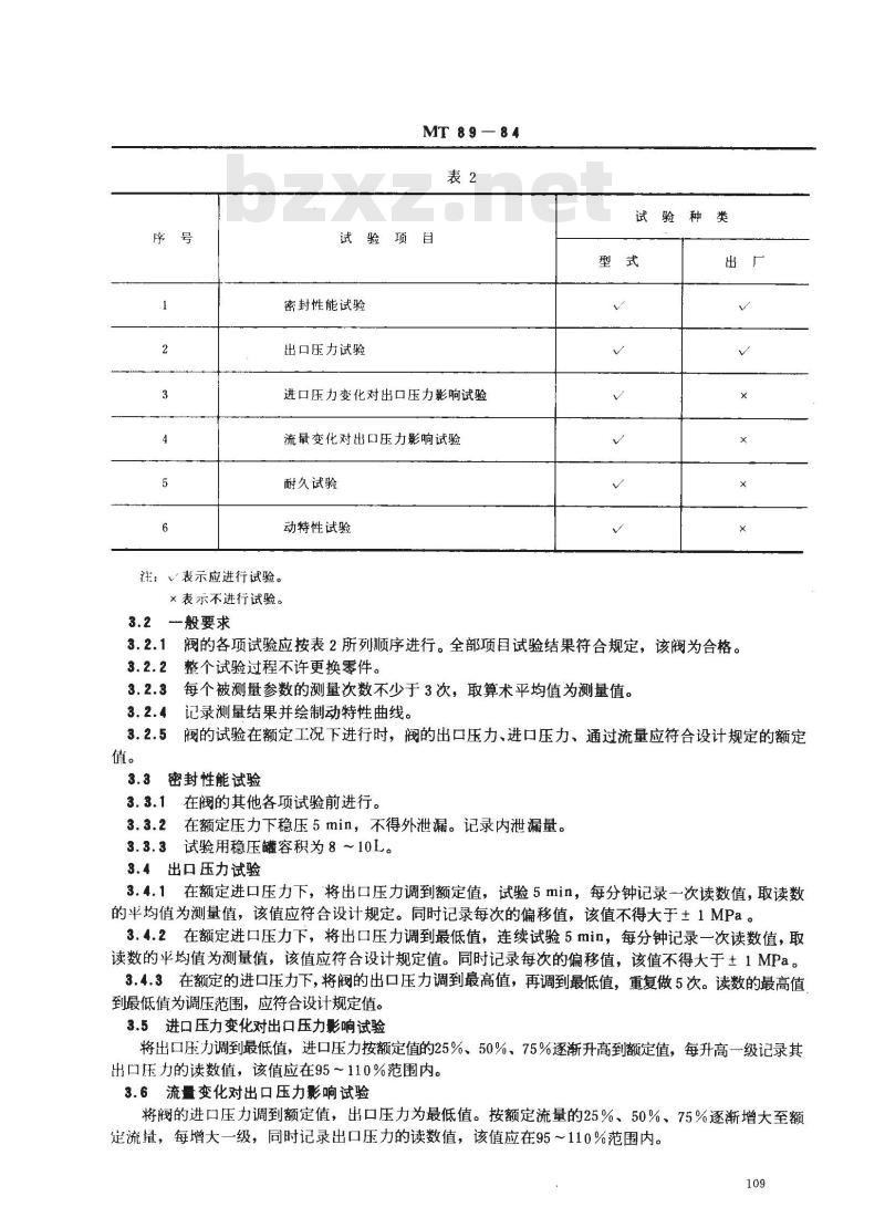
3.1试验项目
阀的各类试验应按表2规定项目进行。108
注:表示应进行试验。
MT 89-84
试验项目
密封性能试验
出口压力试验
进口压力变化对出口压力影响试验流量变化对出口压力影响试验
耐久试验
动特性试验
×表示不进行试验。
试验种类
3.2—般要求
阀的各项试验应按表2所列顺序进行。全部项目试验结果符合规定,该阀为合格。3.2.1
整个试验过程不许更换零件。
每个被测量参数的测量次数不少于3次,取算术平均值为测量值。记录测量结果并绘制动特性曲线。阀的试验在额定工况下进行时,阀的出口压力、进口压力、通过流量应符合设计规定的额定密封性能试验
在阀的其他各项试验前进行。
在额定压力下稳压5min,不得外泄漏。记录内泄漏量。3.3.3试验用稳压罐容积为8~10L。3.4出口压力试验
3.4.1在额定进口压力下,将出口压力调到额定值,试验5min,每分钟记录一次读数值,取读数的平均值为测量值,该值应符合设计规定。同时记录每次的偏移值,该值不得大于±1MPa。3.4.2在额定进口压力下,将出口压力调到最低值,连续试验5min,每分钟记录一次读数值,取读数的平均值为测量值,该值应符合设计规定值。同时记录每次的偏移值,该值不得大于1MPa。3.4.3在额定的进口压力下,将阀的出口压力调到最高值,再调到最低值,重复做5次。读数的最高值到低值为调压范围,应符合设计规定值。3.5进口压力变化对出口压力影响试验将出口压力调到最低值,进口压力按额定值的25%、50%、75%逐渐升高到额定值,每升高一级记录其出口压力的读数值,该值应在95~110%范围内。3.6流量变化对出口压力影响试验将阀的进口压力调到额定值,出口压力为最低值。按额定流量的25%、50%、75%逐渐增大至额定流量,每增大一级,同时记录出口压力的读数值,该值应在95~110%范围内。109
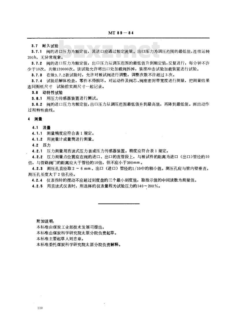
3.7耐久试验
MT 89-84
3.7.1阀的进口压力为额定值,其进口应通过额定流量。出口压力为调压范围的最低值,连续运转200h,无异常现象。
3.7.2阀的进口压力为额定值,出口压力从调压范围的最低值升到额定值,反复进行,每分钟不许少于10次,共做120000次。该试验允许将出口处加载阀拆掉,装接冲击试验加载装置进行试验。3.7.3在做3.7.2款试验时,允许对被试阀进行调整,调整次数不许超过3次。3.7.4试验后解体检查,零件不得损坏,对运动件及阀芯、阀座密封带宽度进行测量,把测量结果连同图纸尺寸试验前实测尺寸一起记录。3.8动特性试验
3.8.1用压力传感器装置进行测试。3.8.2阀的进口压力为额定值,出口压力从调压范围最低值升到最高值,再降到最低值。画出动作过程特性曲线。
4测量
4.1流量
4.1.1测量精度应符合表1规定。4.1.2用流量计或量筒进行测量。4.2压力
4.2.1压力测量用直读式压力表或压力传感器装置。精度应符合表1规定。4.2.2压力测量点位置应在阀的进口、出口的直管段上,与被试件的距离为进口(出口)管径的10倍,与管路阀门的距离应大于管径的10倍,但不应小于300mm。4.2.3测压孔直径取2~6mm、出口(进口)管径的1/10中的较小值。测压孔应与管内壁垂直,测压孔长度大于2倍孔径。
4.2.4仪表指针的摆动不应超过刻度盘的三个最小刻度值,取指示值的中间读数为测量值。4.2.5用真读式仪表时,所选择的仪表量程为试验压力的140~200%。附加说明:
本标准由煤炭工业部技术发展司提出。本标准由煤炭科学研究院太原分院负责起草。本标准主要起草人刘忠章。
本标准委托煤炭科学研究院太原分院负责解释。110
小提示:此标准内容仅展示完整标准里的部分截取内容,若需要完整标准请到上方自行免费下载完整标准文档。