首页 > 煤炭行业标准(MT) > MT 21-1990 立井箕斗计量装载设备
MT 21-1990

基本信息

标准号: MT 21-1990

中文名称:立井箕斗计量装载设备

标准类别:煤炭行业标准(MT)

标准状态:现行

发布日期:1990-10-26

实施日期:1990-11-01

出版语种:简体中文

下载格式:.rar.pdf

下载大小:199910

相关标签: 立井 计量 装载 设备

标准分类号

中标分类号:矿业>>矿山机械设备>>D93提升、贮运设备

关联标准

替代情况:MT 21-75

出版信息

出版社:中国煤炭工业出版社

页数:7页

标准价格:10.0 元

出版日期:1990-11-01

相关单位信息

起草人:徐必勤、刘勤福

起草单位:沈阳煤矿设计院

提出单位:中国统配煤矿总公司基建局

发布部门:中华人民共和国能源部

标准简介

本标准规定了立井箕斗计量装载设备(以下简称装载设备)的产品分类、技术要求、试验方法、检验规则和标志、包装、运输、贮存。本标准适用于立井箕斗计量装载设备。装载设备是煤矿立井从井下煤仓向多绳或单绳箕斗装载原煤的中间贮装与计量装置. MT 21-1990 立井箕斗计量装载设备 MT21-1990 标准下载解压密码:www.bzxz.net

标准图片预览

MT 21-1990 立井箕斗计量装载设备
MT 21-1990 立井箕斗计量装载设备
MT 21-1990 立井箕斗计量装载设备
MT 21-1990 立井箕斗计量装载设备
MT 21-1990 立井箕斗计量装载设备

标准内容

中华人民共和国行业标准
立井箕斗计量装载设备
主题内容与适用范围
MT 21—90
代替MT 21-—75
本标准规定了立井箕斗计量装载设备(以下简称装载设备)的产品分类、技术要求、试验方法、检验规则和标志、包装、运输、贮存。本标准适用于立井箕斗计量装载设备。装载设备是煤矿立井从井下煤仓向多绳或单绳箕斗装载原煤的中间贮装与计量装置。
2引用标准
GB1184形状和位置公差未注公差的规定公差与配合未注公差尺寸的极限偏差GB1804
JB2134液压缸出厂试验
JB 2149
液压缸型式试验
煤矿机电产品型号的编制导则和管理办法3产品分类
3.1品种和型式
3.1.1本标准规定的装载设备应制成带上开式扇形闸门、直立计量斗结构型式,计量方式采用定重或定容。
3.1.2本标准规定的装载设备按固定溜槽有无活动溜嘴和开启闸门的动力方式,分为下列四个品种:a.
固定溜槽不带活动瘤嘴的气动式,如图1;b.
固定溜槽不带活动溜嘴的液动式,如图1;c.
固定溜槽带活动溜嘴的气动式,如图2;d.
固定溜槽带活动溜嘴的液动式,如图2。3.2规格、基本参数与尺寸
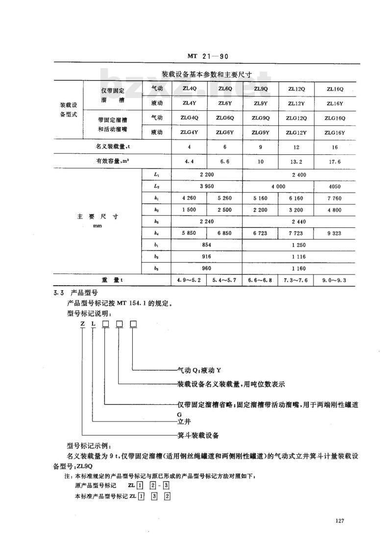
装载设备每个品种的名义装载量有4,6,9,12,16五个吨位,共分为20种规格。装载设备的基本参数和主要尺寸应符合图1、图2及表的规定。中华人民共和国能源部1990-10-26批准124
1990-11-01实施
MT2190
图1固定溜槽不带活动溜嘴的气动或液动式装载设备125
MT 21—90
图2固定溜槽带活动溜嘴的气动或液动式装载设备b
装载设
备型式
仅带固定
带固定溜槽
和活动溜嘴
名义装载量,
有效容量,m3
要尺寸
重量t
3.3产品型号
MT 21—90
装载设备基本参数和主要尺寸
产品型号标记按MT154.1的规定。型号标记说明:
型号标记示例:
气动Q:液动Y
ZLG12Q
ZLG12Y
装载设备名义装载量,用吨位数表示ZL16Q
ZLG16Q
ZLG16Y
仅带固定槽省略:固定瘤槽带活动瘤,用于两端刚性罐道G
箕斗装载设备
名义装载量为9t,仅带固定瘤槽(适用钢丝绳道和两侧刚性罐道)的气动式立井箕斗计量装载设备型号:ZL9Q
注:本标准规定的产品型号标记与原已形成的产品型号标记方法对照如下:原产品型号标记
本标准产品型号标记ZL回图
4技术要求
MT21-90
4.1装载设备应符合本标准的要求,并按照经规定程序批准的图样和技术文件制造。4.2本标准未包括的设备制造通用技术要求,可按《煤矿机电修配厂通用技术标准》的规定。4.3装载设备应在下列条件下工作:a.装载的原煤粒度不大于300mm;b.装载的煤炭,其含水率不大于20%;c.气缸用纯净、干燥的压缩空气,其工作压力应不小于0.4MPa;油缸用20号机械油,其工作压力应不小于3.5MPa;d.
e固定溜不带活动瘤嘴装载设备应与钢丝绳罐道和两侧刚性罐道最终水平的提煤箕斗配套使用。固定溜槽带活动溜嘴装载设备应与两端刚性道最终水平的提煤箕斗配套使用。4.4装载设备所有零件的材料必须有供应厂的合格证明,否则必须进行鉴别和化验合格后方可使用。充许以性能不低于规定的材料代用。4.5机械加工零件图样上未注公差尺寸的极限偏差,应符合GB1804中IT14级的规定,当未注公差尺寸的另表面为非加工面时,极限偏差按JS16(js16)。4.6产品图样上未注形位公差的机械加工零件的公差值应符合GB1184中下列公差值:a。直线度、平面度未注公差按D级公差值;b.同轴度、对称度未注公差按D级公差值;圆度公差值应不大于尺寸公差值c.
d.平行度、垂直度未注公差则按其附表3中12级公差值。4.7定量斗斗箱两对应平面的平行度公差应不大于5mm;在同一断面上、两对角线的尺寸之差应不大于6mm。
4.8扇形闸门两回转轴轴心线的同轴度公差应不大于1mm。4.9扇形闸门两侧板平面的平行度公差应不大于5mm。4.10固定溜槽箱体和活动溜嘴的两侧板平面的平行度公差不大于5mm。溜槽两侧板与底板平面的垂直度公差应不大于5mm。
4.11活动溜嘴回转轴轴心线的同轴度公差应不大于3mm。4.12固定溜槽与活动溜嘴两侧面之间间隙尺寸偏差为士4mm。4.13气缸和油缸的性能应按本标准第5.4.4和5.4.5条要求的规定。4.14所有零件必须经检验合格,外购件和外协件必须有合格的证明书方可进行装配。4.15型钢结构件在焊接前应先进行喷砂(丸)或酸洗、钝化处理,然后涂道富锌底漆,部件组装后再涂刷二三道环氧沥青或氟化(氯丁)橡胶防腐涂料,最后全部外露表面均涂一层浅色油漆,其涂层总厚度不低于200um,油漆的其他技术要求按《煤矿机电修配厂通用技术标准》装配分册中涂漆的规定。4.16在用户遵守产品保管、使用、安装、运输规则的条件下,从制造厂发货日期起两年内,其中正式投入运行期六个月,产品确因制造质量问题而发生损坏或不能正常工作时,制造厂应负责修理和免费更换零件。
5试验方法与检验规则
5.下每台产品必须经生产厂质量检验部门检验合格后方可出厂,出厂时应附有产品质量合格证。5.2产品的出厂检验项目内容和试验方法5.2.1装载设备整机的空载试验,在专设的试验台上进行,检查闸门和活动溜嘴开闭动作灵活和开闭位置准确可靠性。
5.2.2产品的外观检查应包括下列内容:128
MT 21-90
检查斗箱和门尺寸是否符合本标推第4.7,4.10,4.12条的规定;检查铸件非切削表面和钢板型材的切割面,是否平整,油漆涂刷是否均匀;b.
检查焊缝是否有烧穿、裂纹、弧坑等外部缺陷。c.
:5.2.3油缸出厂试验应符合JB2134的规定。5.2.4气缸性能试验应包括下列内容:a.耐压试验:在活塞两侧交替通入1MPa压气(气压或水压),保压1min,各连接处应无明显漏气现象。各零件不得产生永久变形和破坏。b.内泄漏试验:在活塞两侧交替通入额定压力的压缩空气,保压5min,检查其活塞杆下沉量不得大于 1 mm/min。
c.缓冲试验:在工作压力为0.7MPa的空载状态下,当平均速度为500mm/s时,要求活塞在行程末端无明显冲击现象。
试运转试验:在空载状态下,作全行程的往复动作,应移动平稳灵活,无卡阻现象。d.
5.3装载设备的整机重载试运转检验由使用单位负责在安装现场进行。有下列情况之一时,制造厂应参加解决试运中出现的产品质量问题,对气缸和油缸则应进行型式检验:新产品或老产品转厂生产的试制定型鉴定;a.
正式生产后如结构、材料、工艺有较大改变,可能影响产品性能时;b.
c。正常生产时,每三年应进行的例行检验;d.产品长期停产后,恢复生产时。5.4装载设备整机的空载试验应符合本标准第5.2.1条的规定,若制造厂不能作整机试验时,可在使用现场进行,用户在试运转中发生的确属制造质量问题,制造厂应负责解决。5.5装载设备整机的重载试运转与箕斗的重载试运转同时进行,试运转时间不少于8h,主要检验下列项目:各部分动作是否正常,斗箱有否外鼓变形,扇形闸门和活动溜嘴有否变形和损坏,装卸载时有否洒煤和卸不净现象,固定槽和活动溜嘴与箕斗边缘之间间隙是否符合要求。5.6产品的外观检查的要求和内容应符合本标准第5.2.2条的规定。5.7油缸的型式检验应符合JB2149的规定。5.8气缸的型式检验项目应包括下列内容:耐压试验,内泄漏试验,缓冲试验和试运转试验应按本标准第5.2.4条中的a,b,cd的规定进.www.bzxz.net
启动压力试验:逐渐打开调压阀,测定活塞在空载下开始移动的压力,启动压力应不高于0.05b.
MPa。
全行程试验:在空载状态下,气缸活塞分别停于两端位置,测量全行程长度,应符合设计要求。全载连续运转试验:在额定压力和满载状态下,作全行程往复动作数次,检验活塞杆密封处有d.
无渗漏。
6标志、包装、运输、贮存
6.1每台产品应在斗箱外侧板明显位置固定产品铭牌,产品铭牌应标明以下内容:制造厂名称;
产品名称和型号;
名义装载量;
设备总重量;
出厂日期。
6.2气缸、油缸和活动瘤嘴的连杆机构均应装箱。在包装与装箱时,应保证产品不受损伤和腐蚀,并适合运输条件。
MT 2190
6.3运输定量斗和溜槽时,必须将设备支承在垫木上,且紧固牢靠,以免运输过程中的变形每台产品出厂时应随带的文件包括:6.4
装箱清单;
产品出厂合格证书;
产品说明书;
备件清单;
产品总图。
随带文件应用塑料袋装,置于包装箱内。附加说明:
本标准由中国统配煤矿总公司基建局提出。本标准由沈阳煤矿设计院负责起草。本标准主要起草人徐必勤、刘勤福。本标准委托沈阳煤矿设计院负贵解释。130
小提示:此标准内容仅展示完整标准里的部分截取内容,若需要完整标准请到上方自行免费下载完整标准文档。