首页 > 煤炭行业标准(MT) > MT 218-1990 水泥锚杆杆体
MT 218-1990

基本信息

标准号: MT 218-1990

中文名称:水泥锚杆杆体

标准类别:煤炭行业标准(MT)

标准状态:已作废

发布日期:1990-10-26

实施日期:1990-11-01

作废日期:2002-09-01

出版语种:简体中文

下载格式:.rar.pdf

下载大小:155259

相关标签: 水泥 锚杆

标准分类号

中标分类号:矿业>>矿山机械设备>>D97矿山支护设备

关联标准

替代情况:被MT 218-2002代替

出版信息

页数:9页

标准价格:10.0 元

相关单位信息

标准简介

MT 218-1990 水泥锚杆杆体 MT218-1990 标准下载解压密码:www.bzxz.net

标准图片预览

MT 218-1990 水泥锚杆杆体
MT 218-1990 水泥锚杆杆体
MT 218-1990 水泥锚杆杆体
MT 218-1990 水泥锚杆杆体
MT 218-1990 水泥锚杆杆体

标准内容

中华人民共和国行业标准
水泥锚杆杆体
1主题内容与适用范围
MT 218-90
本标准规定了与卷式水泥锚固剂配套的水泥锚杆、杆体的产品分类、技术要求、试验方法、检验规则、标志、包装、运输、贮存。本标准适用于矿山及其他工程用的水泥锚杆、杆体,本标准与MT219-90《水泥锚杆、卷式锚固剂》配套使用。2引用标准
六角螺母(粗制)
螺母技术条件
普通螺纹基本尺寸(直径1~600mm)GB197
GB1591
3术语
普通螺纹公差与配合(直径1~355mm)碳素结构钢
低合金结构钢技术条件
3.1端部弯曲式:钢质杆体端部制成一定规格弯曲形状的,称为端部弯曲式。3.2小麻花式:钢质杆体端部热加工成一定规格的左旋360°宽度为28mm的麻花形,称为小麻花式。3.3普通麻花式:钢质杆体端部热加工成一定规格的左旋180°麻花形,称为普通麻花式。3.4端盘式:钢质杆体端部有一圆盘,称为端盘式。3.5端尖式:竹质杆体端部按一定规格制成尖状,称为端尖式。3.6锯齿式:竹质杆体端部按一定规格制成锯齿状,称为锯齿式。3.7端锥式:木质杆体端部按一定规格制成锥形,称为端锥式。3.8端扁式:木质杆体端部按一定规格削成扁片状,称为端扁式。3.9回收式:特殊构造的钢质杆体,杆体在端部制成可装、卸结构,功能完成后,主杆部分可以卸下回收的,称为回收式。
4产品分类
4.1与卷式水泥锚固剂配套使用的杆体分为钢质、竹质、木质等三种类型。钢质杆体包括端部弯曲式、小麻花式、普通麻花式、端盘式及回收式等,端部弯曲式、小麻花式适于打入式安装,普通麻花式适于旋转揽入式安装,端盘式适于冲压式安装。竹质杆体包括端尖式和锯齿式适于打入式安装;木质杆体包括端锥式和端扁式适于打入式安装。4.2杆体规格应符合表1之规定。中华人民共和国能源部1990-10-26批准1990-11-01实施
5技术要求
5.1钢杆体
5.1.1杆体材质
杆体直径或断面边长
8×30两片对合
MT 218-90
适宜杆体长度
1000~1700
1 500~2 000
2 000~2 400
2 000~2 400
1 200~1 700
800~1700
尾部螺纹长度
杆体采用Q235-AF(A3)、Q275-Z(A5)、16Mn圆钢或其他高强度钢,其机械性能及技术要求应符合GB700或GB1591的规定。
5.1.2尺寸公差
5.1.2.1杆体
杆体长度公差:士10mm;
杆体不直度公差:3mm/m;
杆体尾部螺纹尺寸公差:基本尺寸应符合GB196之规定,公差应符合GB197之规定。5.1.2.2螺母
螺母按螺杆直径相应采用六角螺母M14、M16、M18、M20,其技术条件应符合GB61之规定,尺寸与公差应符合GB41的规定。
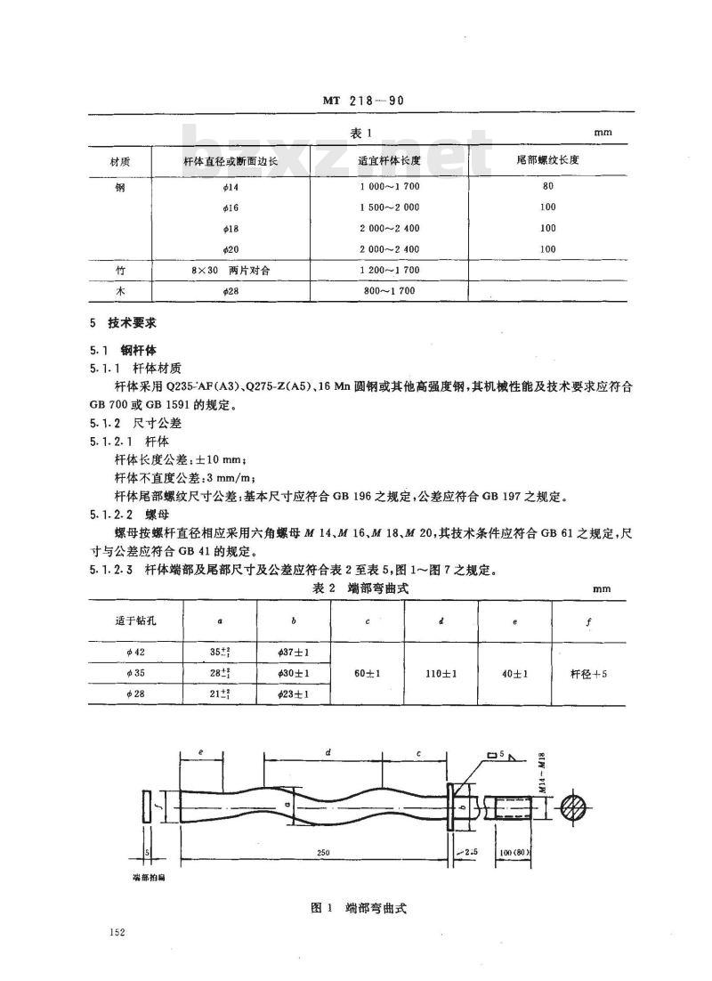
5.1.2.3杆体端部及尾部尺寸及公差应符合表2至表5,图1~图7之规定。端部弯曲式
适于钻孔
端部拍扁
437±1
430±1
图!端部弯曲式
110±1
100(80)
杆径+5
适于钻孔
MT 218—90
表3小麻花式
图2小麻花式
麻花段截面积不得小于杆体截面的80%,麻花左旋360°士10°表4普通麻花式
适于钻孔
250-300
$36±1
$29±1
$22±1
图3普通麻花式
麻花段截面积不得小于杆体截面的80%,麻花左旋180°土10°2.5
$37±1
$30±1
[100(80)
适于钻孔
5.2竹杆体
5.2.1杆体材质
MT 218—90
表5端盘式
$38±1
图4端盘式
活动挡围
37±1或同。
$30士1或向a免费标准bzxz.net
100(80)
杆体应选用材龄为3~4年之新鲜毛竹,竹肉厚度不小于8mm,其含水率应大于11%,抗拉强度极限应大于120MPa,不得有蛀孔及变。使用地点相对湿度大于90%时,杆端部应作防腐处理。5.2.2尺寸及公差
$4铁丝挡环
60 ±2
30 ±1
300-400
88 ± 1
图5端尖式(竹质)
a杆体宽度30±1mm(仅适于42钻孔);-杆体厚度2×8±l.smm(2片8mm对合)以小圆钉每隔250mm交错排列钉合,竹皮向内稍刮光,竹节处去凸缘。锯齿式可根据需要增加2~3齿。5.3木杆体
5.3.1杆体材质
杆体应选用硬杂木,其抗拉强度极限不得低于100MPa,不得有蛀孔,霉变及裂缝。5.3.2尺寸及公差
300~400
200-250
300~400
MT 218-90
端锥式(木质)
图7端扁式(木质)
a—杆体直径$28士1mm(仅适于42mm钻孔);b-挡环直径36±1mm6—4mm铁丝挡环(小钉卡钉杆体,钉距120°)杆体不直度应小于3mm/m。
5.4锚杆托板
5.4.1用于各类型杆体的托板应符合表6规定:155
托板材质
Q235-A·F
混凝土
试验方法
MT 218-90
形式及尺寸mm2
400×220×50
中心孔径,杆体直径+1~2
EISAHN
6.1外形尺寸
20 × 120 ×
中心孔径:杆体直径
中心孔径:杆体直径+1~2
厚度:中部15
边部8
中心孔口:32×26~30
300 × 180 × 50
中心孔经!
α。钢杆体直径+1~2
适于杆体
竹、木
竹、木
混凝土标号
不小于20
配筋:双向
各不少于4
用钢卷尺、钢板尺及游标卡尺测量杆端加工部位外形尺寸,用游标卡尺检查钢杆体直径及尾部螺6.2抗拉强度
用万能材料试验机进行钢材及木材、竹材抗拉强度极限试验。目测竹、木材之其他外观质量。6.3托板用目测检查外观,用钢板尺及游标卡尺检查尺寸。7检验规则
7.1产品检验分出厂检验和型式检验。出厂检验由生产单位质量检验部门进行,型式检验由产品质量156
监督机构或主管部门指定的单位进行。MT 218—90
7.2每批产品均须进行出厂检验,每500根为一批,每批抽样2根;当新进料时,应增加抽样2根;检验合格后方可出厂。
7.3有下列情况之一时,产品应进行型式检验:试制产品;
正式生产时,累计产量达5万根时;b.
出厂检验结果与上次型式检验有较大差异时;产品停产后,恢复生产时;
产品质量监督机构提出要求时。7.4杆体产品出厂检验与型式检验项目见表7:表7
检验项目
外观及尺寸
抗拉强度
技术要求
4.2,5.1,5.2,5.3
5.1.1,5.2.1,5.3.1
检验方法
检验类别
7.5托板除产品质量监督机构要求外,一般仅作出厂检验,按表6之要求进行检验,每1000块抽检2块,检验合格后方可出厂。
8标志、包装、运输、贮存
8.1钢杆体
8.1.1每根杆体配个螺母,每10根为一组捆牢,并系有一木质小标志牌,标明杆体直径及长度,贮运过程应注意保护杆体尾部螺纹不受损伤。8.1.2杆体应放在干燥处,锚固段严禁沾油污,螺纹处需采取防锈措施。8. 2竹、木杆体
8.2.1杆体每10根捆扎成一组,并应系有木质小标志牌,标明杆体规格,贮运过程应注意保护杆端不受损伤。
8.2.2杆体应存放在一定湿度环境中,不得曝晒;锚固段不得沾油污。8.3托板
各类托板应捆扎牢固,每5~10块为一组。附加说明:
本标准由煤炭科学研究总院提出。本标准由煤炭科学研究总院北京建井研究所负责起草。本标准主要起草人屠丽南、张来德。本标准委托煤炭科学研究总院北京建井研究所负责解释。157
小提示:此标准内容仅展示完整标准里的部分截取内容,若需要完整标准请到上方自行免费下载完整标准文档。