首页 > 煤炭行业标准(MT) > MT 219-1990 水泥锚杆 卷式锚固剂
MT 219-1990

基本信息

标准号: MT 219-1990

中文名称:水泥锚杆 卷式锚固剂

标准类别:煤炭行业标准(MT)

标准状态:已作废

发布日期:1990-10-26

实施日期:1990-11-01

作废日期:2002-09-01

出版语种:简体中文

下载格式:.rar.pdf

下载大小:229610

相关标签: 水泥 锚杆 锚固

标准分类号

中标分类号:矿业>>矿山机械设备>>D97矿山支护设备

关联标准

替代情况:被MT 219-2002代替

出版信息

页数:9页

标准价格:10.0 元

相关单位信息

标准简介

MT 219-1990 水泥锚杆 卷式锚固剂 MT219-1990 标准下载解压密码:www.bzxz.net

标准图片预览

MT 219-1990 水泥锚杆 卷式锚固剂
MT 219-1990 水泥锚杆 卷式锚固剂
MT 219-1990 水泥锚杆 卷式锚固剂
MT 219-1990 水泥锚杆 卷式锚固剂
MT 219-1990 水泥锚杆 卷式锚固剂

标准内容

中华人民共和国行业标准
水泥锚杆
主题内容与适用范围
卷式锚固剂
MT 219—90
本标准规定了以普通硅酸盐水泥及矿渣硅酸盐水泥为基材,掺以外加剂的水泥锚固剂或单一特性水泥锚固剂(以下简称“锚固剂”)及其所制成的锚固卷的产品分类、技术要求、试验方法、检验规则、标志、包装、运输、贮存。
本标准规定的锚固剂适用于矿山及其他工程的锚杆支护和设备安装。本标准适用于矿山及其他工程中水泥锚杆支护的锚固剂;也适用于供机电设备安装的锚固剂。本标准与MT218—90《水泥锚杆、杆体》配套使用。2引用标准
GB177水泥胶砂强度检验方法
GB 1346水泥标准稠度用水量、凝结时间、安定性检验方法GB4131水泥命名原则
锚杆喷射混凝土支护技术规范
GBJ 86
JC 313膨胀水泥膨胀率试验方法3术语
3.1水泥锚杆:凡以卷式水泥锚固剂配以各种材质杆体的锚杆,称为水泥锚杆。3.2水泥锚固剂:凡能起锚固作用的材料均称为锚固剂。水泥锚固剂特指以普通硅酸盐水泥或矿渣硅酸盐水泥为基材,掺以外加剂或单一特性水泥,加水后经水化作用能迅速产生强力锚固作用的水硬性胶凝材料。
3.3浸水式:卷式锚固剂水化所需水分的摄取是通过浸水方式。3.4自备水式:卷式锚固剂自身备有水化所需的水分。3.5端锚式:锚杆与围岩的锚固仅局限在锚杆端部较短长度内,一般该长度不大于400mm。3.6全锚式:锚杆与围岩的锚固沿锚杆的全长范围。4产品分类
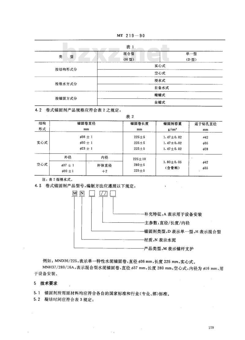
4.1产品分类见表1:
中华人民共和国能源部1990-10-26批准158
1990-11-01实施
按结构形式分
按吸水方式分
按锚固方式分
MT 219—90 
混合型
(H型)
卷式锚固剂产品规格应符合表2之规定:4.2
实心式
空心式
$30±1
注:表2指浸水式。
锚固卷直径
杆体直径
锚固卷长度
225±5
225±5
225±5
225±10
280±5
225±5
4.3卷式锚固剂产品型号,编制方法应遵照以下规定:M
实心式
空心式
浸水式
自备水式
端锚式
全锚式
锚固剂容重
1.47±0.02
1.47±0.02
1.47±0.02
1.80±0.05
(含骨料)
单一型
(D型)
适于钻孔直径
补充特征:A表示用于设备安装
主参数:直径/长度/内径
锚固剂类型,D表示单一型,H表示混合型材质,N表示水泥
产品类型,M表示锚杆支护
例如:MND36/225,表示单一特性水泥锚固卷,直径Φ36mm,长度225mm,实心式。MNH37/280/16A,表示混合型水泥锚固卷,直径37mm,长度280mm,空心式,内径为Φ16mm,用于设备安装。
5技术要求
锚固剂所用原材料均应符合各自的国家标准和行业(专业、部)标准。凝结时间应符合表3规定:
锚固方式
初凝,min
MT 219-90
凝结时间
终凝,min
拌和水温
相对湿度
水灰比
5.3早期抗压强度应不低于表4规定,后期抗压强度应持续增长。表4
锚固方式
5.4锚固力
抗压强度,MPa
安装后0.5h所测定的锚固力应大于50kN。5.5膨胀性应符合以下规定:
试验环境条件
20±3℃
20±2℃
60%~70%
试验环境条件
养护温度20±3℃
拌和水温20±2℃
相对湿度大于50%
水灰比0.3
锚固剂试件(初测后)0.5h膨胀率应大于0.2%,后期应保持膨胀。5.6锚固卷尺寸偏差及锚固剂容重应符合表2之规定。5.7锚固卷扎口必须严实,不得有破损。5.8锚固卷用锚杆纸技术性能应符合下列要求:定量规定28±3g/m2
纵向抗张强度不小于1.8kN/m
纵向湿抗张强度不小于0.6kN/m
过滤速度不大于30 s
5.9疲劳性能
安装设备用的锚固剂,在该设备所受最大交变荷载作用下,经规定次数试验后,锚固力不应衰减。试验次数:
井简装备,不少于400万次。
一般设备,不少于200万次。
5.10锚固卷在严格防潮环境中三个月内性能应符合表2、表3、表4之规定。6试验方法下载标准就来标准下载网
6.1锚固卷尺寸及外观
用游标卡尺测量锚固卷的直径,两端及中部各测一次,注意测量时应将锚固卷先轻搓揉圆,取3次测值的平均值。锚固卷长度用钢板尺测量,实心式锚固卷由卷底量至扎口线,空心式锚固卷量两端扎口间长度。外观检查用目测。以500卷为一批,每批随机抽检10卷。6.2容重
用精度为士1g的架盘天平称量锚固卷重量。以本标准6.1条规定的方法测得之锚固卷尺寸计算体积,求得容重;精度为士0.01g/cm。对于空心锚固卷,则应将称得之锚固卷重量扣除中心孔铁纱网重160
量。抽检数量同6.1条。
6.3凝结时间
MT219—90
6.3.1试验仪器应采用GB1346中所规定之仪器及器具。6.3.2试验环境条件应符合本标准5.2条表3之规定。6.3.3试样
每批抽检一次;产量超过500卷时,按每500卷为一一批,随机抽样,每次抽样锚固剂900g。6.3.4试验程序
将锚固剂300g倒入拌和锅内,用拌和小铲在锚固剂上划一小坑槽,将洁净拌和水90mL倒入坑槽,在1min内迅速拌勾立即放入圆模,振动数次刮去多余稠浆,抹平后迅速放至测定仪试针下,按GB1346之规定进行初、终凝时间测定。空心锚固卷若含骨料则试验时应筛除骨料。6.3.5试验结果取3个试样的平均值。6.4抗压强度
6.4.1试验仪器:
型式检验时,采用GB177中所规定的仪器及器具,但试模改用31.6mm×31.6mm×50mm三联出厂检验时,采用QYJ-3型或性能与其相当的便携式压力机。6.4.2试样抽样同6.3.3条。
6.4.3试验程序
6.4.3.1型式检验时,按GB177中规定方法进行,但需作如下修改及补充:a。试验用锚固剂900g,分三次进行,每次用300g,水灰比0.3;b采用拌和锅人工拌和,加水后需在2min内迅速拌匀;试体制作5min后拆模,养护箱(或室)环境温度20士3℃,相对湿度大于50%;养护箱容积与岩c.
孔相似;
检验。
-组试体在0.5h进行抗压强度试验,另一组试体在1h时进行试验,留一组试体作后期强度试验结果各取3个数据的算术平均值。6.4.3.2出厂检验时,试验用料及水灰比同本标准的6.4.3.1a.试验按下述方法进行。将锚固剂300g倒入拌和锅,以温度为20士2℃之洁净水90mL拌和之,在2min内迅速拌匀,立即装入试模,以捣棒夯实20次,并将试模在坚硬地面或合架上振动十余次见模底略溢浆即可,5min后拆模,进行养护,养护环境条件用6.4.3.1c.抗压强度试验时间同d,用便携式压力机进行,试验时应使试体之模侧面与压力机上下承压板接触,手压泵加载应徐徐施力,不得有冲击,测得试体之破坏荷载,除以承压面积即为抗压强度。
试验结果取3个数据之算术平均值。6.5锚固力
6.5.1试验仪器
型式检验时,采用WE-10型,WE-30型或与此功能相当的万能材料试验机,并配以拉力架。出厂检验时,采用ML-10,ML-20或功能与此相当的锚杆拉力计。6.5.2试验程序
6.5.2.1型式检验
a.将锚杆安装在模拟孔中,模拟孔采用外径为Φ45mm,壁厚为1.8~2.0mm的薄壁钢管,管段长为450mm;
试验用杆体采用统一的标准杆体,对于各类实心式锚固卷,采用杆体直径为Φ16mm、材质为b.
MT 219—90
Q235-AF(A3)之小麻花式(见MT218一90);对于空心式锚固卷,则采用杆体直径为Φ16mm,材质为Q235-AF(A3)之端盘式(见MT218-90之附图);杆长为570mm;c.杆体安装方法:实心式锚固卷用打入或旋转搅入;空心式锚固卷用冲压安装;d.锚固卷按各自使用说明中所规定之浸水时间漫水(自备水式则可免除此工序),水温20士2℃,浸水后立即放入模拟孔,按规定方法安装杆体,安装完后,将试件整体放入标准环境中(温度20士3℃,相对湿度60%~70%)养护;
e.养护0.5h置试件整体在万能材料试验机上进行试验,锚杆杆端应穿过拉力架端板中心孔,再夹紧于试验机钳口中,拉力架的另一端可动拉头应夹紧于试验机另一钳口中,按材料试验机操作规程进行加载,由试验机测力装置直接读得锚固力值。所使用之万能材料试验机应经国家指定计量部门标定,其误差不超过以下规定:示值误差为土1%;
示值变动度为1%;
示值进回程差为2%。
f.:试样数量按每5000根锚杆(或锚固卷)抽检一组,每组3根。6.5.2.2出厂检验
a。般应采用模拟孔安装锚杆进行检验;条件允许时,也可用井下试验来代替。抽样数量,每300根锚杆抽样-一组,每组3根。
b.模拟孔规格同6.5.2.1a.
c.杆体规格同6.5.2.1b.,当以井下试验替代模拟孔试验时,杆体规格可按矿区实际使用规格。d.模拟孔锚杆安装同6.5.2.1c.,d.,试验设备改用锚杆拉力计,将锚杆拉力计之空心缸体用钢垫板及螺帽固定于杆体尾部,手压泵加载前,缸体活塞应回至零位,关紧回油阀门,用手压泵徐徐加载,由油压表读数根据标定曲线换算锚固力值。锚杆拉力计每3个月应标定一次。6.6疲劳性能
6.6.1试验仪器
型式检验采用PEM-50A液压脉冲疲劳试验机或与此功能相当的疲劳试验机。疲劳前后之锚固力试验用仪器同6.5.1条。
6.6.2试验程序
a.按设备安装要求将相应形式的锚杆安装在模拟孔中,模拟孔规格同6.5.2.1a.;锚固卷的安装及养护按6.5.2.1c.,d.;
b.养护1h,将试件放入疲劳试验机下之交变试验架,调整各部定位螺栓,使试件处于准确的试验位置,按疲劳试验机操作规程启动机器,在选定脉冲频率下按所要求的交变荷载上下限进行试验。当试验至所要求的疲劳次数后,停机卸下试件,将试件在万能材料试验机上进行疲劳后之锚固力试验;每一批锚固卷抽检3根,1根在养护1h即作锚固力试验;另2根作疲劳试验,2根疲劳试验后c.
试件之锚固力平均值应不低于未经疲劳试验的试件之锚固力值。6.7膨胀率
按JC313中规定方法进行,但作如下修改及补充:6.7.1
试验环境条件同本标准6.3.2条;试体制作时拌和必须迅速,应在2min内完成,试体制作后15min拆模测读基数;b.
每次制作1个试体(用料350g),共做3次,试验结果取3次试验之平均值。c
6.7.2每5000卷为一批,每批随机抽样1050g。6.7.3测量仪器亦可用光学万能测长仪。162
7检验规则
MT 219-—90
7.1产品检验分出厂检验和型式检验。出厂检验由生产单位质量检验部门进行;型式检验由产品质量监督机构或主管部门指定的单位进行。7.2每批产品均须进行出厂检验,检验合格后方可出厂。7.3有下列情况之一时,应进行产品型式检验:a.
新产品的试制定型鉴定;
老产品转厂生产,
正式生产后,如配方或材料有重大改变可能影响产品性能时;正式生产时,累计产量达5万卷,应周期性进行型式检验;产品停产后,恢复生产时;
出厂检验结果与上次型式检验有较大差异时;产品质量监督机构提出要求时。7.4
产品出广检验与型式检验项目见表5:表5
检验项目
尺寸及外观
凝结时间
抗压强度
锚固力
膨胀率
疲劳性能
技术要求
检验方法
检验类别
仅设备安装用
锚固卷需作
7.5产品出厂检验与型式检验项目中,任意一项性能不合格者,应加倍抽检,若再不符合则认为该批产品不合格。
7.6产品出厂检验结果应记录归档备查,产品型式检验应有型式检验报告,其内容应包括试验对象、试验条件、测试设备与仪器、试验结果以及试验记事等。8标志、包装、运输、贮存
锚固卷应用厚度大于0.03mm之塑料薄膜袋包装并封口,每4~10个为一袋,每4~6袋装入-8.1
纸箱,箱体尺寸应能保证箱内锚固卷整齐挨紧排放。8.2
包装箱上应标明:
生产厂名称;
产品名称;
型号规格;
出厂日期及有效期;
防潮标志。
箱内并附有使用说明。
8.3装卸运输时不得抛掷,产品应存放于干燥的仓库内,切忌受潮。163
8.4产品按出厂日期先后,分批存放。附加说明:
本标准由煤炭科学研究总院提出。MT219-90
本标准由煤炭科学研究总院北京建井研究所负贵起草。本标准主要起草人屠丽南、张来德。本标准委托煤炭科学研究总院北京建井研究所负责解释。164
小提示:此标准内容仅展示完整标准里的部分截取内容,若需要完整标准请到上方自行免费下载完整标准文档。