首页 > 煤炭行业标准(MT) > MT 220-1990 煤矿用防爆柴油机械排气中一氧化碳 氮氧化物检验规范
MT 220-1990

基本信息

标准号: MT 220-1990

中文名称:煤矿用防爆柴油机械排气中一氧化碳 氮氧化物检验规范

标准类别:煤炭行业标准(MT)

标准状态:现行

发布日期:1990-10-26

实施日期:1990-11-01

出版语种:简体中文

下载格式:.rar.pdf

下载大小:396473

相关标签: 煤矿 防爆 柴油 机械 排气 一氧化碳 氮氧化物 检验 规范

标准分类号

中标分类号:化工>>其他化工产品>>G86工业气体与化学气体

关联标准

出版信息

出版社:中国煤炭工业出版社

页数:14页

标准价格:13.0 元

出版日期:1990-11-01

相关单位信息

起草人:管呈国、郭燕蝉、刘素娥

起草单位:河北煤炭科学研究所、矿用防爆柴油机械质量监督检验测试中心

提出单位:中国统配煤矿总公司技术发展局

发布部门:中华人民共和国能源部

标准简介

本标准规定了煤矿用防爆柴油机和柴油机车排气中CO和NO,排放浓度的技术要求、检验规定和检测方法。本标准适用于煤矿用防爆柴油机和煤矿用防爆柴油机为动力的机车。 MT 220-1990 煤矿用防爆柴油机械排气中一氧化碳 氮氧化物检验规范 MT220-1990 标准下载解压密码:www.bzxz.net

标准图片预览

MT 220-1990 煤矿用防爆柴油机械排气中一氧化碳 氮氧化物检验规范
MT 220-1990 煤矿用防爆柴油机械排气中一氧化碳 氮氧化物检验规范
MT 220-1990 煤矿用防爆柴油机械排气中一氧化碳 氮氧化物检验规范
MT 220-1990 煤矿用防爆柴油机械排气中一氧化碳 氮氧化物检验规范
MT 220-1990 煤矿用防爆柴油机械排气中一氧化碳 氮氧化物检验规范

标准内容

中华人民共和国行业标准
煤矿用防爆柴油机械排气中
一氧化碳、氮氧化物检验规范
1主题内容与适用范围
MT 220—90
本标准规定了煤矿用防爆柴油机和柴油机车排气中CO和NO,排放浓度的技术要求、检验规定和检测方法。
本标准适用于煤矿用防爆柴油机和煤矿用防爆柴油机为动力的机车。2引用标准
GB1883
往复活塞式内燃机名词术语
GB8188#
柴油机排放名词术语
GB1147内燃机通用技术条件
GB252轻柴油
GB1105.1~1105.3内燃机台架性能试验方法GB8189柴油机排放试验方法第二部分:地下矿、机车、船舶及其他工农业机械用柴油机排气分析系统技术条件
GB8190
GB6457柴油机排气中氮氧化物的测定湿化学分析法GB3836.1~3836.4爆炸性环境用防爆电气设备GB7230气体检测管装置
MT142煤矿井下空气采样方法
3术语
3.1矿用柴油机:满足煤矿井下防爆低污染要求的柴油机。3.2矿用柴油机车:以矿用柴油机为动力,具有自身行驶和承载或牵引功能的机车。3.3矿用柴油机和矿用柴油机车在排气检验中所用计量单位和符号按《中华人民共和国法定计量单位》的规定。
3.4柴油机名词、术语按GB1883的规定。3.5柴油机排放的专用术语、符号按GB8188的规定。4技术要求
4.1提交排气检验的矿用柴油机和矿用柴油机车产品,应是经规定程序审批的产品图样和技术文件制造的煤矿用防爆低污染柴油机。性能指标必须达到制造厂技术文件和有关合同所规定的技术要求。4.2提交排气检验的柴油机,除符合4.1条的规定外,其他技术要求应符合GB1147的规定。4.3矿用柴油机和矿用柴油机车做排气检验时,必须使用GB252中规定的0号柴油。4.4矿用柴油机做排气检验时,其他条件应符合GB1105.1~1105.3和GB8189中的有关规定。4.5排气检验时,用于计量器具的校正气、量距气和零气的精度,应符合GB8190中的有关规定。中华人民共和国能源部1990-10-26批准1990-11-01实施
MT 220—90
4.6新装配的矿用柴油机和矿用柴油机车,在正常运行条件下,在标定输出功率的范围内,吸入空气成分中CH.含量为零时,未经稀释排气中CO、NO的排放浓度不得超过下列允许限值:co: 1000 ppm
NO.:800 ppm
4.7矿用柴油机车在煤矿井下正常运行时,排气中CO、NO的排放浓度被巷道中风流稀释后,井下空气中的CO、NO.不得超过下列规定:CO: 0. 0024%(24 ppm)
NO(换算成 NO2):0.000 25%(2.5 ppm)4.8用于矿用柴油机和矿用柴油机车排气检验的计量器具,必须经法定计量检定机构进行检定,取得计量检定合格证书后,在规定的检定周期内使用。5检验规定
5.1在下列情况之一时,对各种类型的矿用柴油机和矿用柴油机车(包括国内产品和国外进口产品),必须经过国家指定的“矿用防爆柴油机械质量监督检验测试中心”的排气检验,取得排气检验合格证书后方准在煤矿并下使用。
a。新设计定型的矿用柴油机和矿用柴油机车。b。产品的结构、材料、工艺有较大改变,可能影响产品性能时。c.
转厂生产的矿用柴油机和矿用柴油机车。国家指定的质量监督机构提出检验要求时,d.
5.2矿用柴油机和矿用柴油机车经大修后的排气检验由国家指定的检验单位检测或监督检测,合格后方能投入使用。
5.3矿用柴油机和矿用柴油机车的排气检验应遵照本规范的规定,其他方面的检验应按有关国家或行业标推的规定执行。
6检测方法
6.1矿用柴油机排气检测
6.1.1检测条件
6.1.1.1矿用柴油机的排气检测应在发动机试验台架上进行。6.1.1.2提交排气检测的矿用柴油机,必须带有维持本身正常运转所需要的附件(如风扇、散热水箱、清洗箱等)。
6.1.1.3检测前,制造厂需向国家指定的检验单位提供下列技术资料:a。矿用柴油机使用说明书;
b.矿用柴油机技术条件;
c.矿用柴油机性能试验报告(包括试验数据表格和特性曲线图)、排气试验报告和磨合试验报告。6.1.1.4矿用柴油机排气检测时,除检测条件和项目要求需要调整外,不得对柴油机进行随意调整。检测时的其他要求应符合本规范第4章的有关规定。6.1.2检测仪器、装置及要求
6.1.2.1用于矿用柴油机排气检测的仪器和装置必须能在下列条件中正常工作。环境温度:5~~35℃;
相对湿度:30%~90%;
电源电压:220V士10%。
6.1.2.2采用不分光红外线分析仪(NDIR)检测矿用柴油机排气中CO的排放浓度。6.1.2.3采用化学发光分析仪(CLD)检测矿用柴油机排气中NO,的排放浓度。化学发光法NO分析仪638
MT 220—90
必须具备NO2-NO转换性能,NO2通过转换器转换成NO的转换效率不得低于90%(转换效率检查法见附录A)。若无这种仪器,允许采用GB6457规定的方法测定NO.的排放浓度。6.1.2.4用于矿用柴油机排气检测的CO、NO.分析仪,其主要技术指标应满足下列要求。a.
精密度:不确定度不大于使用量程的士1%;零点漂移:8h内分析仪对零气响应的漂移应小于使用量程的土1%;量距漂移:8h内分析仪对量距气响应的漂移应小于使用量程的士1%;线性误差:分析仪使用量程的线性误差应小于示值范围的士2%。NDIR分析仪可采用线性电响应时间:分析仪在使用量程上,从仪器进气口引入量距气,示值达到最终数值的90%时,其e.
时间应小于15s。
6.1.2.5用于矿用柴油机排气检测的分析仪,推荐的示值范围见表1。表1
分析仪
示值范
0-~500,0~~1 000,0~2 000,0-3 0000~~100,0~500,0-1 000,02 500
6.1.2.6采用直接连续取样法采集矿用柴油机的排气气样。取样系统的技术要求应符合GB8190中的有关规定。
6.1.2.7所有接触气样或标准气的零部件应采用不锈钢或聚四氟乙烯材料制成。6.1.3检测程序
6.1.3.1在矿用柴油机排气总管专用取气口上(此取气口应设置在清洗箱之前排气总管的适当位置)安装取样探头,并接通取样系统和CO、NO分析仪(推荐的取样探头结构与尺寸见附录B)。6.1.3.2按仪器使用说明书中的要求分别对CO和NO.分析仪进行预热、零点调节和量程刻度标定,如果试验中需用多种量程检测CO和NO的排放浓度,则必须对所用的每种量程进行零点和量程刻度定标。
6.1.3.3按产品使用说明书的规定起动矿用柴油机,并进行暖机运转,使冷却水温度、机油温度和机油压力等运转参数达到使用说明书中的要求后,方可进行CO、NO.排放浓度的检测。6.1.3.4按表2规定的工况和顺序进行矿用柴油机排气检测。一次排气检测过程中,应连续进行,中间不得停机。
表2矿用柴油机排气检测工况
工况序号
转速,r/min
最低空载稳定转速(急速)
最低工作稳定转速
最低工作稳定转速
最低工作稳定转速
最大扭矩转速
最大扭矩转速
最大扭矩转速
标定转速
负荷百分数,%
工况序号
标定转速
标定转速
标定转速
MT 220—90
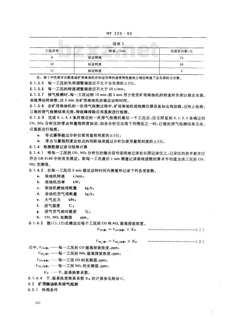
续表2
转速,r/min
负荷百分数,%
注:表2中负荷百分数是指矿用柴油机在标定功率的速度特性曲线上相应转速下全负荷的百分数。6.1.3.5每一工况的负荷调整偏差应不大于全负荷的士2%。6.1.3.6每一工况的转速调整偏差应不大于50r/min。6.1.3.7排气检测时,每一工况运转10 min,前5min用于改变矿用柴油机的转速和负荷以稳定水温、油温等运转参数,后5min为矿用柴油机的稳定运转时间。6.1.3.8在矿用柴油机的一次排气检测过程中,矿用柴油机或检测仪器设备如出现故障,应终止检测,已做的排气检测结果无效,待故障排除后再重新进行检测。6.1.3.9完成6.1.3.4条所规定的一次排气检测的最后一个工况后,应立即复核6.1.3.2条确定的CO、NO.分析仪的零点和量程刻度标定,如各分析仪出现下列情况之一时,已做的排气检测结果无效,应重新进行检测。
零点漂移超过分析仪使用量程刻度的士2%;a
b。零点与量程刻度定标点的间距偏差超过分析仪使用量程刻度的土2%。6.1.4检测数据记录与结果计算
6.1.4.1将每一工况的CO、NO.分析仪的输出信号连续地记录在长图记录仪上,记录仪的技术要求应符合GB8189中的有关规定。取每--工况最后1min测量记录曲线读数的算术平均值为该工况的CO、NO.实测值。
6.1.4.2在每一工况后5min稳定运转时间内测量和记录下列各项参数:a.
柴油机转速
柴油机功率
r/min;
柴油机燃油消耗量
柴油机空气消耗量
大气压力
进气温度
进气空气相对湿度
CO、NO,实测值
kg/h;
ppm。
6.1.4.3按(1)、(2)式确定出每个工况的CO和NO,基排放浓度。Vco(湿) Vco(实测) × Kw
VNo,(混) = Vno,(实测) × Kw式中:Vco(湿)
VNO,(1)
Vco(实测)
VNo,(实测)
每一工况的co湿基排放浓度,ppm;每-工况的NO,湿基排放浓度,ppm;每一工况co的实测值,ppm;
一每一工况NO,的实测值,ppm;Kw—-干、湿基换算系数。
6.1.4.4干、湿基浓度换算系数Kw的计算参见附录C。6.2矿用柴油机车排气检测
6.2.1检测条件
·(2)
MT 229—90
6.2.1.1属于本规范5.1条规定的矿用柴油机车排气检测,规定在国家指定的检验单位进行。6.2.1.2矿用柴油机车排气检测前,制造或使用单位应向检验单位提供下列技术资料:a.机车使用维护说明书;
b.机车技术条件;
机车出厂性能试验报告。
6.2.1.3矿用柴油机车排气检测前,按制造厂使用维护说明书中有关规定对机车进行运行检查,在机车各项性能正常情况下,方能进行机车排气检测。6.2.1.4矿用柴油机车排气检测时的其他要求应符合本规范第4章的有关规定。6.2.1.5矿用柴油机车在煤矿井下正常运行时,排气的日常检测工作,按本规范有关规定进行。6.2.2检测仪表、装置及要求
6.2.2.1采用便携式气体检测仪表或比长式气体检测管检测矿用柴油机车排气中CO、NO.的排放浓度。
6.2.2.2便携式气体检测仪表或比长式气体检测管及装置,应在煤矿矿井下列条件中正常工作:环境温度:0~40℃;
相对湿度:30%~~95%。
6.2.2.3便携式气体检测仪表或比长式气体检测管装置中的安全防爆性能应符合GB3836.1~3836.4中有关规定。
6.2.2.4便携式气体检测仪或比长式气体检测管装置的精度不得低于10%。6.2.2.5便携式气体检测仪或比长式气体检测管的示值范围应满足本规范4.6条规定限值的测量。6.2.2.6用比长式气体检测管装置检测矿用柴油机车排气中CO排放浓度时,CO气体检测管应同过滤管串联使用,过滤管应能滤掉1%以上的饱和烃或不饱和烃类的气体。6.2.2.7用比长式气体检测管装置检测矿用柴油机车排气中NO.排放浓度时,NO,气体检测管应同NO-NO2氧化管串联使用,NO→NOz氧化管的转化效率应在90%以上(氧化管的转化效率检查参见附录 D)。
6.2.2.8与比长式气体检测管配套使用的采样器,推荐使用以下两种,可根据情况选用,但采样器采样体积的误差应不大于标定体积的士5%。图1负压吸入式采样器
图2电子气体自动采样器
6.2.2.9气体检测管装置的其他要求应符合GB7230中的有关规定。6.2.3检测程序
MT 220--90
6.2.3.1对便携式气体检测仪或比长式气体检测管装置按各自使用说明书中的要求,用标准气进行标定和操作。
6.2.3.2起动矿用柴油机车,使各处的工作温度、压力均达到制造厂规定的稳定状态。6.2.3.3在矿用柴油机车排气总管专用取气口上安装取样探头,并按附录E的要求完成取样管与便携式气体检测仪或比长式气体检测管装置的连接。6.2.3.4对矿用柴油机车排气中CO、NO排放浓度的检测按下列规定的运转状况和顺序进行:a,机车不运行,柴油机在最低空载稳定转速(简称息速)时;机车不运行,柴油机在最高空载转速时;b.
机车空载在水平直道以最大运行速度时;c
在大于或等于50%的机车标定牵引力或载荷,以相应的牵引速度时。d.
6.2.3.5矿用柴油机车在煤矿井下正常运行时,机车排气日常检测工作,矿井通风部门应指定专职人员负责。
6矿用柴油机车在煤矿井下正常运行时,专职人员应按6.2.3.4条的规定,每月对机车的运转6. 2. 3. 6
状况进行~次排气中CO、NO.排放浓度的全面检测。在机车运行的巷道内,按下列规定的检测点,专职人员每周至少一次对巷道空气中CO、NO,的含量进行检测。a
机车驾驶室司机面前呼吸位置;机车排气口顺风5m距底板高1.5m位置;b.
并底车场工人候车室;
机车运行巷道末端;
e。其他必要检测点(由矿井通风部门根据生产情况和机车运行路线选定)。6.2.3.7对矿用柴油机车运行卷道内空气中CO、NO.含量的检测,采样方法按MT142的有关规定进行。
6.2.3.8在6.2.3.4和6.2.3.6条检测过程中,如机车或检测仪表及装置出现故障,所做检测结果无效。待故障排除后,应按6.2.3条规定的检测程序重新检测。6.2.4数据记录与结巢处理
6.2.4.1按6.2.3.4及6.2.3.6条的规定,对机车某-一运转状况或巷道空气中某一位置连续检测两次,取两次检测结果的算术平均值作为检测结果,如两次检测结果相对误差超过平均值的士15%,应进行第三次检测,取其允许差值范围内的两个算术平均值为检测结果。6.2.4.2用比长式气体检测管装置检测时,如超出厂家规定的使用温度范围,检测结果应按产品使用说明书中有关规定进行修正。
6.2.4.3对机车某一运转状况 CO、NO,排放浓度的检测或对巷道空气中某一位置CO、NO,含量的检测时,应记录下列各项参数(记录格式见附录F)。机车运转状况或巷道中检测位置;a.
检测时环境温度;
检测时环境大气压;
检测时环境空气相对湿度;
检测时环境空气中CH的含量;
并下矿用柴油机车正常运行数量;并下检测位置通风量。
6.2.4.4记录测量数据时,只保留一位不确定数字。6.2.4.5检测结果按数字修约规则进行修约处理。612
A1方法原理
MT 220—90
附录A
化学发光NO分析仪NO2NO转换器转换效率检查方法(补充件)
在NO.分析过程中,气样中的NO2进入仪器后,首先经NO2→NO转换器转换为NO,然后再进行测量。将已知浓度的NO?标准气做为理论值,通入已标定好的化学发光NO分析仪,得出实际测量值。实际测量值与理论值之比即为 NO2-→NO转换器转换效率。A2气体
用于检查转换效率的NO和NO2标准气的标称浓度应接近化学发光NO.分析仪测量范围的上限值,其精度应在标称浓度的土1%以内。A3检查程序
A3.1按仪器使用说明书的规定对仪器进行预热,零点调节,使仪器处于正常稳定工作状态。A3.2通入NO标准气,对NO.分析仪进行标定。A3.3将NO2标准气通入已标定好的NO.分析仪进行测量,待数值稳定后,记录实际测量值。A4转换效率计算
完成A3.3条的测量后,按式A1计算NO2-NO转换器的转换效率。R(%) =
式中:R.--转换效率,%;
计算示例:
实测NO,浓度,ppm;
NO2标准气标称浓度,Ppm。
CNo×100
·(A1)
NOz标准气标称浓度cno,为2475ppm,经转换器转换后实测值cno,为2400ppm,将 cno.和cno,代入(A1)式,则转换器的转换效率为96.97%。附录B
推荐取样探头的结构与尺寸
(补充件)
B1取样探头为不锈钢直管,一端封闭,壁厚不大于1 mm,内径与取样导管相同。B2取样探头上的孔数不得少于3个,孔的位置在管壁径向和轴向应均匀分布。仅用3个孔时,不得布置在同一截面。同一截面上两孔中心线夹角不应成180°士20°。B3取样探头内径推荐以6mm为宜,探头垂直插入排气管取气口,并通过排气管中心,伸入长度为排气管直径的80%。推荐的取样探头结构与尺寸见图B1。643
取样探头
排气管
取样管
注:D为排气管内径,d为取样探头内径。MT 220—90
0.15DI0.25D/0.25D
3—±d/3
推荐的取样探头示意图
附录C
干、湿基浓度换算系数Kw值的计算(补充件)
C1矿用柴油机排气检测结果数据记录表格见表C1。表C1矿用柴油机排气检测结果数据记录表发动机型号:
发动机编号:
制造厂名称:
Kw值的计算:
测功器型号:
CO分析仪型号:
NO.分析仪型号
空气含
g(水)/kg
(干空气)
千空气
消耗量
A—A,B—B,C-C
大气压:
检测日期:
检测人员:
消耗量
Vco(实测)
年月日
VNo(实洲)
VNO,(u)
式中:w
G.(干)
MT 220 90
Kw=1-W
0. 5 g + 7. 63 MH × 10-3
(4.76 +7.63 H X 10-3)M +0.25 912.01+1.0089
G:/Ga(F)/137.28 + 13.75H × 10-柴油机排气中的水蒸气容积分量;柴油机燃油的氢/碳原子数比,取=1.75;吸入柴油机的空气中氧的摩尔数;试验时环境空气含湿量,g(水)/kg(干空气);柴油机燃油消耗量,kg/h;
换算到标准环境状况下的柴油机干空气消耗量,kg/h。柴油机排气台架试验时的环境空气含湿量计算:H
式中:H
同式(C2);
进气空气的相对湿度,%;
干球温度(进气温度)下的饱和水蒸气压,kPa;P,
大气压,kPa。
附录D
NO→NO2氧化管的转化效率检查
(补充件)
(C1)
(C3)
(C4)
D1NO→NO2氧化管转化效率检查时,NO-→NO2氧化管与NO,比长式气体检测管的连接参见图DI。6
dhtomt dahh?
NO标气
1止血夹;2、4、6-取样管;3—NO-NO2氧化管,5—NO2比长式检定管D2按使用说明书中有关规定对检测管装置进行操作。接采样器
D3准备工作完成后,打开NO标准气,让其先经过 NO→NO2氧化管再经过 NO?检测管,记录 NOz检测管示值。
D4按式DI计算出NO→NO2氧化管的转换效率:R' (%) :
式中:R
-—--NO-→NO2氧化管的转换效率,%;CNO2
MT 220—90
-NO2检测管指示出的测量值,ppm;NO标准气标称浓度,ppm。
附录E
机车排气检测装置与连接wwW.bzxz.Net
补充件)
E1用便携式气体检测仪对矿用柴油机车排气中CO、NO,排放浓度进行检测时,检测装置的连接参见图E1。
1-柴油机排气管;2—取样探头;3、5—取样管:4-过滤管;6一便携式cO、NO,气体检测仪
E1.1在煤矿井下或随机车检测时,取样管允许使用硅橡胶或乳胶管,但禁用聚氯乙烯塑料管。取样管与各部件连接处,不得有漏气现象。E1.2过滤管是由内径6mm,长为100~~150mm内装无碱玻璃棉的不锈钢管或玻璃管构成。管内无碱玻璃棉的装填要松驰堆积。如果便携式气体检测仪本身具有过滤装置,该过滤管在检测装置中可以不用。
E2用比长式气体检测管装置对矿用柴油机车排气中或巷道某位置空气中CO、NO的浓度进行检测时,检测装置的连接参见图E2和图E3。646
MT 220-90
1一柴油机排气管,2—取样探头;3、5—取样管;4—CO除干扰管或NO-NO2氧化管;6--CO或NO.检测管;7—负压吸入式采样器647
1—柴油机排气管;2—取样探头;3、5—取样管;4-CO除干扰管或NO-NO2氧化管;6—CO或NO,检测管;7—电子气体自动采样器
小提示:此标准内容仅展示完整标准里的部分截取内容,若需要完整标准请到上方自行免费下载完整标准文档。