首页 > 煤炭行业标准(MT) > MT 29-1977 少量煤样烟煤胶质层指数测定方法
MT 29-1977

基本信息

标准号: MT 29-1977

中文名称:少量煤样烟煤胶质层指数测定方法

标准类别:煤炭行业标准(MT)

标准状态:已作废

实施日期:1992-08-01

作废日期:2004-08-17

出版语种:简体中文

下载格式:.rar.pdf

下载大小:284774

相关标签: 煤样 烟煤 指数 测定方法

标准分类号

中标分类号:矿业>>固体燃料矿>>D20固体燃料矿综合

关联标准

出版信息

页数:7页

标准价格:12.0 元

相关单位信息

标准简介

MT 29-1977 少量煤样烟煤胶质层指数测定方法 MT29-1977 标准下载解压密码:www.bzxz.net

标准图片预览

MT 29-1977 少量煤样烟煤胶质层指数测定方法
MT 29-1977 少量煤样烟煤胶质层指数测定方法
MT 29-1977 少量煤样烟煤胶质层指数测定方法
MT 29-1977 少量煤样烟煤胶质层指数测定方法
MT 29-1977 少量煤样烟煤胶质层指数测定方法

标准内容

中华人民共和国煤炭工业部
部标准
少量煤样烟煤胶质层指数测定方法MT 29—77
本标准适用于煤田地质勘探煤样量不足时测定烟煤胶质层指数。但不做仲裁用。内内
方法要点:本标准是以GB479--64烟煤胶质层指数测定装置为基础,用小型砖垛、煤杯、磁码,以少量煤样测定烟煤胶质层指数。
、仪器设备和材料
1.仪器设备:
(1)采用复式胶质层测定仪测定胶质层指数。仪器有带平衡铊的(图1)和不带平衡铊的(构造除不带平衡外其余同图1)两种类型。(2)煤杯(图2a)的规格如下:材质:45号钢;
外径:60毫米;
杯底内径:29毫米;
从距杯底50毫米处至杯口内径:30毫米;从杯底到杯口的高度:110毫米。煤杯使用部分的杯壁应当光滑,不应有条痕和缺凹。每使用五十次后,应检查一次煤杯使用部分的直径。检查时,顺其高度每隔10毫米测量一点,共测六点,测得结果的平均数与乎均直径(29.5毫米)相差不得超过0.5毫米。煤杯底不得有高度氧化层堵塞析气孔。杯底和压力盘的规格及其上面的析气孔的布置方式如图2b和图2c。(3)“胶质层层面探针”(简称探针”),由钢针和铝制刻度尺组成(图3)。钢针直径为1毫米下端是钝头。刻度尺上刻度的单位为1毫米,刻度线应平直清晰,线粗0.1~0.2毫米。对于已装好煤样而尚未进行试验的煤杯,用探针测量其纸管底部位置时,刻度指针应指在零点上。(4)胶质层仪器的加热装置由上部砖垛(图4a)、下部砖垛(图4b)和电热元件组成。砖垛质量应符合YB395—63粘土质耐火制品。
(5)调压变压器:容量5千伏安。附电流表0~30安,电压表0~250伏。也可用程序控温自动记录仪或其他调温仪器,控制加热温度。(6)电热元件:采用硅碳棒,应能符合第21条所规定的升温速度及温度要求。硅碳棒的规格和要求如下表:
中华人民共和国煤炭工业部发布煤炭科学研究院北京研究所
辽宁省煤田地质勘探公司
1977年5月1日实施
(米)
(蔻米)
MT 29-77
(毫米)
(毫来)
硅碳棒
总长度
(毫米)
每根硅碳棒
电阻值
(欧姆)
>2. 5~4. 0
在煤杯下面装置两支电阻值相近的硅碳棒,串联使用。其线路连接法如图5。联接时,用厚为0.2~0.4毫米不锈钢、铝或铁制夹子。硅碳棒间中心距离约为25毫米,硅碳棒不需用瓷管或石英管套上。(7)热电偶及高温计:精度为1级的高温计。附能测量到650℃相应的热电偶。2.材料:
(1)上下垫:煤杯内用厚为0.1~0.3毫米、直径为28毫米的薄石棉圆垫。(2)周围纸:用长约95毫米、宽为54~~58毫米的滤纸条。(3)纸管:直径2.5~3.0毫米、高约55毫米香烟纸制。(4)记录纸:用毫米方格纸。
二、试验的准备
3.测定进行时,煤样横断面上所承受的压强(P)应为1.0公斤/厘米2。压强检查方法如下:
(1)不带平衡铊的仪器用下列公式检查压强:LG L,(AP-G) -- L2G2
式中:L~
活轴轴心13与杠杆上磁码挂钩20的距离(厘米),磁码和挂钩的总重公斤);
一一从活轴轴心13到压力盘与杠杆联结的轴心17的距离,等于20厘米;L.
一压力盘16的重量(公斤);
L.一一从活轴轴心13到杠杆(包括记录笔部件)的重心的距离(厘米)。该重心用实测方法求出;G杠杆及记录笔部件的重量公斤);-
煤样上承受的压强,等于1.0公斤/厘米);煤样横断面的面积,约等于6.8(厘米)\,其计算公式如下:A = 3. 14 × D3此内容来自标准下载网
武中:I)--—-煤杯使用部分的平均直径(厘米),等于2.95厘米。(2)
为检查压强,应出公式(1)中各项距离和重量,并代入该式。如式的两端数字不相等,则应适当调整磁码重尬,直到式的两端数字相等为止(2)带平衡的仪器,首先调节平衡铊的位,使其与带压力盘和记录笔部件的杠杆平衡(两边力短相等,杠杆成水平),再将平衡铊固定。用下列公式检查压强:LG=L,AP
式中各符号的意义与本标准第3条公式(1)相周。(3)
量出式(3)中各项距离和重量,代入(3)式后,如式的两端数值不相等,则应调整码重量,直到式(3)的两端数值相等为止。
4.热电偶及高温计校正后使用,并附以温度校正表。至少每季度校正一次,在每次更换或重焊热电偶后,应重新校正。
5.制备胶质层测定用的试样时,先将试样破碎至粒度小于3毫米,用1.4比重液进行减灰后,再将395
MT 29-—77
其制成粒度小于1.5毫米,以供试验用。试样必须严格防止氧化,为此,试样应装在严密、避光的容器中,储存在阴凉处
6.用香烟纸在光滑的细钢棍上.,粘制一个测定胶质层层面用的直径为2.5~3.0毫米、高度约为55璧米的单层纸管,应能很容易地把钢棍从纸管中抽出来。7.用厚度为0.1~0.3毫米的石棉纸做两个直径为28毫米的石棉圆垫,在上部石棉圆垫中间有供第6条所述的纸管穿过的小孔。
8.在试验前应仔细将煤杯、杯内壁、杯底及压力盘上所附着的焦屑、炭黑等用金钢砂布(1亏号为宣)清除干净,并把各部件的表面擦光。如杯底及压力盘的孔堵塞时,用针穿通各析气孔。9。将杯底放入煤杯中,务使其顺杯底沟槽落到尽底。先把下部石棉圆垫铺在杯底上,再在杯内下部沿杯壁围上-条宽约55毫米、长约95毫米的滤纸条,把带有香烟纸管的钢棍放在下部石棉圆垫的中央,用固定导板把钢棍固定,并保持垂直状态。10.将容器内的试样以不同的方向翻转数次,使其充分混合均勾后,称量出两份煤样,每份试样重然为23±0.2克。
1!.将每份试样分两次装入煤杯中,每装一次用金属针平整煤面,但不得捣固。12.试样装完后,将固定导板暂时取下,再仔细平整好煤面,把上部中间带孔的石棉圆垫小心地铺在煤样上,并将滤纸边折于石棉圆垫上,再放上压力盘,装上固定导板,用螺丝固定。13.将装好的煤杯放入上部砖垛的炉孔中,把压力盘与杠杆连接好,压力盘应垂直放置在煤杯中间,防止碰杯璧,挂上码,并把杠杆调节到水平。14.如试样在试验中或已知生成流动性很大的胶质体时,在装样时,应用石棉绳或玻璃丝布,在滤纸和上部石棉圆垫上沿杯壁围圈,再放上压力盘,使石棉绳或玻璃丝布把压力盘与煤杯之间的缝隙严密地堵起来。
15.在整个装样过程中,香烟纸管应保持垂直状态。将细钢从煤杯纸管中轻轻抽出(稍加旋转),勿使纸管抽出或煤样落入纸管中。否则,应重新装样。然后,将热电偶插入煤杯测温孔底部。16.用探针通过固定导板小孔,插入纸管内,探针与下部石棉圆垫接触,此时,探针标尺读数应为琴,如不在零点,应加以调整。17.检查线路,分清指示前杯和后杯温度的热电偶和控制电钮,并记录煤杯编号和热电偶编号。18.将记录纸绕在记录转筒上,记录纸的宽度与记录转简的高度相同,其长度略大于转简圆筒,并使该纸上所有水平线端在接头处彼此衔接,调节记录转简的高低,使其能同时记录前、后杯的两个体积的线。
19.检查记录转筒的运转情况是否正常,应以记录转简的转速在130分钟时记录笔能绘出长度为130土2毫米的线段为准。每月应检查一次记录转简转速,检查时,应至少测量70分钟所绘出的线段的长度,并调整到合乎标准。
三、试验步骤
20.准备工作完后,通电加热,控制杯底升温速度。时间记录以时钟为准。21.加热时,应均匀升温,在最初20分钟内,以大约每分钟12℃的速度升到250C。250℃以后以每分钟升高3(,每10分钟记录一次温度及时间,至640℃为止。在300~550℃期间,每10分钟实际温度与应达到的温度的差不应超过5℃,其余时间内不应超过10℃。否则,试验应作废。22在温度到达250℃时,用调节螺丝将记录笔尖接触到记录转筒上,先用手将记录转筒旋转一周,划上·一条“零点线”,再将笔尖对推起点,开始记录体积曲线。23.对般试样,测量胶质层层面是在体积曲线开始下降后几分钟开始,到大约550℃时停止。如试验煤的休积曲线星山型、之山型、大之字型或生成流动性很大的胶质体时,其胶质层层面的测定可适当地提前停止,一般可在胶质层最大厚度出现后,再对上、下部层面各测1~2次即可停止,并立即用石396
MT 29--77
棉绳或石棉绒把压力盘上探测孔严密地堵起来,以免胶质体溢出。如胶质体溢出时,应重新试验。24测量胶质层上部层面时,须将探针通过固定导板和压力盘中央测孔,小心地插入纸管中,将刻度尺放在固定导板上,将探针继续缓缓地插入,直到其下端接触到胶质层层面时,用手拿住探针不使其落入胶质体中,同时记下探针标尺上的读数及时间(从250℃时起算的时间,以分为单位)。25.测量胶质层下部层面时,应将探针穿过胶质体,直到半焦的坚固层为止。同时读记下部层面的数学及时间。
26.测胶质层上、下部层面,按记录转筒上所记录的体积曲线及胶质体的特性来确定。(1)当曲线呈平滑或微波型时,上部层面每4分钟测定-次,下部层面每8分钟测定一次。(2)当曲线呈波型时,按型状测定上、下部层面、在体积曲线上升到最高点时,测量上部层面,当体积曲线下降到最低点时.测量上部层面和下部层面。(3)当曲线星之山型或之字型时,在软化后,曲线上升刚拐弯停留时,开始测上部层面及下部层面,当曲线下降到最低处时,立即测上部层面,以后每个峰谷测定方法相同,按之字型曲线加工作图。如遇曲线中星山型部分,测定方法与本条第(4)款相同。(4)当曲线呈山型时,在软化后,曲线一直上升较陡,测下部层面曲线不下降时,上部层面每4分钟测定·次,下部层面每8分钟测定次。(5)当曲线星平滑斜降型时,遇结焦性不好的煤,在测定胶质层下部层面时,往往不明显,一穿即达杯底。如遇此情况时,可暂停10~15分钟左右,待层面恢复,然后,以每15分钟不多于一次的频数同时测量胶质层上、下部层面,以达到3~4点。27.胶质层测定试验在温度到达640℃时停止。如遇大山型到640C体积曲线仍继续下降时,在此温度保温10分钟,或待体积曲线呈水平后,3~5分钟试验即可停止。此时,调节螺丝使记录笔离开转简,关闭电门,卸下码,使仪器冷却。28.当胶质层测定结束后,如需用该仪器进行下一次试验,必须等到上部砖垛完全冷却,或换另一上部砖垛才可进行。
四、曲线的加工及胶质层测定结果的确定29.由记录转简取下记录纸。在体积曲线上方水平方向标出温度(按本标准第21条所达到的温度),在下方水平方向标出时间。在体积曲线的下面,根据测得胶质层上、下部层面的数值(纵坐标)与对应的时间(横坐标)标出各点,分别以平滑的线加以连接,得出上、下部层面曲线。如按上法连成的层面曲线之字型,则应另外通过之字型的中间部分,连成平滑曲线做为最终的层面曲线(如图6)。30.量取胶质层上、下部层面曲线之间的最大距离(读准到0.5毫米)作为胶质层最大厚度(如图6)以符号表示。
31.盘取体积曲线的终点线与零点线间的垂直距离(读准到0.5毫米)作为最终收缩度(如图6)以符号X.轰示。
32.按述规定整理完了的曲线图,应标明试验的号码,贴于记录表上一并保存。33.体积曲线类型与GB479—64烟煤胶质层指数测定方法第45条相同。等。
31.如1果测得的胶质层厚度为零时,在报告y。值时,应注明焦块的熔合状况。如呈粉状的或凝结的35.成焦率按下式计算:
式中:G·煤样重,克;
a”半焦重,克。
或从成焦率结果换算表查得。
成焦率%一%
%×100
注:按煤样重23克换算。
MT29-77
成焦率结果换算表
36.同一化验室和不同化验室允许差不应超出下列规定:同一化验室
胶质层厚度y,≤20毫米时
>20毫米时
不同化验室
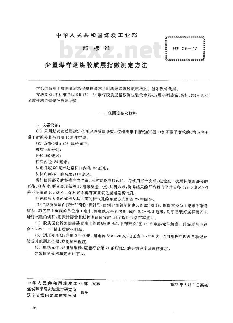
图1带平衡铊的胶质层指数测定仪示意图0.7
1底座,2水平螺丝;3-立柱;4—石棉板;5—下部砖垛:6接线夹头;7硅碳棒;8—上部砖垛9—煤杯;10—测温孔;11—固定导板;12—平衡铊;13、17—活轴;14-杠杆;15-探针;16—压力盘;18一方向控制板;19—方向柱,20磁码挂钩;21一记录笔22—记录转简;23—记录转简支柱;24—码;25~固定螺丝398
MT 29-
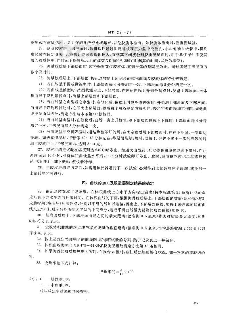
图3胶质层层面探针
MT 2977
图4b用硅碳棒加热的下部砖垛
图4a上部砖垛
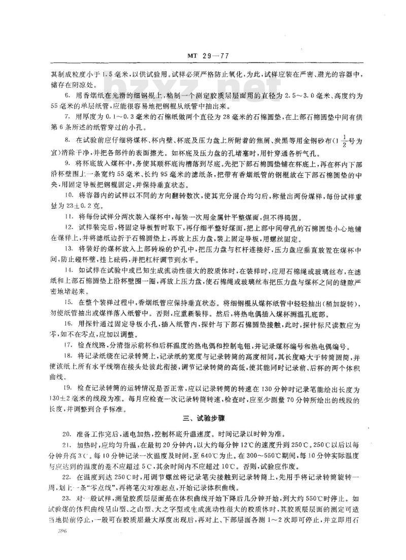
0~250V
用调压器控制的硅碳棒
加热系统线路连接图
MT 29—77
温度(℃)
250 280 310 340 370 400 430 460 490 520 550 580 610640010203040
70 80 90 100 110 120 130
时间(分)
胶质层加工曲线示意图
小提示:此标准内容仅展示完整标准里的部分截取内容,若需要完整标准请到上方自行免费下载完整标准文档。