首页 > 煤炭行业标准(MT) > MT/T 633-1996 地下水动态长期观测技术规范
MT/T 633-1996

基本信息

标准号: MT/T 633-1996

中文名称:地下水动态长期观测技术规范

标准类别:煤炭行业标准(MT)

标准状态:现行

发布日期:1996-12-30

实施日期:1997-11-01

出版语种:简体中文

下载格式:.rar.pdf

下载大小:234204

相关标签: 地下水 动态 长期 观测 技术规范

标准分类号

中标分类号:矿业>>地质矿产勘察与开发>>D14水文地质勘察

关联标准

出版信息

出版社:中国煤炭工业出版社

页数:6页

标准价格:10.0 元

出版日期:1997-11-01

相关单位信息

起草人:王梦玉

起草单位:煤炭科学研究总院西安分院

提出单位:煤炭工业部科技教育司

发布部门:中华人民共和国煤炭工业部

标准简介

本标准适用于矿区地下水动态长期观测,是制定地下水动态长期观测规划、设计、工程质量检查、观测报告编写、审查的依据。 MT/T 633-1996 地下水动态长期观测技术规范 MT/T633-1996 标准下载解压密码:www.bzxz.net

标准图片预览

MT/T 633-1996 地下水动态长期观测技术规范
MT/T 633-1996 地下水动态长期观测技术规范
MT/T 633-1996 地下水动态长期观测技术规范
MT/T 633-1996 地下水动态长期观测技术规范
MT/T 633-1996 地下水动态长期观测技术规范

标准内容

MT/T 633—1996
本标准是根据煤炭工业部《煤炭资源勘探地表水、地下水长期观测及水样采取规程》(1980年版)中的有关章条和其他国家标准、行业标准中的有关规定,结合近15年来生产实践的经验制定的煤炭行业标准,在技术内容上与引用标准等效。本标准对地下水观测方法的自动化问题,由于目前煤矿区应用较少,故未作规定,但应尽可能采用先进的观测仪表及自动控制技术。本标准由煤炭工业部科技教育司提出。本标准由煤矿安全标准化技术委员会归口。本标准起草单位:煤炭科学研究总院西安分院。本标准主要起草人:王梦玉。
本标准委托煤炭科学研究总院西安分院负责解释。472
1范围
中华人民共和国煤炭行业标准
地下水动态长期观测技术规范,MT/T 633--1996
本标准适用于矿区地下水动态长期观测,是制定地下水动态长期观测规划、设计、工程质量检查、观测报告编写、审查的依据。
2引用标准
下列标准包含的条文,通过在标准中引用而构成为本标准的条文。本标准发布时,所示版本均为有效。所有标准都会被修订,使用本标准的各方应探讨使用下列标准最新版本的可能性。GB/T12719--91矿区水文地质工程地质勘探规范供水水文地质勘察规范冶金工业部(1979)煤炭资源地质勘探地表水、地下水长期观测及水样采取规程煤炭工业部(1980)矿区水文地质工程地质普查勘探规范地质矿产部(1982)矿井水文地质规程煤炭工业部(1984)煤矿防治水工作条例煤炭工业部(1993年修订)3一般要求
3.1在矿区进入详查阶段即应选择有代表性的井、泉、钻孔、生产矿井、地表水等进行观测,勘探阶段应进一步充实和完善观测工作,勘探结束后应移交给矿山部门继续进行。3.2在矿区存在地表水体的情况下,地下水与地表水应统一进行观测,提供完整的地下水动态长期观测资料。
3.3水文地质条件复杂的矿区,应尽可能在一个完整的水文地质单元内,分别选择地下水补给、径流与排泄区有代表性的观测点组成观测网。3.4对矿区供水和矿坑充水有意义的含水层、地表水体,以及矿坑突水点等,必须设立观测点,进行动态长期观测。
3.5地下水动态长期观测应包括水位、流量、水温、水化学成分、气体成分、物理性质等项目。一般每10d应观测一次水位、流量、水温,雨季、矿坑突水期应加密观测。水质成分和气体成分可取季节性和人为影响时期的代表水样分析化验,但每年不得少于2次。并且观测工作应在同~一天进行。3.6在进行地下水动态长期观测的同时,应收集有关的气象资料,必要时可建立矿区简易气象站。3.7地下水观测准确度,水位应准确至厘米,流量应准确至公升,水温应准确至0.5℃。3.8地下水动态长期观测设施应采取有效保护措施,观测所使用的工具、仪表应经常检查、校对和维修。
4地下水的观测
4.1观测网的布置
4.1.1矿区地下水动态可划分为气象型、气象-水文型、水文型。长期观测工作应按不同类型的特点,布中华人民共和国煤炭工业部1996-12-30批准1997-11-01实施
置观测网。
MT/T 633-1996
4.1.2观测网由观测点、线组成,一般应能覆盖从补给区至排泄区的整个地下水系统。对与矿坑充水和矿区供水有关的含水层、构造带、地表水体等应能进行观测。在地下水系统范围过大的情况下,观测网允许以矿区为主缩小范围,但必须能控制矿坑排水后的降落漏斗。4.1.3长期观测孔一般应地下水的流向布置。若矿区内有自然或人工排泄点时,应以排泄点为中心布置至少两条互相垂直的观測线。4.1.4了解地下水与地表水联系的观测孔(点),应垂直于地表水流向布置观测线。在河流流入和流出矿区的地段,亦应布置垂直于河流的观测线。4.1.5观测大气降水入渗情况的观测孔(点),应结合小流域均衡观测,沿地下水流向布置观测线,必要时可布置两条互相垂直的观测线。4.1.6矿坑突水点和矿区水源地的地下水动态观测,应以矿坑和水源地为中心,布置观测线。4.2地下水观测
4.2.1观测工作前或工作过程中,应掌握以下的资料:1:2.5万矿区水文地质图,1:5000~1:1万观测地段水文地质图;含水层顶板埋深线及等厚线图;含水层等水位线图;
煤层底板等高线图;
受水威胁煤层顶、底板等水压线图,地下水水文化学图;
水文地质部面图;
钻孔抽水试验资料;
以往动态观测资料;
历年气象、水文资料。
4.2.2观测孔应根据观测目的和要求,做好洗孔和隔离止水工作,其质量应符合有关规程。若有堵塞,应及时清理。
4.2.3水位观测可根据实际情况进行选择。一般可采用电测水位计、自计水位仪或测钟测量,有条件的矿区可采用集中控制遥测系统。4.2.4水温观测应采用缓变温度计或热敏温度计。观测时应将温度计置于观测的含水层的深度,时间不少于 10 min。
4.2.5对泉、井、老窑与生产矿井,应选择揭露主要含水层流量大,并能反映不同水文地质特征的出水点进行观测。
4.2.6对民井观测可按3.5条规定进行。应注意静止水位的变化,必要时可进行简易抽水试验,形成一定的水头降低,直到水位稳定2h后为止。4.2.7对生产矿井突水点的观测一般可按3.5条规定进行。对井巷所揭露的大型突水点,在抢险救灾过程中,应加密观测,必要时每1~2h观测一次,并相应加密全部观测点的动态观测工作。4.3原始记录和资料整理
4.3.1观测的原始记录必须认真填写,内容齐全、清晰,不得涂改。各项观测成果,必须当日整理检查,如有疑点或异常时,应在翌日复测纠正。原始记录应及时整理装订成册。4.3.2根据观测内容,一般需编制下列资料:地下水位、流量、降水量、水温等动态变化曲线图;地下水等水位(压)线图;
地下水化学图;
水质化学分析成果表;
动态统计表;
MT/T633--1996
水中微量元素、气体成分、细菌检验及其他专门分析的统计表。5地表水的观测
5.1河流观测的主要内容有:水位(包括洪水位)、水深、流速、水质、结冰厚度等,必要时应测定含砂量。对与矿区内充水含水层可能有水力联系的河流,应进行河流漏失量或补给量的测定。5.1.1河流观测站位置选择:
5.1.1.1河流观测站应选择在顺直匀整的河段。顺直河段的长度一般不少于洪水时主河槽河宽的3~5倍。
5.1.1.2河流观测站的水流要平稳,避开回流、死水及有显著比降的地段。5.1.1.3应避开妨碍观测工作的地物、地貌、冰塞、冰坝及工业生产中排泄废水、污水的地点。5.1.1.4观测站的上、下游附近,不应有砂洲、浅滩、淤积故道(牛轭湖)。5.1.1.5山区河流观测站应选择在急滩或窄口的上游,水流比较稳定,河底比较平坦的河段。5.1.2河流观测要求:
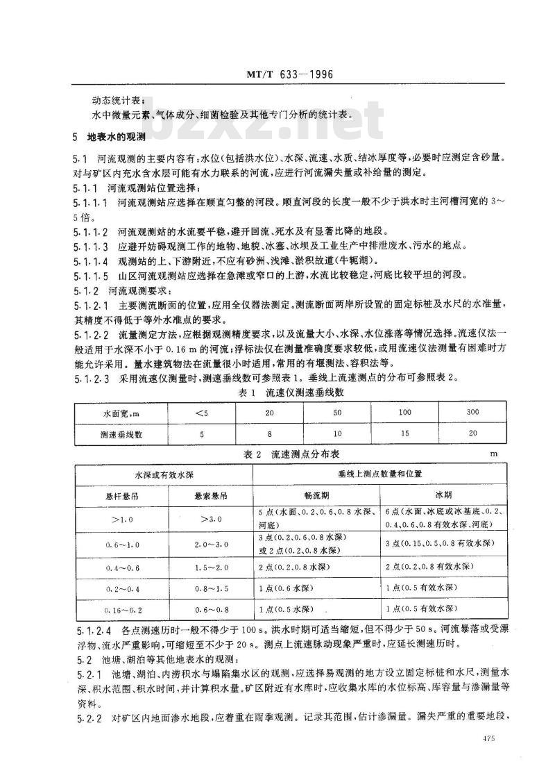
5.1.2.1主要测流断面的位置,应用全仪器法测定。测流断面两岸所设置的固定标桩及水尺的水准量其精度不得低于等外水准点的要求。5.1.2.2流量测定方法,应根据观测精度要求,以及流量大小、水深、水位涨落等情况选择。流速仪法一般适用于水深不小于0.16m的河流;浮标法仅在测量准确度要求较低,或用流速仪法测量有困难时方能允许采用。量水建筑物法在流量很小时适用,常用的有堰测法、容积法等。5.1.2.3采用流速仪测量时,测速垂线数可参照表1。垂线上流速测点的分布可参照表2。表1流速仪测速垂线数
水面宽.m
测速垂线数
水深或有效水深
悬杆悬吊
0. 2~0. 4
悬索悬吊
表2流速测点分布表
垂线上测点数量和位置
畅流期
5点(水面、0.2、0.6、0.8水深、6点(水面、冰底或冰基底、0.2、河底)
3点(0.2、0.6、0.8水深)
或2点(0.2、0.8水深)
2点(0.2、0.8水深)
1点(0.6水深)
1点(0.5水深)
0.4、0.6、0.8有效水深、河底)3点(0.15、0.5.0.8有效水深)2点(0.2、0.8有效水深)
1点(0.5有效水深)
1点(0.5有效水深)
5.1.2.4各点测速历时一般不得少于100s。洪水时期可适当缩短,但不得少于50s。河流暴落或受漂浮物、流水严重影响,可缩短至不少于20s。测点上流速脉动现象严重时,应延长测速历时。5.2池塘、湖泊等其他地表水的观测:5.2.1池塘、湖泊、内涝积水与塌陷集水区的观测,应选择易观测的地方设立固定标桩和水尺,测量水深、积水范围、积水时间,并计算积水量。矿区附近有水库时,应收集水库的水位标高、库容量与渗漏量等资料。
5.2.2对矿区内地面渗水地段,应着重在雨季观测。记录其范围,估计渗漏量。漏失严重的重要地段,475
应在汇水范围内分段观测其漏失量。6水样采取
MT/T633—1996
6.1水样按其分析目的和内容的不同,分为简易分析样、全分析样、细菌检验样和专门分析样。各种水样采取数量一般要求:
简易分析样1~1.5L
全分析样2.5~3L
细菌检验样0.5L
专门分析样5L
6.2长期观测点(站)的水样采取一般按季进行,每年至少采取两次。地下水化学成分不稳定时,应增加采样数。
6.3采取水样前,必须将水样瓶洗涤干净,并在采样时用采取水样的水再次冲洗。细菌检验样的水样瓶,在取样前应进行高压灭菌消毒,并遵照化验单位的要求进行清洗消毒。6.4在探井、民井、泉、河流、湖泊、池塘中采取水样,应在出水口中心处或离岸边0.5m以外的水面下采取。采样时,应保证水样不受外界污染,尽量避免混入岩石微粒及悬浮物。6.5抽水过程中采取水样,可将水样瓶伸入出水口中心处采取,并同时采备用样一个。长期观测孔如取样,应先进行抽水。抽出水的体积应大于孔(井)中水柱体积的1.5~2倍,使钻孔中水柱更新,然后按抽水过程中取样方法采取。也可将取样器或水样瓶下入含水层深度采取。6.6采取气体样,一般采用排水集气法,采满气体后,在水中塞好瓶盖,瓶口要严密封闭。气体瓶在送到化验室前,应始终保持倒置。
6.7特殊水样采取应与化验单位联系,并按其要求采取。6.8采取水样时,应在现场初步鉴定水的颜色、气味、透明度等物理性质。水样采取后,应立即包装好,填写标签,注明化验项目,送往化验单位。细菌检验样应按有关规定的时间要求,及时送样。
6.9做侵蚀性二氧化碳分析的水样,采取数量为0.5L,采取后应加入5g碳酸钙粉末。6.10做重金属分析的水样,为防止水样瓶壁对重金属的吸附损失,必须先用不含重金属的纯硫酸对水样瓶进行酸化处理。wwW.bzxz.Net
6.11对含有机物质的水样,为控制脱硫作用,取样时必须在每升水中加入1mL三氯甲烷(CHCL:)或甲苯(C,H,CH,)。
6.12做光谱分析用的水样,为防止水样在水样瓶中保存时有微粒组分富集,有条件时,应在现场用白金或陶瓷锅进行蒸馏,取得干阔残余物的样品,送化验室作分析化验。476
A1量水建筑物法使用工具的制作要求MT/T 633---1996
附录A
(标雅的附录)
A1.1容积测流容器,一般可用木板、钢板、混凝土或浆块石做成,容积的大小可根据水量的大小而定,一般不应小于1m2。
A1.2堰测法:一般用矩形堰,梯形堰,三角堰。堰板一般用木板或铁板制成,应平整光滑。堰口边应做成坡度45°的斜坡。堰下水流应形成自由落体。A1.3矩形堰适用于大于50L/s的流量。矩形堰堰板顶应严格保持水平,顶宽一般为2~5倍最大堰上水头,最小不少于0.25m,最大不宜大于2m。A1.4梯形堰适用于10~300L/s的流量。采用坡度1:0.25的梯形缺口堰板。堰口应严格保持水平,缺口底宽应大于3倍堰上水头,般应在0.25~1.5m范围内。A1.5三角堰适用于1~70L/s的流量。采用底角为90°的等腰三角形缺口堰板,使其分角线恰好在垂线上。堰上水头不宜超过0.3m,最小不宜小于0.05m。A2各种水样化学分析内容
A2.1简易分析:物理性质、总硬度、干阔残渣、pH值、氯离子、硫酸根、重碳酸根、钙、镁、钾、铁离子等项目。
A2.2全分析:除做简易分析项目外,还需做水的暂时硬度和永久硬度,游离和固定及侵蚀性二氧化碳,耗氧量及亚硝酸根、碳酸根、三价铁、铝、铵等离子,过锰酸钾、二氧化硅、硫化氢、固形物、碱度等项目。
A2.3细菌检验:检定1 mL水中的细菌总数,测定大肠杆菌指数,分析传染病等。A2.4专门分析:分析项目取决于样品分析的目的。-般分析水中的铜、铅、锌、砷、汞、钻、铀、氟等稀有和有害离子的含量,或按专门目的规定的项目进行分析。477
小提示:此标准内容仅展示完整标准里的部分截取内容,若需要完整标准请到上方自行免费下载完整标准文档。