首页 > 电子行业标准(SJ) > SJ/T 207.1-1999 设计文件管理制度 第1部分:设计文件的分类和组成
SJ/T 207.1-1999

基本信息

标准号: SJ/T 207.1-1999

中文名称:设计文件管理制度 第1部分:设计文件的分类和组成

标准类别:电子行业标准(SJ)

标准状态:现行

发布日期:1999-08-26

实施日期:2002-01-01

出版语种:简体中文

下载格式:.rar.pdf

下载大小:418990

相关标签: 设计 文件 管理制度 分类 组成

标准分类号

标准ICS号:综合、术语学、标准化、文献>>01.110技术产品文件

中标分类号:机械>>机械综合>>J01技术管理

关联标准

替代情况:SJ 207.1-1982 SJ/Z 2583-1985 SJ/T 10629.1-1995

出版信息

出版社:工业电子出版社

页数:20页

标准价格:16.0 元

出版日期:2002-01-01

相关单位信息

起草人:李善贞、赵永利、李尚厚、冼锦荣、吴家举、傅著、张宁

起草单位:中国电子技术标准化研究所、国营大众机械厂、北京兆维电子(集

归口单位:中国电子技术标准化研究所

提出单位:中国电子技术标准化研究所

发布部门:中华人民共和国信息产业部

标准简介

本标准规定了电子产品设计文件的基本要求、产品的分级、设计文件的分类和组成。本标准适用于电子产品设计文件的分类和成套。其他产品的设计文件也可参照采用。 SJ/T 207.1-1999 设计文件管理制度 第1部分:设计文件的分类和组成 SJ/T207.1-1999 标准下载解压密码:www.bzxz.net

标准图片预览

SJ/T 207.1-1999 设计文件管理制度 第1部分:设计文件的分类和组成
SJ/T 207.1-1999 设计文件管理制度 第1部分:设计文件的分类和组成
SJ/T 207.1-1999 设计文件管理制度 第1部分:设计文件的分类和组成
SJ/T 207.1-1999 设计文件管理制度 第1部分:设计文件的分类和组成
SJ/T 207.1-1999 设计文件管理制度 第1部分:设计文件的分类和组成

标准内容

ICS 6F.118
中华人民共和国电子行业标准
SJ/T 207. 1 — 1999
设计文件管理制度
第1部分:设计文件
的分类和组成
Management system for design documentsPart 1: Classification and composition of design documpents1999 -08 -26发布
1999 -12-01 实施
中华人民共和国佰息产业部
1范围
2引用标准.
定义
4莱本要求
5产品的分级
6设计文件的分类
了没计文件的成含法
附录(提示的附录用计算机缩制的没计文件生成流程图附录B【提示的附录】文件名帝名附录C(提示的附录)设计文件或套性附录(提示的附录)弹沐程序圈(
本标准是对$207.1一82设计文件的营现度设计文件的分类和组成、/么258385软件产品设计文件的组成编制3以及SI/Tt529.1一1995计算机辅动设设计文件管理制度基本要求的修订。本标准的汀版与前嵌相比,主要变化如下:在格式上按照GB/T1.1一1993标准化工作导则第1单元:标准的起草与表述放则第1部分:标准综写的蛋本规定》的规定进行修订:5)在标准的内容上,主要变化如下::增证“定义”-章,同时指出有关较件的我他定义见心B/T11457一1995款件工程术语;
增加软件产品设计文件成套性的种规定:明确软性是从开发、生产、测试、维护全过程作为成套性要求:“一增附录A中的4和A5。
5]/T20设计文性管理制虚多系列标推,目前包括以下五个部分:第1部分:设计文件的分类和组成:第2部分:设计文丹的路式
第3部分:文字内容和表格形式没计文许的编制方法;第4部分:较计文件分类编号;
第5部分:设计文件的更改:
本标措的谢录A录乃、录和谢录乃都是提的附录。本标自签之日起代整并废F.207.1—82、SJ/725-85以及SJ/T10629.1-1995
本标准由中当电授术标连化究新归二。本标准起益单位:中厚电子技术标准化究所、国营大众机城厂、北亨兆址电于(英团)有限责任公司。
本标推主要起草人:幸裤贞、赵永礼、本尚厚、洗锦荣、昊家举、博萃、张宁。本标难于1956年首次发、1966年第-次惨订、1982年第二次修订、198R年确认。中华人民共和国电子行业标准
设计文件管理制度
第1部分:设计文件的分类和组成Managenaem aystem for deslen docimientsPartl: Clasdfication and coaposdtlon f design documents1范围
ST/T 207.—1999
代替SJ 207 1 —B2
SJ/Z 2583 — B5
SJ/T 10629.1 1995
本标准规定了电子产品设计文件的基丰要求、产品的分级、设计文件的分类和组成,本标准适用于电予产品设计文件的分费和皮套。其他产品的设计文件也可参照采用。2引用标准
下列标准所包含的签文,遵过在本标准小引用而拘成为本标准的条文。本标准出版旺,所示版本均为有效,所有标准部会裁修订,使用本标难的各方应探讨注用下列标准最新版本的可能性。
GB11457—1995软件工程术语
S1207.4一1999设计文件警理制度第4部分:证计文件款编号3定支
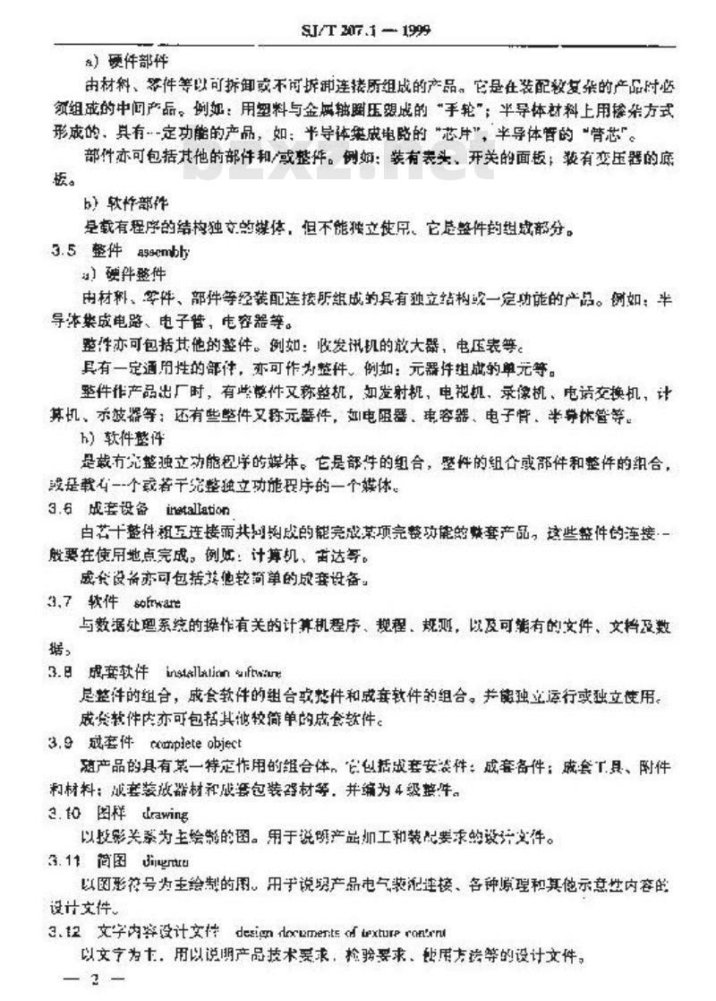
本标准采用卡划定文,其他定义吨CB11457。3.1设计文件designdocument
记录设计信息的媒悼,
3.2设计文件管玛制度managementaystemfordesigdocuucnts对产品没计文件的成变、希号、代号、格式、编号、缩制和管班等所作的一系列舰定。3.3等件par
不采用装配二序而制成的产品。例如:车制的“轴”;用金属或合金转成的“机壳”;用塑料正塑的“把手“;洗骨架的“线圈”;涂程的“灯丝”:阈蚀的“印制板”。3.4部件seabussembly
中华人民共和国信息产业部1999-0日-26批准1999-12-01实施
2)硬件部件
SI/T 20F.1 1999
由材科、累件等以可拆卸或不可拆卸连接所组成的产品。它是在装配教复杂的产品时心须组成的中间产品。例如:用望料与金展轴压想成的“手轮:半导体材料上用惨杂方式形成的,具有·-定功能的产品,如;半导体巢成电路的“芯片”,半导体督的“管芯。部件亦可包括其他的部件和/或整件。例如:装有表头,开关的面板,装有变压器的底板。
b)软作部件
是载有程序的结构独文的媒体,但不能独立使尿。它危整件约组盘部分。3.5整件a9cmbh
a)硬件整件
由材料、等件、部件等经装配连接所组成的具有独立结构或一定助能的产品。例如:半导体架成电路、电子贫,电容器等。整件亦可包括其他的整件。例如:收发讯机的放大器,电压表等。具有一定通用性的部件,亦可作为整件。例如:元器件组此的单元等。整件作产品出厂时,有些整件又称整机,如发射机,电视机,录像机,电请交换机,计其机、示波器等:还有些整件又称元喜件,如电阻器,电容器、电子肯,半学怀管等。h)软件整件
是载有完整独立动能视序的媒体。它是部件的组合,整件的组合成部件和整件的组合,或是载一个载若究整独立功能是序的一个媒体。3.6成套设备inatallation
白若十整件祖互连接而共问均改的能完成革项完龄功能的账套产品,这些整件的连接·-股要在使用地点完成,例好:计算机、苗达等。成参设备亦可包括其他轻简单的成套设备:3.7软件80frware
与数据处系统的操作有关的计算机程序、规程,规则,以及可情有的文件、文挡及数据,
3.日成套软件inssllalinn ftwiung是整件的组合,成食软件的组合实些件和成套教件的组合。并能独立运行或独立使用。感负款件内亦可包括其泄较简单的感套款性。3.9套件ceamnpleteobject
随产品的具有某一特定作用的组合体,“它创括成套安装件:成套备件:成套工.具、附件和材料:成套装微器材和成包装器材等,并编为4级整件。3.10图样drawing
以投影关系为主绘龄的图。用于说明产品如工和装配要求的设计定件。3.11简图Jingntru
以图形符号为主绘制的用。用于说明产品电气装连接、各钟原理和其他示意性内容的设计文件。
3.12文学内穿设计文性designdoepmentfexturpronrnt以文疗为士,用以说明产品技术要求,检验要求,缺用方端等的设计文件,SJ/T 207.1 —. [999
3.13 表格形式设计文件 design docunente with table fomm以表格的形式说明产品的组成情况、相互关系等的设计文件,3.14草图daught;drai
设计产品时新绘制的原始器。它是供设计利生产部门使用的种临时性放计文件,草图也可用徒手方式绘制
3.15原图original drawing
供措绘脂医用的设计文件。
3.16prirruy dranirg: hase drawing经过有关人员签界共作为唯·先证的设计文件。3.17发制图copydrawing
以底图为依据所复制或显现的设计文件。3.拍用计件轨缩制品设计文件designdccumertswithcompulerurutret用计算乱编制的设计文件是指采用计算机技术编制的设计文件。以规定产品的距成,型式、结均尺、工作原理及在制造、调试、整改、使用、继修、贮存社运输时所必通的设计信息:也显组知些产和他用产品的基本依诺。用计算机编制的设注文件生成流程图见附录人(提示的附录):3.19初设文件,orginaldesigndocuvcnta卡经审查的用计算机弱制的资计文件。3.20基准没计文件mismaydesigndh:nwnta丝签署作为唯,凭证的用计算机确制的设计文件。3.211.作设计文件operational design docuner用求准设计文件真接生成供生产,管理便用的设计文件。3.2文件名Eilkenamx
用程序标识一个文件而使用的名字。本标准推荐的文件名命务方法贝附录B。3.23样体程序图dhawingofprognamimnmediuz表述程库装人在媒体!或存器中的装载情况的文件。3.24软件生产换作说明operatingdirectiamof softwarepμrodure把媒体上的信息复制或转储到指定的媒体上的操作步躁及方法的说明文件。3.25软件规范文本bunkfsltmne speuitiutior是记录款件开发过程技术倍息,提供有关运行环境,使用方法、推护手段的技术文件:4基本要求
4.1设计文件盛全而表述产品的软,硬件组成,型式,结构,接口,原理等设计信息以及在制造、验收、使用、维护和峰理时所必须的技术数据和说明。它是产品研究、设计、试制与生产实践验积实所形成的技术宽料,为组织生产和使用产品提供基本依据。4.2编制设让文件时,应据产品的杂程度,维承拉变、生产批些,凯织生产的方式以及试制与尝产等特点确定其内容和组成,在溃足妞织生产和使用要求的前提下,按照少而3
的源则缩创设计文件:
SJ/T 207.1 - - 1999
43产品设计文作励准确、游略,资计文件之间应协调。成文件的制应符合担关的标推
4.4用不同媒体记录同一产品没计文件应际识相同的投计文件的编号剩更政标记,批记载的技术内容应一致,
4.5产品设计义件成给施号,综号的方法见SJ/T207.4,4.6当筛要说明软件文件的版次时、适在其缩号层划一钢裁和版欣序号。版欧序号由中间以点隔折的两组数字组成,脚点前数字表示版本参订序号,脚点后数字表示同一版本修改序号。例如:×x2.403.003CX表示菜实时操作系统档序的原版:××2.403.003/.1表示莱实时提作系统程序原版本的第一次修改:××2.103.013X/2.1表示莱实时作系统程行第二次修计放本的第·次修(即第二版术的第一次修改)5产品的分级
在本系测标准中,产品及其组成部分(以下简称“产品\),按其结博特证改用途,分成\统”。级的名称及其应代号为:孕件——T、R级:
部件——5.6级;
件2、3、4 级:
股套设备—级。
注:对教件产品有:部件(3级1、暴件(级)、成套收件【1级)。6设计文件的分类
设计文性接其表运形式分为:图样、简围、字内案和表格形式国神:E.1
6.2没文性根据生成的过者和使用特证负为:!手工编制:享图,原图、底图和复制图四种:6?计草机编制:初始设计文件、基准丧计文件、工作投计文件兰种。6.3设计文件接记录信息的媒体分为:a)非抵质:如磁盘(软盘、硬盘)、光盘、磁带等;h)纸随:如硫酸底隔纸、晒图纸、印刷纸、打印纸、照相纸、印纸等。6.4录计文性依据产品研制阶分为:试制设计文件、设计定融设计文件和生产定型设计文件兰种。
7设计文件的成套性
7.1产品基本设计文注是指能代表该产品的设计文,各级产品的基本设计文件划定如下零件(?、8级)——零件:
部件156级)—配成温件字图:
SJ/T 207,1 — 1999
组表(MX)
整件(2、3、4级)—
成套设备/成套软件(1级)—明细表()。7.2对本产品革本设计文件以外的范他设计文件的编号,应采用与基本营计文件提同的分秀标记和登记项序号,并加上该文件的简号(产品标准和通均的仪计文性除外)。7.3产品设计文件的成变性,是指以产陷为对象所编制的设计文件效总和。官是产品设试制完成后,应是备的设计文件,对较件而育足靠丛软件并发,生产,测试到维护等全过。
电子没备产品设计文件的成套性见表1..表1电了杖备产品设计文许的成套性i
文件笋称
[产品准
3装配图
:辨体程序限
外彩图
【6安黎阳
?:总市谢国
地略图()
9信点处商程送
m电路器
接线出
12总载连热临
13传动
14|其涵图
1:程库
10款净规危文本
技术莱牛
18技术说明子
13|低克明书
20软件生产投作说明
艾件简
成会设备
产品的组成部分
2. 3. 4%2. 3、4岁
3、6距
明细表
交务称
整评汇总忠
备汁及工具总漆
成毫运压文件清单
27其文件
SI/T 207.1—1999
继表1
义件节免费标准bzxz.net
成变设备
产的组成部分
2、3, 4次2、3. 4级
7、8岁
表中“鲁\、“”分剂表示硬件、软性必须缩制的文件;“心”,“”分筑表示硬计,软计应授网产品的学产和使用的需典而编制的文件,“,“表示不需绢制的文并。表中“其的医(T”,说(S),“表格(”摊“其他文竹()”四-个文作的有,充讲如致字作序号,为应从本开前算起,阅:5、别:学32费时,时在程序(高)文件简号后,加博点和后激,激专企业定:。在表的“严品的组成部守”中,当平件需论制外形图时,贴人应会制零作图。5产品款每单时,可别编剖使明说明书,而不组制技术说所市。7.3.1.!当整作为若平个完惜独止动能的程序载人同一个媒体时,仪对该媒休编制操传税床率和明细表(),可对母个完整立功能的翌序缩制且序文件(X:当整件为几个部性组成时设对各部件缩制媒述程序围。7.3.1.2当案质于简图的表档数量较多时,可以单陷端写,其文件简号允诈在该简图文件随号后如B。如LLB、JE多等。这些文性应填写在明细表的文件市宁相应商图后面。7.3.2自于元器件和利零件产品设计文件的成套性见表。表2电子元器件和零件产品仪文件约成套性文件简乐
产品标准
文件名称
媒体程图
外形函
信息整范程围
8极试芯
元器件
产品的组部分
2、3、4级
5、6饭
了、总级
9其他图
0程序
文件名称
软性规范文车
技术条件
软性尘产作说明
技术说明节
性用说明
26说明
18!瞬期光
其文准
注:同表1的注1 ~注4。
SJ/T 207,[ -- 1999
续表 2
文件满母
元器件
2、3、4
7.3.3软件产品投计文件的成会性见表3考3
产品标准
2零什图
文名称
4信泉处理流用图
6软件需求说明
软件设计说明
模快开发物病
截试计划
副试办新报告
维护手册
12使用于册
7、男蜓
产品的组成部分
2、3、4级
软件产品设计文性的成套性
文件间导
减容软件
3、6级
7、8级
产品的期成部分
7、 8级
文降名称
项日开发总结报告
技术系性
核件生产操作悦刷
LG:明细浓
1 ,整件汇表
18成套运用文件请单
19其他文计
注,同表!的注1~注3.
SJ/T 207,1 1999
续表3
成套件
产品的组成部分
7、8级
7.3.4各企业,事业单位与以根据本单位生产载术管理需要及产品性质等其体情,增均表1,表2或表3以外的文件,例如:产品证明文件、引用文件总表、外购件汇总表、标准作汇总表等,
7.4关丁不间类型产品的设计文件的战妾性图,见录心(提示的附录)。关工整件的媒体程序越,见附录口(提示的谢录)。SJ/T 207.1 —:1999
附录A
(提示的附录)
用计算机编制的设计文件生成流图A1用计算机编制的设计文件生或的一般工作流程【见图A1)格训
眼庆量
阿图表示在计其机上进行:方拒表示在计算机外进行1
2实线表示计算机编等的盘整设计文件生成的工作流性两:3整线表示必要时也可来用的工作流图。图A!用计算机编制的设计文件牛成流卷图
小提示:此标准内容仅展示完整标准里的部分截取内容,若需要完整标准请到上方自行免费下载完整标准文档。