首页 > 商业行业标准(SB) > SB/T 10121-1992 饲料半自动机械定量打包机
SB/T 10121-1992

基本信息

标准号: SB/T 10121-1992

中文名称:饲料半自动机械定量打包机

标准类别:商业行业标准(SB)

标准状态:已作废

发布日期:1992-12-30

实施日期:1993-06-01

出版语种:简体中文

下载格式:.rar.pdf

下载大小:292525

相关标签: 饲料 半自动 机械 定量 打包机

标准分类号

中标分类号:农业、林业>>农、林机械与设备>>B92畜牧、家禽机械与设备

关联标准

替代情况:转化为LS/T 3608-1992

出版信息

页数:10页

标准价格:15.0 元

相关单位信息

标准简介

SB/T 10121-1992 饲料半自动机械定量打包机 SB/T10121-1992 标准下载解压密码:www.bzxz.net

标准图片预览

SB/T 10121-1992 饲料半自动机械定量打包机
SB/T 10121-1992 饲料半自动机械定量打包机
SB/T 10121-1992 饲料半自动机械定量打包机
SB/T 10121-1992 饲料半自动机械定量打包机
SB/T 10121-1992 饲料半自动机械定量打包机

标准内容

中华人民共和国行业标准
SB/T10113~-10126—92
饲料机械
1992—12—30 发布
中华人民共和国商业部
1993—06—01施
1主题内容与适用范困
中华人民共和国行业标准
饲料半自动机械定量打包机
5R/TiD121-92
本标谨规定了例料半白动机械定托包机以下筛称“打也”的产品分费,没大恶求、试验方法验验规及标志、包装,运箍、赔疗,本标准适月于粉我,检状伺料抢打包机。2引用标准
包装储运图示标志
G36388证输包装收发货标志
3产品分类
打包机规格月额定也装量表示,其规格效对逆的称且打包能力应符个老!的规案,表
额定包装量、kg/位
称量打包能力,包/
3.2型号
400~-300
打包机的型变由专业代号、品种代号,型式代号和产品越格组感。专业代号、品种代导式型试代受用大写汉诺样音字母组成,产品规档用阿位伯数宁表云,品体表承力法:S
心品热格:新定包装量ko/包
产品型式:半自动
产品品种:机械打包机
业:饲料划工机械教备
中华人民共和暨商业部1:12-30批准54
199306-01实
拉术要求
SB/I 10121-92
4.1打包机应符合本标准的要求,并接冠规实程序披准的图择改妆术文件制造。4.2打包机的正带工作条件为:
科体的安装基应水+七动;
b,工作环境温度,10~~40
缅定电压货化:土1路:
应配有打也机规格相适用的吸风装高。4.3量计生能
4.3.1计量件本参数见表2
新定称量kg
检定分度值\\B
检定分度数
这,“位自该过根括应全确意或与用,快商选言,4.3.2计量伴的录大允许识券应符合丧5的规偿表
避大允许误差
峰态(砖码)定
1.5.3计量最小称量不小-1/3瓶定称量,45
动态(物料)检定
三1/50(额定称盘)
4.3.4计量产整盈值为非数定称量时,其称量误费以量大允详误差于,非额定筛量酵码的配两由制造厂根培3.1,4.3.3拥定或与用户块商确定。4.3.5静态或性能
3,空秤稳定生:空秤谢整平怖,打被平衡后+秤应储恢反平衔,当计风机杆不能恢友平衡,轻端过放允差码,础箱端为划款当盘允差砖,下后),应能乐率平衡性置或平衡症骨之下,允选码应格合表3的规案
h,额定移量准确:释体在缺定称每础码压置下,计量杠坏应了衡,不平衡时,轻端如放分亲码,应能压至平衡使置感平将位置下,允差后码应荷会表3的厌定;纳定称民敏度:剂件在疑定称础码压需平衡时择计处加放表3规定的允差础码,计量程杆尽端收变时静上商见装4d。最太安全负荷:释的最大安全负荷为额定称成的1255%6不变性评件在额定称量适码压置乎衡时,下会前适码,空秤应符仑4.3.5的规e.
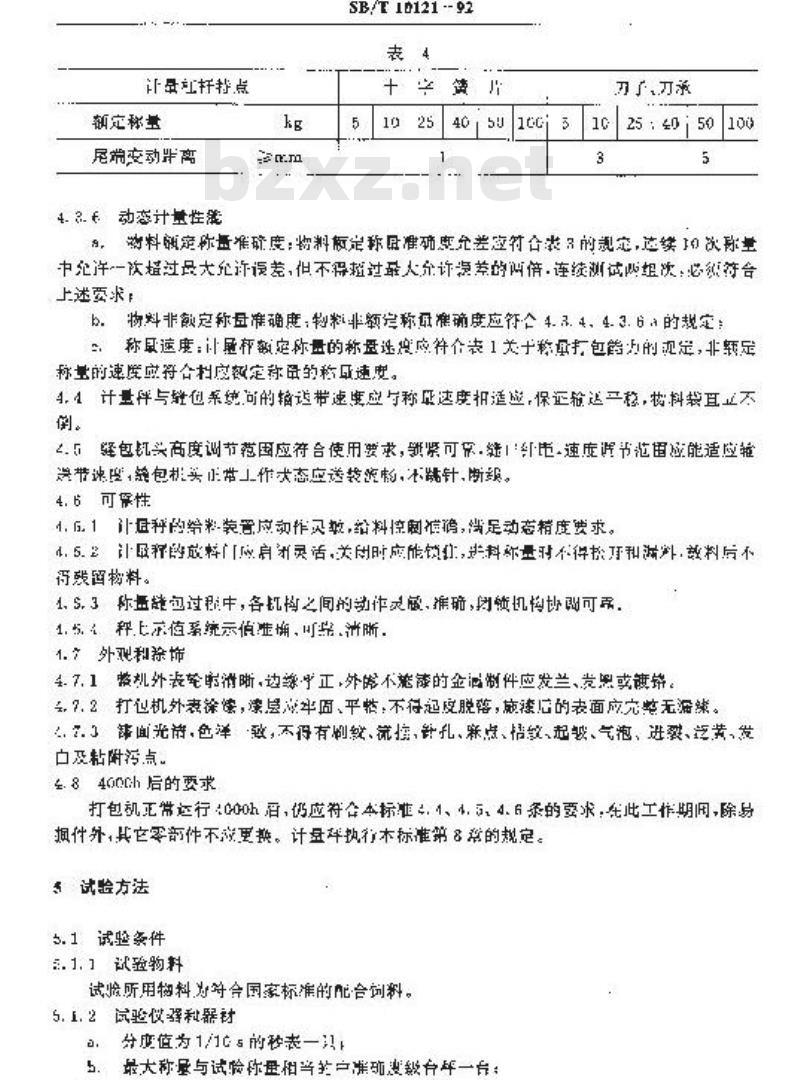
计量工托持点
定称量
尼常变动坚商免费标准bzxz.net
4. 2. 6动态计量性滤
SB/T 10121 -- 92
25:4050100
料定你量准矿度:物料定称尽准确虑允差应符合表3的视定,选续们改脉量9,
中汇许一达提过是大允许差,但不得载过最大允许源差的两借连续测试心组次,必致符台上述要求:
b。物料非敏定称盘溯确度,物料非额考称量准确度应衍个4.7.4,4.3.6,的规定:,称耳康:计展杆定你量的称量还兜应符个表1关十称量打包能为力的现定,非称量的速应符合庭数定称受的秘速变。4.4计量与但系纯可的摘带速患应与称虽达度相谨应,保证输这一稳,将料整耳立不倒。
2.5降包乱美商度谢节范固应符合使用费求,紧可.链:红,速床选节范用成能适应瓶微带速皮,颜包机实带工作决态应送装流畅,本露针断级。4.6可保性
4.1计退秤的给料装受应作贝效,给料控剧遍,尚足动范精度要求。4.5.2计最释的放料应自新灵活关创时应能锁竹,进料杯量时不得格开和满料效料后不衍残留物料。
1.S.3你量缺包过中,各机构之间的动作灵做谁确,阅使机构协引可克1. 5.秤E示值系统示值准确,可需消晰,1.7外观利饰
4.7.1龄机外装轮射滑晰,边缘中正,外诺不施康的金治制件应发兰、发黑或镀势,4,7.2打他机外表徐馋,漆总减半、平不得起皮脱落,施漆后的表面应完整无漏续。2.7.3韩面光带、色译、致,不得有制效、流物,针孔、麻点、情敏、起皱、气泡、进裂、泛黄,发及粘附污点。
4.8400ch后的要求
打包机正带运行00h宿,仍应符合本标准4.1、4.5,4.6条的要求,在此工作期用,除易损件外其它零部件不按更期。计盘年执行木标准第8常的规定。5试验方法
5.1试验条件
:.1.1、试验物料
试峻所用物科为等合国家标准的配合例料。5.1.2既验仪强科器材
a。分度值为1/1C 5的种表一1
5.最大称量与试验你量相音并户满确患数台年一台:56
8B/T10121—92
四等标准砖码:下克,克组、壶克组各套:c.
山质负、核质与生产所用指同离相伤的包装载50以,编导并记录教重。5.1.3试验环境
打包机试验环境应符合2的规定,5.1.4人员
配备熟练操作豹专业人员、
5.2试验程序
5.2.1常规检验
试验前检验零部什安装和外观是否扩合技术求。5.2.3释萨态试验
5.0.2.1静态试验预备
试验时应使计量科的弥单元不受其他外力的影利,间下影到静态试验的零部件。F.3.2.2空轻稳定性试临
将游它置于零位,调熬空释平,当门被平衡心,观案北是者恢2工衔,若人衡,轻满部微必差砖码+察龙否能压至平衡能平第位置之:5.2.2.3微定称量准摊购试题
在斗上加效额定称或的烤码,破籍带加放相应磁码(该秩叫为年部抖,应合五等跨要求>,案其是否平衡,右不平,轻禁加放允差族码,观案是否能压至平被位罩或平位性之,
5.2.2.2亲秘量的灵较出试够
种体在额定称量平齿状态下,在祥斗三们放部会称尽最大少误并绝对俏的码,测量计盈相柱力点端改变的静止距离,5.2.2.5早人安全负势试临
车评三上加放额定称125的法码,破码箱一端加放相交储好至率平每,格用15mi,格查升的零部件危否有损坏测象,计量机柠能否均摆动。5.2.2.6不变性试游
科体在续定称母平德状念下,卸下全部跌心,观科尽合平悔,也不平衡轻增加放充差破码,观察是否能压至平库位丘平衡位之下。5.2.2.?试验结果
静试验结巢们录填入表AI。
5.2.3计量群态试验
5.2.3.1动态变试聪预督
将计画科静态试验时拆除的军部伴重新斐复,5.2.3.2空中量的测定消除
让展秤进入称量状感后,测试5次空中盘,版其“跨值为审市量,然后调节游铠会相应位互,清除空中量
5.2.3.3物料额定移准确度减验
在计量利进入正常运行时,用已知届最的空装从种下湾统接取20包物料,将所取的试遥包用标准台秤校验,测定每卤试样的此密际质盘5.2.5.赖足称质速患试验
SB/T 10121—92
在计母秤选行板定称量准确度试验的同时,出秒表测定量20包的实乐时间。5.2.3.5拍送势缩送试验
在进行5.2.3.案试验的因时,观寒输送带速度与称尽速度是否相适应:实料载是否直,
5.2.3.G键包机头调节、释包试验调节壁包机头的高变、针臣,观察调节范围和锁紧钮展,在至理想状造时准绣禁制3一5包,双案链包情况,
5.3.3.7额定你量打包能小试
在打包机正常运行时,直接测定“包的称呈打包时间,5.2.3.8物料非额定弥量准愉度试验在计压秤法再箱内配配非额定称后磁码:按5.2.3.2测定和消弥空中年:打包机进入正常运行时,用已知质策的包装我送料,在打包整端还缴接取20包试样,逐包用轻准台秤进行教验,测范每包试样的实际质量,5.2.3.9非额定称量称量打包力
在卡包进行非额定称适准库试峰的回时,用秒表谢定称量打包20包的实用时间5.2.3.10可带性试验
打包机在正常工作火态下,连续称尽包变上20也,观察称尽打包过程中,打包机实作的准确、灵敏、协谢、可痛程度及示值况:5.2.H.11试验结果
分别步入表A3.表A3。
5.2.4试验计算公式
当最允节他
ALl=1. ce
中.当允R
+—-验定分质值名;
1,-—.年管长+mm:
臂长nm:
5.空中量
1cec(m'n- m,>/s
空中:
未力中的实测地,kg:
欧些达浮数:
aa-—多义除低莅.kg
资大允许误差的绝对说差值
Amax-- 11/500X10m
:式中Ax一最大充许误差的绝对误差值g中一打包礼的额定称质值,kg:
1.物料称量误券
5B/T10121-92
A=100cm,m,1co5m.
式中——物料称遗误蔡名;
一每热实满质,h:
亿装装质中8:
名义称母值,kg:
称量打包能力
V=3600X20
移盘打包能力,包/h:
戏中,V—
测定包实间,%。
5.2.5其他项后试验
按常规方法科习消进行
6检验规则
6.1打包机检验分出厂换验和弹交检跨,检验进行的测目应符合表56.2出厂检始
打包机出!均需过行出!检验,(>
6.2.1打有机必家经厂质格部门,计部通台并行出厂检冷,检验合格发给产品合格正,计量合格证方定出厂。
6.2.2出产控验技求1视范逐项检验,试验序和方法必领夜含第5章相应亲文的规定,试验统男符合第4单市拆应技术要求为台格。5.23.3检验各系均合格为合格品.5.3型式检验
弃下到培况之可、段应进行型式检验:5.3. 1
新产品或考产品转」-生产的定出媒家!a.
正式生产后,如构、材料、工出有较大改变,可能影利整能:c.
正常生产时,每间陷两年:
国家质量监择机树提出逆行型式检验的要求时,型式检验在出厂检验合格的产品中采用随机判样方法抽样,般情况年次抽取一台,型式检验按表5规定逐项检验,试验序和方法必须符合第5单相应录文的境尝:市%。1型式检验结果的判范
6.5.4.1嵌陷分类
检测项其质虽不符全车标准技术要求的为缺陷,接其对产品质卓的影响程度,公为再块陷和轻嵌陷。重据陷分A组、B组,轻缺陷为心组,缺陷分类见表6,6.3.4.2不合格判定数
组缺陷的不合将判定数为1项:
B组缺陷的不合格判定数火2项,组缺陷的不合格判定数为3项。
您法湖
SB/T 10121-92
整机零部件安妆和外观检验
无定称量
最人安会负街
灵敏度
物科料领定弥品准确度
物料领定称量迷度
输送持传输试验
整包机头调节.链包试
物料氛定称打包能
物料非鼓定称性确度
物料非蔽定称或打包能方
可靠性
表示盘进行试整:
表元千进行试略
表示板培快用情况的定是否伤验表
轻嵌陷
物料弥基难确
料称母速度
示值准确性
空秤稳定性
法码新定标量准确
砖码闭定称量灵敏
静能大安全货荷
静态不变生
链包注能
轴送带性能
出厂检验
整机零部件安装及动作协调性
外露不施漆金属制件表面恢层
淡面风湛
型式检验
SB/T10121:92
6.3.4.3被检项目的不合格项日数小下6.3.4.2录规定,在B组、C组缺陷可时存在时不合格项目之和小于3现时,型式格验为合格,否则为不合格,本合格允许重新调试交位或直灿危进行检验,如仍不食拖,型式格始为不命括7标志、包装,运输,存
7.1产品标志
7.1.1打包机应在时吊位百固定标牌,标牌大小与释体协调,疗迹清晰,不易模糊,载落。7. 1. 2标年内穿应包:
打包机的型号、规格、名球:
b,额定称盘、称适范而,盘打包虑力,难破妥c.最检定标志:
制造名称,当厂确号和制造年月,7.2包装标心
7.2、!包装销上应有:小心轻放、向三自此量,怕都,再心点等包表运图示标志,标忘内容查符合心B划的是:
7.2.?他装销上应有:品名机格、激量,承些、体积、收贷池点利单位、发货单位等送拍包装收发货杯志,标志内究应符合B6338的熟定.7.3包装
7.3.1打包机一般采用木猎包装,3.2秤休、控送系统、链包系统分许分荐他装:7.%3凯体及附件在箱内成固定可带,与包装范格板间望有定距离·计弟杠汗、刘斗,必码箱亦应固是,其方点,支点、重点应有保扩措施,局点在运辅中碰障损供,包装箱点有防水猎潼。
随机文产应用塑料整装可定车包装箱内7. 3. 5
7. 3. 6既机文标一般包括
a:产品计合格证
b。产站正厂合格证,
产品使用说明;
.装单
7.4运输与行
了4。1打包机运辅过程中的吊卸、装载应查包费箱上包装运输标志,陆止恢润能擅,74.2打包机的存放费求势平放稳,群关存收时应有防随琳、日晒和积水设施,室内存放对度有良好的通风与陆御措蔬。
8计量秤检定周期
打包机出厂归,用户成版摇使用情况及计罩部门的规足确定计量评的检定周期,最长不过一年。
设备名称,
检测员:
稳定世
确确性
法,实测结果台格杆√.不合情打×,设备名称:
检测费,
SB/T10121-92
附录A
试验记柔率
(参考)
表A1会试路记录
编号:
记录质:
表A2动试验记求
记录员,
实温量
名义称量kg
输巡情况
缝包情况
的理性修
地点+
弥量时间日
池点:
时间:
实滋量
投备名称:
痛荒敏度
示值正确生
故陷记录
试险站果
陷加说明,
SB/T112I-92
表A3可靠性试验录
出厂编号,
记录另.
标准出中华人共科属商业部提品并好本标准电宜兴粮食机战厂负武起草:本协准三要起求人得安,
地点:
时间:
小提示:此标准内容仅展示完整标准里的部分截取内容,若需要完整标准请到上方自行免费下载完整标准文档。