首页 > 商业行业标准(SB) > SB/T 10147-1993 检验用谷物选筛
SB/T 10147-1993

基本信息

标准号: SB/T 10147-1993

中文名称:检验用谷物选筛

标准类别:商业行业标准(SB)

标准状态:已作废

发布日期:1993-03-23

实施日期:1993-10-01

出版语种:简体中文

下载格式:.rar.pdf

下载大小:128471

相关标签: 检验 谷物

标准分类号

中标分类号:农业、林业>>农、林机械与设备>>B91农机具

关联标准

替代情况:转化为LS/T 3702-1993

出版信息

页数:4页

标准价格:8.0 元

相关单位信息

标准简介

SB/T 10147-1993 检验用谷物选筛 SB/T10147-1993 标准下载解压密码:www.bzxz.net

标准图片预览

SB/T 10147-1993 检验用谷物选筛
SB/T 10147-1993 检验用谷物选筛
SB/T 10147-1993 检验用谷物选筛
SB/T 10147-1993 检验用谷物选筛
SB/T 10147-1993 检验用谷物选筛

标准内容

中华人民共和国行业标准
SB/T 10146~10147-$3
1000型谷物容重器
检验用谷物选筛
1993—03—23发布
中华人民共和国商业部免费标准下载网bzxz
1993-10-01实施
生题内客与适用范用
中华人居共和国行业标准
检验用容物选筛
5B/T10147—93
本标准规定了JISG220×12梳验用谷物逆筛的塑式、落本鑫数.拉术要求,试验方法、检验规则、标志.包装、运链、呕存。本标准造用于IG220×12检验用谷物选筛的制造与验收,2引用标探
G1800~11公差与配合
GB I184表面形状公差及表面位公差GB 3RRO铝及短合金轧制板材
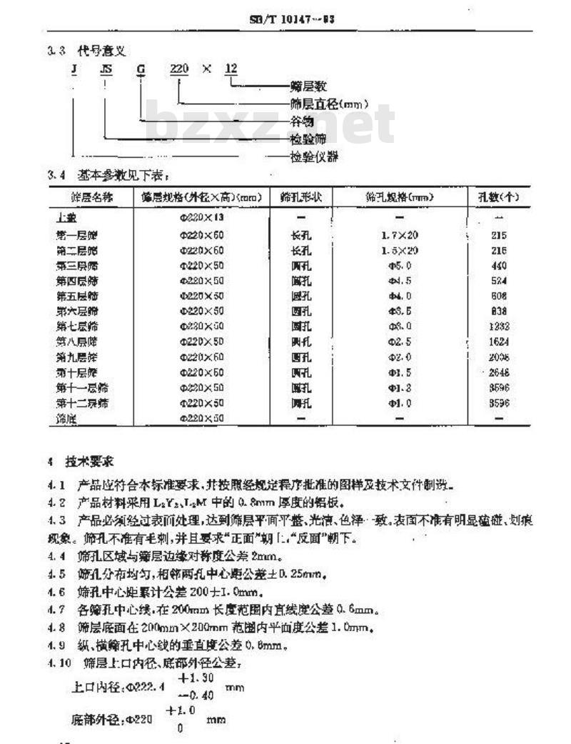
3产品分类
3.1结构型式
本产品由上益.12层筛和筛底组成,为立式尬验用谷物选筛,3.2产品结物示意围
中华人民共和国商业部1953-03—23批准1993—10-01实施
33代号意义
3.4基本零激见下表
蜂层名称
佛一层牌
第二层第
第三层质
第因层肺
第五层陆
六层筛
第七层烯
第儿层姥
第丸层锋
第十层舞
第十一层烯
第十二泵烯
4拉技术要求
S0/T 10147 ---#3
端层教
肺层直径(mm)
检验筛
检验仪器
峰感规格(外径文高)《n)
c20x13
220×60
4220×50
4220X50
0220X50
0220×50
@2×G0
Q220X5D
0220X60
Q220X60
P220X50
4220×50
220X50
筛孔形状
筛孔规格(mm)
4.1产品应符合本标准要求,共按照经规定程产批准的图样及技术文件制设4.2产品材料采用LYLM中的0.&mm厚度的铝板孔数(个)
· 2646
1.3产品必须经过表面处理,达到筛层平面乎整,光减、色·致。表面不准有明显碰碰,划痕现象。筛孔不准有毛刺,并耳要求“正面\期「,“反面“朝下。4.4筛孔区域与筛边终对称度公差2mm。4.5筛孔分布均句,相等两孔中心距公差土D.25mm。4.6筛孔中心距累计公差200士1.0mm4.?各筛孔中心线.在200mm长度范围内直裁度公差0.6mm。4.8筛层底面在200mm×200mm范潮内平面度公差1.0mm,1. 9织、横筛孔中心线的垂直度公差 0. Bmm。1.10筛层上口内径、底部外径公差,+1.30
上口内径0222.4
底部外径:0220
4.11长礼缩丑尺寸公差
长度20±0.05mm
宽度1.7±0.02mm
克度1.5±0.02mm
4.12圆扎蜂批尺寸公差
带孔直径01.0~3.0
43. 5~5. 0
S试验方法
5.1外观检验
SB/T 1014799
±0.024mm
感官检验筛层表面是否符合本标雁4.3要求5.2筛孔区城与筛县边蔡对称度公差检验在筛层离面相5垂直对弥称的边等取4托。用精域0.02mm游标卡尺测盘筛孔外缘到外壁距离,每点测2次.取平均值,计算出对应两点平均之差。5.3相邻孔中心距公差捡验
任意取3组相邻两孔,用精度0.02mm游标下尺测量每组孔边距离,每组测2次,取平均值,平均值与筛孔直径之和,即为相舒两孔中心距,计算出与设计公称值之差,6.4筛孔中心距累计公茎检验
任意取两直行筛孔,用精质0.02mm游标卡尺测量每行两端帝孔臣离,各测2秋,取平均值,乎均值与一个孔径之和,即为赔孔裂计中心距,计算出与设计公称值之差。5.5筛孔中心线直线度公登检验
任意取200mm长真行筛孔,在端讯各插人一塞规,将200mm长直尺靠在塞规向侧,在中间取距直尺最远一孔,再插入一规+用塞尺测益塞规与直尺的离。5.6筛底半面度公差检验
在筛底外表任意处平放20mm长平尺,用塞尺测基最大距离,5.了纵横筛孔中心线垂直度公差检验在筛底外装面任选一直行筛孔,两端各插入一塞规,工字尺底面紧靠室规.在直编性心一塞规并军紧丁字尺,在同行上端照尺量远距离处再插入一害规,用塞尺距离5.8筛层上口内径、底部外径公差检验在中心线[用精度0.02mm游标卡尺分别测2次,平均值,计算出与设计公称值之差。5.9长孔缔筛孔尺寸公筹检验
任意取3个筛凡,用精度0.02mm游标尺测量,每孔测2次,取平均情,11算出与设计公称值之差。
5.10鹰凡筛筛孔尺寸公差检验
任意取3个孔,分溯用寒规测造,“通端”过,“止端\不过。临检验规则
6.1同·批成型的产品为-~个批次,6.2抽样数量,产品在100套(含100套>以内拍检2套,100套以[每增加100套增检1套,增加数量不足100套按100变计算。按本标准规定的方法检验。11
6.3检验分类
6.3.1出厂检验
SH/T·10147—93
生产厂检验部门按本标准规案的方齿对外观和各项公差进行检壁·合格后签发合格证,加需合格印章。筛乳或其他项日两项以上(含两项)不符合标准要求时为不台格品。除筛孔外其他项日有两项不合格时要取双倍册样重新检验,如仍不合格则该批产品为不合格品。6.3.2型式检验
当生产厂停产后恢复生产、原材科变动或拉术监带部门要求时,要进行型式检验,按本标准规定的方法对列观、各项公差全面检验。6.3.3中裁检验
当供需效方检验结果有异改时,协商选择仲裁机构进行仰载。?标志、包装、运输和兰存
7.1标志
7.1.1产品标志
在产品显善位查标明产品名称、型号、规格、制造单位和」址、生产(出!)甘期及商标。7.1.2包装标志
包装箱表面必领印有产品名称、型号、体积,毛重,制造单位和厂址以及\朝上”,“轻拿轻放”、“禁止挤压”,“瓯潮等标志。7.2包装
采用纸板或其他材质包装箱,每套产品用塑料包装后,装入包装箱内,套与套之间必须用纸板确开,茵止互相谨捷、势压,产品出厂前包装箱内应附有产品合格证”和“产品使羽说明书”。
7.3运输
运输中应采取防潮、防扩压.防磁撞等有效措施。7.4贮存
产品忙存环境应保持于燥通风,不可近火。附加说明:
本标准由中华人民共和国商业部提出。本标准由订宁省油检验监测所负声起草。本标准士要起草人李童、翘长绪,董段文,廉激文、孙明杰,12
小提示:此标准内容仅展示完整标准里的部分截取内容,若需要完整标准请到上方自行免费下载完整标准文档。