首页 >  机械行业标准(JB) >  JB/T 10394.3-2002 涂装设备通用技术条件 第3部分:涂层

基本信息

标准号: JB/T 10394.3-2002

中文名称:涂装设备通用技术条件 第3部分:涂层

标准类别:机械行业标准(JB)

英文名称:General technical conditions for painting equipment Part 3:Coating

标准状态:现行

发布日期:2002-12-27

实施日期:2003-04-01

出版语种:简体中文

下载格式:.rar.pdf

下载大小:2.46 MB

相关标签: 涂装 设备 通用 技术 涂层

标准分类号

标准ICS号:机械制造>>表面处理和涂覆>>25.220.60有机涂层

中标分类号:综合>>基础标准>>A29材料防护

关联标准

出版信息

出版社:机械工业出版社

书号:15111.7262

页数:7 页

标准价格:12.0 元

出版日期:2005-01-21

相关单位信息

发布部门:全国金属与非金属覆盖层标委会

标准简介

本部分规定了涂装层的技术要求、涂层质量、检验项目及检验方法。本部分适用于各种涂装设备及其零部件。 JB/T 10394.3-2002 涂装设备通用技术条件 第3部分:涂层 JB/T10394.3-2002
本部分规定了涂装层的技术要求、涂层质量、检验项目及检验方法。本部分适用于各种涂装设备及其零部件。


标准内容

ICS25.220.60
中华人民共和国机械行业标准www.bzxz.net
:JB/T10394.3--2002
涂装设备通用技术条件
第3部分:涂层
General technical conditions for painting equipmentPart 3:Coating
2002-12-27发布
2003-04-01实施
中华人民共和国国家经济贸易委员会发布前言
2规范性引用文件,
3术语和定义
技术要求
设备中如无特殊要求一般可不涂装的制件涂装前制件表面处理
清理后的表面临时防锈/防尘
涂装要求
涂装施工
环境、安全、卫生
5检验项目及方法
表1涂层厚度
管路外表面颜色
JB/T10394.32002
JB/T10394.3—2002
JB/T10394《涂装设备通用技术条件》分为以下几个部分:一第1部分:钣金件;
一第2部分:焊接件;
一第3部分:涂层;
第4部分:安装。
本部分是JB/T10394的第3部分。本部分由中国机械工业联合会提出。本部分由全国金属与非金属覆盖层标准化技术委员会归口。本部分起草单位:武汉材料保护研究所、中国船舶重工集团公司七零七研究所、北京波罗努斯涂装设备有限公司、上海市机电设计研究院、上海涂装工程公司、机械工业第四设计研究院、武汉博力机电发展有限公司、广州南亚安格热能源公司,江苏省劳动保护科研所。本部分主要起草人:张少山、杨玉敏、张学友、单国良、陶云亮、李菊英、曲银燕、刘晓君、邝演涤、金雪芳。
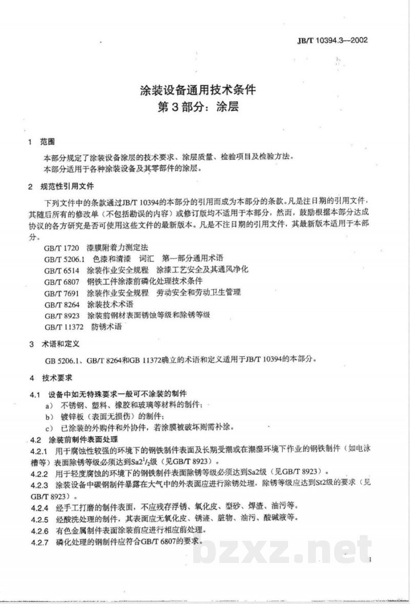
1范围
涂装设备通用技术条件
第3部分:涂层
本部分规定了涂装设备涂层的技术要求、涂层质量、检验项目及检验方法。本部分适用于各种涂装设备及其零部件的涂层。2规范性引用文件
JB/T10394.3-2002
下列文件中的条款通过JB/T10394的本部分的引用而成为本部分的条款。凡是注日期的引用文件,其随后所有的修改单(不包括勘误的内容)或修订版均不适用于本部分,然而,鼓励根据本部分达成协议的各方研究是否可使用这些文件的最新版本。凡是不注日期的引用文件,其最新版本适用于本部分。
0漆膜附着力测定法
GB/T1720
GB/T5206.1
色漆和清漆词汇第一部分通用术语涂装作业安全规程涂漆工艺安全及其通风净化GB/T6514
GB/T6807
GB/T7691
GB/T8264
钢铁工件涂漆前磷化处理技术条件涂装作业安全规程劳动安全和劳动卫生管理涂装技术术语
GB/T8923涂装前钢材表面锈蚀等级和除锈等级防锈术语
GB/T11372
3术语和定义
GB5206.1、GB/T8264和GB11372确立的术语和定义适用于JB/T10394的本部分。4技术要求
4.1设备中如无特殊要求一般可不涂装的制件a)不锈钢、塑料、橡胶和玻璃等材料的制件;b)镀锌板(表面无损伤)的制件;c)已涂装的外购件和外协件,若涂膜被破坏则需补涂。4.2涂装前制件表面处理
4.2.1用于腐蚀性较强的环境下的钢铁制件表面及长期受潮或在潮湿环境下作业的钢铁制件(如电泳槽等)表面除锈等级必须达到Sa2'/2级(见GB/T8923)。4.2.2用于轻度腐蚀的环境下的钢铁制件表面除锈等级必须达到Sa2级(见GB/T8923)。4.2.3涂装设备中碳钢制件暴露在大气中的外表面应进行除锈处理,除锈等级应达到St2级的要求(见GB/T8923)
4.2.4经手工打磨的制件表面,不应残存浮锈、氧化皮、型砂、焊渣、油污等。经酸洗处理的制件,其表面应无氧化皮、锈迹、脏物、油污、酸碱液等。4.2.5
有色金属制件表面涂装前应进行相应前处理。4.2.6
磷化处理的钢制件应符合GB/T6807的要求。4.2.7石
JB/T10394.3—2002
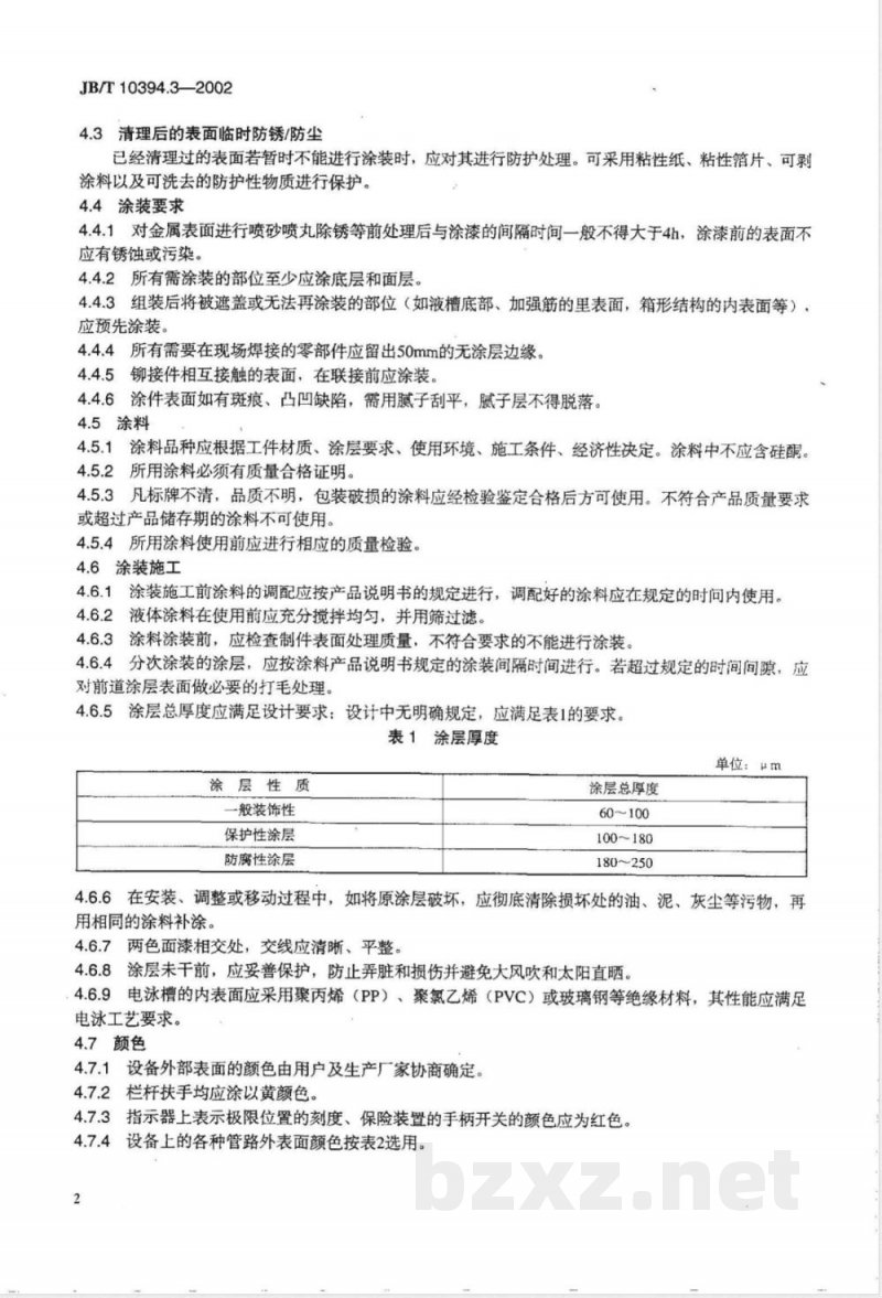
4.3清理后的表面临时防锈/防尘已经清理过的表面若暂时不能进行涂装时,应对其进行防护处理。可采用粘性纸、粘性箔片、可剥涂料以及可洗去的防护性物质进行保护。4.4涂装要求
4.4.1对金属表面进行喷砂喷丸除锈等前处理后与涂漆的间隔时间一般不得大于4h,涂漆前的表面不应有锈蚀或污染。
4.4.2所有需涂装的部位至少应涂底层和面层。4.4.3组装后将被遮盖或无法再涂装的部位(如液槽底部、加强筋的里表面,箱形结构的内表面等),应预先涂装。
4.4.4所有需要在现场焊接的零部件应留出50mm的无涂层边缘。4.4.5铆接件相互接触的表面,在联接前应涂装。4.4.6涂件表面如有斑痕、凸凹缺陷,需用腻子刮平,腻子层不得脱落。4.5涂料
4.5.1涂料品种应根据工件材质、涂层要求、使用环境、施工条件、经济性决定。涂料中不应含硅酮。4.5.2所用涂料必须有质量合格证明。4.5.3凡标牌不清,品质不明,包装破损的涂料应经检验鉴定合格后方可使用。不符合产品质量要求或超过产品储存期的涂料不可使用。4.5.4所用涂料使用前应进行相应的质量检验。4.6涂装施工
4.6.1涂装施工前涂料的调配应按产品说明书的规定进行,调配好的涂料应在规定的时问内使用。4.6.2液体涂料在使用前应充分搅拌均匀,并用筛过滤。4.6.3涂料涂装前,应检查制件表面处理质量,不符合要求的不能进行涂装。4.6.4分次涂装的涂层,应按涂料产品说明书规定的涂装间隔时间进行。若超过规定的时间间隙,应对前道涂层表面做必要的打毛处理。4.6.5涂层总厚度应满足设计要求:设计中无明确规定,应满足表1的要求。表1涂层厚度
单位:uμm
涂层性质
一般装饰性
保护性涂层
防腐性涂层
涂层总厚度
60~100
100~180
180~250
4.6.6在安装、调整或移动过程中,如将原涂层破坏,应彻底清除损坏处的油、泥、灰尘等污物,再用相同的涂料补涂。
4.6.7两色面漆相交处,交线应清晰、平整。4.6.8涂层未干前,应妥善保护,防止弄脏和损伤并避免大风吹和太阳直晒。4.6.9电泳槽的内表面应采用聚丙烯(PP)、聚氯乙烯(PVC)或玻璃钢等绝缘材料,其性能应满足电泳工艺要求。
4.7颜色
4.7.1设备外部表面的颜色由用户及生产厂家协商确定。4.7.2栏杆扶手均应涂以黄颜色。4.7.3指示器上表示极限位置的刻度、保险装置的手柄开关的颜色应为红色。4.7.4设备上的各种管路外表面颜色按表2选用。2
管路的种类
蒸气管
压缩空气管
纯水管
面漆的颜色
淡绿色
浅蓝色
管路外表面颜色
管路的种类
煤气管
电线管
酸或碱管
热水管
排风管
JB/T10394.3--2002
面漆的颜色
4.7.5管道上应涂上表示介质流动方向的箭头。介质可能有两个方向流动时,应标出两头相反的箭头箭头一般涂成白色或黄色,底色若为浅色则涂成深色箭头。4.8环境、安全、卫生
4.8.1涂装施工应在清洁、干燥、空气流通、光线充足的地方进行。环境温度应保持在10℃~35℃。相对度不大于75%。施工用具必须清洁,喷涂用压缩空气应保持清洁干燥。4.8.2涂装施工安全应符合GB6514的要求。涂装施工卫生应符合GB7691的要求。5检验项目及方法
制件表面清理检查使用目视法,应符合4.2要求。5.2
制件涂层总厚度使用测厚仪测量,结果应符合表1要求。5.3制件涂层附着力,使用附着力测定仪,按照GB/T1720规定进行测定,结果应符合产品要求。5.4制件涂层外观质量检验按产品要求执行。中华人民共和国
机械行业标准
涂装设备通用技术条件
第3部分:涂层
JB/T10394.3-—2002
机械工业出版社出版发行
北京市百万庄大街22号
邮政编码:100037
开本890mm×1240mm1/16?0.5印张·11千字2003年4月第1版第1次印刷
书号:15111·7262
网址:http://www.cmpbook.com编辑部电话:(010)88379779
(010)88379693
直销中心电话:
封面无防伪标均为盗版
版权专有
侵权必究

小提示:此标准内容仅展示完整标准里的部分截取内容,若需要完整标准请到上方自行免费下载完整标准文档。

标准图片预览

JB/T 10394.3-2002 涂装设备通用技术条件 第3部分:涂层 JB/T 10394.3-2002 涂装设备通用技术条件 第3部分:涂层 JB/T 10394.3-2002 涂装设备通用技术条件 第3部分:涂层 JB/T 10394.3-2002 涂装设备通用技术条件 第3部分:涂层 JB/T 10394.3-2002 涂装设备通用技术条件 第3部分:涂层