首页 > 电子行业标准(SJ) > SJ/T 9565-1995 声音广播接收机质量分等标准
SJ/T 9565-1995

基本信息

标准号: SJ/T 9565-1995

中文名称:声音广播接收机质量分等标准

标准类别:电子行业标准(SJ)

标准状态:现行

发布日期:1995-08-07

实施日期:1996-01-01

出版语种:简体中文

下载格式:.rar.pdf

下载大小:103125

相关标签: 声音 广播 接收机 质量 分等

标准分类号

中标分类号:机械>>机械综合>>J01技术管理

关联标准

出版信息

页数:7页

标准价格:10.0 元

出版日期:1996-01-01

相关单位信息

起草人:焦瑞萍、时申菊

起草单位:电子工业部第三研究所

归口单位:电子工业部标准化研究所

发布部门:中华人民共和国电子工业部

标准简介

本标准规定了声音广播接收机的产品质量分等和质量等级的要求。本标准适用于声音广播接收机质量的分等。 SJ/T 9565-1995 声音广播接收机质量分等标准 SJ/T9565-1995 标准下载解压密码:www.bzxz.net

标准图片预览

SJ/T 9565-1995 声音广播接收机质量分等标准
SJ/T 9565-1995 声音广播接收机质量分等标准
SJ/T 9565-1995 声音广播接收机质量分等标准
SJ/T 9565-1995 声音广播接收机质量分等标准
SJ/T 9565-1995 声音广播接收机质量分等标准

标准内容

中华人民共和国电子行业标
声音广播接收机质量分等标准
Grading standard or quality
for sound broadeasting receivers1主题内容与适用范围
1.1主题内容
本标阵规定了声育广播接收机的产品质量分等和质献等级的要求。1.2适用范用
本标避适用F声音广播接收机质量的分等,2引用标准
GB2828
GB2829
G32846
C3 6163
G3 8898
GB9374
GB9375
C39384
13 13837
SJ/T9565—1995
逐批检查计数能:样程序及独准表(适用可连续批的检查)周期检查计数拍样程序及抽祥表(适屈于生产过程稳定兰的检查)调幅广播收音机测量方法
调频广矫接收机测量方法
电网电源供的家用和类似一般月途的电子及有关设各的安全要求声音广播接收祝基本参数
收音机,录音机听音试验
广播收音机、广播电视接收机、磁带录音机、声频功率放大器(护音)的环境要求和试验力法,
声音和电视广摧接收机及有关设冬千扰持性允许值和测量方收、录音机质量验收规测一变收试验视则收、录音机质量验收规则-周期试验规则SJ/T10327.1比视播接收机外观,结构和工艺评价方法第一部分:外观
SJ/T10327.2电视广磷接收机外观、结构知工艺评价方法竟二部分·结构和工艺
3质量分等bzxz.net
声音;播接收机产品质量分为三等:优等品、一等品和合格品。4技术要求及试验方法
中华人民共和國电子工业部
了1995-08-07批准
TYYKAONTKAca
1996-01-01实施
4.1电、声性能
4.1.1 要求 
SJ/T 9565-1995
三种等级品的中、声性能都应符合 GR 9374 中各类的规定。4.1.2测量方法
a。调幅部分应按GB2846的规定。1,调频部分应按GB6163的规定。4.2安全性能
三种等级品的安全要求及试验方法都应符合GB8898的有关规定。4.3千扰特性
三种等级品的干扰特性要求及试验方法都应符合GB13837的有关规定。4.4环境试验
三种等级品的环境试验要求及试验力法都应符合GB9384的有关规定。4.5可靠性
4.5.1要求
三种等级品的可靠性用平的无故障问隔时间(MTBF)的下限值的表示,要求见裁1。表1
台格品
一等品
优等品
4.5.2 试验方法
按附录A(补充件)规定进行。
4.6音质
4.6.1要求
合格品、一等品不做听音要求,声器口径100mm的优等品,应达到“良”的水平。4.6.2评价方法
按GB9375的规定进行这价
4.7外观、结构、工艺
4.7.1要求
合格品和一等品不做规定。优等品应达到当时同类产品的先进水平。4.7.2评价方法
按SI/T10327.1—2的规定进行评价。5检验规则
5.1交收检验
交收检验应符合S2809.1的规定,并对一等品,优等品补充规定如下:2
TYYKAONKAca
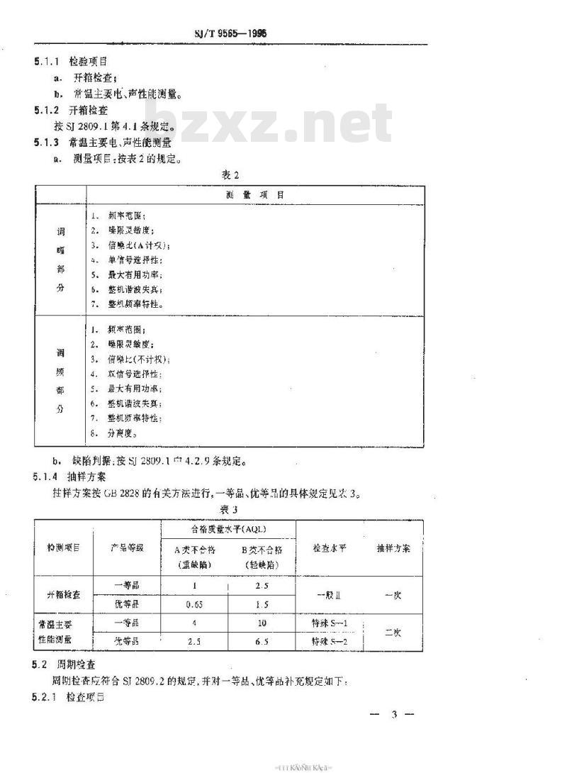
5.1.1 检验项目
a开箱检查;
h,常蕴主要电、声性能测量。
5.1.2开箱捡查
按SI2809.1第4.1条规定。
5.1.3常温主要电、声性能测量
测量项目:按表2的规定,
颜率范团;
噪限灵敏度
信噪(计效);
单含号逆择性:
5.最大有用功率;
6.整机谱波失真
整机颜率特性。
频范围:
操限灵敏度:
噪比(不计权)
效信号送择性:
5.最大有用功率;
整机谐波失真;
整机率特性:
8.分商度。
SJ/T 9565—1996
溉量项目
b:缺陷判据:按S2909.14.2.9条规定。5.1.4抽样方案
挂样方案按GB2828的有关方法进行,一等品、优等品的具体规定见农3。表3
台格质量水平(AQL)
粉测项目
并箱按查
常温主要
性能测蜜
5.2周期检查
产品等级
一等品
优等品
一等品
优等品
A类不合格
(重缺陷)
B类还台格
(轻缺陷)
检查水平
特殊 S-1
特殊S-
商期检查应符台SI2809,2的规定,并对一等品、优等品补充规定如下:5.2.1检查项目
TYYKAONrKAca
抽样方案
开箱检查;
b. 常流工要电、声性能测量:‘.干扰特性;
d。安全性能;
e。以境试验:
.可靠性。
5.2.2开箱检查
同5.1.2条。
5,2.3常温非、声性能测量
同5.1.3条。
5,2.4十扰特性
5.2.4.1 测量项甘
a.本振幅射-+抗场:
h:天线端本机振荡干扰电压:
c.证入电源的射频干扰且压。
5.2.4.2测试方法
按 GB 13837 中 6.2 条规定
5.2.5安全性能
5.2.5.1试验项围
a.标记:
SJ/T 9565—1995
b。正常上作条件下龄触电危险:c,绝缘要求;
d。故障条件;
c、外接软线。
5.2.5.2试验方法
按G8898的有关规定,
5.2.6坏境试验
按SI2809.2中4.2.3条规定。
5.2.7可靠性
可靠硅张求和试验方法接4.5条规定,5.2.8抛样方案
灿样方案按GB2829有关规定进行,-等品、优等品常温主要电声性能和环境试验具体规定表4.
TTY KAONT KAca
产品等级
试验项
常温土要电、
环境试验
紫温主要电、
声性能
境试验
5.2.9链陷判据
群品数
n_ = 3
ny = 3
n2 = 3
n, - 4
SJ/T9565:1995
本合格质量水平(RQL)
A类不合格
(重缺陷)
40r9 21
理。扰特性测试不合格项目均判为A类不合格;B类不台格
(轻缺路)
b.现安全试验不合格项目,测判期整验不合格;6产品质量等级判定
剃别水平
抽栏方案
全部检验项目都符台同一质量等级要求,则判定该批产品为该质最等级品。者各检验项三分属不同的质量等级,则按其中最低的质量等级定为该拦产品质量等级。TTY KAONT KAca
统计试验方案
S.I/T 9565—1995
附录A
声音广播接收机可靠性试验方法(补充件)
统计试验方案是用于确定声音广播接收机是否满足规定的可靠性要求的统计方运,其依据是假设声音!播接收机的失效分布符合指数分布规律。本标准采用可更换定时载尾试验方案(见表A1)。等级品考核时采用方案2。
判决风险率
试验时间
就验截尾时问(1)式计算:
鉴别出
总试验时间T
8,的倍数)
to = T/n
我中:to—-整个试验的持续时间,h:T——总试验时闻,h
n——试验的样品数量:
判决标准(实效数)
(大于或等于)
(小下或等于)
((1)
在满足(1)式的前提下,试验样品数试验时间可以任意组织,但试验时间不能少于168h。A3 试验条件。
43电应力
工作电压:签统为220±22V:
直流为额定工作申压=5%。
每4h为--个工作循环,其中3.5:通电,0.5h断凸。通电时工作状态调频点1/3调幅点2/3。
A3.1气候应力
坏境温度:40±3℃;
树对鼠度:45%.-75%:
大气氏力:86--106kPac
A3,2信号
接收广播电台相应信号或模拟广播电台发射标准节目源信号。6
TTY KAONT KAca
43.3功率
1/8额定输州功率。
A4检查
SI/T 9565-1995
每个工作循坏检查下列内容各一次:A4.1电源开关通断各一次;
A4.2调谐键(或施钮)动作一次,检查调谐功能:A4.3音量键或旋钮)动作一次,检查音质与音量变化。A5失效判据
45.1无声;
A5.2调谐失灵:
A5.3音基调节失熨或音量跳变:A5.4电源开关或波段开关失灵;A5.5声音严重失真。
A6失效数的计算
A6.1试验中出现 A5 中的任一故障时,即为一个失效;A6.2每一个独立失效都计入失效效;A6.3从属失效不计入失效数。
A7MTBE真值的估计
当试验总独立失效数()≤2或总独立头效数()≥3,且接GB5080.6进行恒定失效率假设的验证,其失效分布符合指数分布付,则MTBF下限值按(2)式计算:MTBF“限值=x(e.2+2)
式中:X—X分布的分立点:
—置信度,取=1-8。
加说明:
本标准由电子工业部标准化研究所归口。本标准由电子工业部第三研究所负责起草。本标推主要起草人:焦瑞萍、时由菊。TTY KAONT KAca
小提示:此标准内容仅展示完整标准里的部分截取内容,若需要完整标准请到上方自行免费下载完整标准文档。