首页 > 电子行业标准(SJ) > SJ/T 9539-1993 黑白电视广播接收机产品质量分等标准
SJ/T 9539-1993

基本信息

标准号: SJ/T 9539-1993

中文名称:黑白电视广播接收机产品质量分等标准

标准类别:电子行业标准(SJ)

标准状态:现行

发布日期:1993-07-11

实施日期:1993-11-01

出版语种:简体中文

下载格式:.rar.pdf

下载大小:148641

相关标签: 黑白电视 广播 接收机 产品质量 分等

标准分类号

中标分类号:机械>>机械综合>>J01技术管理

关联标准

出版信息

页数:4页

标准价格:8.0 元

出版日期:1993-11-01

相关单位信息

起草人:余宇文、安永成、陈静

起草单位:电子工业部广播电视工业产品质量监督检测中心

提出单位:中华人民共和国电子工业部科技与质量监督司

发布部门:中华人民共和国电子工业部

标准简介

本标准规定了黑白电视广播接收机(以下简称黑白电视机)的产品质量分等和质量等级的要求。本标准适用于屏幕尺寸不小于31cm的黑白电视机,是考核产品质量等级的依据。 SJ/T 9539-1993 黑白电视广播接收机产品质量分等标准 SJ/T9539-1993 标准下载解压密码:www.bzxz.net

标准图片预览

SJ/T 9539-1993 黑白电视广播接收机产品质量分等标准
SJ/T 9539-1993 黑白电视广播接收机产品质量分等标准
SJ/T 9539-1993 黑白电视广播接收机产品质量分等标准
SJ/T 9539-1993 黑白电视广播接收机产品质量分等标准

标准内容

中华人民共和国电子行业标准
黑白电视广播接收机
产品质量分等标准
1主题内容与适用范围
1.1主题内容
SJ/T9539---93
本标准规定了黑白电视广播接收机(以下简称黑白电视机)的产品质量分等和质量等级的要求。
1.2适用范围
本标准适用于屏幕尺寸不小于31cm的黑白电视机,是考核产品质量等级的依据。2引用标准
GB2828
GB2829
GB8898
GB9375
GB9379
GB9384
SJ/T9501
逐批检查计数抽样程序及抽样表(适用于连续批的检查)周期检查计数抽样程序及柚样表(适用于生产过程稳定性的检查)电网电源供电的家用和类似一般用途的电子及有关设备的安全要求收音机、录音机听音试验
电视接收机主观试验评价方法
广播收音机、广播电视接收机、磁带录音机、声频功率放大器(扩音机)的环境要求及试验方法
黑白电视广播接收机总技术条件电视广播接收机主观评价节目源声音和电视广播接收机及其有关设备干扰特性限额值和测量方法电视广播接收机外观、结构和工艺评价方法电子产品质量分等标准编制导则3质量分等和质量分等的技术要求3.1质量等级
黑白电视机的产品质量等级分为优等品、一等品和合格品。3.2电、光、声性能
三种等级黑白电视机的电、光、声性能都应符合GB表1的规定。
3.3安全性能
中华人民共和国电子工业部1993-07-11批准电视广播接收机主观评价节目源1993-11-01实施
SJ/T9539-93
三种等级黑白电视机的安全要求都应符合GB8898的规定。3.4干扰特性
三种等级黑白电视机的于扰特性都应符合GB干扰特性限额值和测量方法的规定。3.5环境适应性
声音和电视广播接收机及其有关设备三种等级黑白电视机的环境适应性的要求都应符合GB9384的规定。3.6图像质量和声音质量
黑白电视机的图像质量,优等品应达到GB9379第13.1条的五级质量制*优”的水平,等品应达到“良”的水平,合格品达到“中”的水平。黑白电视机的伴音质量,优等品应达到GB9375的第7.1条“良”的水平,一等品和合格品应达到“中”的水平。
3.7可靠性
黑白电视机的平均无故障时间(MTBF)的下限值,优等品应大于8000h,一等品和合格品应大于5000h。
3.8外观、结构、工艺
黑白电视机的优等品的外观、结构、工艺按GB价方法进行评价,应达到当时同类产品的先进水平。4质量分等的质量一致性要求
4.1交收检验
4.1.1质量一致性要求
4.1.1.1合格品应符合GB
电视广播接收机外观、结构和工艺评黑白电视广播接收机总技术条件第5.2.3.1条的表5规定。4.1.1.2--等品应符合表1的要求。重轻缺陷判据应符合GB术条件的规定。
检测项目
开箱检查
常温主婴
性能检查
合格质量水平(AQL)
重缺陷
4.1.1.3优等品应符合表2的要求。检测项目
开箱检查
常温主要
性能检查
轻缺陷
合格质盘水平(AQL)
重缺陷
轻缺陷
黑白电视广播接收机总技
检查水平
一般1
特殊S-1
检查水平
特殊S-2
抽样方案
一次或二次
抽样方案
一次或二次
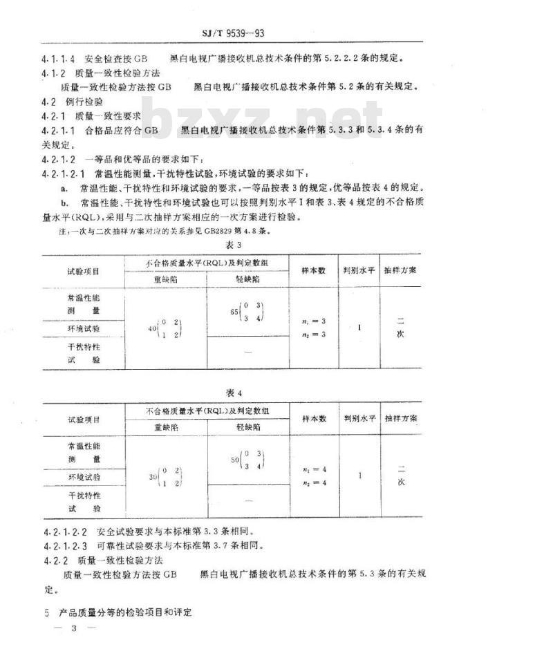
4.1.1.4安全检查按GB
4.1.2质量一致性检验方法
SJ/T9539-93
黑白电视广播接收机总技术条件的第5.2.2.2条的规定。质量一致性检验方法按GB
4.2例行检验
4.2.1质量一致性要求
4.2.1.1合格品应符合GB
关规定。
黑白电视广播接收机总技术条件第5.2条的有关规定。黑白电视广播接收机总技术条件第5.3.3和5.3.4条的有一等品和优等品的要求如下:
4.2.1.2.1常温性能测量,干扰特性试验,环境试验的要求如下:a.
常温性能、干扰特性和环境试验的要求,一等品按表3的规定,优等品按表4的规定。常温性能、干扰特性和环境试验也可以按照判别水平I和表3表4规定的不合格质量水平(RQL),采用与二次抽样方案相应的一次方案进行检验。注:一次与二次抽样方案对应的关系参见GB2829第4.8条。表3
试验项目
常温性能
环境试验
干扰特性
试验项目www.bzxz.net
常温性能
环境试验
干扰特性
不合格质量水平(RQL)及判定数组重缺陷
轻缺陷
6s/。 3)
不合格质量水平(RQL)及判定数组重缺陷
轻缺陷
4.2.1.2.2安全试验要求与本标准第3.3条相同。4.2.1.2.3可靠性试验要求与本标准第3.7条相同。4.2.2质量一致性检验方法
质量一致性检验方法按GB
5产品质量分等的检验项目和评定样本数
样本数
判别水平
判别水平
抽样方案
抽样方案
黑白电视广播接收机总技术条件的第5.3条的有关规5.1检验项目
SJ/T9539—93
产品质量等级评定应检测以下项目:a.
开箱检查;
电、光、声性能;
安全性;
干扰特性;
环境适应性;
图象质量和声音质量;
可靠性;
外观、结构、工艺。
注:评定优等品时评价产品的外观、结构、工艺。2产品质量等级评定
全部检验项目都符合同一质量等级要求,则判定该产品为该质量等级品。若各检验项目分属不同的质量等级,则按其中最低的质量等级定为该产品质量等级。附加说明:
本标准由中华人民共和国电子工业部科技与质量监督司提出。本标准由电子工业部广播电视工业产品质量监督检测中心负责起草。本标准主要起草人:余宇文、安永成、陈静。4
小提示:此标准内容仅展示完整标准里的部分截取内容,若需要完整标准请到上方自行免费下载完整标准文档。