首页 > 电子行业标准(SJ) > SJ/T 10117-1991 CZ-1206型函数计算器
SJ/T 10117-1991

基本信息

标准号: SJ/T 10117-1991

中文名称:CZ-1206型函数计算器

标准类别:电子行业标准(SJ)

标准状态:现行

发布日期:1991-04-02

实施日期:1991-07-01

出版语种:简体中文

下载格式:.rar.pdf

下载大小:296929

相关标签: 计算器

标准分类号

中标分类号:矿业>>矿业综合>>D01技术管理

关联标准

出版信息

页数:13页

标准价格:16.0 元

出版日期:1991-07-01

相关单位信息

起草单位:北京计算机二厂

发布部门:中华人民共和国机械电子工业部

标准简介

本标准规定了CZ-1206型函数计算器(以下简称计算器)的技术要求、试验方法和检验规则等。本标准适用于计算器的质量判定。 SJ/T 10117-1991 CZ-1206型函数计算器 SJ/T10117-1991 标准下载解压密码:www.bzxz.net

标准图片预览

SJ/T 10117-1991 CZ-1206型函数计算器
SJ/T 10117-1991 CZ-1206型函数计算器
SJ/T 10117-1991 CZ-1206型函数计算器
SJ/T 10117-1991 CZ-1206型函数计算器
SJ/T 10117-1991 CZ-1206型函数计算器

标准内容

中华人民共和国电子工业行业标准S3/T 10117--91
CZ-1206型函数计算器
1991-04-02发布
1991-07-01实施
中华人民共和国机械电子工业部发布中华人民共和国电子工业行业标准CZ-1206型函数计算器
!主面内容与适用范国
SI/T 10117 91
本标准教定了(2-1206理函款计算器(以下解你计算替>范技不要求.试验方法和验视则等。
本标准适用于计算露的娠录划定。2引用标滑
包装储运固示标志
GR2828案批检计数抽样程主及地样办(适用片编批的格改)GB1967电于小算器通用技术条件3获术要求
5.+外规和结构快求
3.1.1外竞表弱应无数、烧花,退色及求久性号渍等陷,节无明是么退动别报,照小徐规不应露出底金膜或育起泡现象,并无腐蚀,刺、缺口等损伤:按能说则功能的大字补以和标患应清谢壳体链不应大于0.2的,3.1.2显示器在量示例内的位符合设计要求,表不版有明品的泻点.拟伤及证显:器应显示部分的字释笔划空应时勾,消账,非显求部分不恢有明显的晒品点现象,3. 1.3尺寸,质题
外影尺寸:××m
质量,约72g~83g。
3.2功能和性能要求
3.2.1功耗:小于或等于0.23mW,5.2.2计算器具有四期运算,一角函数/反三均感数运其,存储多连京等型本功齿详以谢录“科充作
3.2.3十进制半长::C,812)位指数3.2.4小数点形式:浮点、脂教表示,3.2.5存能器客早,不小于个会字长3.2.6快电方式:亢流。
3.2. 7显示时间,数宁避检下至无龄显多数乎的时问不大”3. 2. B自动关机时问:停止运算后 5~1 riml自动关机。中华人房共和国机械电子工业部1991-C4-02批准1991071宝吨
51/T10117—91
3.2.3指示信号:月有存情器有整、号(括指数位负孕,出错字衍SAT,LN,G尺AD、DEG学符号指示,以及指款,第二功能、双出函数、括号定风、学储器存储出错等录示。3.3既盘
3.3.计算器链盘包括字链和功能好,额的排列位直见用1.2ntF
DEL DCA
33.2接层为0.G0.6;
按行性为.c.ac.50m
3.3.3技逆技动灵活.接触川牵,除待球接链外,其他接应平整一致等个接视有现定的负街条件下还断寿命不少于15心力:SJ/T :0117--$1
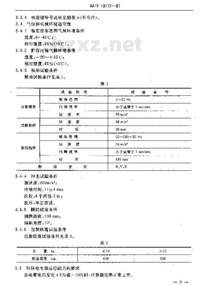
3.3.4功能符号说明见附录A(补充计)3.行该和甄械环晓适它性
3.4.1熟定传用范围气候环清条件温度,0~+40心
相对度度,90%10)
3. 4. 2购存运较气候环境条件
温度,—20~+55
相对起度:95%(15℃)
3.4.3报动试验条件
振动试验条件见表1.
就验阶
禁接实
共新保技
拆动的环
打频速车
打顺连
3.4.4冲击达验系作
加速200m/s;
待续时间;11于1 nw:
软数,6个而各3次;
被形半正弦波
5.4.5频跌试验条件
倾跌高度,190mm
顺钢电度:1元°
3.4.6包费来落试验条车
包装跌落试避急件见变2。
跌活高距
3.5对供电范源适应能动的要求
5~55 Hs
小于或辨于1oct/min
30 bs/s
30 m/x
5G~C00-5G Hz
30 m/s
小于或第了1oct/min
120 mnit
当电电辰变化15%或10%时,计单器应能正带工作.教
3.6可萌我要求
S/T 10117—9:
计让算器平均无故障下作时(hl(MTmF>应大或等于15000h。4.试验方法
2。有特殊规定外所有试验应在下列环境下进行,环境温度:15~35℃
相湿:15%~-75%
大气压86~106kFa
光照度:10DD2501x。
4.2外遵和钻构趋右
在规定环境下,以39cm的臣离及45角斜视或正期计算器外光表而,下检查链、开关等,精度为01正m的塞尺度其机先继隙。4.3功陷的检
代规定环境下,接3.2.2条要求用附示补充件检查全部功能.1.4盘的检查
用外观法按3.8.1条和3.3.1条的要求检查按键择列是否正确,用手感格查按能按动是价灵活,摘触是否可求,用情度0.22mm然量具检查技键行虐,用误满不超过10%的测克计检查按规正力,按健寿命检查在专用设备“按链寿命试验台”上迹行。4.5对电源运成能方的试验
用0.5级量程不大于1.5借电源电压的直流电乐表监测电源电压。改变电压值(电源可用克迹稳压可调电源代替>分别额定值的105%和90%,计算器应能正帝工作,4.5功耗的试验
用D.5级心正表其盘铃不人于5V,心,5级谨安表计算器全显示,测量其功耗。4.7额定试过范国下限盗度试验
接3.4.1条所规定药杀件进行试险,其试验疗秋按G84967中第4.3.3策的规定4.8更存运拍下限湖度试动
按8.4.2条所规定的条件行试验,共计龄力法按GB4967中4.B.4条的规定。4.日·额定使用范围上限温度试胶按3.4.1录所规定的条件进行试验.其试验方法兼(+日1917中第4.8.5条的现定。4.19此存运输条件上限温度试将按3.4.2案所规定的条件进行试验.其试验祛变6B1967中第4.9.%象的规定。4.新定使用范麻湿试试验
技3.4.1条所规定的录进行次验,其试验方法接C日1967中第4.5.7条的规定。4.12忙件运输条作谨度试验
按24.2条所现定的亲件进行试验,北试验力法按GR7中第1.8.8承的规定。4.13据动试龄
4.13.1试验要求
按5.4.3系要求进行振动试验
4.13.2试验顺序
,共顺搜素;
北新保持:
心报动循环,
d最共推接索,
4.13.3长振瘦案
S/TOI S
准二个轴间上,按34.3条的要求对受试产品进“引频报动,并记录下每个轴向的其点。当共报点较多时,举个上最个教无的报点4.13.4共振保持
其试验方法应符合GB467中第3.8.5.4条的规定。4.13.5报动陷坏
娠动循环开始时接通计再宠电源井骨满数.按3,1.3杀的要求进行据动循环试验,其共益点若在5~55H芯国内,则以5~65~61z的领率进行循坏,存b~65Hz以向,i以65~500.~5证立的频率进行循环。4.13.6重发共报搜索
重复4.13.3条的试验,并现测共振点的频孕和共振靠位,与节次其靠搜案对比,考振部位和非娠点均不应育较大变法。
4.14冶卡试验
较3.1.1 案的要求退行冲击试验,试验后示按1. 3 务迹行功能并检验,4.15顿试验
媚践试监无能卧接还计的器电源关胃泌象,欢34小5系的费求逃行询跌试验,其试啥动戏按GH4957中第4.8.11条的规定拉行,4.16包能跌落诚段
按3小.条的求,将出厂运满包装销底画和前,后,方,在等面在平整水就均正上各跌落-次,联落试验开始时闭避度应为零,试验商与地丽平行,联蒂后包装猫不应有较大查地和抵氏,然凸按(B2828享的抽样缴量抢变计算器,4.17可试验
4.17.1试验坏境条件
按3.4.1条要求的额定温度上限条件选行可完性试路。4.17.2试验方案
应行台G8496中第4.101.7录的规定,4.17.3试险要求
成符合[18967第4.10.3系时规定,5检验规则
5.1检验分类
,定塑检路:
5交收琦验;
:刻行检验
5.2定型将验
5.?.1产战品在设计定型和生产完型时应油过案型控验。52.2余型检龄的项日应包括举3中形势整所规定的余部列口.b
SI/T1011791
5.2.3定型检验出制造卓位试通部负费选行-这由上级主管部门指定的单价进行。5.2、4检股中出现放率,或基项不合格时,应等止检验。查出故障原排除故障开提出故障分新报告后,续站再新进行该项检验。比再次出现章,或某项不合格时,在查出放降原内,提函战障,撑出分新求为后,些重斯进行定配控些,检验后应提产定型检验报告。5.2.5定型检晚中可带性监定试验量位品数投在4规定抽取,其余检验项日的样品数不实于2。
5.3交收检验
5.3、1交收检聪由制道单位质部门负责进行。5.3.2批盘尘产剪连缓出产的产品,必须通过交收验。5.3.5不符合3.1.3净和a.亲要求的产品为重不合格品。不为合3.1.【条要求的产品为软不合格品,
5.3.4交收格验的抽样检验控GB2828的规定执行,合格质量水学tAQ1.)按五轻不合格品分别现定为1.5和1.而检会求一律规定为I,5.3.5经灿样检查判为不合格的推产品,应全部退业外产部1将发现的不合格品全部别感修之后,才允许需次提交通单部门进行络放验。但必逐使用划严控查,协验规测接62828的规定行。
5.3.6对交收检验编样合格的产品批应将检始出的不合格品别出或修复后才能入仑率,5.4例行检验
进行批量生产时,每批些应步行例行垃验。谨续生产时,应每半年进件一次例行检验。5.4.1
当更改设计和主要下艺或更换主要元器件和材料时内应进行行验。表3
并观及绍预粉查
功能及性能检查
包装检在
新定范围气换环境
此存运输气快环境
禁戏试
顿医试验
必装跌糖试验
在激适定能力
按压力行理
可靠性鉴定试验
带性整收试验
5- 2-6. 5
. 4. 2
性:“+“程采在该类试股中应选行的式验。—6—
试验方法
4.71.9,1.1:
.8,1.10,4-12
会型版
交收控险
阅行控整
张监或连续生产效量
97-·200
205以
SJ/1 10117- 91
5.4.2例行检验自制造单位质量检验部门负责进行,或出上级主管部门指定的单位迟行。损据订货方要求,制造单你应提供该批产品或年康的例行检验报告副本。5.4.3例行检验的项日放顺序按装3的展定、5.4.4例行检龄的样品应在交收检验合格的产品中随机捕收,其数缺不少于俩台,靠性验收试验可按表规定。
5.4.5例行检验过行中,翌试接机出任台的任:项不符合本标准规定时,则加倍抽取样机,重新选行会面检验。在加筛试验中义出现某一项不合的带总时,则判该甜产品通不技例行格验。此时应查明故降原因,排除故障,对流批产品全部进行返性,对影响产品质录的时索采取相放措旗后,再再新进行制行按验。5.5经过您型趋验例行趋验的产品不应做正式产品出厂,6标志、包装,运输、贮布
B.[产品上应标有产品的型母「名和商标6.2包转带应符合防谢、防尘、防需的要求。6.3色装箱上座有符台口191中规定的小心轻放”,“怕湿”“尚上”及制道[名、产品型号和名称、出厂年月数蛋等标患,6.4每个也装盒内应有伙展说明节,保静卡检验合格证.6.5包装好的产品持能以就车、火车、飞机等诺箱,B.B长途运朔时产品不得放布献蒸车制,避大仓库。应注防用、防尘与机战的。6.?存效产品的仓库环境盗度为0~.40,湿度不人下80%,案内无醛减及快性性等有书气怀.月无烈的机橙诉动、冲出、强感场,荐放期不超过一年,2
,符弓
2n:J F
SI/10117—91
附景A
功能及功能错说明
《补件)
小双点膜
第一边能,四刘运算键,
第一成度分(六1近)换或度(十证,
第二的能:安十适制)成度、营、称(六十选智进,
第一功能:符凸变换娃。
第二功随:显示数据山资有登内容交决处第一动能正扩高零。
第二均理,设筑计计算决态键(SIAT),第:-动能,高部诺设清除艇,
策二功能:阶来运算起。
第二对能洗轻情,案资计状态交,在按湿上方些功能为第二功能,在统计状态下,按整下方在达的功能第切,的功能二功能。
第一功输:执行界序深算链,
1第献,建了和满除兜库盗育声链。第·动冠:美机粒www.bzxz.net
第功证:保性关矶链
第随,自度单价时出异,用下选DFRAD,CA,良.度、度
第一方能:双曲压效建,
第一所能:强然本YF扰忘下为双出止注第二动能:成正乐雄,欢忘下反收正张钳,
链,部号
X→K2
/ 10!17-91
第一动准:余孩键,在HYY状态下为双会弥轻,第二功能途张感,亡YP共杰下为反双曲余强然。
第一所能正切链,在HYP状券下步双曲正切第二近断:反正切整,在 HYP 试态下为反双正切恰。
第一动能,源运育爆,
第二动能,方想添其处,
等一功能:自然对效试。
第二功阻:自然点对数差。
第功能:需用对歌慢
第三动能:需用反对数怀,
率一功能:可括系能,括流层数是多为七法单二能没肾空量提,变量个效1-.4个,第一巧能,闭括弧提。
第二功能:释序运算暂序键
第一功些:指数量示大或迷泽题,第功视证
第·动能,第一诸能孕谐内罕敢出键(KI:在STAT态下为静人效据时除
(DEL),
第二功随,第-行诺降年能在容输人健(X→KI);布SIAT状产下为余部婉计数据再除钟(CHA)
弱·-功能:第二存器东储内容取出键(K2),在STAT状变下与致样致个数轻(U
第二切能,第二存境器行齿内穿拍入链(X→K2:1S和
继、符号
SJ/T10117—81
第一功能,立行储器内容输人继(SI心)在STAT状急下为平均值轻文,
第二显在TA状下和【X
第一功能:题文存确路内容联山就(RM),在STAI状来下为统计据怀准偏整举(S).筛二功随:在 5TAT 状态下为总体标准响差链(8).
系一功质:立存快解系加(M+);立STAT法态F为统计要据略人(DATA),
需一功胸,完感拆其结举的定点是示充式·序点显示方式时指数显示方式的转换。第二功能,设置定点显示方式理。电号
SJ/T IC117—-9:
附录卫
功脂检查程序表
(补充件」
拉燃快作
B8888A6R4K
21xl 上
2ral F
异水清乐
M1838868
小提示:此标准内容仅展示完整标准里的部分截取内容,若需要完整标准请到上方自行免费下载完整标准文档。