首页 > 公共安全行业标准(GA) > GA 214.3-2004 常住人口管理信息规范 第3部分:居民身份证管理信息数据项
GA 214.3-2004

基本信息

标准号: GA 214.3-2004

中文名称:常住人口管理信息规范 第3部分:居民身份证管理信息数据项

标准类别:公共安全行业标准(GA)

标准状态:现行

发布日期:2004-01-10

实施日期:2004-01-10

出版语种:简体中文

下载格式:.rar.pdf

下载大小:1822142

相关标签: 常住人口 管理 信息 规范 居民身份证 数据项

标准分类号

标准ICS号:信息技术、办公机械设备>>信息技术应用>>35.240.99信息技术在其他领域中的应

中标分类号:综合>>社会公共安全>>A90社会公共安全综合

关联标准

出版信息

出版社:中国标准出版社

页数:6页

标准价格:10.0 元

出版日期:2004-01-10

相关单位信息

起草人:仇保利、刘欣、唐玉建、张若峰

起草单位:公安部治安管理局

归口单位:公安部计算机与信息处理标准化技术委员会

提出单位:公安部治安管理局

发布部门:中华人民共和国公安部

标准简介

本部分规定了公安机关管理居民身份证信息时所使用的数据项。本部分适用于常住人口的居民身份证管理信息数据的处理、交换和共享。 GA 214.3-2004 常住人口管理信息规范 第3部分:居民身份证管理信息数据项 GA214.3-2004 标准下载解压密码:www.bzxz.net

标准图片预览

GA 214.3-2004 常住人口管理信息规范 第3部分:居民身份证管理信息数据项
GA 214.3-2004 常住人口管理信息规范 第3部分:居民身份证管理信息数据项
GA 214.3-2004 常住人口管理信息规范 第3部分:居民身份证管理信息数据项
GA 214.3-2004 常住人口管理信息规范 第3部分:居民身份证管理信息数据项
GA 214.3-2004 常住人口管理信息规范 第3部分:居民身份证管理信息数据项

标准内容

ICS35.240.99
中华人民共和国公共安全行业标准GA214.3—2004
常住人口管理信息规范
第3部分:居民身份证管理信息数据项Specificationfor resident populationmanagement information-Part 3: Citizen identification card management information data items2004-01-10发布
中华人民共和国公安部
2004-01-10实施
GA214.3—2004
本部分的全部技术内容为强制性,前言
GA214&常住人口管理信息规范》分为十五个部分:第1部分:基本数据项;
第2部分:户籍管理信息数据项;第3部分:居民身份证管理信息数据项;第4部分:居民身份证受理号;
第5部分:居民身份证申领原因代码;第6部分:居民身份证制证类型代码;第7部分:居民身份证领证方式代码;第8部分:居民身份证有效期限;第9部分:居民身份证审核结果代码;第10部分:居民身份证制证信息错误类别代码;第11部分:常住人口信息交换数据包编号;第12部分:宗教信仰代码;
一第13部分:变更更正类别代码;第14部分:居民身份证制作信息数据交换格式;第15部分:户籍管理信息数据交换格式。本部分为GA214的第3部分。
本部分由公安部治安管理局提出。本部分由公安部计算机与信息处理标准化技术委员会归口。本部分起草单位:公安部治安管理局。本部分主要起草人:仇保利、刘欣、唐玉建、张若峰。本部分由公安部治安管理局负责解释。16
1范围
常住人口管理信息规范
第3部分:居民身份证管理信息数据项本部分规定了公安机关管理居民身份证信息时所使用的数据项。本部分适用于常住人口的居民身份证管理信息数据的处理、交换和共享。2规范性引用文件
GA214.3—2004
下列文件中的条款通过GA214的本部分的引用而成为本部分的条款。凡是注日期的引用文件,其随后所有的修改单(不包括勘误的内容)或修订版均不适用于本部分,然而,鼓励根据本部分达成协议的各方是否可使用这些文件的最新版本。凡是不注日期的引用文件,其最新版本适用于本部分。中华人民共和国居民身份证法
GB/T2260中华人民共和国行政区划代码GB/T2261.1个人基本信息分类与代码第1部分:人的性别代码GB/T3304
中国各民族名称的罗马字母拼写法和代码公民身份号码
GB11643
常住人口管理信息规范
常住人口管理信息规范
常住人口管理信息规范
常住人口管理信息规范
常住人口管理信息规范
常住人口管理信息规范
第4部分:居民身份证受理号
第5部分:居民身份证申领原因代码第6部分:居民身份证制证类型代码第7部分:居民身份证领证方式代码第8部分:居民身份证有效期限
第9部分:居民身份证审核结果代码)常住人口管理信息规范第10部分:居民身份证制证信息错误类别代码GA 214.10
3术语和定义
下列术语和定义适用于GA214的本部分。3.1
机读照片picturestoredinIC
通过读写机具识读的居民身份证IC芯片内存储的持证公民本人的照片信息。3.2
视读照片pictureprintedoncitizenidentificationcard记载在居民身份证表面的持证公民本人的照片图像。4基本数据项
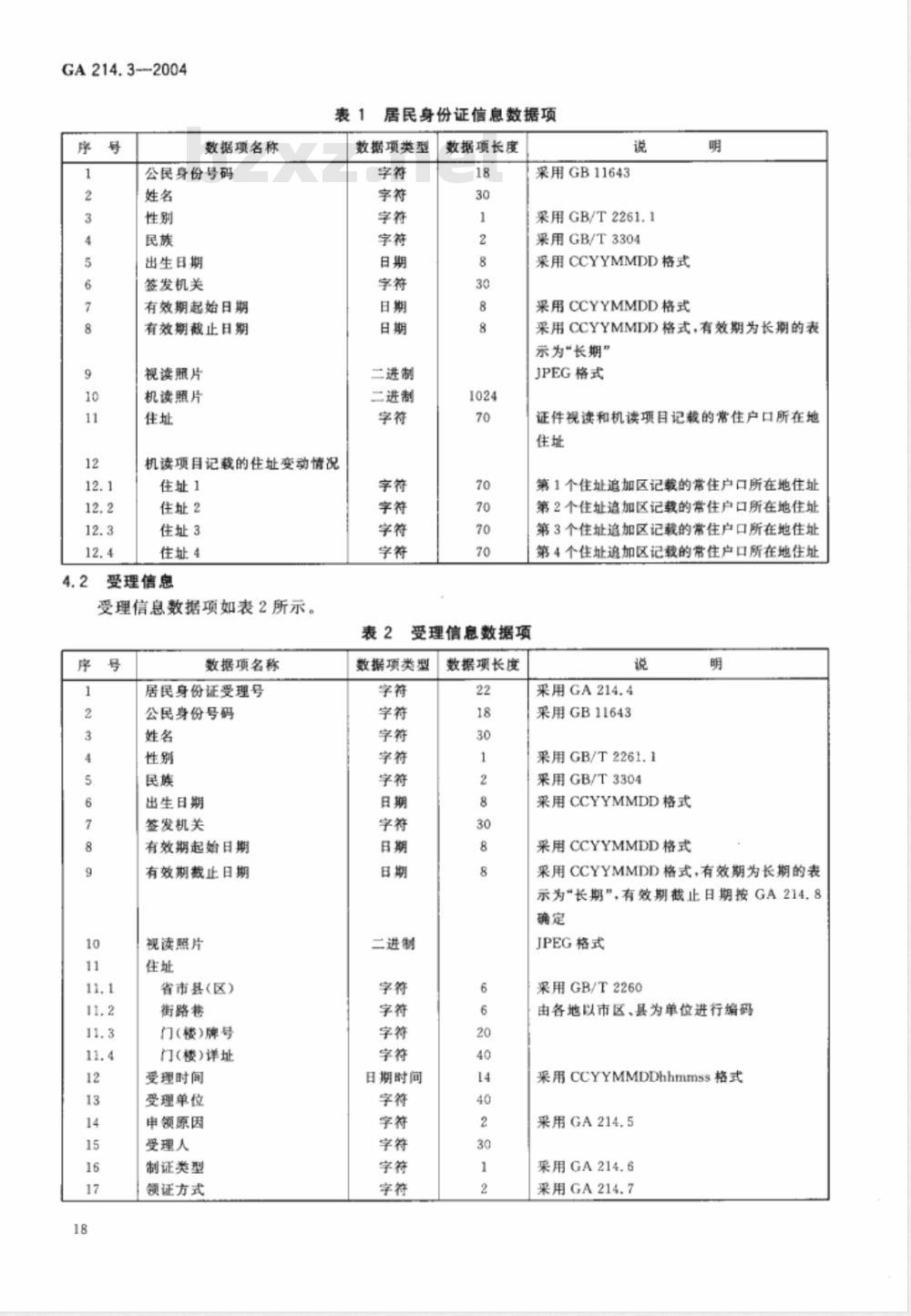
4.1居民身份证信息
居民身份证信息是指居民身份证表面记载和芯片内存储的持证公民本人的相关信息。根据《中华人民共和国居民身份证法》的有关规定,居民身份证信息包含的数据项如表1所示。17
GA 214. 3-2004
数据项名称
公民身份号码
出生日期
签发机关
有效期起始日期
有效期截止日期
视读照片
机读照片
表1居民身份证信息数据项
数据项类型
二进制
二进制
机读项目记载的住址变动情况
住址1
住址2
住址3
住址4
4.2受理信息
受理信息数据项如表2所示。
数据项名称
居民身份证受理号
公民身份号码
出生日期
签发机关
有效期起始日期
有效期截止日期
视读照片
省市县(区)
街路巷
门(楼)牌号
门(楼)详址
受理时间
受理单位
申领原因
受理人
制证类型
领证方式
数据项长度
受理信息数据项
数据项类型
二进制
日期时间
数据项长度
采用GB11643
采用GB/T2261.1
采用GB/T3304
采用CCYYMMDD格式
采用CCYYMMDD格式
采用CCYYMMDD格式,有效期为长期的表示为“长期”
JPEG格式
证件视读和机读项目记载的常住户口所在地住址
第1个住址追加区记载的常住户口所在地住址第2个住址追加区记载的常住户口所在地住址第3个住址追加区记载的常住户口所在地住址第4个住址追加区记载的常住户口所在地住址说
采用GA214.4
采用GB11643
采用GB/T2261.1
采用GB/T3304
采用CCYYMMDD格式
采用CCYYMMDD格式
采用CCYYMMDD格式,有效期为长期的表示为\长期”,有效期截止日期按GA214,8确定
JPEG格式
采用GB/T2260
由各地以市区、县为单位进行编码采用CCYYMMDDhhmmss格式
来用GA214.5
采用GA214.6
采用GA214.7
4.3投递信息
投递信息数据项如表3所示。
数据项名称
居民身份证受理号
公民身份号码
收件人姓名
收件人联系电话
收件人邮编
收件人通讯地址
审核签发信息
审核签发信息数据项如表4所示。3投递信息数据项
数据项类型
数据项名称
居民身份证受理号
公民身份号码
审核日期
审核人
审核情况
签发日期
签发单位
签发人
制证回馈信息
制证回馈信息数据项如表5所示。数据项长度
采用GA214.4bZxz.net
采用GB11643
审核签发信息数据项
数据项类型
数据项长度
采用GA214,4
采用GB11643
采用CCYYMMDD格式
采用GA214.9
采用CCYYMMDD格式
表5制证回馈信息数据项
数据项名称
居民身份证受理号
公民身份号码
制证单位分发日期
机读照片
质量控制回馈信息
数据项类型
三进制
质量控制回馈信息数据项如表6所示。数据项长度
采用GA214.4
采用GB11643
采用CCYYMMDD格式
质量控制回馈信息数据项
数据项名称
居民身份证受理号
公民身份号码
制证信息错误类别
错误描述
检验单位
检验人姓名
检验日期
数据项类型
数据项长度
采用GA214.4
采用GB11643
采用GA214.10
采用CCYYMMDD格式
GA214.3—2004
GA214.3—2004
数据项名称
处理单位
处理情况
处理日期
领取发放信息
领取发放信息数据项如表7所示。表6(续)
数据项类型
数据项长度
采用CCYYMMDD格式
领取发放信息数据项
数据项名称
居民身份证变理号
公民身份号码
领取目期
领取人姓名
领取人公民身份号码
发放人
发放日期
证件到达日期
数据项类型
数据项长度
采用GA214.4
采用GB11643
采用CCYYMMDD格式
采用GB11643
采用CCYYMMDD格式
采用CCYYMMDD格式
小提示:此标准内容仅展示完整标准里的部分截取内容,若需要完整标准请到上方自行免费下载完整标准文档。