首页 > 地方标准(DB) > DB13/T 503-2004 无公害荷兰豆生产技术规程
DB13/T 503-2004

基本信息

标准号: DB13/T 503-2004

中文名称:无公害荷兰豆生产技术规程

标准类别:地方标准(DB)

标准状态:现行

出版语种:简体中文

下载格式:.rar .pdf

下载大小:200KB

相关标签: 无公害 荷兰豆 生产 技术规程

标准分类号

关联标准

出版信息

相关单位信息

标准简介

DB13/T 503-2004 无公害荷兰豆生产技术规程 DB13/T503-2004 标准压缩包解压密码:www.bzxz.net

标准图片预览

DB13/T 503-2004 无公害荷兰豆生产技术规程
DB13/T 503-2004 无公害荷兰豆生产技术规程
DB13/T 503-2004 无公害荷兰豆生产技术规程
DB13/T 503-2004 无公害荷兰豆生产技术规程
DB13/T 503-2004 无公害荷兰豆生产技术规程

标准内容

河北省地方标准
DB13/T 503—2004
无公害荷兰豆生产技术规程
2004-03-22发布
2004-03-22实施
河北省质量技术监督局发布
ht
本标准由河北省农业厅提出。
本标准起草单位:河北省农业技术推广总站DB13/T 503-—2004
本标准主要起草人:于风玲宋建新强承华吕桂云王丽萍吕霞全春娥李艳平董立芬http://foodmate.net1范围
无公害荷兰豆生产技术规程
DB13/T 5032004
本标准规定了每公填生产10000kg~15000kg荷兰豆无公客生产的产地环境技术条件,裁培拉术和农业、化学等安全控制病虫言技术及合理安全施肥技术等系列措施,本标准适用于河北省露地痴保护地荫兰豆的无公膏生产,2规范性引用女性
下列文件中的条款通过本标准的引用而成为本标准的条款。凡是注日期的引文文件,其随后所有的修改单(不包括勘误的内容)或修订版均不适用于本部分,然而,姓励根据本部分达成协杖的各方面研究是否可使用这些文件的最新版本,凡是不注日期的引用文件,其最新版本适用于本标准,GB4285
GB/TB32
GB10715.1
GB18406.L
GB/T18407.1~2001
NY5010
DB13/T4532001
DE13/T454~2001
3产地环埋技术凝件
农药安全使用标准
农药合理使用准购bZxz.net
菀菜种子
无公害蔬菜产品标准
无公害蔬菜产地环境标准
无公害食品蔬菜产地环境条件
无公害蔬莱生产农药使用准则
无公害莱生产肥料施用准则
无公害荷兰豆生产的产地环境质量应符合GB/TI8407.12001和NY5010(无公客农产品产地环境质量标准》的规定,
4肥料、农药使用的原则和要求
无公害荷兰豆生产中使用配料的原则和要求、允许使用和禁止使用肥料的种类等按DB13/T454执行:控制病虫危喜安全使用农药的则和要求、允许使用和禁止使用衣药的种类等按DB13/T453执行。荷兰豆带见病虫膏有6种:其中有利发生条件见附录A(资料性附录3.5生产管理播构
5.1品种的选择
选用优质,抗病性强、适应性广、商品性好的品种。适宜品种:中7号、中殖B号、矮生大英荷兰豆、小青英、铃丰、铃成、奇珍重6甜豌豆、法国大英、美国小白花、5.2种子质量
符合GB8079的要求,
5. 3用种量
直播每667m用种量,播生种12kg~15kg:蔓生种3.5kg~4kg5.4种于处理
5. 4. 1 干燥处理
将经过筛选的种子晾晒12h~24h,严禁曝晒,5.4.2清选
用40%盐水选种,弃去上浮的不炮满的或遭受虫者的种子。播种前还可用二硫化碳赢蒸种子10min。5. 4. 3慢种
棚室裁培播种前用30℃祖水浸种2h,捞出播种。1
品伙伴欧t
DB13/T 503-2004
5. 5播种前准备
5. 5. 1前茬
为非豆科作物。
5.5.2整地施肥
施足底肥,基肥的施用量每667m有机杂肥2500kg,过磷酸钙 20kg.硝酸铵或尿紊 10kg,氯化钾[5kg,据合施人,春茬裁培小高地膜覆益,蔓生种哇宽 60 cm~70cm,蔓生种哇宽 120cml~150cm矮生种哇竟 100cm~120crl;更季教培宜用小高哇,哇宽 60 cm~80cm,高10cm。5.6播种
5. 6. 1摘种期
露地春播在3月~~4月大地解炼后进行:日光温室1月下句~2月上旬进行;大棚2月下旬~3月上旬进行.
5.6.2方法
按行穴距要求挖穴点播或条插。每穴 2 粒~3 粒种子,覆土厚 cm~2cm,稍加踩压。播种时如土塘情不好,应提前浇水造摘后播种。5.6.3 密康
矮生种每 667m2为 14800穴~27000穴,行穴距(30cm~~45cm)X(8cm~10cm);蔓生种每667m2为3500穴~4000六,每六留双株,行六距(50 cm~60cm)×(吕cm~10cm)。5. 6. 4幅消毒
以下两种消毒方法,可任选一种。a)用福尔马林50倍~100倍液,每㎡用药液1kg~1.5kcg,密闭一昼夜之后放风,7d~10d后定植。b)用50%多菌灵可湿性粉剂500倍液,或50%福美双可湿性粉剂300倍液对拥室的土壤、屋顶及四周衰面进行喷消毒。
5. 7间管理
5. 7. 1离度管理 (见下表)
表温度管理
单拉:
种子发芽期
抽蔓期
开花结荧期
5. 7. 2显度普理
适宜日温
适直夜温
幼苗期有一定的耐早能力。抽萝后,喜湿润的空气,开花期最适宜的空气湿度为60%90%,花期卓会导致受精不良,形成空莱和秋莱。5. 7. 3水肥管理
齐苗后要适量浇水。我中耕 2 饮~3 饮。结前各重施一次肥,每667 m*追尿紊 10 kg:磷酸二10 kg,硫酸钾10kg;开花前不施肥,坐英后根外施磷酸二氢钾和锰、硼。钠等微量元素肥料(如:叶面宝、丰产素,植宝素、爱多收等)增产效果显著且光温室种植,底水要充足,现花蓄前不水,也不追肥。通过控水和中耕划,促进根系发育。现花警后施一次水冲肥,每667m施三元复合肥I5kg,随之谢划保摘,控秧促荚。花期不浇水。进人开花盛英期,每667m2每次施三元复合肥15kg5. 7. 4 植株调整
蔓生或半蔓生品种,要及时搭架,抽蔓后及时引蔓上架和绑蔓。矮生种,为防止倒伏,也可适当支架
食伙伴网bt
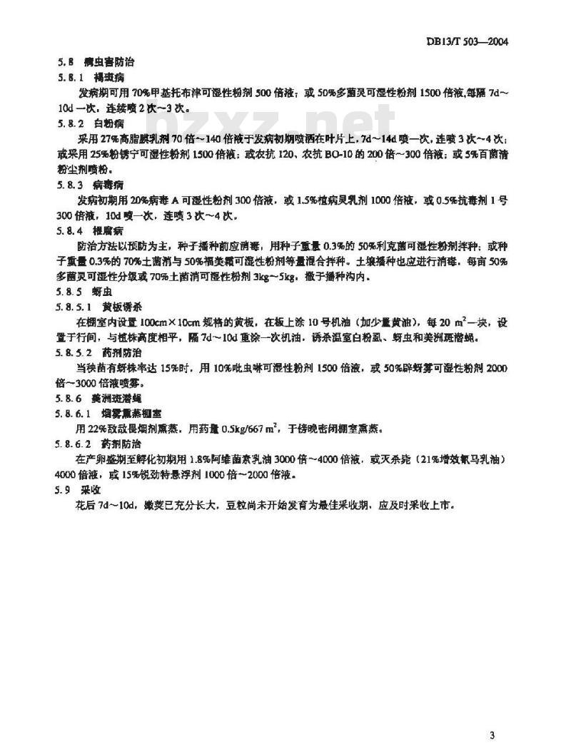
5,B疼虫害防治
5. 8. 1构斑病
DB13/T5032004
发病期可用70%甲基托布津可湿性粉剂500倍液;或50%多菌灵可湿性粉剂1500倍液,每隔7d~10d 一次, 年续喷 2 次~3 次。5. 8. 2白粉病
采用27%商脂膜乳剂70倍~140倍液于发病初期喷酒在叶片上,7d~14d喷一次,连喷3次~4次:或采用25%粉锈宁可湿性粉剂1500倍液:或衣抗120、农抗B0-10的20D倍~300倍滋:或5%百菌清粉尘剂喷粉。
5. 8. 3病毒病
发病初期用20%病毒A可湿性粉剂300倍液,或1.5%植病灵乳剂1000倍液,或0.5%抗毒剂1号300倍流,10d喷一次,连喷3次~4次。5. 8. 4提腐病
防治方法以预防为主,种子播种前应消毒,用种子重量0.3%的50%利克菌可湿性粉剂拌种;或种子重量0.3%的70%土菌消与50%福美霜可避性粉剂等盘混合拌种。士填播种也应进行消毒,每亩50%多菌灵可湿性分级或70%土菌消可逐性粉剂3kg~5kg:撤于播种沟内:5.8.5蚜虫
5. 8. 5. 1黄板诱杀
在棚室内设置100cm×10cm规格的黄板,在板上涂10号机油(加少量黄油),每20m2一块,设置于行间,与植株高度相平,隔7d~10d重涂一次机油,诱杀温室白粉虱、蚜虫和美洲斑潜蝇5. 8. 5. 2药剂防治
当秧苗有蚜株率15%时,用10%吡虫啉可湿性粉剂1500倍液,或50%辟蚜剪可湿性粉剂2000倍~3000倍液喷雾。
5.8.6美洲斑潜蝇
5. 8. 6. 1烟雾熏蒸相率
用22%敌敌是烟剂熏蒸,用药量0.5kg/667m,于榜晚密闭拥室熏蒸。5. 8. 6.2药剂防治
在产卵盛期至孵化初期用1.8多阿维菌素乳油3000倍~4000倍液,或灭杀毙(21%增效氰马乳油)4000倍滋,或15%锐劲特悬浮剂1000倍2000倍滋。5.9采收
花后7d~10d,葵已充分长大,豆粒尚未开始发育为最佳采收期,应及时采收上市3
管品伙伴网
DB3/T503-2004
病虫害名称
褐斑病
白粉病
响毒病
根腐病
荧州斑潜蝇
附录A
(资料性附录)
荷兰豆常见病虫害及有利发生条件病颤或害虫类别
真菌:长尾孢、假尾孢
真菌:单丝充蓝、二孢
白粉菌
病毒:莱豆普通花叶病
毒(BMY)、莱豆黄色
花叶病毒(BYMV).
黄瓜花叶病毒(CMY)
真菌:尖孢憶刀菌
同翅目蚜科
双翅目潜蝇科
传播径
病残体、气流、雨水
病残体、气流、雨水
蚜虫,计強度擦,种
子帮毒
病残体、雨水、种子
风、有翅蚜虫短距离
风、成虫短距离迁
飞、人为带
httn
有利发生象件
显度大、氨肥少,病菌生育适粗 15℃~20℃,潮湿多雨。
气退16℃-24℃,相对湿度75%以上,空气不流通:雨后干爆或少雨但田间湿度大干早与高条件交替出现。
高遏干单、土填营缺乏、植株长势别,土境高温,积水,粘重,光照不足,种过差:最适退度24℃~25℃,相对湿度50%以上,丽后天晴病情发展快,
气 24 ℃ -26℃, 相对湿度 60%~70%量适温度 20 L ~ 28 C , 相对湿度 60% -~85%
fooomo+
小提示:此标准内容仅展示完整标准里的部分截取内容,若需要完整标准请到上方自行免费下载完整标准文档。