首页 > 化工行业标准(HG) > HG/T 3721-2011 酸性紫 N-FBL(C.I.酸性紫48)
HG/T 3721-2011

基本信息

标准号: HG/T 3721-2011

中文名称:酸性紫 N-FBL(C.I.酸性紫48)

标准类别:化工行业标准(HG)

标准状态:现行

出版语种:简体中文

下载格式:.rar .pdf

下载大小:174KB

相关标签: 酸性

标准分类号

关联标准

出版信息

相关单位信息

标准简介

HG/T 3721-2011 酸性紫 N-FBL(C.I.酸性紫48) HG/T3721-2011 标准压缩包解压密码:www.bzxz.net

标准图片预览

HG/T 3721-2011 酸性紫 N-FBL(C.I.酸性紫48)
HG/T 3721-2011 酸性紫 N-FBL(C.I.酸性紫48)
HG/T 3721-2011 酸性紫 N-FBL(C.I.酸性紫48)
HG/T 3721-2011 酸性紫 N-FBL(C.I.酸性紫48)
HG/T 3721-2011 酸性紫 N-FBL(C.I.酸性紫48)

标准内容

ICS 71.100. 01:87. 060. 10
备案号:34642—2012
中华人民共和国化广行业标准
HG/T 3721—2011
代替HG/T3721—2003
酸性紫N-FBL(C.I.酸性紫48)
Acid violet N-FBL( C. I. Acid violet 48)2011-12-20发布
2012-07-01实施
中华人民共租国工业和信息化部发布前言
HG/T 3721—2011
本标准依锯GB/TJ.1-2009标准化工作导则第1部分:标准的结构和编写》进行编制。本标准代样 HG/T 372I -2003《酸性紫 N-FEL(C.1. 酸性:紫 48)>本标准与IHG/T3721--2003相比.除编辑性修收外主要技术变化如下:一~整改了外观、水分、水不溶物、耐洗也牢度指标(见第3章的表1和表2,2003年版的3.1,3.2和3.3);
一增加「再金属元紊的量指标和试验方法(见第3章的表1);一一修了耐热压色牢度的试验温度(见5.9.6.2003年版的5.8.5)。请注意本文件的某些内容可能涉及专利。本文件的发布单位不承担识别这些专利的贡任。本标推由中国行油和化学工业联合会提出。本标准由全国染料标准化技术委员会(SAC/TC131)归口。本标推起草单位:范阳化工研究院有限公司:本标推主要起草人:沈氏炯,王。术标准所代替标准的历次版本发布情况为:HG/T37212003
1范围
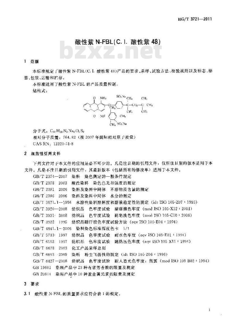
酸性 N-FBL[C.1. 酸性紫 48]
HG/T 3721—2011
本标准规定了酸性紫N-FBL(C.I.威性紫48)产品的要求、采样、试验方法、检验规则以及标志,标签、包装、运输和览存。
本标准适用酸性紫N-FBL的产品质量控制。结构式:
分子式: Csv H3g N,Naz (S2
Cll—C CHa
相对分子质量:764.82(按2007年国际相对原质量)CAS RV: 12220-51-8
2 规范性引用文件
下列文件对于本文件的应用是必不可少的。凡是注日期的引用文件,仅所注日期的版本适用于本文件。凡是不注月期的引用文件,其最新版本(包括所有的修改单)适用丁本文件。GB/T 2374—2007
GB/T 2378 2003
GB/T 2381
GB/T 2386
染料染色测定的一般条件规定
酸性染料染色色咒和強度的测定染料及染料中问体不溶物质含的测定染料及染料中间体,水分的测定G3/'1 3671.1--1996
GB/T 3920—2008
GB/T 3921-
GB/T 3922
水溶性染料溶解度和裕液稳定性的测定(iltIS0105-Z07:1995)纺织品色牢度试验耐擦色牢度(tuolIs0)105-X12:2001)色车度试验耐皂洗色牛度(m1S0105-C10:2006)纺织品
纺织品耐渍色牢度试验方法(eqvIS105-E04:1994)GB/T 4841.1-·2006
GB/T 5713-1997
GB/T 6152
G3/T 6678
GB/T 6693-2009
染料染色标准深度色卡1/1
纺织品色牢度试验耐水色牢度(eqTSC)105-F01:13!4)纺织品色牢度试验附热压色牢度(egv1s)105X11:1994)化工产品采样总则
染料粉尘飞扬性的测定(idtIS0105-Z0G1996)纺织品色牢度试验耐人造光色车度:频孤(mol15S0105B02:1994)GB/T 8427 -
染料产品中23种有害芳否胺的限量及测定GB 19601
GR2U814染料产品中10种重金属元索的限量及测定3要求
3.1酸性紫N-FBI.的质量要求应衍合表1的规定。[[G/ 3721—2011
(1)外炯
(2)强度(为标准品的)/分
(3)色光(与标准)
(4)水分的质分数/%
()水不落物的质益分数/
(6)溶解度[90 >/(g/L)
(7)防尘性/级
(8)有害务否胺的质坚分数
(9)重金属元素的质量分数
(10)在羊毛织物工的也牛度/级3.2
表 酸性素 N-FBL 的质量要求
蓝紫色均匀粉木或题粒
近被-微
物台GB19601的标雅要求
符合 GB 20814的标推要求
不低于本标准 3. 2 要求
酸性紫NFBL在羊毛织物上的色牢度应不低于表2的规定。表 2酸性紫 N-FBL 在羊毛织物上的色牢度耐洗50
染色耐光
变色「满
注:1.2(owE)相当于1/1架色棕准深度:4来样
试验方法
谢摩擦
毛沾j
耐热压
以批为单位采样,一次拼滤均划的产品为一批。每批采样件数应符合GB/T66782003中7.6的规定。所采样产品的装必须完好,采样时勿使外界杂质落人产品中,用探管从上、中、下三部分采样,所采样品总量不得少于20g。将采得的样品充分混勾后+分装于两个清洁、千燥,密封良好的容器中,基上粘贴标签,证明:产品名称,批号生产厂名称收样日期地点,个供检验,个保存备,5试验方法
5. 1外观的评定
采用目视评定。
5.2色光和强度的测定
5.2.1羊毛染色法(仲裁检验方法)5.2.1.1染色一般条件
染色时的-般条件应符合CB/T23742007的有关规定,染色操作按G13/T2378:2003中6.1条表1规定的独酸性染色法进行。染色深度规定为1.0%(ow),染色用4g羊毛凡勺丁或恶线,染色浴比为150,5.2.1.2染浴的配制
以-般染色机染色为例,于江个染杯中,按表3定配制染裕.染沿组分
1 g/L.标伴裤液
1.试样裤夜
100 g/L. 无水流酸钠溶液
lu g/1.乙酸溶液
蒸馏水
5.2.1.3染色操作
表3染浴的配制
染浴中各纠分的体积
HG/T 37212011
单位为塞升
按 GB/T 2378
2003中6.1条表1规定的弱醛性染色选进行,控制升温速度1℃/min.在90℃-95℃保温续染45min,
5.2.2锦纶染色法
5. 2. 2. 1 染色一般条件
染色时的一般条件应符台GB/T2374:2007的有关规定,染免操作按GB/T2378-2003中6.2的规定进行
染色深度规定为1.0%(owl).染色用4含锦纶织物,染色浴比为1:0。5.2.2.2染溶的配制
以一胶染色机染色为例.于五个染杯中,按表4规定配制染裕。表 4 染浴的配制
染裕组分
1/I标游液
1 / 试纤窃液
50起/1.乙酸铵液
菜馅水
5. 2. 2. 3染色操作
染咨宁各缩分的体积
单位为外
按GB/T 2378200% G.2.1的规定进行:控制升温速度1℃/min.在 90℃95℃下保温续染30 min.
5. 2. 3色光和强度的评定
按心/T 2374—2007 中第 7 章的有关规进行。5.3水分的测定
按G13/T23862006中3.2烘1法的规逆选行。5.4水不溶物的测定
按GB/T23812006巾有关水游性染料的规定进行。5.5溶解度的测定
按GB/T 3671.11996的规是进行·溶解温度为90 ℃~95℃。5.6防尘性的测定
按GB/T 6693—2009中有关测法的舰定进行。5.7有害芳香胺的量的测定
HG/T 3721—2011
按GL19601的规定逃行,
5.8重金元素的量的测定
按GB 20814的规定进行。
5.9在羊毛织物上色牢度的测定
5.9.1一般规定
所有色牢的测试样应按GB/丁1841.12006的规定染成1/1染色标准深度,5.9.2耐摩擦色牢度的测定
耐摩擦色牢度按GB/T3920—2008的规定进行。5.9.3耐洗色牢度的测定
耐洗色卒度按GB/T39212008的规定进行。试验条件采而GB/T39212008表2中的试验法 B(2)。
5.9.4耐汗渍色率度的测定
耐汗溃色牢度按GB/T3922-1995的规定进行5.9.5耐水色牢度的测定
耐水色牢度按GB/T5713
3-1997的规定进行。
5.9.6耐热压色牢度的测定
耐热k色牢度按(B/T6152—1997的规定进行.180℃压4h后评定)。5.9.7耐光色牢度的测定
谢光色牢度按GB/T84272008的规起进行。6检验规则
6.1检验分类
本标推第3章所列的检验项目均为型式检验域目。其中本标准表1中(1)--(7)项为出厂检验项日,应遂批进行检验。在止常连续生产情说下,每年垒少进行,次型式检验。但如有下述情况需进行型武检验:
a)新产品最初定型时+
b)产品异地产时;
t)生产配方、工艺及原材料有较大改变时;1)停产三个习后又恢复生产时;e)客户提出要求时。
6.2出厂检验
酸性紫N-FBI.应由生产厂的质量检验部门检验合格,附合格证明后方可出厂,生产厂应保证所有出厂的性紫-FB.产品均符合本标推的要求6.3复检
如果检验结果中有·填指标不符合本标准的要求时,应重新白两倍量的包装中取样进行检验,重新检验的结果,即使只有一项指标不符合本标准要求,则罄批产品判定为不合格。7标志、标签、包装、运输、贮存7.1标志
性紫N-FBL的每个包装容器上都应涂印耐久、清晰的标志.标志内穿至少应有:a)产品名称;
b)生产厂名称,地址;
c)生产日期;
d)净含量。
7.2标签
产品应有标签·标签上应注明产品生产期、合格证邸、执行标准编号、批号7.3包装
HG/T3721-2011
酸性紫N-FBI.装于内剂塑料袋的包装容器内,F加密时.衔件净含基25kg土0.2kg,其它包装可与用户协商确延。免费标准bzxz.net
7.4运输
运输时成防止倒置,小心轻放,避免碰撞,切勿损坏包装。7.5
酸性紫N-FB1.应贮存-}-阴凉、F燥、通风处,防止受潮受热,中华人民共和国
化工行业标准
酸性紫 N-FBL(C.I.酸性 48)
HG/T3721.2C11
出版发行,化学T.业出版社
(北京城区湖南街13邮政编码100011)化学1业出版扑印刷厂
880mn×1230nm1/1:
印张字数字
2012年6月:北京第1版第1次印制书号:155025·1104
购书咨询:015-64518888
售后服务:010-64518899
网址:http:t/cijp.cum.ca购头本估,如有缺损质量问题,本社销售中心负丧调换。宽价:10.00元
版权所有:违者必究
小提示:此标准内容仅展示完整标准里的部分截取内容,若需要完整标准请到上方自行免费下载完整标准文档。