首页 > 化工行业标准(HG) > HG/T 3751-2011 酸性黑NT(C.I. 酸性黑 210)
HG/T 3751-2011

基本信息

标准号: HG/T 3751-2011

中文名称:酸性黑NT(C.I. 酸性黑 210)

标准类别:化工行业标准(HG)

标准状态:现行

出版语种:简体中文

下载格式:.rar .pdf

下载大小:117KB

相关标签: 酸性

标准分类号

关联标准

出版信息

相关单位信息

标准简介

HG/T 3751-2011 酸性黑NT(C.I. 酸性黑 210) HG/T3751-2011 标准压缩包解压密码:www.bzxz.net

标准图片预览

HG/T 3751-2011 酸性黑NT(C.I. 酸性黑 210)
HG/T 3751-2011 酸性黑NT(C.I. 酸性黑 210)
HG/T 3751-2011 酸性黑NT(C.I. 酸性黑 210)
HG/T 3751-2011 酸性黑NT(C.I. 酸性黑 210)
HG/T 3751-2011 酸性黑NT(C.I. 酸性黑 210)

标准内容

ICS 71. 100. 01:87. 060. 10
备案号:34666—2012
中华人民共和国化工行业标准
HG/T 3751—2011
代替H0/T3751-2004
酸性黑NT(C.I.酸性黑210)
Acid black NT(C. I. Acid black 210)2011-12-20 发布
2012-07-01实施
中华人民共和国工业和信息化部发布前言
HG/T 3751—2011
本标准依据 GB/T 1. 1 2009标准化工作导则 第 1 部分;标准的结构和编写》进行编制,本标准代替HG/T37512004酸性黑NT(C.I.酸性黑210)》本标准与1IG/T3751一2001相比.除编辑性修改外主要技术变化如下:更正了结构式,分于式、相对分子质量(见1,2004年版的1)+修改了水分、水不辫物指标(见第3竞的表1,2004年版的3.2);删除了色牢度指标和试验方法(见2004年版的3.3.5.7;修改了色光和强度的试验方法(见5.2,2004年版的5.2);够收溶解度试验条件(见5.5,2004年版的5.5);增加了防尘性、重金属元素的量指标和试验方法(见第3章的表1、5.6.5.另)请注意本文件的某些内容可能涉及利。本文件的发布单位不承担识别这些专利的责任。本标准由中国石油和化学工业联合会提山。本标准由全国染料标准化技术委员会(SAC/TC134>门口。本标推起草单位:1虞新晟化工工业有限公司、沈阳化工研究院有限公司,本标谁主要起节人章建新、马君庆、汪仁良、宫国梁。本标准所代替标推的历次版本发布情说为:HG/T37512004.
1范围
酸性黑 NT(C. 1. 酸性黑 210
HG/T 3751--2011
本标准规定了酸性黑VT(C1.酸性黑210)产品的要求、采样、试验方法、检验规则以放标志、标签、包装、运输和此存。
本标准适用于酸性黑 NT的产品质虽控制。结构式:
分子式:C34 H25 K2N1USs
机对分f质量:938.02(按2007年国标相对原子质量)CAS RN: 99576-15-5
2规范性引用文件
下列文件对丁本文件的应用是必不可少的。凡是注日期的引而文件,仅所注日期的版本适用于本文件。凡是不注日期的引用文件·其最新版本(包括所有的修改单)适用于本文件。GB/T 23742007
(3H/1 2378—2003
GB/T 23812006
GB/T 23862006
染料染色谢定的般条件规定
酸性染料染色色光和强度的测定染料及染料中间体不溶物质含量的测定染料及染料中间休水分的测定
GB/T3671.1—1996水游性染料解度和溶稳定性的测定(id1IS0)105-20了:1995)GR/T 6678—2003
化丁产品采样总则
GB/T 6693 2009
染料粉尘飞场的测定(id11S0)105-Z06:1996GB 19601
染料产品中23 种有古芳香胺的限量及测定GB20814染料产品中10种重金属元素的限童及测定3要求
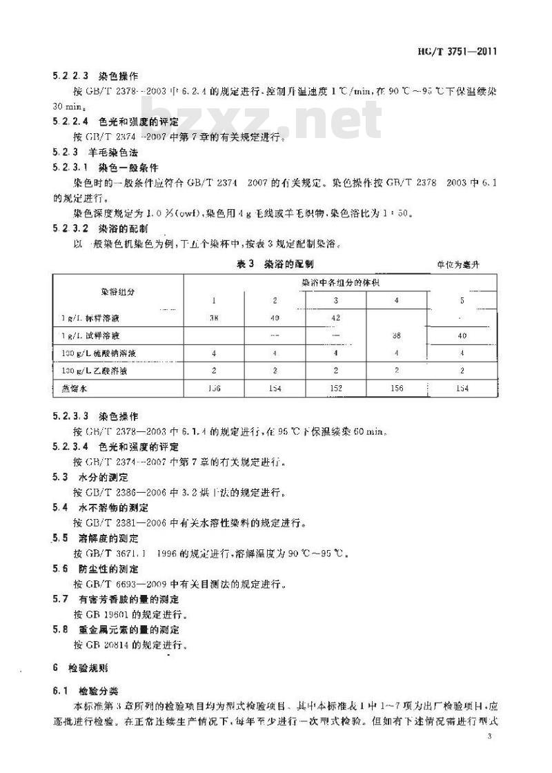
3.1酸性黑NT的质量要求应符合表1的规定。5.2.2.3染色操作
HG/T 3751—2011
按GB/T2378--20036.2.4的规定进行-控制升温速度1℃/tni1,在90℃~-9;℃下保温续染30 min
5.2.2.4色光和强度的评定
按GI3/T2374-2007中第7章的有关规定逃行5.2.3羊毛染色法
5.2.3.1染色一般条件
染色时的-般条件应符合GB/T23712007的行关规定。染色探作按GB/T23782003中6.1的规定进行。
染色深度规定为1.0为(owf),染色用4毛线或羊毛织物,染色浴比为 1:50.5.2.3.2染浴的配制
以般染色机染色为例,丁丘个染杯中,按表3规定配制染浴。表 3染浴的配制
染浴组分
1R/I.杯样溶液
1/1.试样落液
190g/L硫酸钠溶液
10/乙载济液
蒸馏水
5.2.3.3染色操作
染获中组分的体积
按H/ 2378—2003 中 6. 1. 4的规定进行,在95 C 下保温续染 60 min,5.2. 3.4色光和强度的评定
按(H/T2374-2007中第7章的有关规定进行,5.3水分的测定
按GB/T238G—2006中3.2烘1法的规定进行,5.4水不溶物的测定
按 GB/T 2381—2006 中有关水溶性染料的规定进行。,5.5溶解度的测定
按 GB/T 3671,1
1996的规定进行,溶裤温度为90℃--95。5.6防尘性的测定
按GR/T6693—2009中有关目测法的规定进行。5.7
有害芳香胺的量的测定
按GR19601的规定进行
5.8重金属元素的量的测定
按GB20814的规定进行。
6检验规则
检分类
单位为毫升
本标推第\章所列的检验项目均为型式检验项目、其中本标准表1中1-7项为出厂检验项H,应逐抵进行检验。在正带连续生产情况下,每年至少进行一次型式检验。但如有下述情说需进行型式3
中华人民共和国
化工行业标准
酸性黑 NT(C. 1. 酸性黑 210)
HG/T 3751 2011
出版发行:化学工业出版社
(北京市东城区青年湖南街73号邯政编码10011)化学工业出版社印刷厂
880mm×1230mm1/印张%
字数9千字
2012年6月北京第1版第1次印刷
书号:155025·1139
购将咨询:010-64518888
后服务:01064518899
网址,hitp://cip.com.en凡购义本书,如有缺摄质量问题+本社销誉中心负责调换定价:10.00元
版权所有www.bzxz.net
违者必究
小提示:此标准内容仅展示完整标准里的部分截取内容,若需要完整标准请到上方自行免费下载完整标准文档。