首页 > 国家标准(GB) > GB/T 11299.3-1989 卫星通信地球站无线电设备测量方法 第一部分: 分系统和分系统组合通用的测量 第三节:中频范围内的测量
GB/T 11299.3-1989

基本信息

标准号: GB/T 11299.3-1989

中文名称:卫星通信地球站无线电设备测量方法 第一部分: 分系统和分系统组合通用的测量 第三节:中频范围内的测量

标准类别:国家标准(GB)

英文名称: Satellite communication earth station radio equipment measurement methods Part 1: Measurements common to subsystems and subsystem combinations Section 3: Measurements in the intermediate frequency range

标准状态:现行

发布日期:1989-03-01

实施日期:1990-01-01

出版语种:简体中文

下载格式:.rar.pdf

下载大小:536034

相关标签: 卫星通信 地球 无线电 设备 测量方法 分系统 组合 通用 测量 中频 范围

标准分类号

标准ICS号:电信、音频和视频技术>>无线通信>>33.060.30无线中继和固定卫星通信系统

中标分类号:通信、广播>>通信设备>>M35卫星通信设备

关联标准

采标情况:≡IEC 510-1-3-80

出版信息

出版社:中国标准出版社

页数:13页

标准价格:16.0 元

相关单位信息

首发日期:1989-03-31

复审日期:2004-10-14

起草单位:南京无线电厂

归口单位:信息产业部(电子)

发布部门:中华人民共和国电子工业部

主管部门:信息产业部(电子)

标准简介

本标准规定了中频范围内回波损耗、输入输出电平等八项电气特性的测量方法。本标准给出的测量方法适宜 和于频分复用(FDM)/频分多址/调频系统,其它多址技术和其它调制方式的系统的测量方法正在考虑中。 GB/T 11299.3-1989 卫星通信地球站无线电设备测量方法 第一部分: 分系统和分系统组合通用的测量 第三节:中频范围内的测量 GB/T11299.3-1989 标准下载解压密码:www.bzxz.net

标准图片预览

GB/T 11299.3-1989 卫星通信地球站无线电设备测量方法 第一部分: 分系统和分系统组合通用的测量 第三节:中频范围内的测量
GB/T 11299.3-1989 卫星通信地球站无线电设备测量方法 第一部分: 分系统和分系统组合通用的测量 第三节:中频范围内的测量
GB/T 11299.3-1989 卫星通信地球站无线电设备测量方法 第一部分: 分系统和分系统组合通用的测量 第三节:中频范围内的测量
GB/T 11299.3-1989 卫星通信地球站无线电设备测量方法 第一部分: 分系统和分系统组合通用的测量 第三节:中频范围内的测量
GB/T 11299.3-1989 卫星通信地球站无线电设备测量方法 第一部分: 分系统和分系统组合通用的测量 第三节:中频范围内的测量

标准内容

中华人民共和国国家标准
卫星通信地球站无线电设备测量方法第一部分分系统和分系统组合通用的测量第三节中频范围内的测量
Methods of measurement for radio equipmentused in satellite earth stationsPart 1: Measurements common to sub-systemsand combinations of sub-systemsSection Three-Measurements in the i. f, range本标准为《卫星通信地球站无线电设备测量方法》系列标准之‘。GB11299.389
IEC510-1-3(1980)
本标准等同采用国际电工委员会标准IEC510.13(1980)《卫星通信地球站无线电设备测量方法第·部分分系统和分系统组合通用的测量第三节中频范围内的测量》。1主题内容与适用范围
本标准规定了中频范围内回波损耗、输入输出电平等八项电气特性的测基方法。本标准给出的测量方法适用于频分复用(FDM)/频分多址/调频系统,其他多址技术和.其他调制方式的系统的测量方法正在考虑中。2定义
对本标准来说,中频频带是指频率调制器输出或频率解调器输入的已调信号所占用的频率范用,注:中频频带的标称中心频率通常为70 MHz,也可以采用其他的频率。3回波损耗
3.1阻抗、回波损耗和反射系数之间的关系在卫星通信地球站中,关心的是回波损耗的测量,而不是阻抗或反射系数的测量。阻抗(Z)相对于其标称值(Z)的回波损耗(L)由下式给出:12+2,
L = 20 logl
或由下式给出:
L= 20 log1o
式中:…阻抗Z)相对于Z。的电压反射系数。即:2
z+z。
注:通常中频内部连接点的标称阻抗(Z)是75α纯阻(不平衡)。3.2测量方法
测量回波损耗可以用逐点测量法或用扫频法。无论那种方法,只要能保证所要求的精度(典弹们为中华人民共和国电子工业部1989-03-01批准22
1990-01-01实施
GB11299.3-89
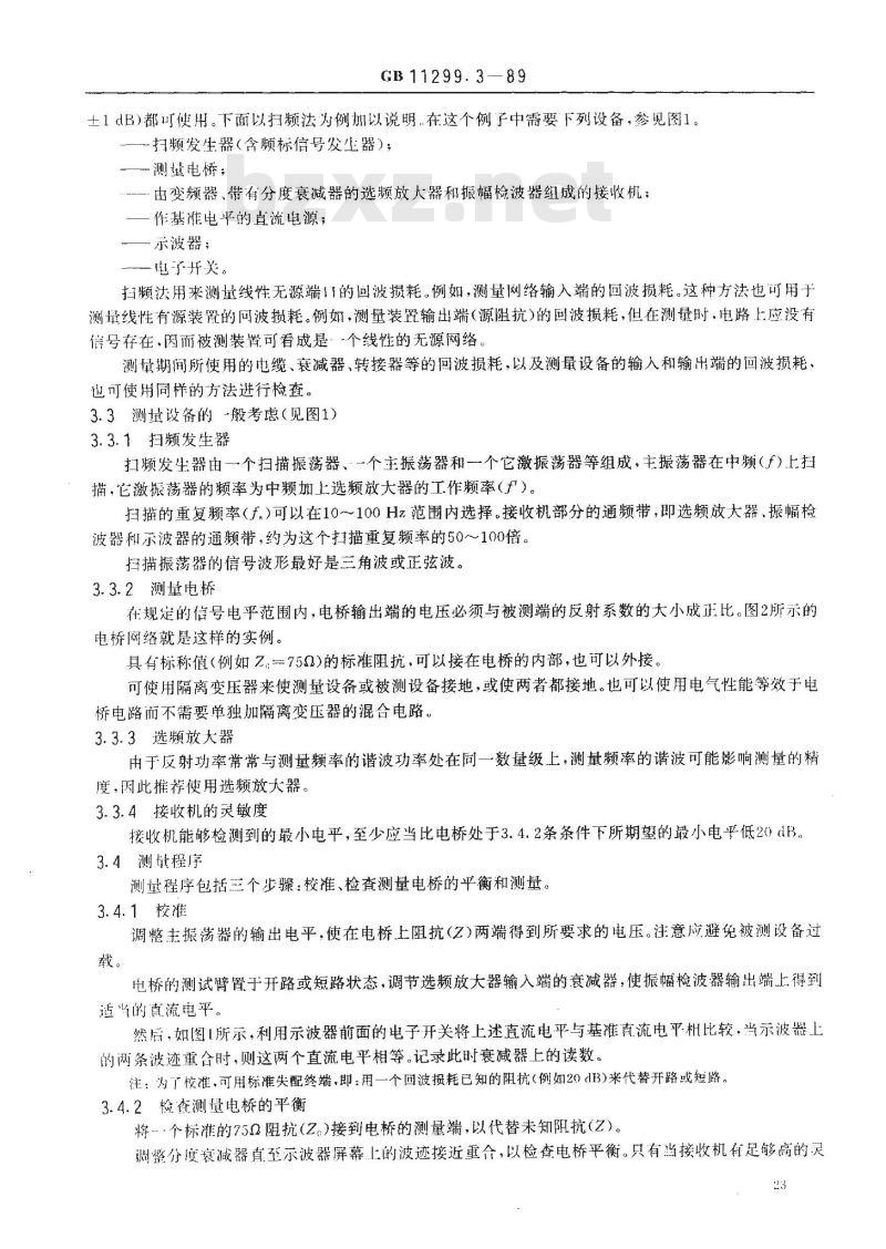
土1dB)都可使用。下面以扫频法为例加以说明.在这个例子中需要下列设备,参见图1。一扫频发生器(含频标信号发生器);一测量电桥;
由变频器、带有分度衰减器的选频放大器和振幅检波器组成的接收机;一作基准电平的直流电源;
示波器;
㎡一电子并关。
扫频法用来测量线性无源端的回波损耗。例如,测量网络输入端的回波损耗。这种方法也可用于测量线性有源装置的回波损耗。例如,测量装置输出端(源阻抗)的回波损耗,但在测量时,电路上应没有信号存在,而被测装置可看成是·个线性的无源网络测量期间所使用的电缆、衰减器、转接器等的回波损耗,以及测量设备的输入和输出端的回波损耗,也可使用同样的方法进行检查。3.3测量设备的-般考虑(见图1)3.3.1扫频发生器
扫频发生器由一个扫描振荡器、“一个主振荡器和一个它激振荡器等组成,主振荡器在中频(f)上扫描,它激振荡器的频率为中频加上选频放大器的工作频率(F)。扫描的重复频率(f.)可以在10100Hz范围内选择。接收机部分的通频带,即选频放大器,振幅检波器和示波器的通频带,约为这个扫描重复频率的50~100倍。扫描振荡器的信号波形最好是三角波或正弦波。3.3.2测量电桥
在规定的信号电平范围内,电桥输出端的电压必须与被测端的反射系数的大小成正比。图2所示的电桥网络就是这样的实例。
具有标称值(例如7.752)的标准阻抗,可以接在电桥的内部,也可以外接可使用隔离变压器来使测量设备或被测设备接地,或使两者都接地。也可以使用电气性能等效于电桥电路而不需要单独加隔离变压器的混合电路。3.3.3选频放大器
由于反射功率常常与测量频率的谐波功率处在同一数量级上,测量频率的谐波可能影响测的精度,因此推荐使用选频放大器。3.3.4接收机的灵敏度
接收机能够检测到的最小电平,至少应当比电桥处于3.4.2条条件下所期望的最小电平低20cB。3.4测量程序
测基程序包括三个步骤:校准、检查测量电桥的平衡和测量。3.4.1校准
调整主振荡器的输出电平,使在电桥上阻抗(Z)两端得到所要求的电压。注意应避免被测设备过载。
电桥的测试臂置于开路或短路状态,调节选频放大器输入端的衰减器,使振幅检波器输出端上得到适当的真流电平。
然后,如图1所示,利用示波器前面的电子开关将上述直流电平与基准直流电平相比较,当示波器上的两条波迹重合时,则这两个直流电平相等。记录此时衰减器上的读数。注:为了校准,可用标准失配终端,即:用一个回波损耗已知的阻抗(例如20dB3)来代替开路或短路。3.4.2检查测量电桥的平衡
将个标准的75Q阻抗(2.)接到电桥的测量端,以代替未知阻抗(Z)。调整分度衰减器真至示波器屏幕上的波迹接近重合,以检查电桥平衡。只有当接收机有足够高的灵23
敏度时,方能使得波迹精确地重合GB11299.3-89
记下波迹重合时或者接收机灵敏度达到极限值时衰减器的读数,该读数确定,规定精度范俄内叫能测量到的回波损耗最大值。比上述数值小20dB的回波损耗,能以+1dB的测量精度测出粒-例年当衰减器的读数为50dB时,可以测量出30dB以内的回波损耗值,测量精度在士1d3以内3.4.3回波损耗的测量
将末知阻抗(乙)接到电桥上,调节衰减器,在频标指示所规定的频段内使测量波迹基准波迹作示波器屏幕上重合。
衰减器的读数与3.4.1条所获得读数的差值,就是阻抗(Z)的回波损耗。注:如果校准时用了已知回波损耗的标准失配终端,则被测阻抗(7)的回波损耗值为巴知回波损耗与1逆多减器两读数值之差的和。
3.4.4有源装置输出端回波损耗的测量上述测量方法通常也用于测量被测装醛输出端的回波损耗。更适宜的方法,正在考虑中。
3.5结果表尔法
测量结果优先采用有垂直刻度标志的示波器显示曲线或照片来表示,如图3所示(或上、下倒转).也可在示波器上显示参考线,
在任何情况下,除了测量曲线,电桥平衡校准曲线也应该表尔出来。当测量结果不用图形表示时,应按下例表示:\在60~80MHz范围内,回波损耗优于26dB;电桥平衡优于50dB”。3.6要规定的细节
当要求进行本项测量时,设备技术条件中应包括下列内容:回波损耗极限值;
b、频带范围。
4输人和输出电平
4.1定义和--般考虑
输人电压是从--个输出阻抗为标称值(Z.)的信号发生器传送到一个标称值(Z,)的电阻性负载1的方均根值电压,而输入电平是在该负载(Z。)上的电平。相应地,输出电压是终端负载(Z,)两端之问的电压方均根值,而输出电平是该负载(2)的电平注:当被测设备的输入阻抗或输出阻抗不是纯阻抗性阻抗(Z。)时,则测得的实际电压或电平与可能获取的波大值略有差异。
4.2测量方法
首先,把一个信号发生器与个假负载相连接,他们的阻抗均与被测系统标称阻抗相等。然后将训到假负载上的电压调到规定值,即加到被测系统的规定电压。再将信号发生器连接到被测系统的输人端,同时,在被测系统终端接上标称阻抗负载(Z),测量出该被测系统的输出电平。用-个经正弦输入信号校准的电平表测量被测系统的输入电平和输出电平,测量应在中频标称中心频率上进行,
测量仪器的输入阻抗,必须与被测电路的标称阻抗相同,例如752输入阻抗的叫波损耗川以川十述3.4.3条的方法来检查。如果要求准确度为土0.3dB,则测量仪器的回波损耗应优了30dB,为了避免不需要的信号(例如谐波)引入的误差,建议接上一个已知插入损耗的低通滤波器或带通滤波器,或者使用选频电压表或选频电平表进行测量。另-种方法,也可以用功率计,如热功率计。此时,即使较低的回波损耗(如15dB)也可得到与博用电压表相同的精度(如土0.3dB精度)。24
GB11299.389
应当扣除所用电缆的插入损耗,典型值为0.1~0.2dB。4.3·结果表示法
对正弦输入信号,输入和输出电平可以用伏特(方均根值),或用毫瓦来表示;也可以开电压、功率相对于他们的基准值的分员值来表示。通常都是取1mW功率作为准值。4.4要规定的细节
当要求进行本项测量时,设备技术条件中应包括下列内容:测试信号电平:
b、测试信号频率;
c.标称阻抗值。
5振幅/频率特性
5.1定义和-般考虑
振幅/频率特性表示输入电平为常数,以频率为自变量时,输出电平与基准电平的差值(以分贝表东)的用线。
注:基准电平通常为中频标称频率时的输出电平。线性设备上的测量不同于在含有非线性装置的设备上的测量。例如,当设备含有限幅器或具有自动增益控制(AGC)的放大器时,它们前几级的振幅/频率特性就会出现压缩。者设备内含有选频网络,不可能区分出线性和非线性部分,对这种情况,更完善的测量技术正在考虑中
5.2测量方法
可用逐点测量法或扫频法两种方法进行测量。图4为扫频法测量设备配置的示例。5.3测量设备的一般考虑
使用扫频法时,扫频发生器的重复频率,扫描信号的波形,检波器和示波器的通带都必须符合3.3.1条的要求,
必须保证测量结果不受测试倍导谐波的影响。开始测量被测设备以前,应先将信号发生器的输出端接到检波器输人端以确定测量设备的固有误差.这些测量设备包括电缆、衰减器和其他辅助装胃。5.4测量程序
用1.2条中的方法或按照上述原理,保持输入电平不变,确定设备通带内不同频率(7)上的输出电在设备规定的正常输入电平范围内,可用几个不同的输入电平,重复进行测量。该顶测量也可扩展到通频带两侧的频率上进行,在此情况下,测量频率(f)处的电平将明显衰减。[此必须使川选频电压表或选频电平表,以避免测量频率的谐波所引起的误差。注:限幅器和带有自动增益控制放大器的测量,需要采取特殊的措施。适当的测方法正在考虑中。5.5结果表示法
5.5.1振幅/频率特性
测证结果优先采用图5所示的示波器显示曲线或照片表示。必须标度显示器的水平和垂直刻度,当测过结果不用图形表示时,应按下例表示:\辈准频率为70MHz.频率范围从60~80MHz时,振幅/频率特性的不均勾性在0.2~+0.1dB3肉”,
也就是说,图54t纵坐标上曲线的最大值和70MHz纵坐标值的差值不超过0.1dB:而70MHz纵终标值与纵坐标1卅线的最小值的差不超过0.2dB,5.5.2波动分量
GB11299.3--89
当测量出的特性行在明显波动分量时,可用峰-峰值,以分贝表示。并且应该说明那些波动的频率5.5.3幕级数分量
如果要求幂级数分量,则可根据载频附近特性曲线的幂幕级数近似获得。种分量所得到的值,最好用系数表示,例如,0.01dB/MIIz,0.005dB/(MHz).0.003(MHz)3等。或者用扫描通带内总变化表示,例如,在规定的通带(如土1OMHz)内,线性分量().3(13.:次分量0.1dB,三次分量0.1dB。5.6要规定的细节
当要求进行本项测量时,设备技术条件中应包括下列内容:振幅变化的允许范围;
频率范围;
基准频率。
6静态自动增益控制(AGC)特性
6.1定义
放大器的静态自动增益控制特性由作为输入电平函数的输出电平曲线表示,输人信号频率为标称中频,输入、输出电平的单位均为相对于1mW的分贝值6.2测量方法
按4.2条的方法,用相对于1mW的分贝数刻度的信号发生器和选频电平表在不同输入电平下进行测量,参见图6。
如果需要,还可在设备中频通带内的其他频率上再进行测量。6.3结果表示法
测量结果优先采用图7所示的曲线表示。当测量结果不用曲线表示时,应按下例表示:“输入电平在标称值的十10~十50dB范围内变化时,其输出电平与相对应的标称输入电平的输出电平之间的相对变化,不超过十0.5~1.5dB”。6.4要规定的细节
当要求进行本项测量时,设备技术条件中应包括下列内容:标称输入电平:
输人电平的范围;
输出电平变化的允许极限。
7动态自动增益控制(AGC)特性
测量方法正在考虑中。
8群时延/频率特性
8.1定义和·-般考虑
对于线性网络,传递函数可写成:H(jw) = A(w)·e iBia)
式中:A(w)
线性网络的振幅/频率特性;
-线性网络的相位/频率特性(如果输出信号滞后于输入信号,则认为是正的)。网络的群时延(α)定义为B(α)对于的一阶导数,即:dB(α)
t(α) =
单位为秒
GB11299.3--89
通常是测基群时延变化,群时延变化是上述群时延和基准频率上群时延之差在线性设备上进行测量显然不同于在含有非线性装置的设备上测量。当设备含有里现调幅/调转换效应的限幅器时.将引起“间接”的失真,例如,在限幅器以前的振幅/频率特性的变化,将导致群时延明显的变化。
在某些情况下,选频网络是设备整体的部分,因此不可能区分出线性和非线性部分。对十这种情况,更完善的测量技术正在考虑中。8.2测量方法
测基方法有两种,即逐点测量法和扫频法。图8为后一种方法测量设备配置的示例。8.2.1测量设备的一般考
应提供以下条件:
a、适当选择调制指数和调制频率(f.),以保证相应的频谱占据一个适当的带宽,在这个带宽之内,被测网络的振幅/频率特性和群时延特性接近直线。。中调制器产生的寄生调幅,相对于调幅/调相转换效应和被测系统的传输容量来说,应该是可以忽略的。解调器对寄生调幅应该是不灵敏的,因此,频率跟踪型解调器较适合此项要求。c.鉴相器应对与扫描频率同步的调幅不灵敏,也不需要基准相位输入信号。d,图8所示的调制器和解调器要高质量,特别是应该具有恒定群时延特性。当1述条件满足时,鉴相器的输出电压(V)(图8),与被测网络群时延(w)有以下关系:Vkμt(w)
式中:k-常数,表示鉴相器斜率,V/rad;u 2元.
注:(i)图8中,同一个鉴相器,除了可以测量群时延变化(t)外,还可测量相位差(μz)。如使用0.277778MHz的测试频率,鉴相器对于1°相位差的输出电压将与10ns群时延变化量的输出电压相同。对于了.满足上述条件a项的其他测试频率也是可以采用的,但是为了避免过大噪声的影响,不能采用很低的频率(例如10kHz)。(2)在大容量系统中(如1800路或更大容量),群时延特性可能受非线性网络,如行波管放大器、限幅器、变频器等调幅/调相转换的显著影响。因此,在这种情况下,与被测设备限幅器相邻的电路(不包括限幅器)的特性应中测量确定。
8.2.2测量程序
图8所示的优选测量方法中,频率为f的扫描信号和频率为f(f.>)的基带测试信号,加到离质的调制器的基带输入端。在该调制器里,扫描信号以高调制指数,基带测试信号以低调制指数进行频率调制,产生频率调制的中频信号。将这个已调制的中频信号送到被测网络,由恢复基带测试信号(f)的高质量解调器进行解调。由于该中频借号是在整个中频带宽范围内扫描的,所以解调的基带测试信号就有幅度和相位变化,鉴相器的输出催号与中频群时延是成正比的。经过测量,就可确定群时延/中频特性的波动分量和/或幂级级分量。注:非线性网络群时延变化的测垫方法正在考虑中。8.3结果表示法
8.3.1群时延/频率特性
群时延/频率特性最好用以频率为横坐标的示波器显示的图形来表示,如图9所示。当测量结果不用图形表示时,应按下例表示:\在60~80MHz的频带中,总的群时延变化为2.5ns”。测试振荡器的调制频率f,和相应的调制指数也应当给出。8.3.2波动分量
GB 11299.389
从测量得的特性曲线中可识别出波动分量时,其幅度(峰峰值)应以纳秒为单位表小·严庄用市捐出那些波动的频率。
8.3.3幂级数分量
如果有限项级数(··般为三项)能相当精确地表示载频附近群时延/频率特性的话,那未幂级数的展开项,可以用来表示得出的特性曲线。级数的次项,通常称为“线性”分量;次称为“抛物线”分量,从得出的特性曲线可以算这些顶的系数,通常以ns/MHz、ns/(MHz)、ns/(MHz)等来表小,8.4要规定的细节
当婴求行本项测量时,设备技术条件中应包括下列内容:a:测试信号频率(f):
b、中频频带;
c.群时延变化的充许范围。
9微分增益和微分相位特性1)
9.1-般考虑
在小容量(例如不大于432路)的卫星通信地球站中,测量被测设备的中频振幅/频率特性(见第5条)和群时延/频率特性(见第8条,)就足以评价该设备的基带失真,象调幅/调相转换这种的非线性失真租其他的线性失真一般可以忽略。然而,在容量比较大的系统中,这些失真将不可忽略,所以除了测量样时延/频率特性外,还需要测量微分增益和微分相位。注:当载波问隔与传输基带所需要的宽度相比较小时,则低于上述容基的系统也必须测量微分增盗和微分相位。由微分增益的微分相位的测量值,可以计算出被测设备的五调噪声。当五调噪声低时,这样是有利的。因为由于测量的调制器/解调器的噪声比被测设备的噪声高时,白噪声测量是没有意义的微分增益(IDG)和微分相位(DP)在本系列标准第一部分第四节*基带测量中已给出了定义:这个基本定义,涉及高频小幅度测试信号与低频大幅度扫描信号同时传输通过被测设备的基带潮分。使用测量调制器和测量解调器可扩大到中频部分。见本系列标准第二部分第七节“频率调制器”和第八节*频率解调器”
测调制器和测量解调器对于实际的测量来说可以认为是“理想的”。就是说其微分增益和微分村位失真比被测设备的要小得多。它们均包含在商品化的“线路分析仪”“类的仪表中。9.2微分增益和微分相位与被测设备参数及测试频率的关系为了更好地评价被测设备各种参数及其随频率的变化对测童结果的影响,有必要了解微分增靠利微分相位表达式与设备参数(如:振幅/频率特性曲线,群时延/频率特性曲线和调幅/调相转换系数)之间的关系。
如果被测设备包括一个传递函数与频率有关的线性网络和后面含有调幅/调相转换的作线性网阀络,有关的关系式在附录A中给出。
根据这些关系式,就能够对微分增益和微分相位的测量结果和频率的选择作出正确的结论这些结论可以归纳如下:
9.2.1微分增益和微分相位特性曲线的含义显示平直振幅/频率特性的实际网络,其微分相位的测量只揭示线性网络的群时延特性,而微分增盗特性的测量只评定非线性网络的调幅/调相转换和它前面的线性网络的样时延斜率特性的综合影响从附录A的公式中可以看出,微分相位(DP)表示式中的第二项和微分增益(I)表示式山第“项·他们含有振幅/频率特性曲线的导数,在平直特性曲线的情况下可以忽略不计。采用说明:
1)第9条,第10条和附录A(参考件)为IFC12F(中办)99、IEC12E(中办)69.28
9.2.2测试频率的选择
GB11299.3--89
微分增益利微分相位测量使用的仪表中,测试信号频率可以用开关选择,以适应不同的要求,从附求A的公式中可以看出,微分增益的人小正比于测量频率的平方,这样就要求相对高的测试频率。般在1~12MHz的范围内,以得到足够的灵敏度。然而,当使用高的测试频率时,要考其平均影响。微分相位的大小正比于测试频率,因此,可以使用相对低的测试频率,般为100~500kHz就有足够的灵敏度。这些较低的测试频率可使显示的清晰度更高。由于这些考虑,微分增益,微分相位测量的结果,总是与使用的测试频率起表示的。9.2.3测试设备的标度
从附录A可以看出DG/0.002/%和DP/0.36/%项与测试频率f㎡无关。对于没有调幅/调相转换(Kp--0)的线性网络,这些量纲就是以纳秒平方为单位的曲率和以纳秒为单位的群时延。某些情况下,微分增益和微分相位的测量设备也能用这些单位来标度,即标度采用在测试频率变化的同时改变增益的方法。这样,对于一个已给定的被测设备,只要测试频率低到足以避免边带间的平均影响,所显示的响应也将与测试频率无关。当使用很低的测试频率(最高约为500kHz)时,用纳秒来标度是线路分析仪很通用的-\个办法,标度不受测试频率的影响。然而,当使用高于大约500kHz的测试频率时,通常要用度或弧度为单位的微分位标度。
务必注意,无论哪--种标度,测量的参数都是微分相位(见图10)。对于由线性网络和非线性网络串联的网络,上述数值取决于线性网络和非线性网络两部分的影响。9.3测量方法
测量中频微分增益和微分相位的简化设备配置如图10所示。打描信号和测试信号对测量调制器进行频率调制,被测设备由测量调制器激励,被测设备的输山倍号由测解调器解调,测试信号分量通过调谐到测试信号频率上的带通滤波器分离出来。仅仅与被测设备失真有关的输出测试信号的幅度和相位调制,分别由包络检波器和鉴相器检出,送到阴极射线管的垂直偏转板显示微分增益和微分相位。水平偏转是由被解调的扫描信号产生,扫描信号由测解调器馈送给低通滤波器后得到。注:(1)通常称为“线路分析仪”的商品化测仪器,提供如图10虚线框里面所示的设备。这样的测量仪器通常包括标度垂直和水平显示轴的附加设备(图10中没有表示)。(2:开关位置位于测量微分相位时,图10就基本上与第8章测量群时延的设备配配相同。然南,在第8章给出的设备配置中,水平偏转首接由信号发生器的扫描信号驱动。线路分析仪”并不使用这种厅法.因为测量仪器的发送部分与接收部分分别放在两个站上时,便不能进行这样的测量。9.4结果表示法
微分增盗和微分相位的测量值最好用阴极射线管显示的照片或两轴适当刻度的X-Y记录仪的记录用线来表示。如果可能,应该用同一张照片表示两种特性。另外,特性极限值的差值和其柑应的扫描范围:说明。
9.5要规定的细节
当要求进行本项测量时,设备技术条件中应包括下列内容:a.
测试信号频率;
扫描宽度(MHz峰-峰值);
允许的微分增益失真(%);
d.允许的微分相位失真(用度表示)或群时延失真(ns),10中频载波频率
10.1定义
GB11299.3-89
对本标准来说,中频载波频率系指调制器无任何调制存在时输出的中频频率。10.2测量方法
图11是测量中频载波频率的通用设备配置图。在有杂散信号存在时才需要使用滤波器,在进行测量之前,被测设备和测试设备应有充分预热时间来达到热稳定,并H必须关掉能量扩散装置。
然后,根据要求的精度,采用适当的闸门时间的计数式频率计读得所测量的频率值用图11所示的打印机可以记录频率计各次计数的读数,在实际应用中,百次计数就足够了.但是,确切的次数取决于是否有噪声被调制在载频信号上或者有噪声叠加在载频信号上,通常,根据几个以测量间隔的一系列平均统计分析,就可以得到重复性的结果。10.3结果表示法
频率计的读数可以作为时间的函数人工记录或自动记录。同时还需注明频率计的计数付间和参考时钟的精度。
10.4要规定的细节
当要求进行本项测量时,设备技术条件中应包括下列内容:a.
中频载波频率的标称值;
在规定时间间隔内,允许的频率偏差。b.
被测设备
电子开美
丰振溺器
振游器wwW.bzxz.Net
扫频发生名
V1(Z-Z。
衰减器
扫描振荡器
放大器
检波器
直流电源
测量回波损耗的设备配置
回波损耗
图2测量回波损耗的电桥网络
频率(MHz)
反射系数
图3示波器显示的间波损耗图例
注:《1)用于测量输出电压(V)的仪器,其输入硼抗应为Zo。②7.通常为750。
中频信号()
振荡器
GB11299.3
被测中频
放大器
扫描振荡器
检波器
测量振幅/频率特性的设备配置
中频信号
发生器
频率(MHz.)
示波器显示的振幅/频率特性图例被测中频
放大器
示波器
电用表
或电平表
测量静态自动增益控制(AGC)特性的设备配置()串
-5040 —30 —20 —100
输入电(dBm)
图7静态自动增益控制(AGC)特性曲线的图例基带测试
信号产
调制器
测试信号
发生器
打描信号
发生器
发送部分
被测设备
被测中频
GB11299.3—89
解调器
扫描振荡器
滤波器
测量群时延的设备配置
群时延(ns)
频率(M!Iz)
鉴相器
图9示波器显示的群时延/频率特性图例a
调制器
被测中
频设备
解调器
接收部分
滤波器
滤波器
检波器
鉴相器
东波器
X波器
测量中频设备微分增益(DG)和微分相位(DP)的简化设备配置测量赖率
滤波器
(按需设貿)
计数式
颇率计
图11测量中频载波频率的设备配置打印机
(按需设隆)
GB11299.3-89
附录A
第9.2条中的数学关系式
(参考件)
对于级联的线性网络(显示振幅和群时延变化)和非线性网络(显示调幅/调相转换)、微分增益I;和微分相位P由下式给出:
0. 002fm[r(w) - 24. 1Kpt'(o))DP(w) = 0. 36fmEt(w,) + 2. 78Kp'(w))武中:DG(a)
微分增益,%;
微分相位,(°);
2元,f。为偏离中心频率的扫描载波频率;测试频率,MHz;
线性网络的曲率特性,ns\;
线性网络群时延特性,ns;
线性网络群时延特性的斜率,ns/MHz;线性网络幅度特性的斜率,dB/MHz;非线性网络的调幅/调相转换系数,(°)/dB。注:()以上公式中、如果振幅的增加引起输出信号相位滞后的增加(相对于输入信号而高),K为正。②线性网络的传递函数出下式给出:H(w,) = a(w,)e m)
式中:α(w)振幅特性;
()相位特性。
根据定义:
r(a)二
d?a(w)/d(w)?
t(w) dq()/d(w)
(A1)
对于足够低的测试频率(它能避免测试信号两个边带间的平均效应),以及与扫描的载波频率无关的调幅/调相转换,这些公式是有效的。可现,微分增益和微分相位被表示为两上因子和乘积。第:个因子是测量设备的参数,即测试赖率;每二个因了由被测设备所决定,它是两项之和:第一项由线性网络的频率响应(“直接的响应”)产生,第二项由线性网络的频率响应和非线性网络的调幅/调相转换(“间接的响应”)产生。附加说明:
本标准由南京无线电厂负责起草。采用说明:
111EC:标准符号为K,本标准中采用K\,后者在国内通用,国外其他标准中亦见采用33
小提示:此标准内容仅展示完整标准里的部分截取内容,若需要完整标准请到上方自行免费下载完整标准文档。