首页 > 其他行业标准 > YB/T 5034-2015履带用热轧型钢
YB/T 5034-2015

基本信息

标准号: YB/T 5034-2015

中文名称:履带用热轧型钢

标准类别:其他行业标准

英文名称:Hot-rolled steel section for track shoe

标准状态:已作废

发布日期:2015-04-30

实施日期:2015-10-01

作废日期:2025-05-01

出版语种:简体中文

下载格式:.pdf .zip

相关标签: 履带 热轧 型钢

标准分类号

标准ICS号:冶金>>钢铁产品>>77.140.70型钢

中标分类号:冶金>>钢铁产品>>H44型钢、异型钢

关联标准

替代情况:替代YB/T 5034-2005;被YB/T 5034-2024代替

出版信息

出版社:冶金工业出版社

标准价格:30.0

出版日期:2015-10-01

相关单位信息

起草人:何产明、季丙元、王建军、李世中、赵勋、王玉婕、徐胜、霍喜伟、殳黎平、骆仁智、吴小良、杨少尉、刘宝石

起草单位:杭州钢铁集团公司、常熟市龙腾特种钢有限公司、山东钢铁股份有限公司莱芜分公司、冶金工业信息标准研究院

归口单位:全国钢标准化技术委员会(SAC/TC 183)

提出单位:中国钢铁工业协会

发布部门:中华人民共和国工业和信息化部

主管部门:全国钢标准化技术委员会(SAC/TC 183)

标准简介

本标准规定了履带用热轧型钢的订货内容、产品规格命名规则、尺寸、外形、重量及允许偏差、技术要求、试验方法、检验规则、包装、标志和质量证明书。本标准适用于制造挖掘机、推土机等工程机械履带用热轧型钢。
本标准按照GB/T 1.1-2009给出的规则起草。
本标准替代YB/T 5034-2005《履带用热轧型钢》,与YB/T 5034-2005相比,主要变化如下:
——对履带用热轧型钢产品规格命名规则进行了修改;
——对履带用型钢规格进行了调整;
——对原标准中的规程的截面参考数值进行了修正;
——修改了交货长度要求;
——取消了“标记示例”;
——增加了23MnBM和25MnB牌号;
——对P、S、Ni、Cu含量做了加严规定;
——增加了Als含量的要求;
——增加了“冶炼方法”;
——取消了力学性能检验要求;
——加严了奥氏体晶粒度要求;
——加严了非金属夹杂物的要求;
——加严了表面质量要求;
——取消了可以混合组批的规定。
本标准由中国钢铁工业协会提出。
本标准由全国钢标准化技术委员会(SAC/TC 183)归口。
本标准起草单位:杭州钢铁集团公司、常熟市龙腾特种钢有限公司、山东钢铁股份有限公司莱芜分公司、冶金工业信息标准研究院。
本标准主要起草人:何产明、季丙元、王建军、李世中、赵勋、王玉婕、徐胜、霍喜伟、殳黎平、骆仁智、吴小良、杨少尉、刘宝石。
本标准所替代标准的历次版本发布情况为:
——YB/T 5034-1993,YB/T 5034-1996,YB/T 5034-2005。
下列文件对于本文件的应用是必不可少的,凡是注日期的引用文件,仅注日期的版本适用于本文件。凡是不注日期的引用文件,其最新版本(包括所有的修改单)适用于本文件。
GB/T 222 钢的成品化学成分允许偏差
GB/T 223.5 钢铁 酸溶硅和全硅含量的测定 还原型硅钼酸盐分光光度法
GB/T 223.9 钢铁及合金 铝含量的测定 铬天青S分光光度法
GB/T 223.11 钢铁及合金 铬含量的测定 可视滴定或电位滴定法
GB/T 223.12 钢铁及合金化学分析方法 碳酸钠分离-二苯碳酰二肼光度法测定铬量
GB/T 223.16 钢铁及合金化学分析方法 变色酸光度法测定钛量
GB/T 223.17 钢铁及合金化学分析方法 二安替比林甲烷光度法测定钛量
GB/T 223.18 钢铁及合金化学分析方法 硫代硫酸钠分离-碘量法测定铜量
GB/T 223.23 钢铁及合金 镍含量的测定 丁二酮肟分光光度法
GB/T 223.26 钢铁及合金 钼含量的测定 硫氰酸盐分光光度法
GB/T 223.53 钢铁及合金化学分析方法 火焰原子吸收分光光度法测定铜量
GB/T 223.54 钢铁及合金化学分析方法 火焰原子吸收分光光度法测定镍量
GB/T 223.58 钢铁及合金化学分析方法 砷磷钼蓝分光光度法和锑磷钼蓝分光光度法
GB/T 223.59 钢铁及合金 磷含量的测定 铋磷钼蓝分光光度法和锑磷钼蓝分光光度法
GB/T 223.60 钢铁及合金化学分析方法 高氯酸脱水重量法测定硅含量
GB/T 223.61 钢铁及合金化学分析方法 磷钼酸铵容量法测定磷量
GB/T 223.62 钢铁及合金化学分析方法 乙酸丁酯萃取光度法测定磷量
GB/T 223.63 钢铁及合金化学分析方法 高碘酸钠(钾)光度法测定锰量
GB/T 223.64 钢铁及合金 锰含量的测定 火焰原子吸收光谱法
GB/T 223.68 钢换及合金化学分析方法 管式炉燃烧后碘酸钾滴定法测定硫含量
GB/T 223.69 钢铁及合金 碳含量的测定 管式炉内燃烧后气体容量法
GB/T 223.72 钢铁及合金 硫含量的测定 重量法
GB/T 224 钢的脱碳层深度测定法
GB/T 225 钢 淬透性的末端淬火试验方法(Jominy试验)
GB/T 226 钢的低倍组织及缺陷酸蚀检验法
GB/T 231.1 金属材料布氏硬度试验 第1部分:试验方法
GB/T 1979 结构钢低倍组织缺陷评级图
GB/T 2101 型钢验收、包装、标志及质量证明书的一般规定
GB/T 4336 碳素钢和中低合金钢 火花源原子发射光谱分析方法(常规法)

标准图片预览

YB/T 5034-2015履带用热轧型钢
YB/T 5034-2015履带用热轧型钢
YB/T 5034-2015履带用热轧型钢
YB/T 5034-2015履带用热轧型钢
YB/T 5034-2015履带用热轧型钢

标准内容

ICS77.140.70
中华人民共和国黑色冶金行业标准YB/T5034—2015
代替YB/T5034—2005
履带用热轧型钢
Hot-rolled steel sectionsfortrack shoe2015-04-30发布
中华人民共和国工业和信息化部2015-10-01实施
本标准按照GB/T1.1一2009给出的规则起草。YB/T5034—2015
本标准替代YB/T5034—2005《履带用热轧型钢》,与YB/T5034—2005相比,主要变化如下:对履带用热轧型钢产品规格命名规则进行了修改;对履带用型钢规格进行了调整;对原标准中的规格的截面参考数值进行了修正;修改了交货长度要求;
取消了“标记示例”;
增加了23MnBM和25MnB牌号;
对P、S、Ni、Cu含量做了加严规定;增加了Als含量的要求;
增加了“冶炼方法”;
取消了力学性能检验要求;
加严了奥氏体晶粒度要求;
加严了非金属夹杂物的要求;
一加严了表面质量要求;
取消了可以混合组批的规定。
本标准由中国钢铁工业协会提出。本标准由全国钢标准化技术委员会(SAC/TC183)归口。本标准起草单位:杭州钢铁集团公司、常熟市龙腾特种钢有限公司、山东钢铁股份有限公司莱芜分公司、冶金工业信息标准研究院。本标准主要起草人:何产明、季丙元、王建军、李世中、赵勋、王玉婕、徐胜、霍喜伟、设黎平、骆仁智、吴小良、杨少尉、刘宝石。
本标准所替代标准的历次版本发布情况为:YB/T5034—-1993,YB/T5034—1996,YB/T5034—2005。1范围
履带用热轧型钢
YB/T5034—2015
本标准规定了履带用热轧型钢的订货内容、产品规格命名规则、尺寸、外形、重量及允许偏差、技术要求、试验方法、检验规则、包装、标志和质量证明书等。本标准适用于制造挖掘机、推土机等工程机械履带用热轧型钢(以下简称型钢)。2规范性引用文件
下列文件对于本文件的应用是必不可少的。凡是注日期的引用文件,仅所注日期的版本适用于本文件,其随后所有的修改单(不包括勘误的内容)或修订版均不适用于本标准。凡是不注日期的引用文件,其最新版本适用于本标准。
GB/T222钢的成品化学成分允许偏差GB/T223.5
钢铁酸溶硅和全硅含量的测定还原型硅钼酸盐分光光度法钢铁及合金铝含量的测定铬天青S分光光度法GB/T223.9
GB/T223.11
GB/T223.12
GB/T223.16
GB/T223.17
GB/T223.18
GB/T223.23
GB/T223.26
GB/T223.53
GB/T223.54
GB/T223.58
GB/T223.59
GB/T223.60
GB/T223.61
GB/T223.62
GB/T223.63
GB/T223.64
GB/T223.68
GB/T223.69
GB/T223.72
GB/T224
GB/T225
GB/T226
钢铁及合金铬含量的测定
可视滴定或电位滴定法
钢铁及合金化学分析方法碳酸钠分离-二苯碳酰二肼光度法测定铬量变色酸光度法测定钛量
钢铁及合金化学分析方法
钢铁及合金化学分析方法
钢铁及合金化学分析方法
二安替比林甲烷光度法测定钛量硫代硫酸钠分离-碘量法测定铜量钢铁及合金镍含量的测定
丁二酮分光光度法
钢铁及合金
销含量的测定
硫氰酸盐分光光度法
钢铁及合金化学分析方法
火焰原子吸收分光光度法测定铜量钢铁及合金化学分析方法
钢铁及合金化学分析方法
火焰原子吸收分光光度法测定镍量亚砷酸钠-亚硝酸钠滴定法测定锰量钢铁及合金磷含量的测定Www.bzxZ.net
钢铁及合金化学分析方法
钢铁及合金化学分析方法
钢铁及合金化学分析方法
铋磷钼蓝分光光度法和锑磷钼蓝分光光度法高氯酸脱水重量法测定硅含量
磷钼酸铵容量法测定磷量
乙酸丁酯萃取光度法测定磷量
钢铁及合金化学分析方法高碘酸钠(钾)光度法测定锰量钢铁及合金锰含量的测定火焰原子吸收光谱法钢铁及合金化学分析方法管式炉内燃烧后碘酸钾滴定法测定硫含量钢铁及合金碳含量的测定
管式炉内燃烧后气体容量法
钢铁及合金硫含量的测定
重量法
钢的脱碳层深度测定法
淬透性的末端淬火试验方法(Jominy试验)钢
钢的低倍组织及缺陷酸蚀检验法GB/T231.1
GB/T1979
GB/T2101
GB/T4336
金属材料布氏硬度试验第1部分:试验方法结构钢低倍组织缺陷评级图
型钢验收、包装、标志及质量证明书的一般规定碳素钢和中低合金钢火花源原子发射光谱分析方法(常规法)1
YB/T5034—2015
GB/T6394
GB/T10561
GB/T11261
GB/T20066
GB/T20123
GB/T20124
金属平均晶粒度测定方法
钢中非金属夹杂物含量的测定标准评级图显微检验法钢铁氧含量的测定脉冲加热情气熔融-红外线吸收法钢和铁化学成分测定用试样的取样和制样方法钢铁总碳硫含量的测定高频感应炉燃烧后红外吸收法(常规方法)钢铁氮含量的测定惰性气体熔融热导法(常规方法)YB/T081
冶金技术标准的数值修约与检测数值的判定原则3订货内容
按本标准订货的合同或订单应包括下列内容:a)本标准编号;
产品名称;
牌号;
交货重量(或数量);
规格;
定尺(或倍尺)长度;
特殊要求。
4产品规格命名规则
4.1履带用热轧型钢产品规格命名规则为:OO-OOOXOOXOO
齿高,单位为毫米(mm)
厚度,单位为毫米(mm)
节距,单位为毫米(mm)
类别(大写字母)
齿数(阿拉伯数字)
履带用
4.2表示类别的字母可用汉语拼音首字母表示,例如用T表示拖拉机、推土机履带用热轧型钢,用W表示挖掘机履带用热轧型钢等。有特殊要求或用途时,表示类别的字母也可根据需要用其他字母代替。4.3齿数、节距、厚度和齿高均相同但尺寸要求不同需区分不同的子规格时,可在上述规格表示方法后增加大写英文字母加以区别,如:L3W-190×10X26A,L3W-190X10×26B。5尺寸、外形、重量及允许偏差
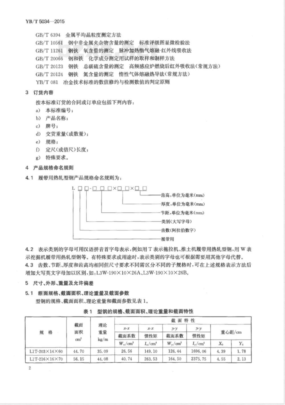
5.1断面规格、截面面积、理论重量及截面参数型钢的规格、截面面积、理论重量和截面参数见表1。型钢的规格、截面面积、理论重量和截面特性表1
L1T-203X14X60
L1T-216×16X70
截面系数
惯性矩
截面特性
截面系数
惯性矩
重心距/cm
L3W-135×6×14
L3W-171X8X19
L3V-171X8×25
L3W-190X10X26
L3K-190X8.5×26
L3K-190X10X26
L3W-216X11X30
5.2截面尺寸及允许偏差
型钢的规格、截面面积理论重量和截面特性(续)理论
截面系数
惯性矩
型钢的截面尺寸及允许偏差应符合图1~图9的规定。203
238±4
截面特性
截面系数
图1L1T-203×14×60
惯性矩
YB/T5034—2015
重心距/cm
单位为毫米
YB/T5034—2015
250±4
图2L1T-216×16×70
154±2
图3L3W-135×6×14
单位为毫米
单位为毫米
12.5±1.5
2XMAX-
图4L3W-171×8×19
图5L3W-171×8×25
YB/T5034—2015
单位为毫米
单位为毫米
YB/T5034——2015
图6L3W-190×10×26
图7L3K-190×8.5×26
单位为毫米
单位为毫米
图8L3K-190×10×26
250±3
图9L3W-216×11×30
YB/T5034—2015
单位为毫米
单位为毫米
YB/T5034—2015
5.3其他规格
经供需双方协商,并在合同中注明,也可生产其他规格的履带用热轧型钢。5.4外形
5.4.1型钢的弯曲度应符合表2的规定。表2型钢的弯曲度
每米弯曲度
注:L为型钢总长度。
距两端1m内的弯曲度
型钢两端应切正直,端面上不允许有大于6mm的毛刺。5.4.2
型钢不允许有明显的扭转。
5.4.4型钢A面不允许有凸度。
5.5长度
单位为毫米
总弯曲度
型钢定尺或倍尺长度由供需双方商定,并在合同上注明。定尺或倍尺长度允许偏差为(+°)mm。长度不小于3000mm的型钢可交货。5.6重量
型钢按理论重量交货,经供需双方协商也可按实际重量交货。6技术要求
6.1牌号及化学成分
6.1.1钢的牌号及化学成分(熔炼分析)应符合表3的规定。经供需双方协商,并在合同中注明,也可供应其他牌号的型钢。
23MnBM0.20~0.270.15~0.300.80~1.1025MnB
0.23~0.280.15~0.301.00~1.30
30MnTiB0.27~0.340.17~0.371.20~1.5035MnTiB0.32~0.390.17~0.370.90~1.3040SiMn2
0.37~0.440.60~1.001.40~1.80
牌号及化学成分
化学成分(质量分数)/%
o.10~0.30
0.10~0.30
0.01~0.07
0.01~0.06
0.01~0.07
0.01~0.07
0.01~0.07
牌号23MnBM为工程机械行业惯用牌号,在不致引起歧义的情况下,该牌号也可按通用表示方法表示为23MnB。6.1.2钢中残余Ni含量应不大于0.25%,残余Cu含量应不大于0.20%,残余Mo含量应不大于0.15%。
6.1.3型钢的成品化学成分允许偏差应符合GB/T222的规定。6.2冶炼方法
钢由电炉或转炉冶炼,并经炉外精炼。6.3交货状态
钢材以热轧状态交货。
6.4晶粒度
钢材应进行晶粒度检验,其奥氏体晶粒度级别应不粗于6级。5非金属夹杂物
钢材应检验非金属夹杂物,其A、B、C、D类夹杂物应各不大于2.5级。6.6表面质量
YB/T5034—2015
6.6.1型钢表面不允许有裂纹、折叠、结疤、气泡和夹杂,A面不允许有凸块,两端不允许有分层。6.6.2型钢表面允许有局部发纹、凹坑、划痕、麻点和除A面外的凸块。上述缺陷的深度或高度均不允许大于1mm。在型钢短边表面上允许有高度不大于边宽负偏差之半的耳子。6.6.3通常情况下,对于单齿履带用热轧型钢,断面两个边部允许有深度不大于0.5mm的折叠,断面两边部允许有不大于边宽负偏差之半的耳子和深度不大于1.0mm的辗皮。6.6.4型钢表面缺陷允许沿轧制方向进行清除,清理深度不允许大于1mm,清理处应圆滑无棱角,清理宽度应大于清理深度的5倍。
6.6.5型钢表面缺陷不允许进行焊补和填补。6.7特殊要求
根据需方要求,并在合同中注明,钢材可进行低倍组织(钢材低倍或连铸坏低倍)、脱碳层、表面硬度、钢材全氧、钢中氮含量以及末端淬透性等项目的检验,其指标由双方协商确定。7
试验方法
钢材的检验项目、取样数量、取样部位及试验方法每批钢材的检验项目、取样数量、取样部位及试验方法应符合表4的规定。表4检验项目、取样数量、取样部位和试验方法序号
检验项目
化学成分(熔炼分析)
晶粒度
非金属夹杂
低倍组织
脱碳层
氧含量
氮含量
末端淬透性
表面质量
尺寸、外形
7.2弯曲度检测
取样数量/个
取样部位
GB/T20066
任一根钢材
任一根钢材
不同根钢材
不同根钢材
任一根钢材
任一根钢材
整根钢材
整根钢材
试验方法
GB/T223,GB/T4336,GB/T20123
GB/T6394
GB/T10561
GB/T226,GB/T1979
GB/T224
GB/T231.1
GB/T11261
GB/T20124
GB/T225
卡尺、样板
每米弯曲度用1m长直尺紧靠型钢,测得的弯曲处最大弦高;总弯曲度为型钢总长度上的最大弦高。8
检验规则
检查和验收
钢材的检查和验收由供方质量技术监督部门进行。9
小提示:此标准内容仅展示完整标准里的部分截取内容,若需要完整标准请到上方自行免费下载完整标准文档。