首页 > 其他行业标准 > YS/T 968-2014电池级氧化锂
YS/T 968-2014

基本信息

标准号: YS/T 968-2014

中文名称:电池级氧化锂

标准类别:其他行业标准

英文名称:Battery grade lithium oxide

标准状态:现行

发布日期:2014-10-14

实施日期:2015-04-01

出版语种:简体中文

下载格式:.pdf .zip

相关标签: 电池

标准分类号

标准ICS号:冶金>>有色金属产品>>77.150.99其他有色金属产品

中标分类号:冶金>>有色金属及其合金产品>>H64稀有轻金属及其合金

关联标准

出版信息

出版社:中国标准出版社

页数:8页

标准价格:14.0

出版日期:2015-04-01

相关单位信息

起草人:李良彬、刘明、李强、王彬、章小明、肖勇、胡玉、莫子璇

起草单位:江西赣锋锂业股份有限公司、有色金属技术经济研究院

归口单位:全国有色金属标准化技术委员会(SAC/TC 243)

发布部门:中华人民共和国工业和信息化部

主管部门:全国有色金属标准化技术委员会(SAC/TC 243)

标准简介

本标准规定了电池级氧化锂的要求、试验方法、检测规则及标志、包装、运输和贮存、质量证明书和合同(或订货单)内容。 本标准适用于以无水氢氧化锂、碳酸锂、过氧化锂及金属锂为原料生产得到的电池级氧化锂。
本标准按照GB/T1.1—2009给出的规则起草。
本标准由全国有色金属标准化技术委员会(SAC/TC243)归口。
本标准起草单位:江西赣锋锂业股份有限公司、有色金属技术经济研究院。
本标准主要起草人:李良彬、刘明、李强、王彬、章小明、肖勇、胡玉、莫子璇。
下列文件对于本文件的应用是必不可少的。凡是注日期的引用文件,仅注日期的版本适用于本文件。凡是不注日期的引用文件,其最新版本(包括所有的修订单)适用于本文件。
GB/T191—2008 包装储运图示标志
GB4387 工业企业厂内铁路、道路运输安全规程
JT617 汽车运输危险货物规程
JT618 汽车运输、装卸危险货物作业规程

标准图片预览

YS/T 968-2014电池级氧化锂
YS/T 968-2014电池级氧化锂
YS/T 968-2014电池级氧化锂
YS/T 968-2014电池级氧化锂
YS/T 968-2014电池级氧化锂

标准内容

ICS77.150.99
中华人民共和国有色金属行业标准YS/T968—2014
电池级氧化锂
Batterygradelithiumoxide
2014-10-14发布
中华人民共和国工业和信息化部发布
2015-04-01实施
本标准按照GB/T1.1一2009给出的规则起草。本标准由全国有色金属标准化技术委员会(SAC/TC243)归口。本标准起草单位:江西赣锋锂业股份有限公司、有色金属技术经济研究院。本标准主要起草人:李良彬、刘明、李强、王彬、章小明、肖勇、胡玉、莫子璇。YS/T968—2014
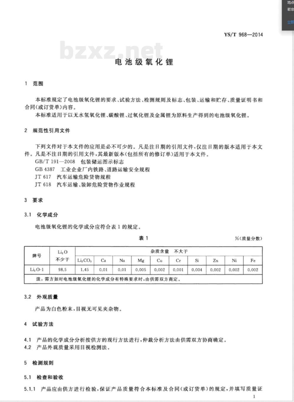
1范围
电池级氧化锂
YS/T968—2014
本标准规定了电池级氧化锂的要求、试验方法、检测规则及标志、包装、运输和贮存、质量证明书和合同(或订货单)内容。
本标准适用于以无水氢氧化锂、碳酸锂、过氧化锂及金属锂为原料生产得到的电池级氧化锂。2规范性引用文件
下列文件对于本文件的应用是必不可少的。凡是注日期的引用文件,仅注日期的版本适用于本文件。凡是不注日期的引用文件,其最新版本(包括所有的修订单)适用于本文件。GB/T191—2008包装储运图示标志GB4387工业企业厂内铁路、道路运输安全规程汽车运输危险货物规程
汽车运输、装卸危险货物作业规程JT618
3要求
化学成分
电池级氧化锂的化学成分应符合表1的规定。表1
Li,o-1
不少于
LizcO;
杂质含量
不大于
注:需方如对电池级氧化锂的化学成分有特殊要求时,由供需双方商定。3.2外观质量
产品为白色粉末,目视无可见夹杂物。4试验方法
4.1产品的化学成分分析按供方的现行方法进行,仲裁分析方法由供需双方协商确定。4.2产品外观质量采用目视检测法。5检测规则
检查和验收
%(质量分数)
5.1.1产品应由供方进行检验,保证产品质量符合本标准及合同(或订货单)的规定,并填写质量证1
YS/T968—2014
明书。
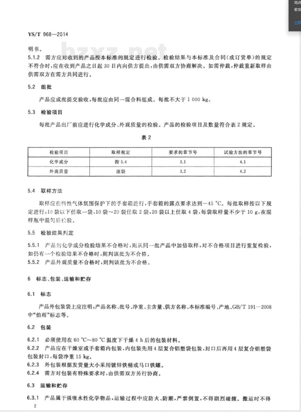
5.1.2需方应对收到的产品按本标准的规定进行检验。检验结果与本标准及合同(或订货单)的规定不符合时,应在收到产品之日起30日内向供方提出,由供需双方协商解决。如需仲裁,仲裁重新取样由供需双方在需方共同进行。
5.2组批
产品应成批提交验收,每批应由同一混合料组成。每批不大于1000kg。5.3检验项目
每批产品出厂前应进行化学成分、外观质量的检验。产品的检验项目及数量符合表2规定。表2
检验项目
化学成分
外观质量
5.4取样方法
取样规定
要求的章节号
试验方法的章节号
取样应在橋性气体氛围保护下的手套箱进行,手套箱的露点要求达到一45°C。每批取样按以下规定进行:10袋以下任取一袋,10袋~20袋任取2袋,20袋以上任取4袋,每袋取样量不少于10g,在混样瓶中混匀后检验。
5.5检验结果判定
5.5.1产品的化学成分检验结果不合格时,则从同一批产品中加倍取样,对不合格项目进行重复检验,如仍有一个检验结果不合格时,则判该批为不合格。5.5.2产品外观质量不合格时,则判该批为不合格。6标志、包装、运输和贮存
6.1标志
产品外包装袋上应注明:产品名称、批号、净重、主含量、供方名称、本标准编号、产地、GB/T191--2008中“怕雨”标志等。
6.2包装
6.2.1必须使用在60℃~80℃温度下干燥4h后的包装材料。6.2.2产品应在干燥室或手套箱内包装,内包装先用4层复合铝塑袋包装,封口后再用4层复合铝塑袋包装封口,每袋净重15kg。
6.2.3外包装根据发货量大小采用镀锌铁桶或马口铁罐。6.2.4需方对包装有特殊要求时,由供需双方另行协商。6.3运输和贮存
6.3.1产品属于强吸水性化学物品,运输过程中应防火、防潮,严禁倒置,不得剧烈碰撞。搬运时不得2
桶身着地滚动。汽车运输应按JT617、JT618、GB4387的规定进行。2产品应存放在阴凉、通风的库房,远离火源、水源。6.3.2
6.3.3产品贮存期不宜超过12个月6.4质量证明书
每批产品应附有产品质量证明书,并注明下列内容:a)
供方名称、地址、电话、传真;产品名称;
批号;
净重和件数;
各项分析检验结果和品质部门印记本标准编号;
出厂日期;
保质期。
合同(或订货单)内容
订购本标准所列产品的合同(或订货单)应包括下列内容:a)
产品名称;
产品牌号;
净重和件数;
包装要求;
交货日期;
标准编号;
增加本标准以外内容的协商结果。YS/T968—2014
YS/T968-2014
中华人民共和国有色金属
行业标准
电池级氧化锂
YS/T968—2014
中国标准出版社出版发行Www.bzxZ.net
北京市朝阳区和平里西街甲2号(100029)北京市西城区三里河北街16号(100045)网址www.spc.net.cn
总编室:(010)64275323发行中心:(010)51780235读者服务部:(010)68523946
中国标准出版社秦皇岛印刷厂印刷各地新华书店经销
开本880×1230
印张0.5
5字数8千字
2015年3月第一版2015年3月第一次印刷*
书号:155066·2-28405
如有印装差错
告由本社发行中心调换
版权专有侵权必究
举报电话:(010)68510107
小提示:此标准内容仅展示完整标准里的部分截取内容,若需要完整标准请到上方自行免费下载完整标准文档。