首页 > 其他行业标准 > YS/T 281.12-2011钴化学分析方法 第12部分:砷、锑、铋、锡、铅量的测定 电热原子吸收光谱法
YS/T 281.12-2011

基本信息

标准号: YS/T 281.12-2011

中文名称:钴化学分析方法 第12部分:砷、锑、铋、锡、铅量的测定 电热原子吸收光谱法

标准类别:其他行业标准

英文名称:Methods for chemical analysis of cobalt- Part 12:Determination of arsenic antimony bismuth tin and lead content-Electrothermal atomic absorption spectrometery

标准状态:现行

发布日期:2011-12-20

实施日期:2012-07-01

出版语种:简体中文

下载格式:.pdf .zip

相关标签: 化学分析 方法 测定 电热 原子 吸收光谱

标准分类号

标准ICS号:冶金>>有色金属>>77.120.70镉、钴及其合金

中标分类号:冶金>>金属化学分析方法>>H13重金属极其合金分析方法

关联标准

替代情况:替代YS/T 281.12-1994

出版信息

出版社:中国标准出版社

页数:8页

标准价格:14.0

出版日期:2012-07-01

相关单位信息

起草单位:金川集团有限公司

归口单位:全国有色金属标准化技术委员会(SAC/TC 243)

发布部门:中华人民共和国工业和信息化部

主管部门:全国有色金属标准化技术委员会(SAC/TC 243)

标准简介

本标准规定了钴中砷、锑、铋、锡和铅含量的测定方法。 本标准适用于钴中砷、锑、铋、锡和铅含量的测定。测定范围:0.00020%~0.0015%。


标准图片预览

YS/T 281.12-2011钴化学分析方法 第12部分:砷、锑、铋、锡、铅量的测定 电热原子吸收光谱法
YS/T 281.12-2011钴化学分析方法 第12部分:砷、锑、铋、锡、铅量的测定 电热原子吸收光谱法
YS/T 281.12-2011钴化学分析方法 第12部分:砷、锑、铋、锡、铅量的测定 电热原子吸收光谱法
YS/T 281.12-2011钴化学分析方法 第12部分:砷、锑、铋、锡、铅量的测定 电热原子吸收光谱法
YS/T 281.12-2011钴化学分析方法 第12部分:砷、锑、铋、锡、铅量的测定 电热原子吸收光谱法

标准内容

ICS77.120.70
中华人民共和国有色金属行业标准YS/T281.12—2011
代替YS/T281.12-—1994
钴化学分析方法
第12部分:砷、锑、铋、锡、铅量的测定电热原子吸收光谱法
Methodsforchemicalanalysisof cobalt-Part 12:Determination of arsenic,antimony,bismuth,tin and lead content--Electrothermalatomicabsorptionspectrometry2011-12-20发布
中华人民共和国工业和信息化部发布
2012-07-01实施
中华人民共和国有色金属
行业标准
钻化学分析方法
第12部分:砷、锑、铋、锡、铅量的测定电热原子吸收光谱法
YS/T281.12—2011
中国标准出版社出版发行
北京市朝阳区和平里西街甲2号(100013)北京市西城区三里河北街16号(100045)网址www.spc.net.cn
总编室:(010)64275323
发行中心:(010)51780235
读者服务部:(010)68523946
中国标准出版社秦皇岛印刷厂印刷各地新华书店经销
开本880×12301/16
2012年8月第一版
印张0.5字数10千字
2012年8月第一次印刷
书号:155066·2-23874
如有印装差错
由本社发行中心调换
版权专有侵权必究
举报电话:(010)68510107
YS/T281《钻化学分析方法》共分为如下20个部分:第1部分:铁量的测定
第2部分:铝量的测定
-第3部分:硅量的测定
-第4部分:砷量的测定
第5部分:磷量的测定
第6部分:镁量的测定
磺基水杨酸分光光度法
铬天青S分光光度法
钼蓝分光光度法
钼蓝分光光度法
钼蓝分光光度法
火焰原子吸收光谱法
第7部分:锌量的测定
火焰原子吸收光谱法
第8部分:镉量的测定
第9部分:铅量的测定
火焰原子吸收光谱法
火焰原子吸收光谱法
第10部分:镍量的测定火焰原子吸收光谱法第11部分:铜、锰量的测定火焰原子吸收光谱法第12部分:碑、锑、铋、锡、铅量的测定电热原子吸收光谱法第13部分:硫量的测定高频感应炉燃烧红外吸收法第14部分:碳量的测定高频感应炉燃烧红外吸收法第15部分:砷、锑、铋量的测定氢化物发生-原子荧光光谱法YS/T281.12-2011
第16部分:砷、镉、铜、锌、铅、铋、锡、、硅、锰、铁、镍、铝、镁量的测定直流电弧原子发射光谱法
第17部分:铝、锰、镍、铜、锌、镉、锡、锑、铅、铋量的测定电感耦合等离子体质谱法
第18部分:钠量的测定火焰原子吸收光谱法第19部分:钙、镁、锰、铁、镉、锌量的测定电感耦合等离子体发射光谱法-第20部分:氧量的测定脉冲-红外吸收法本部分为YS/T281的第12部分。
本部分按照GB/T1.1--2009给出的规则起草。本部分代替YS/T281.12一1994《钻化学分析方法电热原子吸收光谱法测定砷、锑、、锡、铅量》。与YS/T281.12一1994相比,本部分主要有如下变动:-对文本格式进行了修改,补充了质量保证和控制条款,增加了重复性限和再现性限;补充了对试验报告的要求。
本部分由全国有色金属标准化技术委员会(SAC/TC243)提出并归口。本标准负责起草单位:金川集团有限公司、北京矿冶研究总院。本部分负责起草单位:北京矿冶研究总院。本部分参加起草单位:金川集团有限公司、烟台鹏晖铜业有限公司。本部分主要起草人:冯先进、阮桂色、姜求韬、吕庆成、文占杰、王鲁华、张士涛。本部分所代替标准的历次版本发布情况为:-YS/T281.12-1994。
钴化学分析方法
第12部分:砷、锑、铋、锡、铅量的测定电热原子吸收光谱法
YS/T281.12—2011
警告:使用本标准的人员应有正规实验室工作的实践经验。本标准并未指出所有可能的安全问题。使用者有责任采取适当的安全和健康措施,并保证符合国家有关法规规定的条件。1范围
YS/T281的本部分规定了钻中砷、锑、铋、锡和铅含量的测定方法。本部分适用于钻中砷、、铋、锡和铅含量的测定。测定范围:0.00020%~0.0015%。2方法提要
试料用硝酸分解。将一定体积的溶液引人电热原子化器中,用原子吸收光谱仪,在各元素的特定波长处,分别测量各元素的吸光度。在标准溶液中含有与试液相同浓度的钻基体。3试剂
如无特殊说明,所用试剂均为分析纯试剂,制备溶液和分析用水均为二次蒸馏水或相当纯度的实验室用水。实验所用器血均用硝酸(3.3)充分浸泡后用水彻底清洗。3.1高纯金属钻(wco≥99.98%,wAs.SbB,SmnPb<0.0001%)。3.2硝酸(p=1.42g/mL),BV-Ⅲ级。3.3硝酸(1+1)。
3.4硝酸(1+19)。
3.5铅标准贮存溶液:称取0.2000g金属铅(wg>99.99%)置于150mL烧杯中,加入20mL硝酸(3.3)盖上表Ⅲ,于电热板上低温加热至完全溶解,煮沸驱除氮的氧化物。取下,冷至室温,移入盛有20mL硝酸(3.3)的200mL容量瓶中,以水定容,混勾。此溶液1mL含1mg铅。3.6铋标准贮存溶液:称取0.2000g金属铋(w>99.95%)置于150mL,烧杯中,加入20mL硝酸(3.3),盖上表皿,于电热板上低温加热至完全溶解,煮沸驱除氮的氧化物。取下,冷至室温,移入盛有20mL消酸(3.2)的200mL容量瓶中,以水定容,混匀。此溶液1mL含1mg铋。3.7砷标准贮存溶液:称取0.2000g金属砷(wA.>99.95%)置于150mL,烧杯中,加入20mL硝酸(3.3),盖上表血,于电热板上低温加热至完全溶解,煮沸驱除氮的氧化物。取下,冷至室温,移入盛有20mL硝酸(3.3)的200mL容量瓶中,以水定容,混匀。此溶液1mL含1mg砷。注:如金属砷表面被氧化,可用4%氢氧化钠溶液浸泡至出现金属光泽后取出,用蒸馏水清洗后再用无水乙醇去除水分,用滤纸吸干后称重。
3.8锑标准贮存溶液:准确称取0.2740g酒石酸锑钾于150mL烧杯中,加50mL水溶解,移人100mL容量瓶,以水定容,混匀。此溶液1mL含1mg锑。注:该溶液久置会形成霉菌,应新鲜配制。较稀的酸性溶液是稳定的。:1
YS/T281.12-—2011
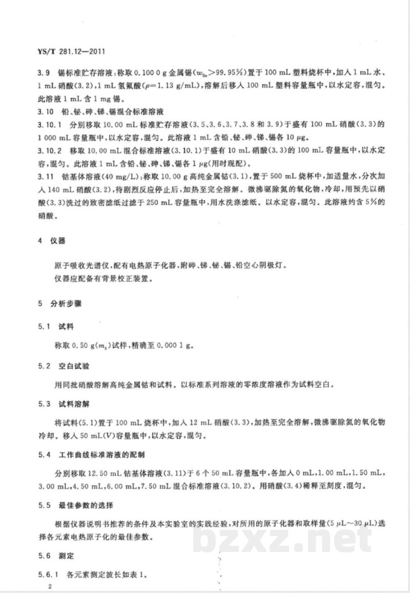
3.9锡标准贮存溶液:称取0.1000g金属锡(ws.>99.95%)置于100mL塑料烧杯中,加入1mL水、1mL硝酸(3.2),1mL氢氟酸(p=1.13g/mL),溶解后移入100mL塑料容量瓶中,以水定容,混匀。此溶液1mL含1mg锡。
3.10铅、铋、砷、、锡混合标准溶液3.10.1分别移取10.00mL标准贮存溶液(3.5、3.6、3.7、3.8和3.9)于盛有100mL硝酸(3.3)的1000mL容量瓶中,以水定容,混匀。此溶液1mL含铅、铋、砷、锑、锡各10μg。3.10.2移取10.00mL混合标准溶液(3.10.1)于盛有10mL硝酸(3.3)的100mL容量瓶中,以水定容,混匀。此溶液1mL含铅、铋、砷、锑、锡各1μg(用时现配)。3.11钻基体溶液(40mg/L):称取10.00g高纯金属钻(3.1),置于500mL烧杯中,加适量水,分次加人140mL硝酸(3.2),待剧烈反应停止后,加热至完全溶解。微沸驱除氮的氧化物,冷却,用预先以硝酸(3.3)洗过的致密滤纸过滤于250mL容量瓶中,用水洗涤滤纸。以水定容,混匀。此溶液约含5%的硝酸。
4仪器
原子吸收光谱仪,配有电热原子化器,附砷、锑、铋、锡、铅空心阴极灯。仪器应配备有背景校正装置。
5分析步骤
5.1试料
称取0.50g(m。)试样,精确至0.0001g。5.2空白试验
用同批硝酸溶解高纯金属钻和试料。以标准系列溶液的零浓度溶液作为试料空白。5.3试料溶解
将试料(5.1)置于100mL烧杯中,加人12mL硝酸(3.3),加热至完全溶解,微沸驱除氮的氧化物冷却。移入50mL(V)容量瓶中,以水定容,混匀。5.4工作曲线标准溶液的配制
分别移取12.50mL钻基体溶液(3.11)于6个50mL容量瓶中,各加人0mL,1.00mL,1.50mL,3.00mL,4.50mL,6.00mL,7.50mL混合标准溶液(3.10.2)。用硝酸(3.4)稀释至刻度,混匀。5.5最佳参数的选择
根据仪器说明书推荐的条件及本实验室的实践经验,对所用的原子化器和取样量(5μL~30μL)选择各元素电热原子化的最佳参数。5.6测定
5.6.1各元素测定波长如表1。
波长/nm
表1测定波长
调整需要的仪器参数至最佳状态,并按所选条件(5.5)调整电热原子化器。5.6.2
5.6.3用预定的加热程序空烧石墨管两次。YS/T281.12—2011
5.6.4将预定体积的试液(5.3)注入原子化器中,按原子化程序原子化并记录待测元素的吸光度。每份试液测定两次,取其平均值以平均吸光度减去试料空白的平均吸光度,从工作曲线上查出相应的砷、锑、铋、锡和铅的质量浓度。注1:必须使用背景补偿。
注2:推荐使用热解涂层石墨管加石墨平台测定。5.7工作曲线的绘制
与试液同时测定标准溶液(5.4)的吸光度。计算每个标准溶液的平均吸光度(减去零浓度溶液的吸光度)。以标准溶液的浓度为横坐标,平均吸光度为纵坐标分别绘制、锑、铋、锡和铅的工作曲线。6分析结果的计算
按下式计算碑砷、锑、铋、锡、铅的质量分数,结果以%表示:w
式中:
7精密度
被测元素(砷、锑、铋、锡、铅);p.Vx10-9
=×100%
-测得砷、锑、铋、锡、铅的质量浓度,单位为纳克每毫升(ng/mL);试液的总体积,单位为毫升(mL);试料的质量,单位为克(g)。
7.1重复性
在重复性条件下获得的两次独立测试结果的测定值,在以下给出的平均值范围内,这两个测试结果的绝对差值不超过重复性限(r),超过重复性限(r)的情况不超过5%,重复性限(r)按表2数据采用线性内插法求得:
As(r/%)
Sn(r/%)
Sb(r/%)
Pb(r/%)
Bi(r/%)
重复性限
YS/T281.12—2011
7.2再现性
在再现性条件下获得的两次独立测试结果的测定值,在以下给出的平均值范围内,这两个测试结果的绝对差值不超过再现性限(R),超过再现性限(R)的情况不超过5%,再现性限(R)按表3数据采用线性内插法求得:bzxz.net
As(R/%)
Sn(R/%)
Sb(R/%)
Pb(R/%)
Bi(R/%)
质量保证和控制
再现性限
应用国家级标准样品或行业级标准样品(当前两者没有时,也可用控制标样替代),每周或每两周校核一次本分析方法过程的有效性。当过程失控时,应找出原因,纠正错误后,重新进行校核。9
试验报告
试样;
使用的标准(包括发布或出版年号);一分析结果及其表示;
-与基本分析步骤的差异;
测定中观察到的异常现象;
一试验日期。
版权专有侵权必究
书号:155066·2-23874
YS/T281.12-2011
定价:
小提示:此标准内容仅展示完整标准里的部分截取内容,若需要完整标准请到上方自行免费下载完整标准文档。