首页 > 其他行业标准 > YS/T 281.4-2011钴化学分析方法 第4部分:砷量的测定 钼蓝分光光度法
YS/T 281.4-2011

基本信息

标准号: YS/T 281.4-2011

中文名称:钴化学分析方法 第4部分:砷量的测定 钼蓝分光光度法

标准类别:其他行业标准

英文名称:Methods for chemical analysis of cobalt—Part 4:Determination of arsenic content—Molybdenum blue spectrophotometry

标准状态:现行

发布日期:2011-12-20

实施日期:2012-07-01

出版语种:简体中文

下载格式:.pdf .zip

相关标签: 化学分析 方法 砷量 测定 光度法

标准分类号

标准ICS号:冶金>>有色金属>>77.120.70镉、钴及其合金

中标分类号:冶金>>金属化学分析方法>>H13重金属极其合金分析方法

关联标准

替代情况:替代YS/T 281.4-1994

出版信息

出版社:中国标准出版社

页数:8页

标准价格:14.0

出版日期:2012-07-01

相关单位信息

归口单位:全国有色金属标准化技术委员会(SAC/TC 243)

发布部门:中华人民共和国工业和信息化部

主管部门:全国有色金属标准化技术委员会(SAC/TC 243)

标准简介

本标准规定了钴中砷量的测定方法。


标准图片预览

YS/T 281.4-2011钴化学分析方法 第4部分:砷量的测定 钼蓝分光光度法
YS/T 281.4-2011钴化学分析方法 第4部分:砷量的测定 钼蓝分光光度法
YS/T 281.4-2011钴化学分析方法 第4部分:砷量的测定 钼蓝分光光度法
YS/T 281.4-2011钴化学分析方法 第4部分:砷量的测定 钼蓝分光光度法
YS/T 281.4-2011钴化学分析方法 第4部分:砷量的测定 钼蓝分光光度法

标准内容

ICS77.120.70
中华人民共和国有色金属行业标准YS/T 281.4--2011
代替YS/T281.4—1994
钴化学分析方法
第4部分:砷量的测定
钼蓝分光光度法
Methods for chemical analysis of cobalt--Part 4 :Determination of arsenic content-Molybdenum blue spectrophotometry2011-12-20发布
中华人民共和国工业和信息化部发布
2012-07-01实施
中华人民共和国有色金属
行业标准
钴化学分析方法
第4部分:砷量的测定钼蓝分光光度法YS/T281.4—2011
中国标准出版社出版发行
北京市朝阳区和平里西街甲2号(100013)北京市西城区三里河北街16号(100045)网址www.spc.net.cn
发行中心:(010)51780235
总编室:(010)64275323
读者服务部:(010)68523946
中国标准出版社秦皇岛印刷厂印刷各地新华书店经销
开本880×12301/16印张0.5
字数9千字
2012年8月第一次印刷
2012年8月第一版
书号:155066·2-23866定价14.00元如有印装差错由本社发行中心调换版权专有侵权必究
举报电话:(010)68510107
建筑321---标准查询下载网
ww j z321.net
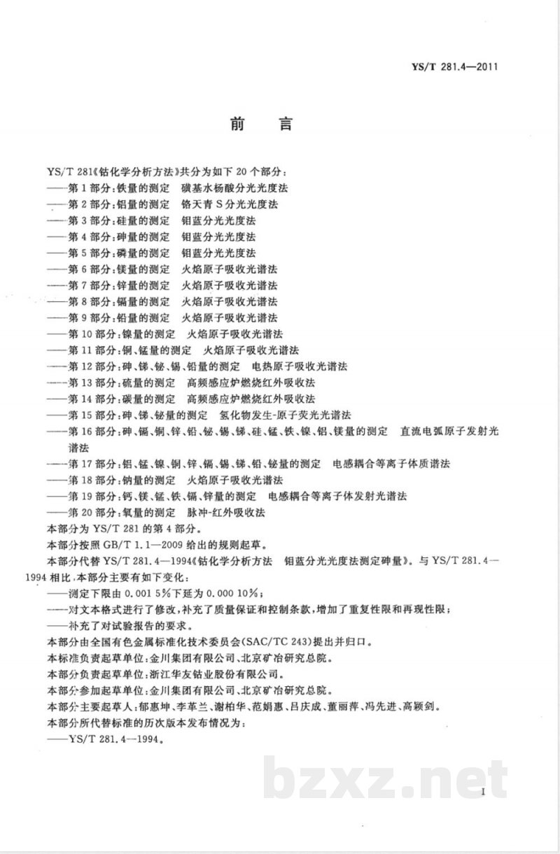
YS/T281《钻化学分析方法》共分为如下20个部分:·第1部分:铁量的测定磺基水杨酸分光光度法·第2部分:铝量的测定
铬天青S分光光度法
第3部分:硅量的测定
第4部分:砷量的测定
-第5部分:磷量的测定bzxZ.net
第6部分:镁量的测定
-第7部分:锌量的测定
第8部分:量的测定
钼蓝分光光度法
钼蓝分光光度法
钼蓝分光光度法
火焰原子吸收光谱法
火焰原子吸收光谱法
火焰原子吸收光谱法
第9部分:铅量的测定
火焰原子吸收光谱法
第10部分:镍量的测定火焰原子吸收光谱法第11部分:铜、锰量的测定火焰原子吸收光谱法第12部分:砷、锑、铋、锡、铅量的测定电热原子吸收光谱法第13部分:硫量的测定高频感应炉燃烧红外吸收法第14部分:碳量的测定高频感应炉燃烧红外吸收法第15部分:砷、锑、铋量的测定氢化物发生-原子荧光光谱法YS/T 281.4—2011
第16部分:砷、镉、铜、锌、铅、铋、锡、锑、硅、锰、铁、镍、铝、镁量的测定直流电弧原子发射光谱法
电感耦合等离子体质谱法
第17部分:铝、锰、镍、铜、锌、镉、锡、锑、铅、铋量的测定第18部分:钠量的测定火焰原子吸收光谱法第19部分:钙、镁、锰、铁、镉、锌量的测定电感耦合等离子体发射光谱法第20部分:氧量的测定脉冲-红外吸收法本部分为YS/T281的第4部分。
本部分按照GB/T1.1一2009给出的规则起草。本部分代替YS/T281.4一1994《钻化学分析方法钼蓝分光光度法测定碑量》。与YS/T281.4-1994相比,本部分主要有如下变化:测定下限由0.0015%下延为0.00010%;一对文本格式进行了修改,补充了质量保证和控制条款,增加了重复性限和再现性限;补充了对试验报告的要求。
本部分由全国有色金属标准化技术委员会(SAC/TC243)提出并归口。本标准负责起草单位:金川集团有限公司、北京矿冶研究总院。本部分负责起草单位:浙江华友钻业股份有限公司。本部分参加起草单位:金川集团有限公司、北京矿冶研究总院。本部分主要起草人:郁惠坤、李革兰、谢柏华、范娟惠、吕庆成、董丽萍、冯先进、高颖剑。本部分所代替标准的历次版本发布情况为:-YS/T281.4---1994。
钴化学分析方法
第4部分:砷量的测定钼蓝分光光度法YS/T 281.4—2011
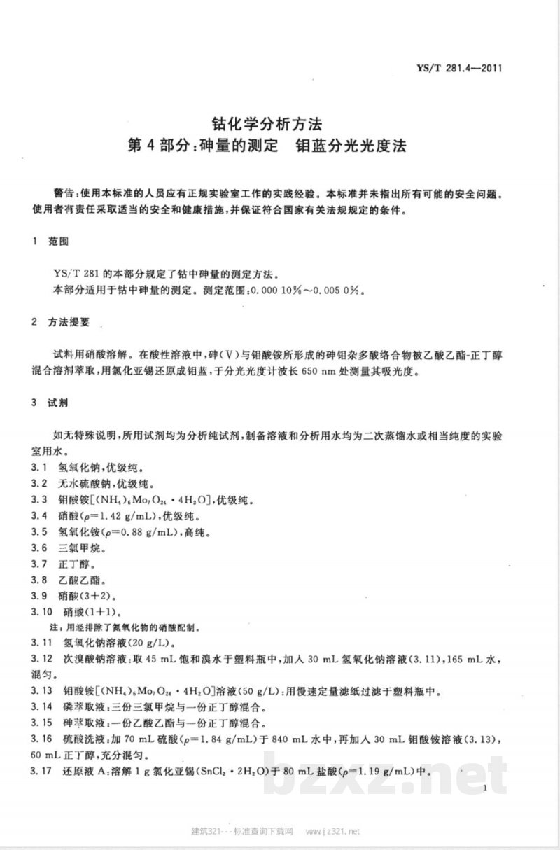
警告:使用本标准的人员应有正规实验室工作的实践经验。本标准并未指出所有可能的安全问题。使用者有责任采取适当的安全和健康措施,并保证符合国家有关法规规定的条件。1范围
YS/T281的本部分规定了钻中砷量的测定方法。本部分适用于钻中砷量的测定。测定范围:0.00010%~0.0050%。2方法提要
试料用硝酸溶解。在酸性溶液中,砷(V)与钼酸铵所形成的砷钼杂多酸络合物被乙酸乙酯-正丁醇混合溶剂萃取,用氯化亚锡还原成钼蓝,于分光光度计波长650nm处测量其吸光度。3试剂
如无特殊说明,所用试剂均为分析纯试剂,制备溶液和分析用水均为二次蒸馏水或相当纯度的实验室用水。
3.1氢氧化钠,优级纯。
3.2无水硫酸钠,优级纯。
3.3钼酸铵L(NH)MoO24·4H,O],优级纯。3.4硝酸(p=1.42g/mL),优级纯。3.5氢氧化铵(p=0.88g/mL),高纯。3.6
三氯甲烷。
正丁醇。
乙酸乙酯。
硝酸(3+2)。
3.10硝酸(1+1)。
注:用经排除了氮氧化物的硝酸配制。3.111
氢氧化钠溶液(20g/L)。
3.12次溴酸钠溶液:取45mL饱和溴水于塑料瓶中,加人30mL氢氧化钠溶液(3.11),165mL水,混匀。
钼酸铵[(NH4)。MozO24·4HzO]溶液(50g/L):用慢速定量滤纸过滤于塑料瓶中。3.14
磷萃取液:三份三氯甲烷与一份正丁醇混合。砷萃取液:一份乙酸乙酯与-份正丁醇混合。硫酸洗液:加70mL硫酸(p=1.84g/mL)于840mL水中,再加人30mL钼酸铵溶液(3.13),60mL正下醇,充分混匀。
还原液A:溶解1g氮化亚锡(SnCl2·2Hz0)于80mL盐酸(p=1.19g/mL)中。1
建筑321---标准查询下载网
wwjz321.net
YS/T 281.4—2011
3.18还原液B:移取10mL还原液A,加入178mL硫酸[c(1/2HzSO)=0.5mol/L],12mL正丁醇,混匀。用时配制。
3.19砷标准贮存溶液:称取0.1320g基准三氧化二砷(于硫酸干燥器中干燥至恒重的)于100mL烧杯中,加入10mL氢氧化钠溶液(1mol/L)溶解,以硝酸(3.10)酸化并过量10mL,移入1000mL容量瓶中,用水稀释至刻度,混匀。此溶液1mL含100μg砷。3.20砷标准溶液:移取10.00mL砷标准贮存溶液(3.19)于200mL容量瓶中,用水稀释至刻度,混匀。此溶液1mL含5μg砷。
4仪器
分光光度计。
5分析步骤
5.1试料
按表1称取试样(m。),精确至0.0001g。表1试料量
砷含量(WAs)/%
0.00010~0.00030
>0.00030~0. 001 0
>0.0010~0.0030
>0.0030~0.0050
空白试验
随同试料做空白试验。
5.3测定
试料质量(mo)/g
5.3.1将试料(5.1)置于400mL烧杯中,分次加入30mL硝酸(3.9),盖上表血,加热使其完全溶解。加热煮沸,除去氮氧化物,低温蒸至粘稠状,取下,冷却,用水冲洗表皿及杯壁,煮沸,溶解盐类,冷却。5.3.2将试液(5.3.1)移入125mL分液漏斗中,用水稀释体积至28mL左右,混匀。5.3.3加入2mL次溴酸钠溶液(3.12),用氢氧化铵(3.5)或硝酸(3.10)小心调整pH为1~2,加入6mL硝酸(3.10),缓缓加4mL钼酸铵溶液(3.13),混匀,静置10min,再加入2mL正丁醇(3.7),混匀。
加人10mL磷萃取液(3.14),振荡1min,静置分层,弃去有机相,重复此操作一次。5.3.4大
5.3.5于水相中加入20mL砷萃取液(3.15),振荡2min,静置分层,弃去水相。5.3.6向有机相中加人10mL硫酸洗液(3.16),振荡30s,静置分层后,弃去水相,重复此操作一次。5.3.7向有机相中加人20mL还原液B(3.18),振荡20s。将有机相放入25mL干燥比色管中,用砷萃取液(3.15)稀释至20.0mL,混匀。并加入少许无水硫酸钠(3.2)。将部分试液移入3cm比色皿中。5.3.8以砷萃取液(3.15)为参比,于650nm波长处测量(5.3.7)吸光度(减去“零”浓度溶液吸光度),从工作曲线上查出相应的砷量(m)。2
5.4工作曲线的绘制
YS/T 281.4--2011
移取0mL、0.50mL、1.00mL、2.00mL、4.00mL、5.00mL砷标准溶液(3.20)于一系列125mL分液漏斗中,用水稀释至体积28mL左右,以下按5.3.3~5.3.7的规定进行。以砷萃取液(3.15)为参比,于650nm波长处测量其吸光度。以砷量为横坐标,吸光度(减去“零”浓度溶液吸光度)为纵坐标,绘制工作曲线。
6分析结果的计算
按下式计算砷的质量分数,结果以%表示:WAs =mi ×10-6
式中:
m1从工作曲线上查得的砷量,单位为微克(μg);mo\
-试料的质量,单位为克(g)。所得结果保留两位有效数字。
7精密度
7.1重复性
在重复性条件下获得的两次独立测试结果的测定值,在以下给出的平均值范围内,这两个测试结果的绝对差值不超过重复性限(r),超过重复性限(r)的情况不超过5%,重复性限(r)按以下表2数据采用线性内插法求得:
TUAs/%
7.2再现性
重复性限
在再现性条件下获得的两次独立测试结果的绝对差值不大于再现性限(R),超过再现性限(R)的情况不超过5%,再现性限(R)按表3数据采用线性内插法求得:表3再现性限
8质量保证和控制
应用国家级标准样品或行业级标准样品(当前两者没有时,也可用控制标样替代),每周或每两周校核一次本分析方法过程的有效性。当过程失控时,应找出原因,纠正错误后,重新进行校核。建筑321---标准查询下载网
wwjz321.net
YS/T281.4—2011
9试验报告
试样;
使用的标准(包括发布或出版年号);分析结果及其表示;
与基本分析步骤的差异;
一测定中观察到的异常现象;
一试验日期。
YS/T281.4-2011
打印日期:2012年8月20日F009A版权专有侵权必究
书号:155066·2-23866
定价:
小提示:此标准内容仅展示完整标准里的部分截取内容,若需要完整标准请到上方自行免费下载完整标准文档。