首页 > 其他行业标准 > FZ/T 93060-2011非织造布梳理机
FZ/T 93060-2011

基本信息

标准号: FZ/T 93060-2011

中文名称:非织造布梳理机

标准类别:其他行业标准

英文名称:Nonwoven card

标准状态:现行

发布日期:2011-12-20

实施日期:2012-07-01

出版语种:简体中文

下载格式:.pdf .zip

相关标签: 织造布

标准分类号

标准ICS号:纺织和皮革技术>>纺织机械>>59.120.10纺纱、加捻和卷曲变形机械

中标分类号:纺织>>纺织机械与器具>>W93纺部机械与器具

关联标准

替代情况:替代FZ/T 93060-2003

出版信息

出版社:中国标准出版社

标准价格:16.0

出版日期:2012-07-01

相关单位信息

起草单位:青岛纺织机械有限公司、江苏迎阳无纺机械有限公司、常熟市飞龙无纺机械有限公司等

归口单位:全国纺织机械与附件标准化技术委员会

发布部门:中华人民共和国工业和信息化部

标准简介

本标准规定了非织造布梳理机的型式与基本参数、要求、试验方法、检验规则、标志、包装、运输和贮存。 本标准适用于非织造布生产用的短纤维梳理机,其它型式的梳理机可参照执行。


标准图片预览

FZ/T 93060-2011非织造布梳理机
FZ/T 93060-2011非织造布梳理机
FZ/T 93060-2011非织造布梳理机
FZ/T 93060-2011非织造布梳理机
FZ/T 93060-2011非织造布梳理机

标准内容

ICS59.120.10
中华人民共和国纺织行业标准
FZ/T93060—2011
代替FZ/T93060-2003
非织造布梳理机
Nonwoven card
2011-12-20发布
中华人民共和国工业和信息化部发布
2012-07-01实施
本标准按照GB/T1.12009给出的规则起草。FZ/T93060—2011
本标准代替FZ/T93060—2003《非织造布梳理机》,与FZ/T93060—2003相比主要技术变化如下:
“型式和基本参数”中增加了梳理形式和出网类型,删除了锡林转速和适用原料,锡林工作宽度值增加了4000mm一档,出网速度值修改为20m/min180m/min(见表1,2003年版的表1);-将锡林和道夫筒体外圆对轴线的径向圆跳动值修改为按A、B两类分别提出要求(见4.2.2、4.2.4);
一将锡林的许用不平衡度要求改为对平衡品质等级的要求(见4.2.3);一增加了高速杂乱辊外圆对轴线的径向圆跳动要求(见4.2.5);一增加了对漏底直线度和面轮廊度的要求(见4.2.6);一增加了对针布的要求(见4.4);-增加了对输网帘的要求(见4.5);增加了对密封的要求(见4.6);将“安全要求”做了引用新标准的编辑性修改(见4.7,2003年版的4.4);将纤网不匀率CV≤3.5%”修改为“纤网不匀率CV<3%”(见4.9.2,2003年版的4.7);一对检测纤网不均匀的取样方法做了修改(见5.1.14,2003年版的5.8);—增加了工作负荷试验时对工作环境的要求[见5.3.1c)];一其他编辑性修改。
本标准由中国纺织工业协会提出。本标准由全国纺织机械与附件标准化技术委员会(SAC/TC215)归口。本标准起草单位:青岛纺织机械有限公司、江苏迎阳无纺机械有限公司、常熟市飞龙无纺机械有限公司、恒天重工股份有限公司、常州市锦益机械有限公司、河南工程学院、金轮科创股份有限公司、青岛东佳纺机集团有限公司、青岛德峰机械制造有限公司。本标准主要起草人:王志勇、范立元、韩雪龙、元国红、翁春平、闫新、周建平、纪合聚、李德峰、陆建国、于树发。
本标准于2003年9月首次发布,本次为第一次修订。I
1范围
非织造布梳理机
FZ/T93060—2011
本标准规定了非织造布梳理机的型式与基本参数、要求、试验方法、检验规则、标志、包装、运输和贮存。
本标准适用于非织造布生产用的短纤维梳理机,其他型式的梳理机可参照执行。规范性引用文件
下列文件对于本文件的应用是必不可少的。凡是注日期的引用文件,仅注日期的版本适用于本文件。凡是不注日期的引用文件,其最新版本(包括所有的修改单)适用于本文件。GB/T191包装储运图示标志
GB755旋转电机定额和性能
GB5226.1一2008机械电气安全机械电气设备第1部分:通用技术条件GB/T7111.1纺织机械噪声测试规范第1部分:通用要求GB/T7111.3纺织机械噪声测试规范第3部分:非织造布机械GB/T9239.1一2006机械振动恒态(刚性)转子平衡品质要求检验
GB/T17780
FZ/T90001
FZ/T93038
FZ/T90074
纺织机械安全要求
纺织机械产品包装
梳理机用齿条
纺织机械产品涂装
FZ/T90089.1
FZ/T90089.2
型式与基本参数
纺织机械铭牌型式、尺寸及技术要求纺织机械铭牌
型式与基本参数见表1。
喂人形式
梳理形式
剥网形式
出网类型
锡林工作宽度/mm
出网速度/(m/min)
第1部分:规范与平衡允差的
型式或参数
罗拉式、给棉板式
罗拉式、盖板式
罗拉式、斩刀式
平行网、杂乱网、凝聚网
1500、2000、2500、3000、3500、400020~180
注:锡林工作宽度指锡林辑体包覆针布段的宽度。FZ/T93060—2011
4要求
4.1喂入装置
喂入装置速度可调。
给棉板式喂入装置可根据纤维长短调节弧板握持角度。4.1.3应具有金属防轧装置。
4.2主要零部件
锡林机架振幅≤0.10mm。
锡林筒体外圆对轴线的径向圆跳动:A类≤0.03mm,B类≤0.05mm。4.2.3锡林的平衡品质等级应符合GB/T9239.1--2006的规定:A类为G4.0,B类为G6.3。4.2.4道夫筒体外圆对轴线的径向圆跳动:A类≤0.03mm,B类≤0.05mm。4.2.5高速杂乱辊筒体外圆对轴线的径向圆跳动:A类≤0.03mm,B类≤0.05mm。4.2.6采用漏底结构时,漏底弧板折线处的直线度:A类≤0.3mm,B类<0.6mm;漏底弧板的面轮廊度:A类≤0.3mm,B类≤0.6mm。注:该条中所提及的A类和B类是根据产品使用要求的不同而进行的分类。4.3传动系统
4.3.1全机各传动机构运转平稳,无异常振动和冲击声响。4.3.2各轴承处润滑情况良好,滚动轴承温升≤20℃。4.4针布
4.4.1针布应符合FZ/T93038的要求。4.4.2针布表面光滑,不得勾挂纤维,不应有倒针。4.4.3针布包卷端头应焊接牢固、光滑。4.5输网帘
4.5.1输网帘表面光洁平整、防滑、抗静电。4.5.2输网帘在运转中不得跑偏。4.6密封
4.6.1各轴端应密封良好,不得有纤维缠绕4.6.2吸尘管路密封良好,吸尘管道内表面不得勾挂纤维。4.7安全和环保要求
安全保护装置必须齐全、可靠。4.7.1
4.7.2电气设备保护联接电路的连续性,应符合GB5226.1一2008中18.2.2的规定。4.7.3电气设备的绝缘性能,应符合GB5226.1一2008中18.3的规定,绝缘电阻≥1Mα。4.7.4电气设备的耐压试验,应符合GB5226.1一2008中18.4的规定。电动机的安全性能应符合GB755的有关规定。4.7.5
以额定转速运转时,整机发射声压级噪声≤83dB(A)。4.7.7
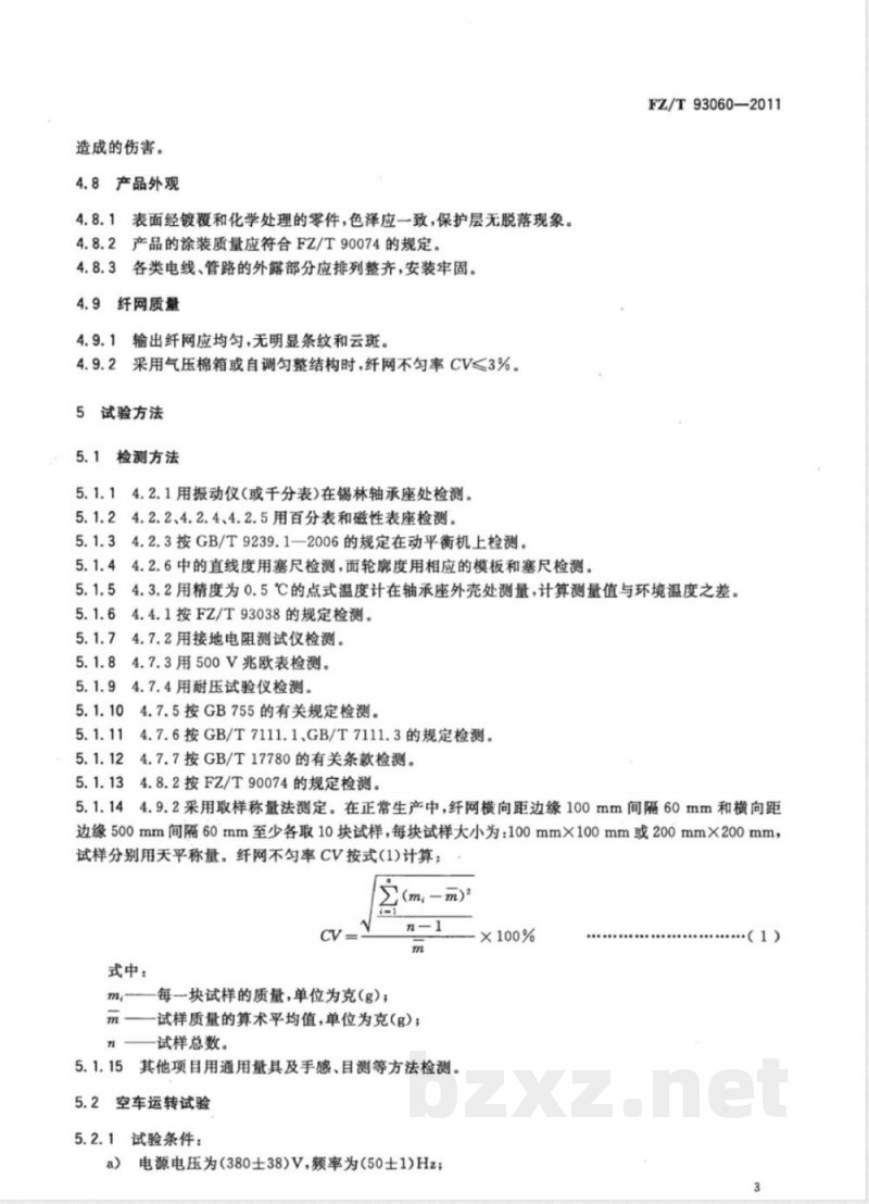
全机应按GB/T17780的规定采取安全防护措施和警示,以避免产品在使用过程中对人体健康2
造成的伤害。
4.8产品外观
表面经镀覆和化学处理的零件,色泽应一致,保护层无脱落现象。4.8.2产品的涂装质量应符合FZ/T90074的规定。4.8.3各类电线、管路的外露部分应排列整齐,安装牢固。4.9纤网质量
输出纤网应均匀,无明显条纹和云斑。采用气压棉箱或自调匀整结构时,纤网不匀率CV<3%。5试验方法
检测方法
4.2.1用振动仪(或千分表)在锡林轴承座处检测。5.1.2
4.2.2、4.2.4、4.2.5用百分表和磁性表座检测。4.2.3按GB/T9239.1—2006的规定在动平衡机上检测。4.2.6中的直线度用塞尺检测,面轮廊度用相应的模板和塞尺检测。FZ/T93060—2011
4.3.2用精度为0.5℃的点式温度计在轴承座外壳处测量,计算测量值与环境温度之差。4.4.1按FZ/T93038的规定检测。4.7.2用接地电阻测试仪检测。
4.7.3用500V兆欧表检测。
4.7.4用耐压试验仪检测。
4.7.5按GB755的有关规定检测。5.1.11
4.7.6按GB/T7111.1、GB/T7111.3的规定检测。4.7.7按GB/T17780的有关条款检测。5.1.12
5.1.134.8.2按FZ/T90074的规定检测。5.1.144.9.2采用取样称量法测定。在正常生产中,纤网横向距边缘100mm间隔60mm和横向距边缘500mm间隔60mm至少各取10块试样,每块试样大小为:100mm×100mm或200mmX200mm,试样分别用天平称量。纤网不匀率CV按式(1)计算;m;-m)2
式中:
-每一块试样的质量,单位为克(g);n-1
-试样质量的算术平均值,单位为克(g);试样总数。
5.1.15其他项目用通用量具及手感、目测等方法检测。空车运转试验
试验条件:
电源电压为(380士38)V,频率为(50士1)Hz;×100%
·(1)
FZ/T93060—2011
b)按设计转速运行。
试验时间:空车连续运转4h。
检验项目:4.1,4.2.1,4.3~4.8。工作负荷试验
试验条件:
电源按5.2.1a)的规定。
空车运转试验合格后进行。
工作环境的要求为:
温度:20℃~25℃;
湿度:65%~75%;
无明显外界气流影响。
d)根据使用厂试纺品种,按工艺要求调整后进行。5.3.2试验时间:在正常连续生产运转一周后进行。5.3.3检验项目:4.9。
6检验规则
出厂检验
6.1.1制造厂应对每台产品全装后进行空车运转试验。6.1.2检验项目:4.14.8。
6.1.3产品应符合本标准的规定,由制造厂质量检验部门检验合格,并填写产品合格证后方能出厂。6.2型式检验
当产品符合下列情况之一时,应进行型式检验:a)下载标准就来标准下载网
新产品在产品鉴定时;
产品转厂生产或停产两年以上再恢复生产时;b)
产品正式投产后,如结构、材料、工艺有较大改变,可能影响产品性能时;国家质量监督机构提出型式检验要求时。型式检验项目:第4章的全部内容。6.2.2
6.3判定规则
检验时检验项目应全部合格,否则判为不合格产品。6.4其他
使用厂在进行安装、调整、试验及使用一年内,发现产品不符合本标准时,由制造厂负责,会同使用厂进行协商处理。
7标志、包装、运输和贮存
7.1标志
7.1.1产品包装储运的图示标志按GB/T191的规定。4
2产品铭牌按FZ/T90089.1和FZ/T90089.2的规定。7.1.2
7.2包装
按FZ/T90001的规定。
7.3运输
FZ/T93060—2011
产品在运输过程中应按规定的位置起吊,包装箱应按规定的朝向放置,不得倾斜或改变方向。7.4贮存
产品出厂后,在有良好防雨(水)、防腐及通风贮存条件下,包装箱内零部件的防锈、防潮自出厂日起有效期为一年。
FZ/T93060-2011
中华人民共和国纺织
行业标准
非织造布梳理机
FZ/T93060—2011
中国标准出版社出版发行
北京市朝阳区和平里西街甲2号(100013)北京市西城区三里河北街16号(100045)网址www.spc.net.cn
总编室:(010)64275323发行中心:(010)51780235读者服务部:(010)68523946
中国标准出版社秦皇岛印刷厂印刷各地新华书店经销
开本880×12301/16
5字数11千字
印张0.75
2012年3月第一版2
2012年3月第一次印刷
书号:155066·2-23113定价
如有印装差错
吉由本社发行中心调换
版权专有侵权必究
举报电话:(010)68510107
小提示:此标准内容仅展示完整标准里的部分截取内容,若需要完整标准请到上方自行免费下载完整标准文档。