首页 > 化工行业标准(HG) > HG/T 3440-1999 化学试剂 铬酸钾
HG/T 3440-1999

基本信息

标准号: HG/T 3440-1999

中文名称:化学试剂 铬酸钾

标准类别:化工行业标准(HG)

标准状态:现行

发布日期:1999-06-16

实施日期:2000-06-01

出版语种:简体中文

下载格式:.rar.pdf

下载大小:123871

相关标签: 化学试剂 铬酸钾

标准分类号

标准ICS号:化工技术>>分析化学>>71.040.30化学试剂

中标分类号:化工>>化学试剂>>G62一般无机试剂

关联标准

替代情况:HG/T 3440-1976

采标情况:E.Merck 90/91 NEQ

出版信息

页数:4页

标准价格:8.0 元

相关单位信息

标准简介

HG/T 3440-1999 化学试剂 铬酸钾 HG/T3440-1999 标准下载解压密码:www.bzxz.net

标准图片预览

HG/T 3440-1999 化学试剂 铬酸钾
HG/T 3440-1999 化学试剂 铬酸钾
HG/T 3440-1999 化学试剂 铬酸钾
HG/T 3440-1999 化学试剂 铬酸钾
HG/T 3440-1999 化学试剂 铬酸钾

标准内容

备案号:3868—1999
HG/T3440—1999
本标推是对化工行业标准HG/T-3440—-1976《化学试剂铬酸钾》修订而成。本标准给出优级纯、分析纯、化学纯三个级别,优级纯非等效采用E.Merck90/91标准。本标准与E.Merck的差别如下:
本标准比E.Merck标准增加水不溶物一项,优级纯中钙指标严于E:Merck标准。本标准除含量、氟化物、硫酸盐、钙四项试验方法外,其他项目采用我国已制定的化学试剂通用方法标推。
本标准与HG/T 3440—1976的差异为:取消了铝,优级纯增加了铅,分析纯钙指标放宽,取消了钠试验方法中并列的火焰分光光度法。本标准自实施之日起,同时代替HG/T3440—1976。本标准由中华人民共和国原化学工业部技术监督司提出。本标准由全国化学标准技术委员会化学试剂分会归口。本标准起草单位:天津化学试剂三厂。本标准主要起草人:杨来儒。
本标准于1960年首次制定,于1976年修订。858
中华人民共和国化工行业标准
化学试剂
铬酸钾
Chemical reagent-Potassium chromate分子式:K2CrO4
相对分子质量:194.19(根据1995年国际相对原子质量)1范围
本标准规定了化学试剂铬酸钾的要求、试验方法、检验规则、包装及标志。2引用标准
HG/T 3440-- 1999
代替HG/T3440—1976
下列标准所包含的条文,通过在本标准中引用而构成为本标准的条文。本标准出版时,所示版本均为有效。所有标准都会被修订,使用本标准的各方应探讨使用下列标准最新版本的可能性。GB/T 601—1988
GB/T 602—1988
GB/T 603—1988
GB/T 619--1988
GB/T 6682—1992
GB/T 9723—1988
GB/T 9724—1988
GB/T 9738--1988
GB 15346—1994
3性状
滴定分析(容量分析)用标准溶液的制备化学试剂
化学试剂
化学试剂
杂质测定用标准溶液的制备www.bzxz.net
试验方法中所用制剂及制品的制备化学试剂
采样及验收规则
分析实验室用水规格和试验方法(neqISO3696:1987)化学试剂
化学试剂
化学试剂
化学试剂
火焰原子吸收光谱法通则
pH值测定通则(eqvISO6353-1:1982)水不溶物测定通用方法(eqvISO6353-1:1982)包装及标志
本试剂为黄色结晶,溶于水,不溶于醇。4规格
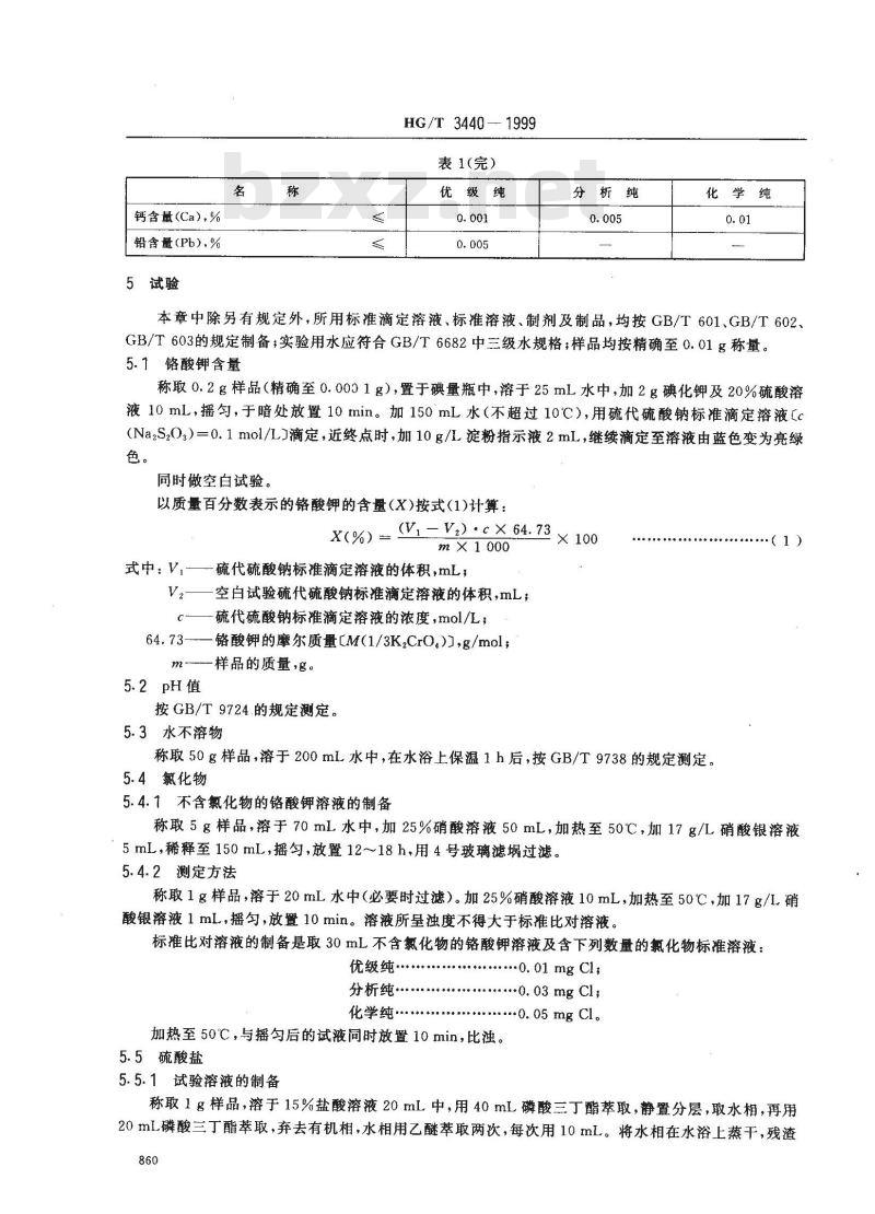
铬酸钾的规格见表1。
表1铬酸钾的规格
铬酸钾含量(K,CrO,),%
pH 值(50 g/L,25℃)
水不溶物含量,%
氯化物含量(C1),%
硫酸盐含量(SO,),%
钠含量(Na),%
国家石油和化学工业局1999-06-16批准优级纯
分析纯
化学纯
2000-06-01实施
钙含量(Ca),%
铅含量(Pb),%
5试验
HG/T3440—1999
表1(完)
优级纯
分析纯
化学纯
本章中除另有规定外,所用标准滴定溶液、标准溶液、制剂及制品,均按GB/T601、GB/T602、GB/T603的规定制备;实验用水应符合GB/T6682中三级水规格;样品均按精确至0.01g称量。5.1铬酸钾含量
称取0.2g样品(精确至0.0051g),置于碘量瓶中,溶于25mL水中,加2g碘化钾及20%硫酸溶液10mL,摇匀,于暗处放置10min。加150mL水(不超过10℃),用硫代硫酸钠标准滴定溶液Cc(Na2S,0,)=0.1mol/LJ滴定,近终点时,加10g/L淀粉指示液2mL,继续滴定至溶液由蓝色变为亮绿色。
同时做空白试验。
以质量百分数表示的铬酸钾的含量(X)按式(1)计算:X(%) = V1- V):c 64. 73
m × 1 000
式中:V -硫代硫酸钠标准滴定溶液的体积,mL,V2空白试验硫代硫酸钠标准滴定溶液的体积,mL;-硫代硫酸钠标准滴定溶液的浓度,mol/L;64.73-—铬酸钾的摩尔质量【M(1/3K,CrO,)],g/mol,m---样品的质量,g。
按GB/T9724.的规定测定。
5.3水不溶物
称取50g样品,溶于200mL水中,在水浴上保温1h后,按GB/T9738的规定测定。5.4氯化物
5.4.1不含氯化物的铬酸钾溶液的制备(1)
称取5g样品,溶于70mL水中,加25%硝酸溶液50mL,加热至50℃,加17g/L硝酸银溶液5mL,稀释至150mL,摇匀,放置12~18h,用4号玻璃滤过滤。5.4.2测定方法
称取1g样品,溶于20mL水中(必要时过滤)。加25%硝酸溶液10mL,加热至50℃,加17g/L硝酸银溶液1 mL,摇勾,放置 10 min。溶液所呈独度不得大于标准比对溶液。标准比对溶液的制备是取30mL.不含氯化物的铬酸钾溶液及含下列数量的氯化物标准溶液:优级纯
分析纯
化学纯
...0. 01 mg Cl;
0.03 mg Cl;
....0. 05 mg Cl.
加热至50℃,与摇匀后的试液同时放置10min,比浊。5.5硫酸盐
5.5.1试验溶液的制备
称取1g样品,溶于15%盐酸溶液20mL中,用40mL磷酸三丁酯萃取,静置分层,取水相,再用20 mL磷酸三丁酯萃取,弃去有机相,水相用乙醚萃取两次,每次用10mL。将水相在水浴上蒸干,残渣860
溶于水(必要时过滤),释至50mL。5.5.2测定方法
HG/T 3440—1999
取 5mL试验溶液,稀释至 10 mL,加95%乙醇 5mL、10%盐酸溶液 1mL,在不断振摇下滴加250g/L氯化钡溶液3mL,稀释至25mL,摇匀,放置10min。溶液所呈浊度不得大于标准比对溶液。标准比对溶液的制备是取含下列数量的硫酸盐标准溶液:优级纯·
分析纯·
化学纯…
稀释至10mL,与同体积试液同时同样处理。5.6钠
按GB/T9723的规定测定,其中;5.6.1仪器条件
光源:钠空心阴极灯;
波长:589.0nm;
火焰:乙炔-空气。
5.6.2测定方法
....0. 01 mg SO4;
..0. 02 mg SO..
...0. 05 mg SO4.
称取2g样品,溶于水,稀释至100mL。取1mL,共4份,按GB/T9723--88中6.2.2的规定测定。5.7钙
取5mL(化学纯取2.5ml)试验溶液(5.5.1),稀释至10mL,加95%乙醇10mL、混合碱0.5mll及2g/L乙二醛缩双邻氨基酚乙醇溶液1mL,摇匀,放置5min,用5mL三氯甲烷萃取(温度不超过30℃C),立即比色。有机层所呈红色不得深于标准比对溶液。标准比对溶液的制备是取含下列数量的钙标准溶液:优级纯
分析纯、化学纯
稀释至10mL,与同体积试液同时同样处理。5.8铅
按GB/T9723的规定测定,其中
5.8.1仪器条件
光源:铅空心阴极灯;
波长:283.3nm;
火焰:乙炔-空气。
5.8.2测定方法
.....0.001 mg Ca.
...0. 005 mg Ca.
称取20g样品,溶于水,稀释至100mL。取20mL,加25%硝酸溶液4mL,共4份,按GB/T9723—88中6.2.2的规定测定。
6检验规则
按GB/T 619的规定进行采样及验收。7包装及标志
按GB15346的规定进行包装、贮存与运输,并给出标志,其中:包装单位:第4类;
内包装形式:NB-4、NBY-4、NB-5、NBY-5、NB-7、NB-8、NB-10、NB-11、NB-13、NB-15;隔离材料:GC-2、GC-3、GC-4;
外包装形式:WB-1、WB-2、WB-3;标签应注明:“氧化剂”。
HG/T3440—1999
小提示:此标准内容仅展示完整标准里的部分截取内容,若需要完整标准请到上方自行免费下载完整标准文档。