首页 > 电子行业标准(SJ) > SJ/T 11172-1998 字幕机发生器信息交换格式规范
SJ/T 11172-1998

基本信息

标准号: SJ/T 11172-1998

中文名称:字幕机发生器信息交换格式规范

标准类别:电子行业标准(SJ)

标准状态:现行

发布日期:1998-03-11

实施日期:1998-05-01

出版语种:简体中文

下载格式:.rar.pdf

下载大小:727644

相关标签: 发生器 信息 交换 格式 规范

标准分类号

标准ICS号:电信、音频和视频技术>>音频、视频和视听工程>>33.160.99其他音频、视频和视听

中标分类号:矿业>>矿业综合>>D01技术管理

关联标准

出版信息

页数:20页

标准价格:19.0 元

出版日期:1998-05-01

相关单位信息

起草人:石东方、李薇薇、欧阳白、卢桂兰

起草单位:北京电视设备厂、北京师范大学师慧公司、中科集团、新奥特集团

归口单位:电子工业部标准化研究所

发布部门:中华人民共和国电子工业部

标准简介

本标准规定了电视节目制作中所用字幕机发生器(简称字幕机)之间的进行字幕信息交换的信息分类、文件组织、数据格式及编码等。本标准适用于电视字幕机,是生产研制单位制定产品标准的依据,也是软件设计、开发和检验时应奠定的规则。 SJ/T 11172-1998 字幕机发生器信息交换格式规范 SJ/T11172-1998 标准下载解压密码:www.bzxz.net

标准图片预览

SJ/T 11172-1998 字幕机发生器信息交换格式规范
SJ/T 11172-1998 字幕机发生器信息交换格式规范
SJ/T 11172-1998 字幕机发生器信息交换格式规范
SJ/T 11172-1998 字幕机发生器信息交换格式规范
SJ/T 11172-1998 字幕机发生器信息交换格式规范

标准内容

ICS33.160.99
备案号:2075-1998
中华人民共和国电子行业标准
SJ/T 11172—1998
字幕机发生器信息交换格式规范Specification of information exchange formatforcharactergenerators
1998-03-11发布
1998-05-01实施
中华人民共和国电子工业部发布YYKAONKAca
本规范根据GB2312-80<信息交换用汉字编码字符集基本集)、GB13000.1—93<信息技术通用多八位编码字符集第一部分:体系结构与基本多文种平面)、GBK《汉字扩展内码规范》等标准,参照国外同类先进产品技术指标,并结合国内实际情况制定而成。本规范为推荐性标准,该规范实施后,将为我国电视字幕机的研制和生产提供技术依据同时也是软件设计、开发和检验时应遵守的规则。本规范电子工业部标准化研究所归口。本规范起草单位:北京电视设备厂、北京师范大学师慧公司、中科集团、新奥特集团。本规范主要起草人:石东方、李薇薇、欧阳白、卢桂兰。YYKAONrKAcas
1范围
中华人民共和国电子行业标准
字幕机发生器信息交换格式规范Specificationof informationexchangeformatfor character generators
SJ/T11172-1998
本标准规定了电视节目制作中所用字幕机发生器(简称字幕机)之间的进行字幕信息交换的信息分类、文件组织、数据格式及编码等。本标准适用于电视字幕机,是生产研制单位制定产品标准的依据,也是软件设计、开发和检验时应遵守的规则。
2引用标准
下列标准所包含的条文,通过在本标准中引用而构成为本标准条文,本标准出版时,所示版本均为有效,所用标准都会被修订,使用本标准的各方应探讨使用下列标准最新版本的可能性。
GB2312-80
GB13000.1—93
SJ/T10522-94
3术语
信息交换用汉字编码字符集(基本集)信息技术通用多八位编码字符集第一部分:体系结构与基本多文种平面
字幕信号发生器通用技术条件
汉字扩展内码规范
3.1字幕信息screeninformation用字幕机产生的、用于电视节目制作和播出的字符、图形等内容。3.2字幕信息交换文件(简称文件)screeninformationexchangefile按照本标准规定的字幕信息交换格式组织起来的数据的集合。3.3字幕信息交换格式screeninfomationexchangefomat用于字幕机之间进行字幕信息交换的数据组织方式。4字幕信息分类
4.1信息分类
字幕机之间所交换的字幕信息按种类分为;文字、唱词、点阵图像、图元图形、动画、背景控制和扩充数据等七大类。其中:中华人民共和国电子工业部1998-03-11批准YKAONrKAcas
1998-05-01实施
SJ/r11172—-1998
文字指整屏排版所需的各种字符,每个字符有自已的属性。唱词特指具有统一属性的字串(如歌词、对白、新闻、通知、译文、诠释等),常用于简单排点阵图像指由屏幕像素按行、列点阵排成的图像,用于表示图画、照片等。图元图形指由规定集合内的图形命令组成的图形,用于表示可重编辑(放大、旋转、重组等)的图形。
动画指由动画软件生成的、由多幅静止图像组成的、可连续播放的图像序列。本标准不包括生成动画的三维造型数据结构、运动轨迹等数据,只交换动画软件生成的结果。背景控制指对背景通道的数字信号进行的特技处理。扩充数据指为生产厂提供特殊功能而使用的数据。4.2信息交换
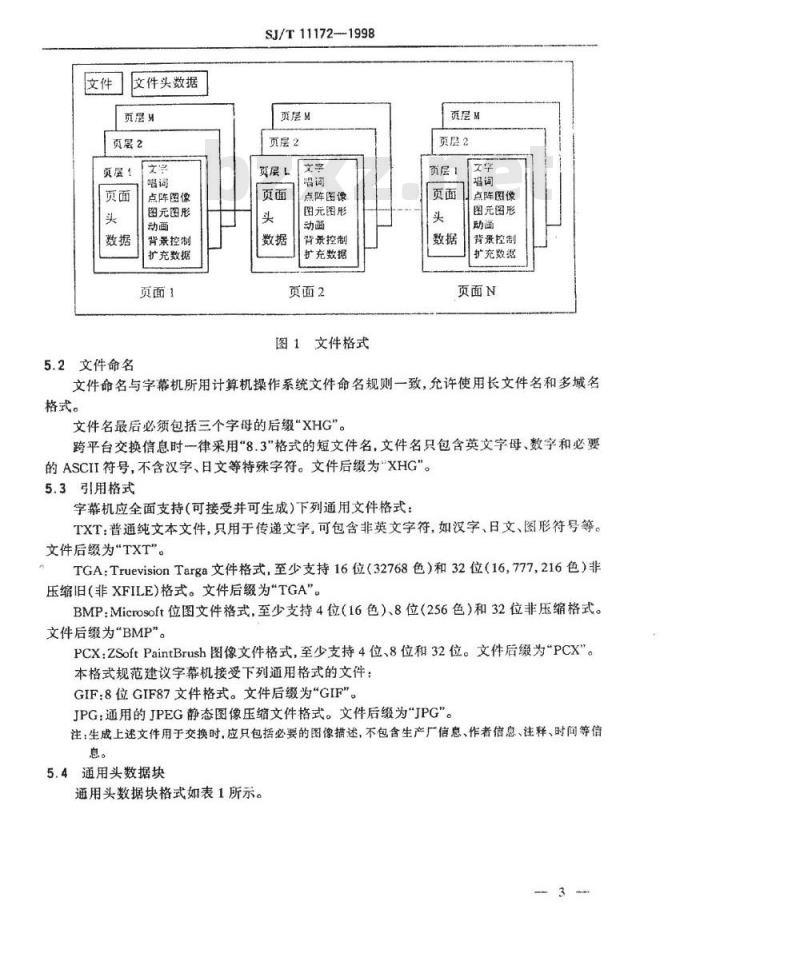
字幕信息以文件的形式进行交换,文件内的数据分为两大类:头数据和交换数据。头数据用于对某一部分交换数据的格式等进行整体说明,交换数据为待交换信息的二进制码。5格式要求
5.1数据的组织
所有数据均组织为文件,文件包含文件头数据和文件交换数据。每个文件均应拥有名称或代号,并包含必要的生产厂代码。文件内的交换数据按页面组织,页面包含页面头数据和页面交换数据。每个页面均应有编号。不分负的学幕信息按一层存储。页面内的交换数据按页层组织,页层包含页层头数据和贡层交换数据。每个贡层均应有编号。不分层的字幕信息按一层存储。页层内的交换数据可包含多个文字块、唱词块、点阵图像、图元图形、动画、背景控制块和扩充数据块等数据,也可以只包含其中几种信息数据。页层内每一种信息的交换数据都包含两部分:头数据和交换数据。头数据用于对该部分交换数据进行说明。
因此,文件、页面、页层、文字、唱词、点阵图像、图元图形、动画、背景控制和扩充数据等均抽象地表示为数据块,每一数据块包含头数据和交换数据,交换数据包含若干子数据块。一般数据块内包含的头数据都采用通用头数据块格式存储,对于不同数据块,其头数据块内的各数据项含义不同,包含的各子数据块含义也不同。数据的组织方式如图1所示。
YY KAoN KAcas
文件头数据
页层2
页层1
5.2、文件命名
点阵图像
图元图形
背景控制
扩充数据
页面1
SJ/T11172-1998
页层M
页层2bzxZ.net
氮层!
点阵图像
图元图形
背景控制
扩充数据
页面2
图1文件格式
页层M
页层2
页层!
点阵图像
图元图形
背景控制
扩充数据
页面N
文件命名与字幕机所用计算机操作系统文件命名规则一致,允许使用长文件名和多域名格式。
文件名最后必须包括三个字母的后缀\XHG\。跨平台交换信息时一律采用“8.3”格式的短文件名,文件名只包含英文字母、数字和必要的ASCII符号,不含汉字、日文等特殊字符。文件后缀为\XHG\。5.3引用格式
字幕机应全面支持(可接受并可生成)下列通用文件格式:TXT:普通纯文本文件,只用于传递文字,可包含非英文字符,如汉字、日文、图形符号等。文件后级为“TXT”
TGA:TruevisionTarga文件格式,至少支持16位(32768色)和32位(16,777,216色)非压缩旧(非XFILE)格式。文件后缀为“TGA”。BMP:Microsoft位图文件格式,至少支持4位(16色)、8位(256色)和32位非压缩格式。文件后缀为BMP\。
PCX:ZSoftPaintBrush图像文件格式,至少支持4位、8位和32位。文件后级为\PCX\。本格式规范建议字幕机接受下列通用格式的文件:GIF:8位GIF87文件格式。文件后缀为\GIF\。JPG:通用的JPEG静态图像压缩文件格式。文件后缀为\JPG”。注:生成上述文件用于交换时,应只包括必要的图像描述,不包含生产厂信息、作者信息、注释、时间等信息。
5.4通用头数据块
通用头数据块格式如表1所示。
YYKAONrKAcas
域定义
该头数据对应交换数据块长度
该数据块编号
该数据块类型
标准附加头数据长度
标准附加头数据
扩充头数据长度
扩充头数据
数据块内的一级子数据块数
子数据块索引表项数
子数据块索引表
子数据块索引表格式如表2所示。SJ/T11172—1998
表1通用头数据块格式
2子数据块索引表格式
域定义
子数据块1相对偏移量
子数据块2相对偏移量
子数据块N相对偏移量
其中:
所占字节数
见后述
生产厂自定
=项数*4
所占字节数
头数据对应的交换数据块长度:交换数据块的字节数,不包括头数据本身。如果该长度值等于0,表示该头数据后面没有交换数据块;如果该长度值等于1,表示该头数据后面有交换数据块,但未给出长度;数据块编号:在更大的数据块中,该数据块在同类数据块中的编号。数据块类型:说明该数据块表示的信息种类。数据块类型编码如表3所示。表3数据块类型编码
块类型
文字块
文字行
唱词块
唱词行
点阵图像
图元图形
封闭多边形
指令组合
背景控制
扩充数据
生产广自定义块类型
标准附加头数据长度,标准附加头数据块的字节数。4
YYKAONrKAcas
0X0000
0X1000
0X2000
0x2100
0x2110
0X2200
0X2210
0x2300
0x2400
0x2410
0x2420
0X2500
0x2600
0x2700
>0X7FFF
SJ/T11172—1998
标准附加头数据:在头数据中包含的、对不同类型数据块的特殊说明。扩充头数据长度:扩充头数据的字节数。扩充头数据:生产厂自定义的、对某块数据的特殊说明。数据块内的一级子数据块数:如:文件内包含的页面数、页面内包含的页层数等。子数据块索引表项数:用于说明子数据块索引表包含的子数据块项数。子数据块索引表格式如表2所示。子数据块索引表项的相对偏移量:从该索引表结束点、即交换数据块的起始点开始的字节5.5文件数据格式
5.5.1文件头数据
文件首部为文件头数据,使用通用头数据块格式。其中:交换数据块长度:文件长度一文件头数据长度,可以等于1。数据块编号:文件编号。
数据块类型:按通用头数据块定义取值。标准附加头数据块长度:等于30。标准附加头数据块:如表4所示。文件头数据:标准附加头数据
域定义
字幕机交换文件标记\XHG97\
生产厂标记(字符串)
字幕机软件版本
原始字幕宽度(像素)
原始字幕高度(像素)
数据块内的一级子数据块数:页面数。子数据块索引表:页面索引表。所占字节数
注:必婴时,可在文件扩充头数据内包含字体编码与字体名对照表、字库编码与字库文件对照表。5.5.2文件交换数据
文件头数据块之后是文件交换数据,由顺序存放的页面组成。5.6页面数据格式
5.6.1页面头数据
页面首部为页面头数据,使用通用头数据块格式见表1。其中:交换数据块长度:页面交换数据总长度,包括所有页层数据,可以等于1。数据块编号:文件内的页面编号。数据块类型:按通用头数据块定义取值。标准附加头数据块长度:等于0。标准附加头数据块:没有。
数据块内的一级子数据块数:页层数。子数据块索引表:页层索引表。5.6.2页面交换数据
YKAONrKAcas
SJ/T11172-1998
页面头数据块之后是页面交换数据,由顺序存放的页层组成。5.7页层数据格式
5.7.1页层头数据
页层首部为页层头数据,使用通用头数据块格式。其中:交换数据块长度:页层交换数据总长度,包括所有文字块数据、唱词块数据、点阵图像数据、图元图形数据、动画数据、背景控制块数据和扩充数据块在内,可以等于1。数据块编号:页面内的页层编号。数据块类型:按通用头数据块定义取值。标准附加头数据块长度:等于0。标准附加头数据块:没有。
数据块内的一级子数据块数:文字块、唱词块、点阵图像、图元图形、动画、背景控制块和扩充数据块等的个数。
子数据块索引表:上述各种信息数据块的索引表。5.7.2页层交换数据
页层头数据块之后是页层交换数据,由顺序存放的文字块数据、唱词块数据、点阵图像数据、图元图形数据、动面数据、背景控制块数据和扩充数据块等数据组成。一个页层内可以包括多个同类信息(如:多个文字块)数据块,不同种类的信息数据块可以混合排放(如:文字块数据+点阵图像数据+文字块数据)。5.8文字块数据格式
每一页层内的文字按块存储,一个页层可以包含多个文字块。每个文字块内包含若干文字行,每个文字行包含若干个文字。文字块、文字行和单个文字均可以单独播出。5.8.1文字块数据
文字块首部为文字块头数据,使用通用头数据块格式。其中:交换数据块长度:文字块交换数据总长度,包括所有文字行数据。数据块编号:页层内该文字块编号。数据块类型:按通用头数据块定义取值。标准附加头数据块长度:等于0。标准附加头数据块:没有。
数据块内的一级子数据块数:文字行数。子数据块索引表:文字行索引表。5.8.2文字块交换数据
文字志头数据之后是文字块交换数据,由顺序存放的文字行组成。5.8.3文字行头数据
文字行首部为文字行头数据,使用通用头数据格式。其中:交换数据块长度:文字行交换数据总长度,包括所有文字数据。数据块编号:该文字行在文字块内的编号。数据块类型:按通用头数据块定义取值。标准附加头数据块长度:等于0。标准附加头数据块:没有。
YYKAONrKAcas
SJ/T11172-1998
数据块内的一级子数据块数:文字数据个数。子数据块索引表:空
5.8.4文字行交换数据
文字行头数据之后是文字行交换数据,由顺序存放的文字数据组成。5.8.5文字数据格式
文字数据格式如表5所示。
域定义
汉字编码种类
汉字内码
多文种支持
字背景色
特殊字色数据长度
特殊字色数据
边类型
阴影距离
阴影类型
阴影色
x坐标
Y坐标
旋转角度
特殊显示
扩充数据长度
扩充数据
表5文字数据格式
所占字节数
表中:汉字编码种类:如表6所示。YYKAONrKACa
GB2312—80
SJ/T11172—1998
表6汉字编码种类
内码种类
GB13000.1(暂用GBK)
注:BIG5为台湾汉字编码工业标准。汉字内码:按编码种类规定的内码字体:如表7所示。
表7常用字体及代码
常用字体
圆头体
秀圆体
秀丽体
方新书
圆新书
舒同体
基本代码
TYKAONTKAca
常用字体
古印体
海报体
流水体
等线体
新艺体
登圆体
SJ/T11172—1998
续表7常用字体及代码
基本代码
注:以上是常用字体及其基本代号,每种字体可有多种变体,编码规则如表8所示。表8变体编码规则
细(幼)体
基本编码+变码
以上字体编码均为简体字,繁体编码为对应简体编码+1000。多文种支持:该字符所属文种。如表9所示。表9文种代码
维吾尔文
哈萨克文
柯尔克孜文
TYKAONTKAcas
例如:
细宋(1)
中楷(32)
大标宋(43)
粗隶(94)
特明(135)
超黑(26)
新宋(7)
朝鲜文
景颇文
布依文
哈尼文
拉枯文
锡伯文
纳西文
西班牙文
意大利文
希腊文
希伯莱文
阿拉伯文
葡葡牙文
马来文
越南文
泰国文
SJ/T11172—1998
续表9文种代码
TYYKAONrKAcas
小提示:此标准内容仅展示完整标准里的部分截取内容,若需要完整标准请到上方自行免费下载完整标准文档。