首页 > 电子行业标准(SJ) > SJ/Z 9028-1987 识别卡-金融交易卡
SJ/Z 9028-1987

基本信息

标准号: SJ/Z 9028-1987

中文名称:识别卡-金融交易卡

标准类别:电子行业标准(SJ)

标准状态:已作废

发布日期:1987-10-20

实施日期:1987-10-20

出版语种:简体中文

下载格式:.rar.pdf

下载大小:190925

相关标签: 识别

标准分类号

中标分类号:矿业>>矿业综合>>D01技术管理

关联标准

替代情况:被GB/T 17552-1998代替

采标情况:idt ISO 7813-87

出版信息

页数:6页

标准价格:12.0 元

相关单位信息

标准简介

本标准是描述下面第3章定义的识别卡参数和在国际交换中这种卡的应用的一系列标准之一。 SJ/Z 9028-1987 识别卡-金融交易卡 SJ/Z9028-1987 标准下载解压密码:www.bzxz.net

标准图片预览

SJ/Z 9028-1987 识别卡-金融交易卡
SJ/Z 9028-1987 识别卡-金融交易卡
SJ/Z 9028-1987 识别卡-金融交易卡
SJ/Z 9028-1987 识别卡-金融交易卡
SJ/Z 9028-1987 识别卡-金融交易卡

标准内容

中华人民共和国电子工业推荐性部标准识别卡—金融交易卡
ldentification cards-Financial transaction cards0
SJ/Z9028—87
1So7813-1987
本标准是描述下面第3章定义的识别卡参数和在国际交换中这种卡的应用的一系列标准之一。
范围和应用领域
本标准直接地或通过引用规定了金融交易中使用的卡的要求。它考虑到人和机器两方面,并指明了对一致性的最小要求,它也包含物理特性、布局、记录技术、编号系统和登记规程,但不包括保密要求。引用标准
GB2659(ISO3166《国家名称表示用代码》,ISO4217《货币和资金表示用代码》;ISO4909《银行卡一一磁道8的磁条数据内容》,SJ/Z9025(ISO7810)《识别卡一-物理特性》SJ/Z9026(ISO7811)《识别卡—-记录技术—第1部分:凸印,
第2部分:磁条,
第8部分,ID一1卡上凸印字符的定位,第4部分:只读磁道一一1道和2道的定位,第5部分:读一一写磁道一一3道的定位》,SJ/Z9027(ISO7812)《识别卡一一发行者识别符的编号系统和登记规程》。3定义
SJ/Z9025中给出的“识别卡”的定义和下列定义适用于本标准。金融交易卡用于标识卡的发行者和卡的持有者的卡,以便于金融交易并为该交易提供输入数据。
4物理特性
4.1金融交易卡的物理特性应符合SJ/Z9025。4.2可燃性:对这个要求的测试方法正在研究中,取得一致意见后,将它纳人本标难。中华人民共和国电子工业部1987—10—20批准5尺寸(见图)
5.1未凸印卡
SJ/Z9028-87
标称尺寸应衍合SJ/Z9025对ID-1型卡规定的尺寸。在20℃(68°F)和65%的相对湿度的标准测试大气压下,卡采用下列尺寸和公差。5.1.1卡的高度和宽度免费标准下载网bzxz
处于完好状态的卡的边缘上所有点,除了圆导角,应该落在两个共心、相似排列的矩形之间,矩形尺寸给定如下:一外矩形:宽85.72mm(3.375in)高54.03mm(2.127in)
一内矩形:宽85.47mm(3.365in)高53.92mm(2.123in)
85.47(3.365)
85.72 (3.375)
图卡尺寸
5.1.2卡厚度
卡的厚度应是0.76±0.08mm(0.030±0.003in)。5.1.3导角
0.75(0.030)
导角应呈半径为3.18mm(0.125in)的圆弧。应注意避免卡的圆导角和直线边间的接合不齐。
5.1.4卡边缘
垂直于卡面的边缘毛刺在卡表面上不应超过0.08mm(0.003in)5.2凸印卡
凸印以后的卡尺寸规范目前正在研究中,当取得一致意见后,将它纳入本标准。2
SJ/Z9028--87
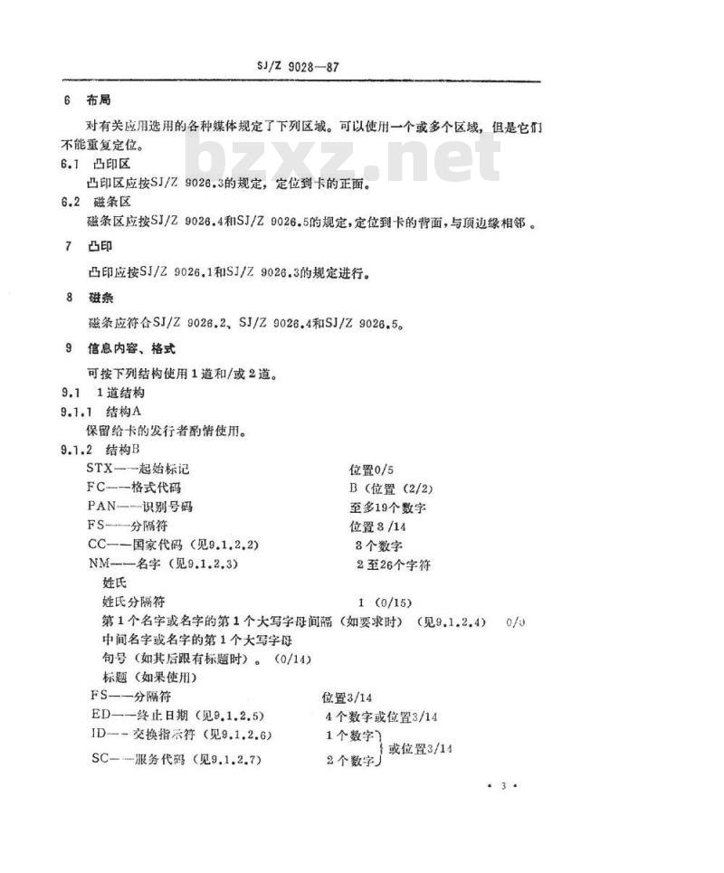
对有关应用选用的各种媒体规定了下列区域。可以使用一个或多个区域,但是它们不能重复定位。
6.1凸印区
凸印区应按SJ/Z9026.3的规定,定位到卡的正面。6.2磁条区
磁条区应按SJ/Z9026.4和SJ/Z9026.5的规定,定位到卡的背面,与顶边缘相邻。7
凸印应按SJ/Z9026.1和SJ/Z9026.3的规定进行。8
磁条应符合SJ/Z9026.2、SJ/Z9026.4和SJ/Z9026.5。9
信息内容、格式
可按下列结构使用1道和/或2道。9.11道结构
9.1.1结构A
保留给卡的发行者酌情使用。
9.1.2结构B
STX-—起始标记
FC—一格式代码
PAN一识别号码
FS——分隔符
CC一一国家代码(见9.1.2.2)
NM—名字(见9.1.2.3)
姓氏分隔符
位置0/5
B(位置(2/2)
至多19个数字
位置8/14
8个数字
2至26个字符
1(0/15)
第1个名字或名字的第1个大写字母间隔(如要求时)中间名字或名字的第1个大写字母句号(如其后跟有标题时)。(0/14)标题(如果使用)
FS——分隔符
ED一一终止日期(见9.1.2.5)
ID一-交换指示符(见9.1.2.6)SC—服务代码(见9.1.2.7)
位置3/14
(见9.1.2.4)
4个数字或位置3/14
1个数字)
2个数字!
或位置3/14
DD一选择的数据
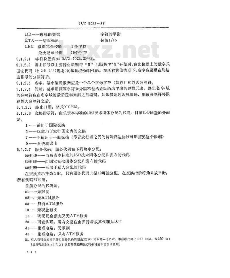
ETX—结束标记
LRC纵向允余校验
最大记录长度
SJ/Z9028--87
字符的平衡
位置1/15
1个字符
79个字符
9.1.2.1字符位置应如SJ/Z9026.2所述。9.1.2.2当主帐号以主要行业识别符“5”后跟数字“9”开始时,在此位置上的数字式国家代码(如GB2659规定)的编码是强制性的。在所有其他情形下,名字应紧跟在终结主帐号的分隔符后。
9.1.2.3名字:最小编码数据应是一个单个字母字符(如姓)和姓氏分隔符。9.1.2.4间隔:要求用间隔字符来分隔不包括姓氏的名字域的逻辑元素。终止名字域的分隔符应在名字域的最后逻辑元素之后编码。如果仅是姓氏被编码,则该分隔符将跟在姓氏分隔符之后。
9.1.2.5终止日期:格式YYMM。
交换指示符:由负责本标准的ISO技术闭体分配的代码,目前ISO同意的分配9.1.2.61
1一一适用于国际交换
5一一仅适用于发行国家内的交换7一一不适用于一般交换(尽管发行者之间的特殊双边协议可能拒绝这个限制》9系统测试卡
9.1.2.7服务代码:服务代码在下列块中分配00至49-一由负责本标准的ISO技术团体分配和发布的代码50至59由国家标准团体分配和发布的代码60至99一一可用于私人分配的代码在交换指示符为1时,只有服务代码00至49可被分配。在交换指示符为5或7时,所有代码都可用。
目前分配的代码是:
01一一无限制
02一无ATM服务
03一只有ATM服务
10---无现金预支
11-既无现金预支又无ATM服务
20——--同意认可:所有交易应由发行者或其代理人认可41—一集成电路:无限制
43—一集成电路,只有ATM服务
注:引入指明交换指示符和服务代码的城是对ISO3554的一个更改,本标准代替了ISO3554.接ISO354(显著地用M11s1和2)发行的某些B格式的卡可能不包含这些域9.22道结构-标准结构
STX一一起始标记
PAN识别号码
FS—一分隔符
CC——国家代码(见9.2.1)
ED——终止日期(见9.2.2)
ID一一交换指示符(见9.2.3)
SC一服务代码(见9.2.4)
DD选择的数据
ETX-结束标记
LRC——纵向允余校验
最大记录长度
SJ/Z9028—87
至多19个数字
3个数字
4个数字或BCD13
1个数字)
或BCD13
2个数字
可用个数字的平衡
1个数字
40个数字
9.2.1当主帐号以主要行业识别符“5”后跟数字“9”开始时,在此位置上的数字式国家代码(如GB2659规定)的编码是强制性的。在所有其他情形下,名字应紧跟在终结主帐号的分隔符后。
9.2.2终止日期:格式YYMM。
9.2.3交换指示符:山负责本标准的ISO技术团体分配的代码,目前已同意的分配是:
1-适用于国际交换
5一一仅适用于发行国家内的交换7一一不适用于一般交换(尽管发行者之间的特殊双边协议可能拒绝这个限制)9系统测试卡
9.2.4服务代码:服务代码在下列块中分配:00至49一一由负责本标准的ISO技术团体分配和发布的代码50至59—--由国家标准团体分配和发布的代码60至99一一适用于私人分配的代码在交换指示符为1时,只有服务代码00至49可被分配。在交换指示符为5或7时,所有代码都可用。
目前分配的代码是
无限制
无ATM服务
只有ATM服务
无现金预支
无现金预支或ATM服务
同意认可:所有交易应由发行者或其代理人认可集成电路:无限制
SJ/Z9028-87
43集成电路:只有ATM服务
3道结构
8道的信息内容在ISO4909中描述。10
编号系统
发行者识别符的编号系统在SJ/Z9027中描述·6·
小提示:此标准内容仅展示完整标准里的部分截取内容,若需要完整标准请到上方自行免费下载完整标准文档。