首页 > 电子行业标准(SJ) > SJ 1583-1980 玻璃介质微调电容器总技术条件
SJ 1583-1980

基本信息

标准号: SJ 1583-1980

中文名称:玻璃介质微调电容器总技术条件

标准类别:电子行业标准(SJ)

标准状态:现行

发布日期:1980-05-30

实施日期:1981-01-01

出版语种:简体中文

下载格式:.rar.pdf

下载大小:184913

相关标签: 玻璃 介质 微调 电容器 技术

标准分类号

中标分类号:矿业>>矿业综合>>D01技术管理

关联标准

出版信息

页数:9页

标准价格:14.0 元

相关单位信息

标准简介

SJ 1583-1980 玻璃介质微调电容器总技术条件 SJ1583-1980 标准下载解压密码:www.bzxz.net

标准图片预览

SJ 1583-1980 玻璃介质微调电容器总技术条件
SJ 1583-1980 玻璃介质微调电容器总技术条件
SJ 1583-1980 玻璃介质微调电容器总技术条件
SJ 1583-1980 玻璃介质微调电容器总技术条件
SJ 1583-1980 玻璃介质微调电容器总技术条件

标准内容

中华人民共和国第四机械工业部部
玻璃介质微调电容器总技术条件SJ 1583-- 80
本标准是对玻腐介质微调电容器的总的技术规定。该类电容器主要用于无线电电子设备中。1. 总
1.1本标准是玻璃介质微调电容器的设、生产和使用的共同依据,也是制定产品标准或产品技代系性的依据。
1.2各种玻璃介质微调电器应有符含本标准规定要求的产品标准或技术条件。产品标准应包括本标准规定的具体要求和其地补充要求。1.3 电容器的使用坏境条件为;
环境温度:根据不同的玻璃介质材料,分为三个等级: 55~+100℃;
- 55 ~+ 125℃C ;
65 ~+ 15 .
相对显度:达96%,温度为+40℃大气压力:达33mmHg
动:振频10~2000Hz,加速度达10g撞:加速度达50g
心:加速度达25g
1.4型号及标记示例
1,4,1型号组戒:
标称容量
一图类别代号
!主称代号
1.4.1.1主称代号,用三个字舟表示,\CW”代表微调电容器,\B”表示玻璃介质。1.4.1.2类别代号:用数字表示其玻塘管外径安装形式,介质材料及结构特征等。1.4.1.3标称容量:直接数值表示,若有小数点时,用“p”表示小数点,如:标称容量为8.2pF,则表示为52。
征:螺母安装形式的电咨器,其螺套女表长度为6mm的在其型号的最后加宁母“D”。7Ⅱ的不F明。1.1.2杯记方法
中华人民共和国第四机械工业部发布1981年1月1日实施 
共9页第2贞
SJ1583-80
在技术文件中,玻璃微调电容器的标志用其名称、型号及产品标准编号表示。例1:普通的、管径为办5、标称容量为8.2pF光轴焊接的跛聘微调电容器,其标志为玻璃微调电容器(.WB51—8p2
SJ1554—80
例2:普通的、管径为5、标称容量为8.2pF的螺母安装的玻璃微调电容器,其螺套安装长度为5 mm,其标志为:
玻璃微调电容器
CWB 52—8p2D
1.5本标准引用下列标准:
SI ×xxx-xx
电了元器件基本环境技术要求等级和试验方法总则SJ1069—76电子元器件低温技术要求等级和试验方法SJ1070--76电子元器纤高温技术要求等级和试验方法SJ1071一76电子元器件温度循环技术要求等级和试验方法SJ1073一76电了元器件低气压技术要求等级和试验方法SJ1074一76电了元器件恒定湿热技术要求等级和试验方法SI1075—76电子元器件振动技术发求等级和试验方法SJ1077—76电子元器件碰撞技术要求等级和试验方法SJ1078-76电子元器件离心加速度技术要求等级和试验方法SJ1080一76计数抽样检查程序及抽样表SJ1288—78电子元器件引出端强度试验方法SJ1328—78
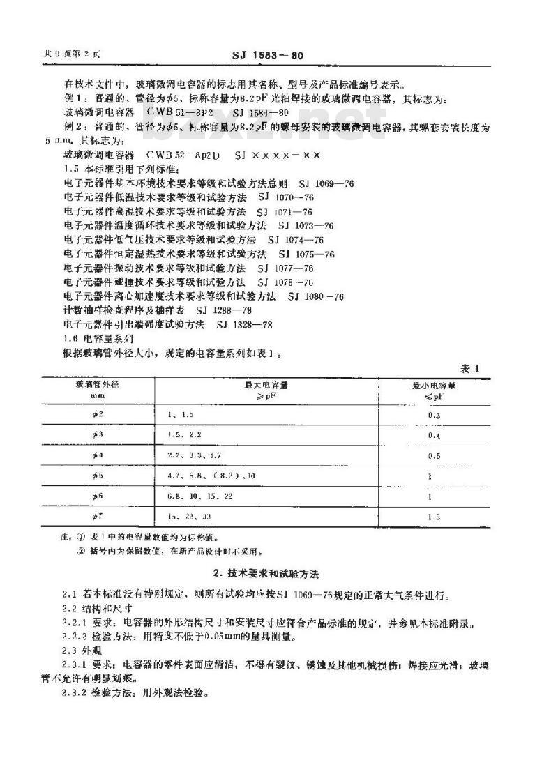
1.6电容量系列
根据玻璃管外径大小,规定的电容量系列如表1。表1
斑瑙管外径
2.2、3.3、1.7
最大电容量
4.7、6.8、(8.2)10
G.8、10、15,22
13、 22,33
注:)表1中的电容量数值均为标称值。2括号内为保留数值,在新产品设计时不采用。2.技术要求和试验方法
最小电穿最
2.1若本标准没有特别规定,则所有试验均应按S」1069一76规定的正带大气条件进行。2.2结构和尺中
2.2.1要求:电容器的外形结构尺小和安装尺寸应符合产品标准的规定,并参见本标准附录.2.2.2检验方法:用精度不低于0.05mm的量具测量。2.3外观
2.3.1要求:电容器的零件表面应清洁,不得有裂纹、锈蚀皮其他机械损伤,焊接应光滑,玻璃管不允许有明显划痕。
2.3.2检验方法:川外观法检验。2.4引山端强度
2.4.1 拉
SJ 15B3 - - 80
2.4.1.1要求:电容器引出端应能承受SJ1328一78中规定的拉力而无机械损伤。2.4.1.2试验方法:按SI1328—78第1.2条规定进行,2.4.2 弯曲
2.1.2.1要求:电容器引出端应能承受二次弯曲试验而无裂痕及断裂现象。2.4.2.2试验方法:按5」1328--78第2.2.1条方法2的规定进行。共9贞第3页
2.5螺套强度
2.5.1要求:电容器安装在产品标准规定的孔中,在骤母上施加表2中规定的转。此后,电容器螺套和螺纹应无损坏及其他明显的机械损伤。2.5.2试验方法:在一块厚为2~3mm的金属面板上,把电容器安装在规定孔中。在旋紧螺母的方向上施加规定转矩片至少持续3秒钟,上述试验重复5次。套
2.6转动力
钜,kgf·cm
2.6.1要求:电容器动子起动和持续转动的力矩应符合表3的规定。玻弱管外径
05由6,$7
转dh,kgiem
.03 -- 0.50
在产品标准中规定
2.6.2试验方法:用测量误差不超过士10%的专用装置进行。寿命试验后
2.7焊接性能
2.7.1要求:电容器引出线(或引出焊片)没锡后表面应爱盖有新的连续焊锡层,可焊面积必须大于90为,且针孔、虑焊等缺陷不得集中到块;引出线(戒引出焊片)与中极间的接触不应破坏;在直接与板面焊接安装时,玻璃管不应有机械损伤和脱落。2.7.2试验方法
2.7.2.1焊情法:引出线顶端浸松香助焊剂后,在离玻璃管8~5mm以外处,浸入温度为270±5℃的焊科槽巾,停留时间为2土0.5秒钟。2.7.2.2烙铁法:(适用于不能使用焊槽法的引出端)使用功率为45W的电格铁,格铁头及焊料(熔点不超过190℃)加到涂敷过焊剂的出端的总时间为5士0.5秒钟。2.7.2.3用10倍放大镜对没锡表面进行沾锡检查。2.8 电容量
2.8.1要求:电容器的电窄量范封拉符合表1的规定。2.8.2试验方法:测量误差不超过±(1%C或0.05pF)(者之较大值),测量频率为1 MHz±100kl[z.
2.9介质损耗
2.0.!要求:电容器的介质损耗角正切值应符合产品标准的规定。共9第4页
SJ1583-80
2.9.2试验方法:用误差不超过-(0.1t2+0.0002)的仪器测量,测量频率为1M11z。电容器置最人电容量位置。
2.10绝缘电阻
2.10.1要求,:电容器的绝缘中阻应为:正常大气条件下:104M
潮凝店10*M9
2.10.2试验方法:电容器置最大电容量位置,用送差不超过土10%的仪器测量,滤试电压如表4,加电压1分钟后记录指示值.
额定T作电压UDC),V
t k 500
1000<500
注:瓶定I作电压由产品标准规定。2.11抗电强度
测试电压(DC),
300 150
100±15
2.11.1要求:电容器两电极间应能承受产品标准规定的试验电压分钟的作用,而无法穿和弧:低气压33mmHg时,应能承受50%额定工作电压,而无击穿和飞弧。2.11.2试验方法:将试验电压加在两电极之间,电容器置最人电容量位置,用误差不大F10%的高压设备进行(低气压在2.13.2条进行试验)。2.12混度系数
2.12.1要求:电容器的温度系数成符合品标准的规定。2.12.2试验方法:用误差不超过±(0.1α+10×10-/℃)的温度系数测试仪用量,电择器置最大电容量75%左右的位置。试验时,从路高于室温开始,升湿30℃,达到热稳定后进行试。:a为绝对值。
2.13低气压
2.13.1要求,电容器在气压为33mmHg时,应能承受规定的试验电压(按2.11.1条)作用,加压时间为1~5秒钟,电容器置最人电容量位置。2.13.2试验方法:按S.1074一76的规定进行,在箱内检抗中强度,加压时间为1~5秒钟,电容器置最太电容量位置。
2.14温度循坏
2.14.1要求:电容器应按产品标准规定的高、低温等级进行三次温度谐环。此后,应无机械损伤.2.14.2试验方法:按S』1073—76的规定进行。电容器置最大中容量75%左者的位置,循坏3次后检查外观。
2.15高温
2.15.1要求:电容器应按产品标准规定的温度进行24小时的高温试验。此后:2.15.1.1外观应符合2.3条规定;2.15.1.2试验前后电容量变化应不超过±(1%C或0.1pF)(.二者之较人值)。汗:(为被购样品行规是价置1的试验前的毛容量值(下同)。2.15.2试验方法:按S」1071-76规定的不带温度冲击的试验力必进行,电容器暨最大电容量75%左的位置。
2.16恒定起热
2.16,1要求:电器应能承受温度为+0±2℃,相对湿度为93士3%,48小时的湿热试验后金属件应无锈蚀;
SJ 1583-80
绝缘中阻不小丁10\M皂(在箱内或从箱内取出在2分钟内完成测鼠)2.16.1.2
2.16.1.3介质损耗角评切值应符合产品标准的规定,2.16.1.4电容器两电极之间应能承受额定1.作电服瓶无击穿和飞弧。2.16.2试验方送:按S」1075-76规定的片祛进行。2.17低温
2.17.1要求:电容器应能承受一55土30、1小时的低温作用,此后:2.17.1.1外观应符合2.3条规定,共9页第5贞
2.17.1,2试验前店电容量变化应不超过±(1%C或0.1pH】(二者之较人值)。2.17.2试验力2:按S」1070一76现定的不带温度冲击的方法进行。电容器置最大电穿量75%左的位置,
2.18搬动
2.18.1要求:电否器应能承受频率为10~2000Hz加速度为109,两个方向(轴向及径向)共3小吨的依动作用。此后:
2.18.1.1中容器应不机械损伤
2.18.1.2试验菌后电容量变化应不超过+1%C或0.1μF)(者之较人值)2.18.2 试验方法;按S」 1077一76规定的谢扫辅方式进行,不作最后共振检查。试验时,电容器置最大电容量75%左右的位置。
2.19墟潼
2.19.1要求:电容器应能承受加速度为509、两个方向(轴向及径向),共2000次的撞作用,此后:
2.19.1.1中容器应无机械损伤。2.19.1.2试验前后电容应不超过±(1%(或.lpF)(二者之较大值)2.19.2试验方法:按S」1078一76规定的方法进行。试验时,电容器置最天电容量75%左右的位置,
2.20离心
2.20.1要求:电容器应能承受加速度为25g、两个方向(轴向和径向)各一分钟的离心作用,此后:2.20.1.1电容器应无机碱损伤。2.20-1.2试验前后电容量变化应不超过士(1%C或0.1)(二者之较大值)。2.20.2试验方法:按SJ1080一76规定的方法进行试验时,电容器置最大电容量75%左右的位置。2.21转动寿命
2.21.1要求:电容器经过荐命试验后:2.21.1.1转动力矩:按2.6条要求。2.21,1.2接触电附:不人十0.012。2.21.2试验方法:把电容器调至最人电容量的20%的位置1.,然后在增大电容量的方向转4圈,再在减小电容量的方间转4圈,每分钟5次,重复50次。此后,在最大电容的20一50%范围内检查转动力矩、接触电阻《必要时,可将玻璃管卸掉),3.验收规测
3.1电容器的试验分为交收试验和例行试验。3.2所有试验均应在制造厂或由上级主管部门指定的单位进行。制造」或被指定的试验单位应提供试验所需的一切条件。
3.3订货方有权安本规则和产品标准规定对产品进行验收。3.4交收试验
共顶第6页wwW.bzxz.Net
SJ1583-80
3.4.1 交收试验的抽样方案应符合SJ 1288一7B关于逐批检查一次抽样方案的规定。3. 4.2 交收试验的项目、顺序、合格质量水平P,应符合表 5 的规定。序号
试验项
结构和尺寸
转动力矩
电容量
介面损耗
绝缘电阻
抗电强度
注;包装质量的检查可抽取一箱按4.2条进行。本标在条款
合酪属盘水平
3.4.3交收试验不合格时,该批品应100%挑剔,挑剔后的产品可再次提交验收,但应附有该批产品报废数星及原的说明。再次提交的产品若仍不符合要求,该批产品原赠上不得再次提交验收,此时,应分析原因,提出改进措施和对该批产品的处理方法。3.5例行试验
3.5.1 电容器的例行试验每季度进行一次。在更改丰要结构、制造工出和材料或停产二个月以上又恢复生产时,亦需进行。
经过例行试验的产品不得作为成品交货。例行试验的报告可根据订货方的要求予以提供3.5.2例行试验的样品应从本季度内牛产的,并经交收试验合格的产品中抽取。例行试验所抽取的全部试样,应首先按交收试验项目进行检查,若有不合格试样,则应以合格品换取,同时应分析原因,载入试验报告,但不准为例行试验结果的鉴定依据。3.5.3例行试验按SI1288一78中关于周期检查一次抽样方案的规定进行:3.5.4例行试验的分组、顺序、不合格质量水平P,应符合表6的规定(两组样品数应相同)表6
试验项目
筑1组
温度系数
温度循环
引出端强度
娱接们能
螺爽强度
转动寿命
第2组
世定显热
注:别定数组按分组样品数查表。本标准条款
不合格质量水平
SJ1583—80
共9页第7页
3.5.5例行试验中,若不合格品数超过合格判定数的规定,则例行试验不合格,应停山对该批产品的交收或出厂,在生产中找出产生不合格的原内,并采取措施加以除。4.标志、包装、保管、运输
4.1标志:电容器上应有制造厂商标,型号(小型产品允许只标最大中容量标称值)和造任月。4.2包装
4.2.1电窄器应装入专用的包装盒内。4.2.2装有电容器的包装盒应放在干爆的并能防潮、防尘、防毒的木箱内,包装盒在木箱内应塞紧而不晃动,箱内应附有装箱单。4.2.3装箱单和包装盒的外表应相应注明产品的名称、型号、标雅号、数量以及包装者、月期、检验印章等,
包装箱上应有符合GB191一73《包装贮运指示标志》中规定的相应的运输要求标志,4.3运输:包装成箱的电容器在避免舌,前直接淋袭的条件下,可用任何运输工具运送。4.4保管:包装成箱的电容器应在环境温度为一10~+1UC、杆对湿度不大于80%、周围室气十没有酸性、碱性或其它腐蚀性气体的库房内保管。9政第8页
SJ158380
玻璃介质微调电容器的外形、安装形式见图1~4。附表中的尺寸是根据目前广泛使用的一种玻璃介质材料给山的最大圾限尺小。图2
型号规格
CwR 61-BP2
CWB 52—4p7
CWB53-: 4p7
CWB62-6pB
CWB636 p
CWB72—15
CWB 73 —-15
SJ 1583 80
10或12.5
10或12.5
共 9页第 夏
见图2
见图3
见图1
见图a
见图1
见图3
见图1
型号规格
CwR 61-BP2
CWB 52—4p7
CWB53-: 4p7
CWB62-6pB
CWB636 p
CWB72—15
CWB 73 —-15
SJ 1583 80
10或12.5
10或12.5
共 9页第 夏
见图2
见图3
见图1
见图a
见图1
见图3
见图1
小提示:此标准内容仅展示完整标准里的部分截取内容,若需要完整标准请到上方自行免费下载完整标准文档。