首页 > 电子行业标准(SJ) > SJ 2363-1983 3CD162、3CD362型PNP硅低压低频大功率三极管
SJ 2363-1983

基本信息

标准号: SJ 2363-1983

中文名称:3CD162、3CD362型PNP硅低压低频大功率三极管

标准类别:电子行业标准(SJ)

标准状态:现行

发布日期:1983-08-19

实施日期:1984-03-01

出版语种:简体中文

下载格式:.rar.pdf

下载大小:241786

相关标签: 低压 低频 大功率 三极管

标准分类号

中标分类号:能源、核技术>>能源、核技术综合>>F01技术管理

关联标准

采标情况:美RCA标准 NEQ

出版信息

页数:3页

标准价格:8.0 元

相关单位信息

标准简介

SJ 2363-1983 3CD162、3CD362型PNP硅低压低频大功率三极管 SJ2363-1983 标准下载解压密码:www.bzxz.net

标准图片预览

SJ 2363-1983 3CD162、3CD362型PNP硅低压低频大功率三极管
SJ 2363-1983 3CD162、3CD362型PNP硅低压低频大功率三极管
SJ 2363-1983 3CD162、3CD362型PNP硅低压低频大功率三极管

标准内容

中华人民共和国电子工业部部标准3CD162型、3CD362型
PNP硅低压低频大功率三极管
SJ2363-83
1本标准适用于耗散功率为100W的3CD162型、3CD362型PNP硅三重扩散、外延基区、单扩散等工艺的低压低频大功率三极管(以下简称三极管)。三极管除应符合本标准规定外,还应符合SJ614一73《半导体三极管总技术条件》的规定。2本标准采用的电参数符号一般符合SJ1400-78《半导体器件参数符号》的规定,并补充如下符号:VCEO(sus)——集电极一发射极(基极开路时)的维持电压;VCER(sus)—集电极一发射极(基极一发射极接电阻时)的维持电压。3三极管的外形结构和尺寸应符合SJ139一78《半导体三极管外形尺寸》的规定。4三极管的参数应符合本标准13.1和13.2条的要求。其测量方法应符合SJ300~314一72《半导体三极管测试方法》的规定。本标准参数规范表中的电参数除注明外,均以管壳温度TC为25C时为准。5例行试验抽样方法按SJ614一73《半导体三极管总技术条件》第17条规定。6环境试验后,三极管的集电极一基极电压VcBO、集电极一发射极电压VCEO、发射极一基极电压VEBO应符合本标准13.1条的规定。其中VCBO、VCEO不许降档;电流放大系数hFE的相对变化应不超过±35%。
7环境试验后不符合第6章规定的三极管不超过1只为合格。不合格时应进行双倍试验。双倍试验应进行全部项目。双倍试验后,不符合第6章规定的三极管不超过1只为合格。8功率试验和高温贮存试验的试验时间均为120小时。功率试验和高温购存试验后,三极管应符合本标准13.1和13.2条的规定。集电极一基极电压VcBO、集电极一发射极电压VCEO、发射极一基极电压VEBO应符合要求,其中VCBO、VCEO不许降档,反向电流IcEO不超过规范值的2倍;饱和压降VcE(san)不超过规范值的1.2倍;电流放大系数hFE的相对变化不超过±35%。
9功率试验后,全部三极管都符合第8章的规定,则为合格。若有1只三极管不符合该章规定,则将试验时间延长到240小时。240小时试验后,不符合第8章规定的三极管数量累计不超过1只为合格。不合格时应进行双倍试验,双倍试验120小时后,全部三极管符合第8章规定则为合格。若有1只三极管不符合该章规定,则将试验延长到240小时,不符合第8章规定的三极管累计不超过1只为合格,否则双倍试验为不合格。
10高温贮存试验后,不符合第8章规定的三极管不超过1只,则为合格。若有2只二极管不符合第8章规定,则将试验延长到240小时,240小时后,不符合该章规定的三极管累计不超过2只为合格。不合格时,应进行双倍试验。双倍试验120小时后,不符合第8章规定的三极管不超过1只为合格。11双倍试验不合格时,按SJ614一73《半导体=极管总技术条件》第23条规定执行。12生产单位在产品目录(或说明书)中提供以下特性曲线:a.安全工作区(包括直流、脉冲宽度tw为1s、100ms、10ms、1ms等)曲线;b.热循环特性曲线;
c.PcM-Tc的关系曲线;
d.hFE-Tc的关系曲线(Tc为-55、25、100℃时);e.IB—VBE的关系曲线;
fTc-VcE的关系曲线(Tc为25℃时);中华人民共和国电子工业部1983-08-19发布1
1984-03-01实施
SJ2363-83
g.Ic-VBE的关系曲线。
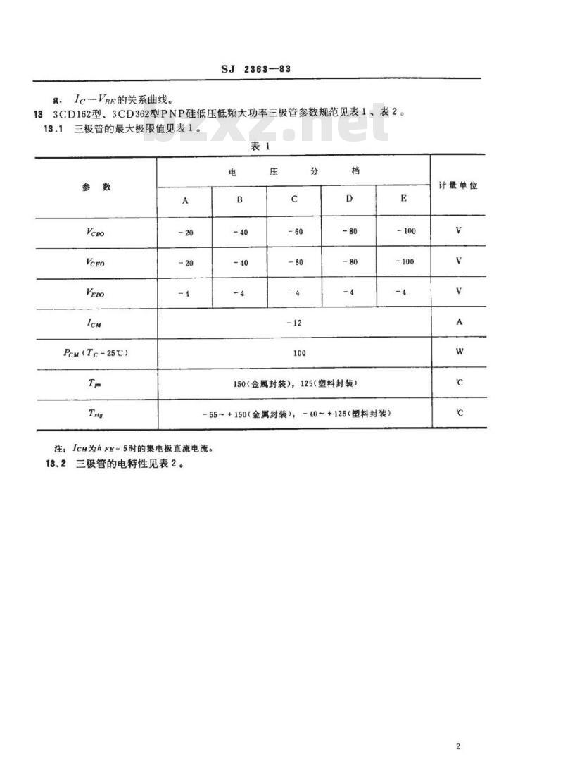
133CD162型、3CD362型PNP硅低压低频大功率三极管参数规范见表1、表2。13.1三极管的最大极限值见表1。表1
Pcm(Tc=25℃)
150(金属封装),125(塑料封装)-55~+150(金属封装),-40~+125(塑料封装)注:Icm为hFE=5时的集电极直流电流。13.2三极管的电特性见表2。
计量单位
(Te=100℃)
Veeaun
(R50Q)
(Te--55℃)
Vcetah
Vgtaen
(fe=1MHz)
11s或直流
Rrare(金属封装)
试验条件
两试条件
Vcg=0.9Vck0
Te=75c(金属封装)www.bzxz.net
15~30,25~50,40~80,70~140,120~240,>240
VcE--10V
IC=-6A
VCE=-20V
往:①B档以上的器件第一个洲试点的VcE选在Pca线与Ps/a线的交点处,Vce×Is/a>Pcm。②B档以上的器件第二个测试点的VCE>0.9VCEO,此点不应发生二次击穿。-1.5
3CD162
F-2型
铜底座、
3CD362
F-2型
铁熊座
2363-83
小提示:此标准内容仅展示完整标准里的部分截取内容,若需要完整标准请到上方自行免费下载完整标准文档。